• 文献检索
  • 文档翻译
  • 深度研究
  • 学术资讯
  • Suppr Zotero 插件Zotero 插件
  • 邀请有礼
  • 套餐&价格
  • 历史记录
应用&插件
Suppr Zotero 插件Zotero 插件浏览器插件Mac 客户端Windows 客户端微信小程序
定价
高级版会员购买积分包购买API积分包
服务
文献检索文档翻译深度研究API 文档MCP 服务
关于我们
关于 Suppr公司介绍联系我们用户协议隐私条款
关注我们

Suppr 超能文献

核心技术专利:CN118964589B侵权必究
粤ICP备2023148730 号-1Suppr @ 2026

文献检索

告别复杂PubMed语法,用中文像聊天一样搜索,搜遍4000万医学文献。AI智能推荐,让科研检索更轻松。

立即免费搜索

文件翻译

保留排版,准确专业,支持PDF/Word/PPT等文件格式,支持 12+语言互译。

免费翻译文档

深度研究

AI帮你快速写综述,25分钟生成高质量综述,智能提取关键信息,辅助科研写作。

立即免费体验

采用多组学分析理解围生期白细胞介素-6 动物模型中肾脏发育过程中的变化。

Employing Multi-Omics Analyses to Understand Changes during Kidney Development in Perinatal Interleukin-6 Animal Model.

机构信息

Christopher S. Bond Life Sciences Center, University of Missouri-Columbia, Columbia, MO 65211, USA.

Section of Nephrology, Children's Mercy Hospital and University of Missouri at Kansas City, 2401 Gillham Road, Kansas City, MO 64108, USA.

出版信息

Cells. 2024 Oct 9;13(19):1667. doi: 10.3390/cells13191667.

DOI:10.3390/cells13191667
PMID:39404429
原文链接:https://pmc.ncbi.nlm.nih.gov/articles/PMC11476440/
Abstract

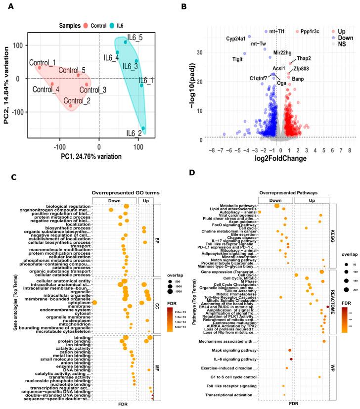
Chronic kidney disease (CKD) is a leading cause of morbidity and mortality globally. Maternal obesity during pregnancy is linked to systemic inflammation and elevated levels of the pro-inflammatory cytokine interleukin-6 (IL-6). In our previous work, we demonstrated that increased maternal IL-6 during gestation impacts intrauterine development in mice. We hypothesized that IL-6-induced inflammation alters gene expression in the developing fetus. To test this, pregnant mice were administered IL-6 or saline during mid-gestation. Newborn mouse kidneys were analyzed using mRNA-seq, miRNA-seq and whole-genome bisulfite-seq (WGBS). A multi-omics approach was employed to quantify mRNA gene expression, miRNA expression and DNA methylation, using advanced bioinformatics and data integration techniques. Our analysis identified 19 key genes present in multiple omics datasets, regulated by epigenetics and miRNAs. We constructed a regulatory network for these genes, revealing disruptions in pathways such as Mannose type O-glycan biosynthesis, the cell cycle, apoptosis and FoxO signaling. Notably, the Atp7b gene was regulated by DNA methylation and miR-223 targeting, whereas the Man2a1 gene was controlled by DNA methylation affecting energy metabolism. These findings suggest that these genes may play a role in fetal programming, potentially leading to CKD later in life due to gestational inflammation.

摘要

慢性肾脏病(CKD)是全球发病率和死亡率的主要原因。怀孕期间母体肥胖与全身炎症和促炎细胞因子白细胞介素 6(IL-6)水平升高有关。在我们之前的工作中,我们证明了妊娠期间母体 IL-6 的增加会影响小鼠的子宫内发育。我们假设 IL-6 诱导的炎症会改变发育中胎儿的基因表达。为了验证这一点,在妊娠中期给怀孕的老鼠注射 IL-6 或生理盐水。使用 mRNA-seq、miRNA-seq 和全基因组亚硫酸氢盐测序(WGBS)分析新生小鼠的肾脏。采用多组学方法,使用先进的生物信息学和数据集成技术定量测定 mRNA 基因表达、miRNA 表达和 DNA 甲基化。我们的分析确定了存在于多个组学数据集中的 19 个关键基因,这些基因受表观遗传学和 miRNA 调控。我们构建了这些基因的调控网络,揭示了甘露糖型 O-聚糖生物合成、细胞周期、细胞凋亡和 FoxO 信号等途径的紊乱。值得注意的是,Atp7b 基因受 DNA 甲基化和 miR-223 靶向调控,而 Man2a1 基因受影响能量代谢的 DNA 甲基化调控。这些发现表明这些基因可能在胎儿编程中发挥作用,由于妊娠炎症,它们可能导致生命后期的 CKD。

https://cdn.ncbi.nlm.nih.gov/pmc/blobs/df76/11476440/2391ab0cc4e3/cells-13-01667-g007.jpg
https://cdn.ncbi.nlm.nih.gov/pmc/blobs/df76/11476440/970a2c9bbf64/cells-13-01667-g001.jpg
https://cdn.ncbi.nlm.nih.gov/pmc/blobs/df76/11476440/a3b61b6325ac/cells-13-01667-g002.jpg
https://cdn.ncbi.nlm.nih.gov/pmc/blobs/df76/11476440/ba97e0cda740/cells-13-01667-g003.jpg
https://cdn.ncbi.nlm.nih.gov/pmc/blobs/df76/11476440/53f2cffbc4f9/cells-13-01667-g004.jpg
https://cdn.ncbi.nlm.nih.gov/pmc/blobs/df76/11476440/f4015f5e7311/cells-13-01667-g005.jpg
https://cdn.ncbi.nlm.nih.gov/pmc/blobs/df76/11476440/159a287a109b/cells-13-01667-g006.jpg
https://cdn.ncbi.nlm.nih.gov/pmc/blobs/df76/11476440/2391ab0cc4e3/cells-13-01667-g007.jpg
https://cdn.ncbi.nlm.nih.gov/pmc/blobs/df76/11476440/970a2c9bbf64/cells-13-01667-g001.jpg
https://cdn.ncbi.nlm.nih.gov/pmc/blobs/df76/11476440/a3b61b6325ac/cells-13-01667-g002.jpg
https://cdn.ncbi.nlm.nih.gov/pmc/blobs/df76/11476440/ba97e0cda740/cells-13-01667-g003.jpg
https://cdn.ncbi.nlm.nih.gov/pmc/blobs/df76/11476440/53f2cffbc4f9/cells-13-01667-g004.jpg
https://cdn.ncbi.nlm.nih.gov/pmc/blobs/df76/11476440/f4015f5e7311/cells-13-01667-g005.jpg
https://cdn.ncbi.nlm.nih.gov/pmc/blobs/df76/11476440/159a287a109b/cells-13-01667-g006.jpg
https://cdn.ncbi.nlm.nih.gov/pmc/blobs/df76/11476440/2391ab0cc4e3/cells-13-01667-g007.jpg

相似文献

1
Employing Multi-Omics Analyses to Understand Changes during Kidney Development in Perinatal Interleukin-6 Animal Model.采用多组学分析理解围生期白细胞介素-6 动物模型中肾脏发育过程中的变化。
Cells. 2024 Oct 9;13(19):1667. doi: 10.3390/cells13191667.
2
Intergenerational effects of maternal rate of body weight gain on the multi-omics hepatic profiles of bovine fetuses.母体体重增加率对牛胎儿肝脏多组学特征的代际效应。
Gene. 2025 Feb 5;936:149082. doi: 10.1016/j.gene.2024.149082. Epub 2024 Nov 12.
3
Bioinformatics analysis and experimental validation of potential targets and pathways in chronic kidney disease associated with renal fibrosis.慢性肾脏病相关肾纤维化潜在靶点及通路的生物信息学分析与实验验证
J Transl Med. 2025 Apr 2;23(1):387. doi: 10.1186/s12967-024-06058-x.
4
Constructing mRNA-meth-miRNA single-sample networks to reveal the molecular interaction patterns induced by lunar orbital stressors in rice (Oryzasativa).构建mRNA-甲基化-miRNA单样本网络以揭示月球轨道应激源在水稻(Oryza sativa)中诱导的分子相互作用模式。
Plant Physiol Biochem. 2025 Feb;219:109430. doi: 10.1016/j.plaphy.2024.109430. Epub 2024 Dec 20.
5
Integrated mRNA-seq and miRNA-seq analysis reveals key transcription factors of HNF4α and KLF4 in ADPKD.整合 mRNA-seq 和 miRNA-seq 分析揭示了 ADPKD 中 HNF4α 和 KLF4 的关键转录因子。
Biochem Biophys Res Commun. 2024 Nov 26;735:150848. doi: 10.1016/j.bbrc.2024.150848. Epub 2024 Oct 18.
6
PIWIL genes in hepatocellular carcinoma: a multi-omics approach uncovering dysregulated expression and ceRNA networks in mice.PIWIL 基因在肝癌中的作用:一种多组学方法揭示了小鼠中失调表达和 ceRNA 网络。
BMC Genom Data. 2024 Nov 27;25(1):101. doi: 10.1186/s12863-024-01283-1.
7
Integrative Omics Analysis Unravels Microvascular Inflammation-Related Pathways in Kidney Allograft Biopsies.整合组学分析揭示了肾移植活检中与微血管炎症相关的途径。
Front Immunol. 2021 Nov 2;12:738795. doi: 10.3389/fimmu.2021.738795. eCollection 2021.
8
Genome-wide RNA-seq, DNA methylation and small RNA-seq analysis unraveled complex gene regulatory networks in psoriasis pathogenesis.全基因组 RNA-seq、DNA 甲基化和 small RNA-seq 分析揭示了银屑病发病机制中的复杂基因调控网络。
Gene. 2025 Jan 15;933:148903. doi: 10.1016/j.gene.2024.148903. Epub 2024 Sep 2.
9
Low-dose hydralazine during gestation reduces renal fibrosis in rodent offspring exposed to maternal high fat diet.孕期低剂量肼屈嗪可减少暴露于母体高脂饮食的啮齿动物后代的肾脏纤维化。
PLoS One. 2021 Mar 18;16(3):e0248854. doi: 10.1371/journal.pone.0248854. eCollection 2021.
10
The miRNA-mRNA interactome of murine induced pluripotent stem cell-derived chondrocytes in response to inflammatory cytokines.炎性细胞因子刺激诱导多能干细胞来源软骨细胞的 miRNA-mRNA 相互作用组。
FASEB J. 2020 Sep;34(9):11546-11561. doi: 10.1096/fj.202000889R. Epub 2020 Aug 7.

本文引用的文献

1
Renal effects of cullin 3 mutations causing familial hyperkalemic hypertension.导致家族性高钾血症性高血压的 Cullin 3 突变的肾脏效应。
Curr Opin Nephrol Hypertens. 2023 Jul 1;32(4):335-343. doi: 10.1097/MNH.0000000000000891. Epub 2023 Apr 12.
2
Cullin 3 and Blood Pressure Regulation: Insights From Familial Hyperkalemic Hypertension.Cullin 3 与血压调节:家族性高血钾性高血压的启示。
Hypertension. 2023 May;80(5):912-923. doi: 10.1161/HYPERTENSIONAHA.123.20525. Epub 2023 Mar 2.
3
The STRING database in 2023: protein-protein association networks and functional enrichment analyses for any sequenced genome of interest.
2023 年的 STRING 数据库:针对任何感兴趣的测序基因组的蛋白质-蛋白质关联网络和功能富集分析。
Nucleic Acids Res. 2023 Jan 6;51(D1):D638-D646. doi: 10.1093/nar/gkac1000.
4
Cullin 3 Exon 9 Deletion in Familial Hyperkalemic Hypertension Impairs Cullin3-Ring-E3 Ligase (CRL3) Dynamic Regulation and Cycling.Cullin 3 外显子 9 缺失导致家族性高钾血症性高血压,损害 Cullin3-环 E3 连接酶 (CRL3) 的动态调控和循环。
Int J Mol Sci. 2022 May 5;23(9):5151. doi: 10.3390/ijms23095151.
5
Combined Kelch-like 3 and Cullin 3 Degradation is a Central Mechanism in Familial Hyperkalemic Hypertension in Mice.联合 Kelch-like 3 和 Cullin 3 降解是小鼠家族性高钾血症性高血压的核心机制。
J Am Soc Nephrol. 2022 Mar;33(3):584-600. doi: 10.1681/ASN.2021081099. Epub 2022 Jan 21.
6
A mouse model of prenatal exposure to Interleukin-6 to study the developmental origin of health and disease.产前暴露于白细胞介素 6 的小鼠模型研究健康与疾病的发育起源。
Sci Rep. 2021 Jun 24;11(1):13260. doi: 10.1038/s41598-021-92751-6.
7
gprofiler2 -- an R package for gene list functional enrichment analysis and namespace conversion toolset g:Profiler.gprofiler2——一个用于基因列表功能富集分析的 R 包和基因本体论(GO)注释工具集 g: Profiler。
F1000Res. 2020 Jul 15;9. doi: 10.12688/f1000research.24956.2. eCollection 2020.
8
GENCODE 2021.GENCODE 2021.
Nucleic Acids Res. 2021 Jan 8;49(D1):D916-D923. doi: 10.1093/nar/gkaa1087.
9
Multi-omics integration in biomedical research - A metabolomics-centric review.多组学在生物医学研究中的整合——以代谢组学为中心的综述。
Anal Chim Acta. 2021 Jan 2;1141:144-162. doi: 10.1016/j.aca.2020.10.038. Epub 2020 Oct 22.
10
RINT1 Loss Impairs Retinogenesis Through TRP53-Mediated Apoptosis.RINT1缺失通过TRP53介导的凋亡损害视网膜生成。
Front Cell Dev Biol. 2020 Jul 30;8:711. doi: 10.3389/fcell.2020.00711. eCollection 2020.