Suppr超能文献

在宫颈癌发生过程中,HPV16整合通过c-Myc/miR-142-5p/HOXA5/SLC7A11轴调节铁死亡抗性。

HPV16 integration regulates ferroptosis resistance via the c-Myc/miR-142-5p/HOXA5/SLC7A11 axis during cervical carcinogenesis.

作者信息

Chen Xiao-Jing, Guo Chu-Hong, Yang Yang, Wang Zi-Ci, Liang Yun-Yi, Cai Yong-Qi, Cui Xiao-Feng, Fan Liang-Sheng, Wang Wei

机构信息

Department of Obstetrics and Gynecology, The First Affiliated Hospital of Guangzhou Medical University, 151 Yanjiang Road, Yuexiu District, Guangzhou, 510120, People's Republic of China.

Department of Gynecology, Guangdong Provincial People's Hospital (Guangdong Academy of Medical Sciences), Southern Medical University, Guangzhou, 510080, People's Republic of China.

出版信息

Cell Biosci. 2024 Oct 17;14(1):129. doi: 10.1186/s13578-024-01309-2.

Abstract

BACKGROUND

Ferroptosis, a newly identified form of regulated cell death triggered by small molecules or specific conditions, plays a significant role in virus-associated carcinogenesis. However, whether tumours arising after high-risk HPV integration are associated with ferroptosis is unexplored and remains enigmatic.

METHODS

High-risk HPV16 integration was analysed by high-throughput viral integration detection (HIVID). Ferroptosis was induced by erastin, and the levels of ferroptosis were assessed through the measurement of lipid-reactive oxygen species (ROS), malondialdehyde (MDA), intracellular Fe2 level and transmission electron microscopy (TEM). Additionally, clinical cervical specimens and an in vivo xenograft model were utilized for the study.

RESULTS

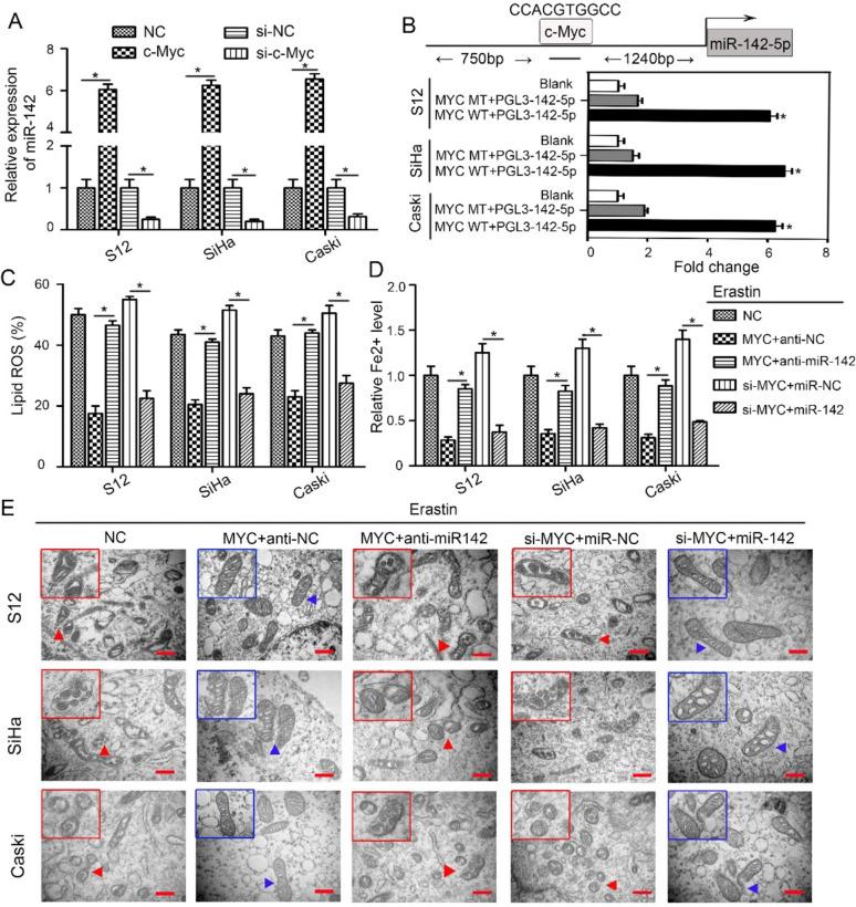
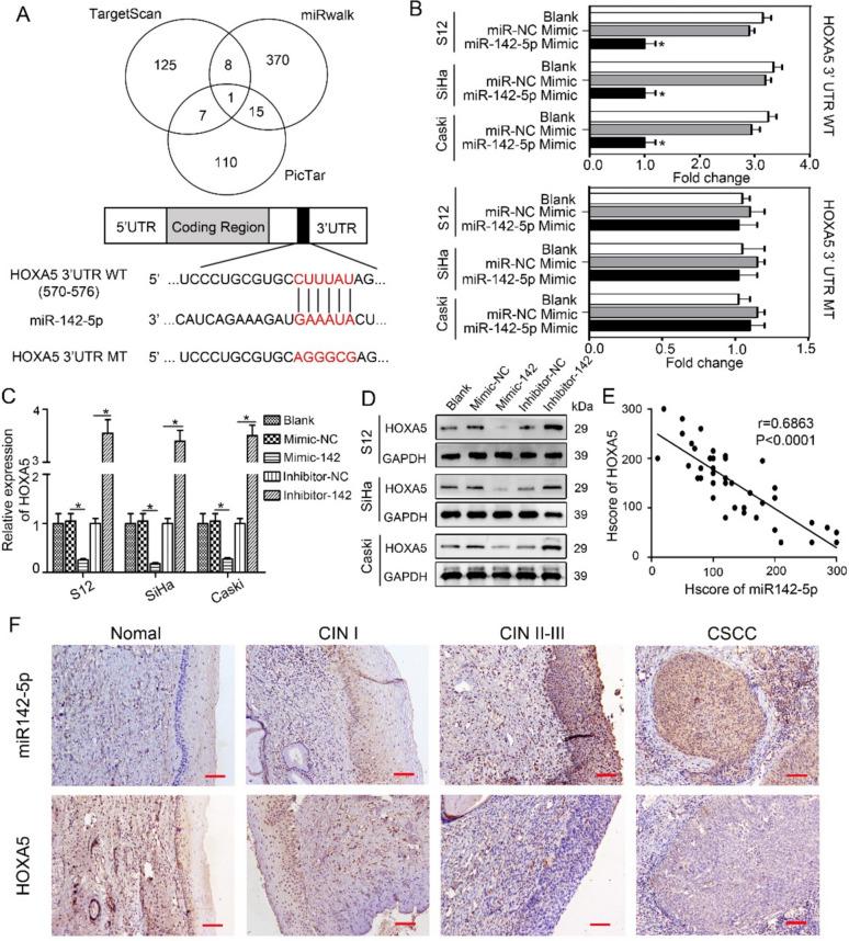
Expression of HPV16 integration hot spot c-Myc negatively correlates with ferroptosis during the progression of cervical squamous cell carcinoma (CSCC). Further investigation revealed that the upregulated oncogene miR-142-5p in HPV16-integrated CSCC cells served as a critical downstream effector of c-Myc in its target network. Inhibiting miR-142-5p significantly decreased the ferroptosis-suppressing effect mediated by c-Myc. Through a combination of computational and experimental approaches, HOXA5 was identified as a key downstream target gene of miR-142-5p. Overexpression of miR-142-5p suppressed HOXA5 expression, leading to decreased accumulation of intracellular Fe2 and lipid peroxides (ROS and MDA). HOXA5 increased the sensitivity of CSCC cells to erastin-induced ferroptosis via transcriptional downregulation of SLC7A11, a negative regulator of ferroptosis. Importantly, c-Myc knockdown increased the anti-tumour activity of erastin by promoting ferroptosis both in vitro and in vivo.

CONCLUSIONS

Collectively, these data indicate that HPV16 integration hot spot c-Myc plays a novel and indispensable role in ferroptosis resistance by regulating the miR-142-5p/HOXA5/SLC7A11 signalling axis and suggest a potential therapeutic approach for HPV16 integration-related CSCC.

摘要

背景

铁死亡是一种由小分子或特定条件触发的新发现的程序性细胞死亡形式,在病毒相关的致癌过程中发挥重要作用。然而,高危型人乳头瘤病毒(HPV)整合后引发的肿瘤是否与铁死亡相关尚不清楚,仍是个谜。

方法

采用高通量病毒整合检测(HIVID)分析高危型HPV16整合情况。用erastin诱导铁死亡,并通过测量脂质活性氧(ROS)、丙二醛(MDA)、细胞内Fe2+水平和透射电子显微镜(TEM)评估铁死亡水平。此外,还利用临床宫颈标本和体内异种移植模型进行研究。

结果

在宫颈鳞状细胞癌(CSCC)进展过程中,HPV16整合热点c-Myc的表达与铁死亡呈负相关。进一步研究发现,HPV16整合的CSCC细胞中上调的致癌基因miR-142-5p是c-Myc在其靶网络中的关键下游效应因子。抑制miR-142-5p可显著降低c-Myc介导的铁死亡抑制作用。通过计算和实验方法相结合,确定HOXA5是miR-142-5p的关键下游靶基因。miR-142-5p的过表达抑制HOXA5表达,导致细胞内Fe2+和脂质过氧化物(ROS和MDA)积累减少。HOXA5通过转录下调铁死亡负调节因子SLC7A11,增加CSCC细胞对erastin诱导的铁死亡的敏感性。重要的是,敲低c-Myc通过在体外和体内促进铁死亡增加erastin的抗肿瘤活性。

结论

总体而言,这些数据表明HPV16整合热点c-Myc通过调节miR-142-5p/HOXA5/SLC7A11信号轴在铁死亡抵抗中发挥新的不可或缺的作用,并为HPV16整合相关的CSCC提出了一种潜在的治疗方法。

https://cdn.ncbi.nlm.nih.gov/pmc/blobs/70bb/11484211/56872a742f9c/13578_2024_1309_Fig1_HTML.jpg

文献检索

告别复杂PubMed语法,用中文像聊天一样搜索,搜遍4000万医学文献。AI智能推荐,让科研检索更轻松。

立即免费搜索

文件翻译

保留排版,准确专业,支持PDF/Word/PPT等文件格式,支持 12+语言互译。

免费翻译文档

深度研究

AI帮你快速写综述,25分钟生成高质量综述,智能提取关键信息,辅助科研写作。

立即免费体验