• 文献检索
  • 文档翻译
  • 深度研究
  • 学术资讯
  • Suppr Zotero 插件Zotero 插件
  • 邀请有礼
  • 套餐&价格
  • 历史记录
应用&插件
Suppr Zotero 插件Zotero 插件浏览器插件Mac 客户端Windows 客户端微信小程序
定价
高级版会员购买积分包购买API积分包
服务
文献检索文档翻译深度研究API 文档MCP 服务
关于我们
关于 Suppr公司介绍联系我们用户协议隐私条款
关注我们

Suppr 超能文献

核心技术专利:CN118964589B侵权必究
粤ICP备2023148730 号-1Suppr @ 2026

文献检索

告别复杂PubMed语法,用中文像聊天一样搜索,搜遍4000万医学文献。AI智能推荐,让科研检索更轻松。

立即免费搜索

文件翻译

保留排版,准确专业,支持PDF/Word/PPT等文件格式,支持 12+语言互译。

免费翻译文档

深度研究

AI帮你快速写综述,25分钟生成高质量综述,智能提取关键信息,辅助科研写作。

立即免费体验

GTPase RAB6 对于肠道上皮中的干细胞维持和细胞迁移是必需的。

The GTPase RAB6 is required for stem cell maintenance and cell migration in the gut epithelium.

机构信息

Institut Curie, PSL Research University, CNRS UMR 144, F-75005 Paris, France.

出版信息

Development. 2024 Nov 1;151(21). doi: 10.1242/dev.203038. Epub 2024 Oct 21.

DOI:10.1242/dev.203038
PMID:39431301
原文链接:https://pmc.ncbi.nlm.nih.gov/articles/PMC11529276/
Abstract

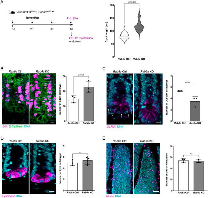
Intestinal epithelial cells, which are instrumental in nutrient absorption, fluid regulation, and pathogen defense, undergo continuous proliferation and differentiation within the intestinal crypts, migrating towards the luminal surface where they are eventually shed. RAB GTPases are key regulators of intracellular vesicular trafficking and are involved in various cellular processes, including cell migration and polarity. Here, we investigated the role of RAB6 in the development and maintenance of the gut epithelium. We generated conditional knockout mice with RAB6 specifically deleted in the gut epithelium. We found that deletion of the Rab6a gene resulted in embryonic lethality. In adult mice, RAB6 depletion led to altered villus architecture and impaired junction integrity without affecting the segregation of apical and basolateral membrane domains. Further, RAB6 depletion slowed down cell migration and adversely affected both cell proliferation and stem cell maintenance. Notably, the absence of RAB6 resulted in a diminished number of functional stem cells, as evidenced by the rapid death of isolated crypts from Rab6a KO mice when cultured as 3D organoids. Together, these results underscore the essential role of RAB6 in maintaining gut epithelial homeostasis.

摘要

肠上皮细胞在营养吸收、液体调节和病原体防御中起着重要作用,它们在肠隐窝中不断增殖和分化,向腔面迁移,最终脱落。RAB GTPases 是细胞内囊泡运输的关键调节因子,参与多种细胞过程,包括细胞迁移和极性。在这里,我们研究了 RAB6 在肠道上皮发育和维持中的作用。我们生成了肠道上皮细胞中特异性缺失 RAB6 的条件性敲除小鼠。我们发现 Rab6a 基因的缺失导致胚胎致死。在成年小鼠中,RAB6 的缺失导致绒毛结构改变和连接完整性受损,而不影响顶侧和基底外侧膜区域的分离。此外,RAB6 的缺失减缓了细胞迁移,并对细胞增殖和干细胞维持产生不利影响。值得注意的是,RAB6 的缺失导致功能性干细胞数量减少,这可以从 Rab6a KO 小鼠分离的隐窝在培养为 3D 类器官时迅速死亡得到证明。总之,这些结果强调了 RAB6 在维持肠道上皮细胞稳态中的重要作用。

https://cdn.ncbi.nlm.nih.gov/pmc/blobs/b10c/11529276/7b718cbd40fe/develop-151-203038-g5.jpg
https://cdn.ncbi.nlm.nih.gov/pmc/blobs/b10c/11529276/cedb1e474a8d/develop-151-203038-g1.jpg
https://cdn.ncbi.nlm.nih.gov/pmc/blobs/b10c/11529276/0e6651a68a53/develop-151-203038-g2.jpg
https://cdn.ncbi.nlm.nih.gov/pmc/blobs/b10c/11529276/fea2a52b745a/develop-151-203038-g3.jpg
https://cdn.ncbi.nlm.nih.gov/pmc/blobs/b10c/11529276/7831cf68eaff/develop-151-203038-g4.jpg
https://cdn.ncbi.nlm.nih.gov/pmc/blobs/b10c/11529276/7b718cbd40fe/develop-151-203038-g5.jpg
https://cdn.ncbi.nlm.nih.gov/pmc/blobs/b10c/11529276/cedb1e474a8d/develop-151-203038-g1.jpg
https://cdn.ncbi.nlm.nih.gov/pmc/blobs/b10c/11529276/0e6651a68a53/develop-151-203038-g2.jpg
https://cdn.ncbi.nlm.nih.gov/pmc/blobs/b10c/11529276/fea2a52b745a/develop-151-203038-g3.jpg
https://cdn.ncbi.nlm.nih.gov/pmc/blobs/b10c/11529276/7831cf68eaff/develop-151-203038-g4.jpg
https://cdn.ncbi.nlm.nih.gov/pmc/blobs/b10c/11529276/7b718cbd40fe/develop-151-203038-g5.jpg

相似文献

1
The GTPase RAB6 is required for stem cell maintenance and cell migration in the gut epithelium.GTPase RAB6 对于肠道上皮中的干细胞维持和细胞迁移是必需的。
Development. 2024 Nov 1;151(21). doi: 10.1242/dev.203038. Epub 2024 Oct 21.
2
RAB6 GTPase regulates mammary secretory function by controlling the activation of STAT5.RAB6 GTPase 通过控制 STAT5 的激活来调节乳腺分泌功能。
Development. 2020 Oct 8;147(19):dev190744. doi: 10.1242/dev.190744.
3
Generating Rab6 Conditional Knockout Mice.构建Rab6条件性基因敲除小鼠。
Methods Mol Biol. 2021;2293:257-263. doi: 10.1007/978-1-0716-1346-7_18.
4
Cdc42 coordinates proliferation, polarity, migration, and differentiation of small intestinal epithelial cells in mice.Cdc42 协调小鼠小肠上皮细胞的增殖、极性、迁移和分化。
Gastroenterology. 2013 Oct;145(4):808-19. doi: 10.1053/j.gastro.2013.06.021. Epub 2013 Jun 20.
5
Rab6-Mediated Polarized Transport of Synaptic Vesicle Precursors Is Essential for the Establishment of Neuronal Polarity and Brain Formation.Rab6 介导向突触囊泡前体的极化运输对神经元极性的建立和大脑形成至关重要。
J Neurosci. 2024 Jul 3;44(27):e2334232024. doi: 10.1523/JNEUROSCI.2334-23.2024.
6
Phenotypic characterisation of RAB6A knockout mouse embryonic fibroblasts.RAB6A基因敲除小鼠胚胎成纤维细胞的表型特征分析
Biol Cell. 2015 Dec;107(12):427-39. doi: 10.1111/boc.201400083. Epub 2015 Sep 21.
7
Rab6a/a' are important Golgi regulators of pro-inflammatory TNF secretion in macrophages.Rab6a/a' 是巨噬细胞中促炎 TNF 分泌的重要高尔基体调节剂。
PLoS One. 2013;8(2):e57034. doi: 10.1371/journal.pone.0057034. Epub 2013 Feb 21.
8
Rab6 regulates cell migration and invasion by recruiting Cdc42 and modulating its activity.Rab6 通过招募 Cdc42 并调节其活性来调节细胞迁移和侵袭。
Cell Mol Life Sci. 2019 Jul;76(13):2593-2614. doi: 10.1007/s00018-019-03057-w. Epub 2019 Mar 4.
9
Loss of Rab6a in the small intestine causes lipid accumulation and epithelial cell death from lactation.肠道中 Rab6a 的缺失会导致哺乳期的脂质积累和上皮细胞死亡。
FASEB J. 2020 Jul;34(7):9450-9465. doi: 10.1096/fj.202000028R. Epub 2020 Jun 4.
10
Krüppel-like factor 5 is important for maintenance of crypt architecture and barrier function in mouse intestine.Krüppel 样因子 5 对于维持小鼠肠道隐窝结构和屏障功能很重要。
Gastroenterology. 2011 Oct;141(4):1302-13, 1313.e1-6. doi: 10.1053/j.gastro.2011.06.086. Epub 2011 Jul 18.

引用本文的文献

1
Transcriptomic analysis reveals the impact of Rutin on the proliferation, barrier function, and transcription of Porcine IPEC-J2.转录组分析揭示了芦丁对猪肠上皮细胞系IPEC-J2增殖、屏障功能和转录的影响。
Vet Res Commun. 2025 Aug 15;49(5):281. doi: 10.1007/s11259-025-10858-x.
2
Meeting Report on the Symposium Organized to Celebrate the 40th Anniversary of the French Society for Cell Biology.庆祝法国细胞生物学学会成立40周年研讨会会议报告
Biol Cell. 2025 Jul;117(7):e70014. doi: 10.1111/boc.70014.

本文引用的文献

1
MicroRNA miR-252-5p regulates the Notch signaling pathway by targeting Rab6 in Drosophila wing development.微小RNA miR-252-5p在果蝇翅膀发育过程中通过靶向Rab6来调节Notch信号通路。
Insect Sci. 2023 Oct;30(5):1431-1444. doi: 10.1111/1744-7917.13188. Epub 2023 Apr 26.
2
RAB6 and dynein drive post-Golgi apical transport to prevent neuronal progenitor delamination.RAB6 和动力蛋白驱动高尔基后顶质运输以防止神经元祖细胞的分层。
EMBO Rep. 2022 Oct 6;23(10):e54605. doi: 10.15252/embr.202254605. Epub 2022 Aug 18.
3
Stand by me: Fibroblasts regulation of the intestinal epithelium during development and homeostasis.
伴我同行:成纤维细胞在肠道发育和稳态中的上皮细胞调节作用。
Curr Opin Cell Biol. 2022 Oct;78:102116. doi: 10.1016/j.ceb.2022.102116. Epub 2022 Jul 29.
4
Analysis of mouse intestinal organoid culture with conditioned media isolated from mucosal enteric glial cells.分析经肠黏膜神经胶质细胞条件培养基分离后的鼠类肠类器官培养物。
STAR Protoc. 2022 Apr 28;3(2):101351. doi: 10.1016/j.xpro.2022.101351. eCollection 2022 Jun 17.
5
RAB6 GTPase regulates mammary secretory function by controlling the activation of STAT5.RAB6 GTPase 通过控制 STAT5 的激活来调节乳腺分泌功能。
Development. 2020 Oct 8;147(19):dev190744. doi: 10.1242/dev.190744.
6
Rab family of small GTPases: an updated view on their regulation and functions.小GTP酶的Rab家族:关于其调控与功能的最新观点
FEBS J. 2021 Jan;288(1):36-55. doi: 10.1111/febs.15453. Epub 2020 Jul 1.
7
Loss of Rab6a in the small intestine causes lipid accumulation and epithelial cell death from lactation.肠道中 Rab6a 的缺失会导致哺乳期的脂质积累和上皮细胞死亡。
FASEB J. 2020 Jul;34(7):9450-9465. doi: 10.1096/fj.202000028R. Epub 2020 Jun 4.
8
Mouse intestinal tuft cells express advillin but not villin.鼠小肠微绒毛细胞表达 Advillin,但不表达 Villin。
Sci Rep. 2020 Jun 1;10(1):8877. doi: 10.1038/s41598-020-65469-0.
9
Active cell migration is critical for steady-state epithelial turnover in the gut.活性细胞迁移对于肠道中稳态上皮细胞更新至关重要。
Science. 2019 Aug 16;365(6454):705-710. doi: 10.1126/science.aau3429.
10
RAB6 and microtubules restrict protein secretion to focal adhesions.RAB6 和微管将蛋白质分泌限制在黏着斑处。
J Cell Biol. 2019 Jul 1;218(7):2215-2231. doi: 10.1083/jcb.201805002. Epub 2019 May 29.