Suppr超能文献

靶向非人类物种特异性长链非编码RNA的小干扰RNA可引发人结肠癌细胞死亡。

siRNAs Targeting Non-Human Species-Specific lncRNAs Trigger Cell Death in Human Colorectal Cancer Cells.

作者信息

Feng Wan-Ying, Zeng Jun-Xiang, Chen Yan-Ru, Fang Zhe-Ping, Gao Yi, Zhou Wei-Jie

机构信息

Department of General Surgery & Guangdong Provincial Key Laboratory of Precision Medicine for Gastrointestinal Tumor, Nanfang Hospital, Southern Medical University, Guangzhou, China.

Department of Pathology, Guangdong Provincial People's Hospital (Guangdong Academy of Medical Sciences), Southern Medical University, Guangzhou, China.

出版信息

J Cancer. 2024 Sep 23;15(18):5956-5967. doi: 10.7150/jca.99462. eCollection 2024.

Abstract

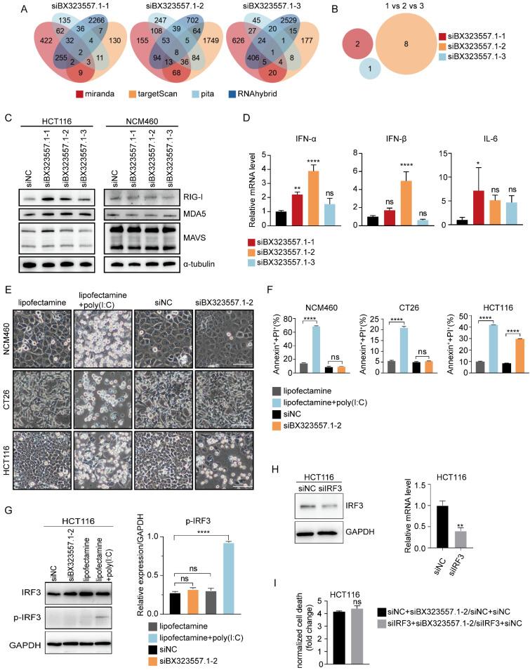
Species-specific long non-coding RNAs (lncRNAs) possess numerous unknown functions. We have recently reported that short interfering RNAs (siRNAs) designed to target mouse-specific lncRNAs caused cell death exclusively in human cancer cells, sparing normal human cells and mouse cancer cells. However, it is uncertain whether other non-human species-specific lncRNAs could also be applied as sequential targets for designing anti-tumor therapeutic siRNAs. In this research, we showed that siRNAs targeting rat or zebrafish-specific lncRNAs could exert similar cytotoxic effects against human colorectal cancer (CRC) cells while leaving normal human cells unaffected. Mechanistic investigations revealed that these siRNAs prompted apoptosis or pyroptosis in human CRC cells by triggering an IRF3-independent immune response against exogenous dsRNAs, based on the expression of protein gasdermin E (GSDME). Our study demonstrates that utilizing siRNAs to target non-human species-specific lncRNAs can trigger cell death in human CRC cells, indicating that non-human species-specific lncRNAs could serve as a promising reservoir for target libraries when designing anti-tumor siRNAs.

摘要

物种特异性长链非编码RNA(lncRNA)具有许多未知功能。我们最近报道,设计用于靶向小鼠特异性lncRNA的小干扰RNA(siRNA)仅在人癌细胞中导致细胞死亡,而使人正常细胞和小鼠癌细胞不受影响。然而,尚不确定其他非人类物种特异性lncRNA是否也可作为设计抗肿瘤治疗性siRNA的连续靶点。在本研究中,我们表明靶向大鼠或斑马鱼特异性lncRNA的siRNA可对人结肠直肠癌(CRC)细胞产生类似的细胞毒性作用,而使人正常细胞不受影响。机制研究表明,基于蛋白gasdermin E(GSDME)的表达,这些siRNA通过触发针对外源性双链RNA的IRF3非依赖性免疫反应,促使人类CRC细胞发生凋亡或焦亡。我们的研究表明,利用siRNA靶向非人类物种特异性lncRNA可触发人CRC细胞死亡,这表明非人类物种特异性lncRNA在设计抗肿瘤siRNA时可作为一个有前景靶标库来源。

https://cdn.ncbi.nlm.nih.gov/pmc/blobs/0888/11493012/3db02f18f133/jcav15p5956g001.jpg

文献检索

告别复杂PubMed语法,用中文像聊天一样搜索,搜遍4000万医学文献。AI智能推荐,让科研检索更轻松。

立即免费搜索

文件翻译

保留排版,准确专业,支持PDF/Word/PPT等文件格式,支持 12+语言互译。

免费翻译文档

深度研究

AI帮你快速写综述,25分钟生成高质量综述,智能提取关键信息,辅助科研写作。

立即免费体验