Suppr超能文献

采血方法的选择会影响细胞外囊泡计数和微小RNA谱分析。

Choice of blood collection methods influences extracellular vesicles counts and miRNA profiling.

作者信息

Tran Vivian, de Oliveira-Jr Getulio Pereira, Chidester Stephanie, Lu Shulin, Pleet Michelle L, Ivanov Alexander R, Tigges John, Yang Moua, Jacobson Steven, Gonçalves Maria C B, Schmaier Alec A, Jones Jennifer, Ghiran Ionita C

机构信息

Department of Anesthesia, Beth Israel Deaconess Medical Center Harvard Medical School Boston Massachusetts USA.

Division of Allergy and Inflammation, Department of Medicine, Beth Israel Deaconess Medical Center Harvard Medical School Boston Massachusetts USA.

出版信息

J Extracell Biol. 2024 Oct 22;3(10):e70008. doi: 10.1002/jex2.70008. eCollection 2024 Oct.

Abstract

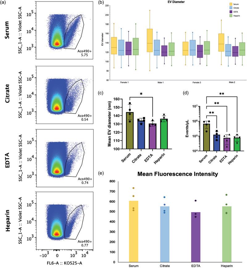
Circulating RNAs have been investigated systematically for over 20 years, both as constituents of circulating extracellular vesicles (EVs) or, more recently, non-EV RNA carriers, such as exomeres and supermeres. The high level of variability and low reproducibility rate of EV/extracellular RNA (exRNA) results generated even on the same biofluids promoted several efforts to limit pre-analytical variability by standardizing sample collection and sample preparation, along with instrument validation, setup and calibration. Anticoagulants (ACs) are often chosen based on the initial goal of the study and not necessarily for the later EV and/or exRNA analyses. We show the effects of blood collection on EV size, abundance, and antigenic composition, as well on the miRNAs. Our focus of this work was on the effect of ACs on the number and antigenic composition of circulating EVs and on a set of circulating miRNA species, which were shown to be relevant as disease markers in several cancers and Alzheimer's disease. Results show that while the number of plasma EVs, their relative size, and post-fluorescence labeling profile varied with each AC, their overall antigenic composition, with few exceptions, did not change significantly. However, the number of EVs expressing platelet and platelet-activation markers increased in serum samples. For overall miRNA expression levels, EDTA was a better AC, although this may have been associated with stimulation of cells in the blood collection tube. Citrate and serum rendered better results for a set of miRNAs that were described as circulating markers for Alzheimer's disease, colon, and papillary thyroid cancers.

摘要

循环RNA作为循环细胞外囊泡(EVs)的组成成分,或者最近作为非EV RNA载体(如外泌体和超级外泌体)的组成成分,已经被系统研究了20多年。即使是对相同生物流体进行检测,EV/细胞外RNA(exRNA)结果的高度变异性和低重现率促使人们通过标准化样本采集和样本制备以及仪器验证、设置和校准来限制分析前的变异性。抗凝剂(ACs)的选择通常基于研究的初始目标,而不一定是为了后续的EV和/或exRNA分析。我们展示了采血对EV大小、丰度、抗原组成以及对miRNA的影响。我们这项工作的重点是ACs对循环EV数量和抗原组成以及一组循环miRNA种类的影响,这些miRNA已被证明在几种癌症和阿尔茨海默病中作为疾病标志物具有相关性。结果表明,虽然血浆EV的数量、其相对大小以及荧光标记后的图谱随每种AC而变化,但除了少数例外,它们的总体抗原组成没有显著变化。然而,表达血小板和血小板激活标志物的EV数量在血清样本中增加。对于总体miRNA表达水平,EDTA是一种较好的AC,尽管这可能与采血试管中细胞的刺激有关。柠檬酸盐和血清对于一组被描述为阿尔茨海默病、结肠癌和甲状腺乳头状癌循环标志物的miRNA产生了更好的结果。

https://cdn.ncbi.nlm.nih.gov/pmc/blobs/2a94/11494683/49fb70e77177/JEX2-3-e70008-g005.jpg

文献检索

告别复杂PubMed语法,用中文像聊天一样搜索,搜遍4000万医学文献。AI智能推荐,让科研检索更轻松。

立即免费搜索

文件翻译

保留排版,准确专业,支持PDF/Word/PPT等文件格式,支持 12+语言互译。

免费翻译文档

深度研究

AI帮你快速写综述,25分钟生成高质量综述,智能提取关键信息,辅助科研写作。

立即免费体验