Suppr超能文献

在一种多硫酸酯酶缺乏小鼠模型中,骨髓移植可提高体细胞组织中的硫酸酯酶活性。

Bone marrow transplantation increases sulfatase activity in somatic tissues in a multiple sulfatase deficiency mouse model.

作者信息

Presa Maximiliano, Pham Vi, Ray Somdatta, Piec Pierre-Alexandre, Ryan Jennifer, Billings Timothy, Coombs Harold, Schlotawa Lars, Lund Troy, Ahrens-Nicklas Rebecca C, Lutz Cathleen

机构信息

Rare Disease Translational Center, The Jackson Laboratory, Bar Harbor, ME, USA.

Department of Genetics, Perelman School of Medicine at the University of Pennsylvania, Philadelphia, PA, USA.

出版信息

Commun Med (Lond). 2024 Oct 25;4(1):215. doi: 10.1038/s43856-024-00648-y.

Abstract

BACKGROUND

Multiple Sulfatase Deficiency (MSD) is an ultra-rare autosomal recessive disorder characterized by deficient enzymatic activity of all known sulfatases. MSD patients frequently carry two loss of function mutations in the SUMF1 gene, encoding a formylglycine-generating enzyme (FGE) that activates 17 different sulfatases. MSD patients show common features of other lysosomal diseases like mucopolysaccharidosis and metachromatic leukodystrophy, including neurologic impairments, developmental delay, and visceromegaly. There are currently no approved therapies for MSD patients. Hematopoietic stem cell transplant (HSCT) has been applied with success in the treatment of certain lysosomal diseases. In HSCT, donor-derived myeloid cells are a continuous source of active sulfatase enzymes that can be taken up by sulfatase-deficient host cells. Thus, HSCT could be a potential approach for the treatment of MSD.

METHODS

To test this hypothesis, we used a clinically relevant mouse model for MSD, B6-Sumf1 mice, engrafted with bone marrow cells, Sumf1, from B6-Ptprc mice (CD45.1 immunoreactive).

RESULTS

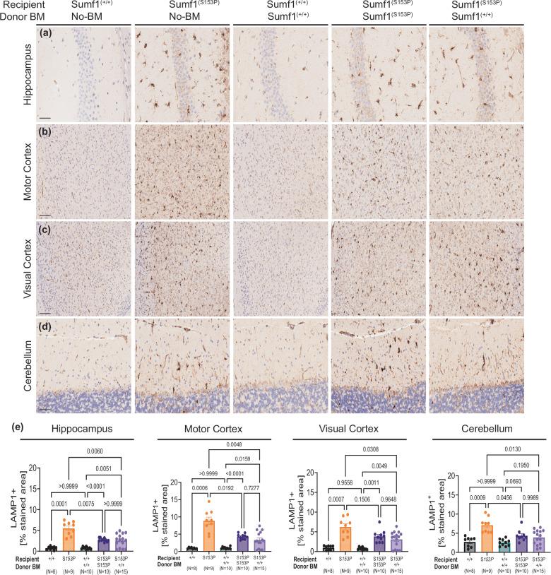
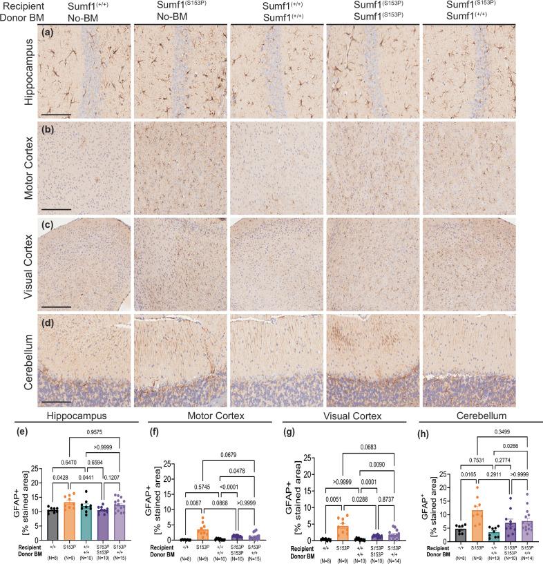
After 10 months post-transplant, flow cytometric analysis shows an average of 90% of circulating leukocytes of donor origin (Sumf1). Enzymatic activity for ARSA, ARSB, and SGSH is significantly increased in spleen of B6-Sumf1 recipient mice. In non-lymphoid organs, only liver and heart show a significant correction of sulfatase activity and GAG accumulation. Frequency of inflammatory cells and lysosomal pathology is significantly reduced in liver and heart, while no significant improvement is detected in brain.

CONCLUSIONS

Our results indicate that HSCT could be a suitable approach to treat MSD-pathology affecting peripheral organs, however that benefit to CNS pathology might be limited.

摘要

背景

多种硫酸酯酶缺乏症(MSD)是一种极为罕见的常染色体隐性疾病,其特征为所有已知硫酸酯酶的酶活性均有缺陷。MSD患者的SUMF1基因常常携带两个功能丧失性突变,该基因编码一种可激活17种不同硫酸酯酶的生成甲酰甘氨酸的酶(FGE)。MSD患者表现出其他溶酶体疾病的常见特征,如黏多糖贮积症和异染性脑白质营养不良,包括神经功能障碍、发育迟缓及脏器肿大。目前尚无获批用于治疗MSD患者的疗法。造血干细胞移植(HSCT)已成功应用于某些溶酶体疾病的治疗。在HSCT中,供体来源的髓细胞是活性硫酸酯酶的持续来源,这些酶可被缺乏硫酸酯酶的宿主细胞摄取。因此,HSCT可能是治疗MSD的一种潜在方法。

方法

为验证这一假设,我们使用了一种与临床相关的MSD小鼠模型,即B6-Sumf1小鼠,并用来自B6-Ptprc小鼠(CD45.1免疫反应性)的骨髓细胞Sumf1进行移植。

结果

移植后10个月,流式细胞术分析显示平均90%的循环白细胞源自供体(Sumf1)。B6-Sumf1受体小鼠脾脏中芳基硫酸酯酶A(ARSA)、芳基硫酸酯酶B(ARSB)和N-乙酰半乳糖胺-6-硫酸酯酶(SGSH)的酶活性显著增加。在非淋巴器官中,只有肝脏和心脏的硫酸酯酶活性及糖胺聚糖(GAG)积累有显著改善。肝脏和心脏中炎性细胞的频率及溶酶体病理显著降低,而大脑中未检测到显著改善。

结论

我们的结果表明,HSCT可能是治疗影响外周器官的MSD病理的合适方法,然而对中枢神经系统病理的益处可能有限。

https://cdn.ncbi.nlm.nih.gov/pmc/blobs/aadd/11502872/e90d7e306b68/43856_2024_648_Fig1_HTML.jpg

文献检索

告别复杂PubMed语法,用中文像聊天一样搜索,搜遍4000万医学文献。AI智能推荐,让科研检索更轻松。

立即免费搜索

文件翻译

保留排版,准确专业,支持PDF/Word/PPT等文件格式,支持 12+语言互译。

免费翻译文档

深度研究

AI帮你快速写综述,25分钟生成高质量综述,智能提取关键信息,辅助科研写作。

立即免费体验