• 文献检索
  • 文档翻译
  • 深度研究
  • 学术资讯
  • Suppr Zotero 插件Zotero 插件
  • 邀请有礼
  • 套餐&价格
  • 历史记录
应用&插件
Suppr Zotero 插件Zotero 插件浏览器插件Mac 客户端Windows 客户端微信小程序
定价
高级版会员购买积分包购买API积分包
服务
文献检索文档翻译深度研究API 文档MCP 服务
关于我们
关于 Suppr公司介绍联系我们用户协议隐私条款
关注我们

Suppr 超能文献

核心技术专利:CN118964589B侵权必究
粤ICP备2023148730 号-1Suppr @ 2026

文献检索

告别复杂PubMed语法,用中文像聊天一样搜索,搜遍4000万医学文献。AI智能推荐,让科研检索更轻松。

立即免费搜索

文件翻译

保留排版,准确专业,支持PDF/Word/PPT等文件格式,支持 12+语言互译。

免费翻译文档

深度研究

AI帮你快速写综述,25分钟生成高质量综述,智能提取关键信息,辅助科研写作。

立即免费体验

口腔微生物组与 CPT1A 在口腔癌脂肪酸代谢中的作用。

Oral Microbiome and CPT1A Function in Fatty Acid Metabolism in Oral Cancer.

机构信息

Department of Cancer Biomedical Science, Graduate School of Cancer Science and Policy, National Cancer Center, Goyang 10408, Republic of Korea.

Oral Oncology Clinic, Research Institute and Hospital, National Cancer Center, 323 Ilsandong-gu, Goyang-si 10408, Gyeonggi-do, Republic of Korea.

出版信息

Int J Mol Sci. 2024 Oct 10;25(20):10890. doi: 10.3390/ijms252010890.

DOI:10.3390/ijms252010890
PMID:39456670
原文链接:https://pmc.ncbi.nlm.nih.gov/articles/PMC11508181/
Abstract

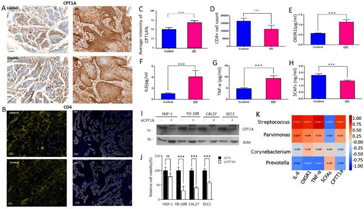
The oral microbiome is crucial for human health. Although oral dysbiosis may contribute to oral cancer (OC), the detailed relationships between the microbiome and OC remain unclear. In this case-control study, we aimed to elucidate the connection between the oral microbiome and mechanisms potentially involved in oral cancer. The study analyzed 1022 oral saliva samples, including 157 from oral cancer patients and 865 from healthy controls, using 16S ribosomal RNA (16S rRNA) sequencing and a Light Gradient Boosting Machine (LightGBM) model to identify four bacterial genera significantly associated with oral cancer. In patients with oral cancer, the relative abundance of and was higher; and showed decreased relative abundance; and levels of fatty acid oxidation enzymes, including Carnitine palmitoyltransferase 1A (CPT1A), long-chain acyl-CoA synthetase, acyl-CoA dehydrogenase, diacylglycerol choline phosphotransferase, and H+-transporting ATPase, were significantly higher compared to controls. Conversely, healthy controls exhibited increased levels of short-chain fatty acids (SCFAs) and CD4+T-helper cell counts. Survival analysis revealed that higher abundance of and , which correlated positively with interleukin-6, tumor necrosis factor-alpha, and CPT1A, were linked to poorer disease-free survival (DFS) and overall survival (OS) rates, while and were associated with better outcomes. These findings suggest that changes in these bacterial genera are associated with alterations in specific cytokines, CPT1A levels, SCFAs in oral cancer, with lower SCFA levels in patients reinforcing this link. Overall, these microbiome changes, along with cytokine and enzyme alterations, may serve as predictive markers, enhancing diagnostic accuracy for oral cancer.

摘要

口腔微生物组对人类健康至关重要。尽管口腔微生态失调可能导致口腔癌(OC),但微生物组与 OC 之间的详细关系仍不清楚。在这项病例对照研究中,我们旨在阐明口腔微生物组与口腔癌潜在机制之间的联系。该研究分析了 1022 份口腔唾液样本,包括 157 份来自口腔癌患者和 865 份来自健康对照者,使用 16S 核糖体 RNA(16S rRNA)测序和 Light Gradient Boosting Machine(LightGBM)模型来识别与口腔癌显著相关的四个细菌属。在口腔癌患者中,和的相对丰度较高;和的相对丰度较低;以及脂肪酸氧化酶的水平,包括肉碱棕榈酰转移酶 1A(CPT1A)、长链酰基辅酶 A 合成酶、酰基辅酶 A 脱氢酶、二酰基甘油胆碱磷酸转移酶和 H+-转运 ATP 酶,与对照组相比显著升高。相反,健康对照组表现出短链脂肪酸(SCFA)和 CD4+T 辅助细胞计数的增加。生存分析显示,与白细胞介素-6、肿瘤坏死因子-α和 CPT1A 呈正相关的和的丰度增加与无病生存率(DFS)和总生存率(OS)的降低有关,而和与更好的预后相关。这些发现表明,这些细菌属的变化与特定细胞因子、CPT1A 水平、口腔癌中 SCFA 的变化以及患者中 SCFA 水平的降低有关,这进一步证实了这一联系。总的来说,这些微生物组的变化,以及细胞因子和酶的改变,可能作为预测标志物,提高口腔癌的诊断准确性。

https://cdn.ncbi.nlm.nih.gov/pmc/blobs/bd7c/11508181/af1fdfc0d2a0/ijms-25-10890-g006.jpg
https://cdn.ncbi.nlm.nih.gov/pmc/blobs/bd7c/11508181/c5221dfbc9bf/ijms-25-10890-g001.jpg
https://cdn.ncbi.nlm.nih.gov/pmc/blobs/bd7c/11508181/c8811de8188e/ijms-25-10890-g002.jpg
https://cdn.ncbi.nlm.nih.gov/pmc/blobs/bd7c/11508181/f51c2fee5c74/ijms-25-10890-g003.jpg
https://cdn.ncbi.nlm.nih.gov/pmc/blobs/bd7c/11508181/6eef75bb82be/ijms-25-10890-g004.jpg
https://cdn.ncbi.nlm.nih.gov/pmc/blobs/bd7c/11508181/883a10fa1c9e/ijms-25-10890-g005.jpg
https://cdn.ncbi.nlm.nih.gov/pmc/blobs/bd7c/11508181/af1fdfc0d2a0/ijms-25-10890-g006.jpg
https://cdn.ncbi.nlm.nih.gov/pmc/blobs/bd7c/11508181/c5221dfbc9bf/ijms-25-10890-g001.jpg
https://cdn.ncbi.nlm.nih.gov/pmc/blobs/bd7c/11508181/c8811de8188e/ijms-25-10890-g002.jpg
https://cdn.ncbi.nlm.nih.gov/pmc/blobs/bd7c/11508181/f51c2fee5c74/ijms-25-10890-g003.jpg
https://cdn.ncbi.nlm.nih.gov/pmc/blobs/bd7c/11508181/6eef75bb82be/ijms-25-10890-g004.jpg
https://cdn.ncbi.nlm.nih.gov/pmc/blobs/bd7c/11508181/883a10fa1c9e/ijms-25-10890-g005.jpg
https://cdn.ncbi.nlm.nih.gov/pmc/blobs/bd7c/11508181/af1fdfc0d2a0/ijms-25-10890-g006.jpg

相似文献

1
Oral Microbiome and CPT1A Function in Fatty Acid Metabolism in Oral Cancer.口腔微生物组与 CPT1A 在口腔癌脂肪酸代谢中的作用。
Int J Mol Sci. 2024 Oct 10;25(20):10890. doi: 10.3390/ijms252010890.
2
Dysbiosis of salivary microbiome and cytokines influence oral squamous cell carcinoma through inflammation.唾液微生物组失调和细胞因子通过炎症影响口腔鳞状细胞癌。
Arch Microbiol. 2021 Jan;203(1):137-152. doi: 10.1007/s00203-020-02011-w. Epub 2020 Aug 11.
3
Identification & correlation of bacterial diversity in oral cancer and long-term tobacco chewers- A case-control pilot study.口腔癌与长期嚼烟者口腔细菌多样性的鉴定及相关性研究:一项病例对照初步研究。
J Med Microbiol. 2021 Sep;70(9). doi: 10.1099/jmm.0.001417.
4
Carnitine palmitoyltransferase 1A functions to repress FoxO transcription factors to allow cell cycle progression in ovarian cancer.肉碱棕榈酰转移酶1A发挥作用抑制FoxO转录因子,以使卵巢癌细胞周期得以进展。
Oncotarget. 2016 Jan 26;7(4):3832-46. doi: 10.18632/oncotarget.6757.
5
The potential value of oral microbial signatures for prediction of oral squamous cell carcinoma based on machine learning algorithms.基于机器学习算法的口腔微生物特征对口腔鳞状细胞癌预测的潜在价值。
Head Neck. 2024 Jul;46(7):1660-1670. doi: 10.1002/hed.27795. Epub 2024 May 2.
6
Dysbiotic salivary microbiota in dry mouth and primary Sjögren's syndrome patients.口干症和原发性干燥综合征患者的口腔微生物失调。
PLoS One. 2019 Jun 18;14(6):e0218319. doi: 10.1371/journal.pone.0218319. eCollection 2019.
7
Oral Microbiome in HIV-Infected Women: Shifts in the Abundance of Pathogenic and Beneficial Bacteria Are Associated with Aging, HIV Load, CD4 Count, and Antiretroviral Therapy.感染HIV的女性口腔微生物群:致病和有益细菌丰度的变化与衰老、HIV载量、CD4细胞计数及抗逆转录病毒治疗有关。
AIDS Res Hum Retroviruses. 2019 Mar;35(3):276-286. doi: 10.1089/AID.2017.0200. Epub 2018 Jul 23.
8
Can oral microbiome predict low birth weight infant delivery?口腔微生物组能否预测低出生体重儿的分娩?
J Dent. 2024 Jul;146:105018. doi: 10.1016/j.jdent.2024.105018. Epub 2024 Apr 27.
9
Oral microbiome dysbiosis may be associated with intra cranial aneurysms.口腔微生物组失调可能与颅内动脉瘤有关。
BMC Oral Health. 2024 Oct 16;24(1):1235. doi: 10.1186/s12903-024-05015-w.
10
Sputum production and salivary microbiome in COVID-19 patients reveals oral-lung axis.新冠病毒患者的痰液产生和唾液微生物组揭示了口-肺轴。
PLoS One. 2024 Jul 25;19(7):e0300408. doi: 10.1371/journal.pone.0300408. eCollection 2024.

引用本文的文献

1
Leveraging Saliva for Insights into Head and Neck Cancer.利用唾液深入了解头颈癌。
Int J Mol Sci. 2024 Dec 17;25(24):13514. doi: 10.3390/ijms252413514.

本文引用的文献

1
Short-chain fatty acids: linking diet, the microbiome and immunity.短链脂肪酸:连接饮食、微生物组和免疫。
Nat Rev Immunol. 2024 Aug;24(8):577-595. doi: 10.1038/s41577-024-01014-8. Epub 2024 Apr 2.
2
The Complicated Relationship of Short-Chain Fatty Acids and Oral Microbiome: A Narrative Review.短链脂肪酸与口腔微生物群的复杂关系:一篇综述
Biomedicines. 2023 Oct 11;11(10):2749. doi: 10.3390/biomedicines11102749.
3
Exploring Connections between Oral Microbiota, Short-Chain Fatty Acids, and Specific Cancer Types: A Study of Oral Cancer, Head and Neck Cancer, Pancreatic Cancer, and Gastric Cancer.
探索口腔微生物群、短链脂肪酸与特定癌症类型之间的联系:一项关于口腔癌、头颈癌、胰腺癌和胃癌的研究。
Cancers (Basel). 2023 May 24;15(11):2898. doi: 10.3390/cancers15112898.
4
A microbiota-modulated checkpoint directs immunosuppressive intestinal T cells into cancers.菌群调节的检查点将免疫抑制性肠道 T 细胞导向癌症。
Science. 2023 Jun 9;380(6649):eabo2296. doi: 10.1126/science.abo2296.
5
Anticancer Effects of Gut Microbiota-Derived Short-Chain Fatty Acids in Cancers.肠道微生物衍生短链脂肪酸在癌症中的抗癌作用。
J Microbiol Biotechnol. 2023 Jul 28;33(7):849-856. doi: 10.4014/jmb.2301.01031. Epub 2023 Mar 30.
6
Mitochondrial CPT1A: Insights into structure, function, and basis for drug development.线粒体肉碱棕榈酰转移酶1A:结构、功能及药物开发基础的见解
Front Pharmacol. 2023 Mar 23;14:1160440. doi: 10.3389/fphar.2023.1160440. eCollection 2023.
7
Targeted Sequencing Approach and Its Clinical Applications for the Molecular Diagnosis of Human Diseases.靶向测序方法及其在人类疾病分子诊断中的临床应用。
Cells. 2023 Feb 2;12(3):493. doi: 10.3390/cells12030493.
8
Effects of the Gut Microbiota and Barrier Function on Melatonin Efficacy in Alleviating Liver Injury.肠道微生物群和屏障功能对褪黑素减轻肝损伤疗效的影响
Antioxidants (Basel). 2022 Aug 31;11(9):1727. doi: 10.3390/antiox11091727.
9
The oral bacterium Streptococcus mutans promotes tumor metastasis by inducing vascular inflammation.口腔细菌变形链球菌通过诱导血管炎症促进肿瘤转移。
Cancer Sci. 2022 Nov;113(11):3980-3994. doi: 10.1111/cas.15538. Epub 2022 Sep 12.
10
Gut microbiota-derived short chain fatty acids are potential mediators in gut inflammation.肠道微生物群衍生的短链脂肪酸是肠道炎症的潜在介质。
Anim Nutr. 2021 Dec 29;8:350-360. doi: 10.1016/j.aninu.2021.11.005. eCollection 2022 Mar.