• 文献检索
  • 文档翻译
  • 深度研究
  • 学术资讯
  • Suppr Zotero 插件Zotero 插件
  • 邀请有礼
  • 套餐&价格
  • 历史记录
应用&插件
Suppr Zotero 插件Zotero 插件浏览器插件Mac 客户端Windows 客户端微信小程序
定价
高级版会员购买积分包购买API积分包
服务
文献检索文档翻译深度研究API 文档MCP 服务
关于我们
关于 Suppr公司介绍联系我们用户协议隐私条款
关注我们

Suppr 超能文献

核心技术专利:CN118964589B侵权必究
粤ICP备2023148730 号-1Suppr @ 2026

文献检索

告别复杂PubMed语法,用中文像聊天一样搜索,搜遍4000万医学文献。AI智能推荐,让科研检索更轻松。

立即免费搜索

文件翻译

保留排版,准确专业,支持PDF/Word/PPT等文件格式,支持 12+语言互译。

免费翻译文档

深度研究

AI帮你快速写综述,25分钟生成高质量综述,智能提取关键信息,辅助科研写作。

立即免费体验

基于时间序列转录组数据的土壤盐胁迫下‘Jao Khao’水稻两状态加权基因共表达网络的关键枢纽基因分析。

Profiling of Key Hub Genes Using a Two-State Weighted Gene Co-Expression Network of 'Jao Khao' Rice under Soil Salinity Stress Based on Time-Series Transcriptome Data.

机构信息

Program in Biotechnology, Faculty of Science, Chulalongkorn University, Bangkok 10330, Thailand.

Center of Excellence in Molecular Crop, Department of Biochemistry, Faculty of Science, Chulalongkorn University, Bangkok 10330, Thailand.

出版信息

Int J Mol Sci. 2024 Oct 16;25(20):11086. doi: 10.3390/ijms252011086.

DOI:10.3390/ijms252011086
PMID:39456877
原文链接:https://pmc.ncbi.nlm.nih.gov/articles/PMC11508143/
Abstract

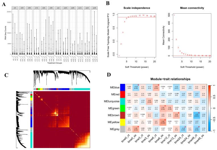
RNA-sequencing enables the comprehensive detection of gene expression levels at specific time points and facilitates the identification of stress-related genes through co-expression network analysis. Understanding the molecular mechanisms and identifying key genes associated with salt tolerance is crucial for developing rice varieties that can thrive in saline environments, particularly in regions affected by soil salinization. In this study, we conducted an RNA-sequencing-based time-course transcriptome analysis of 'Jao Khao', a salt-tolerant Thai rice variety, grown under normal or saline (160 mM NaCl) soil conditions. Leaf samples were collected at 0, 3, 6, 12, 24, and 48 h. In total, 36 RNA libraries were sequenced. 'Jao Khao' was found to be highly salt-tolerant, as indicated by the non-significant differences in relative water content, cell membrane stability, leaf greenness, and chlorophyll fluorescence over a 9-day period under saline conditions. Plant growth was slightly retarded during days 3-6 but recovered by day 9. Based on time-series transcriptome data, we conducted differential gene expression and weighted gene co-expression network analyses. Through centrality change from normal to salinity network, 111 key hub genes were identified among 1,950 highly variable genes. Enriched genes were involved in ATP-driven transport, light reactions and response to light, ATP synthesis and carbon fixation, disease resistance and proteinase inhibitor activity. These genes were upregulated early during salt stress and RT-qPCR showed that 'Jao Khao' exhibited an early upregulation trend of two important genes in energy metabolism: RuBisCo () and ATP synthase (). Our findings highlight the importance of managing energy requirements in the initial phase of the plant salt-stress response. Therefore, manipulation of the energy metabolism should be the focus in plant resistance breeding and the genes identified in this work can serve as potentially effective candidates.

摘要

RNA 测序能够全面检测特定时间点的基因表达水平,并通过共表达网络分析鉴定与应激相关的基因。了解与盐度耐受性相关的分子机制和关键基因对于开发能够在盐环境中茁壮成长的水稻品种至关重要,特别是在受土壤盐化影响的地区。在这项研究中,我们对耐盐泰国水稻品种“Jao Khao”进行了基于 RNA 测序的时间过程转录组分析,该品种在正常或盐(160mM NaCl)土壤条件下生长。在 0、3、6、12、24 和 48 小时采集叶片样本。总共测序了 36 个 RNA 文库。在盐胁迫条件下,“Jao Khao”在 9 天内相对水含量、细胞膜稳定性、叶片绿色度和叶绿素荧光没有显著差异,表明其具有高度的耐盐性。在第 3-6 天,植物生长略有滞后,但在第 9 天恢复。基于时间序列转录组数据,我们进行了差异基因表达和加权基因共表达网络分析。通过从正常到盐网络的中心性变化,在 1950 个高变基因中鉴定出 111 个关键枢纽基因。富集基因参与 ATP 驱动的运输、光反应和对光的反应、ATP 合成和碳固定、疾病抗性和蛋白酶抑制剂活性。这些基因在盐胁迫早期上调,RT-qPCR 显示“Jao Khao”在能量代谢的两个重要基因中表现出早期上调趋势:RuBisCo()和 ATP 合酶()。我们的研究结果强调了在植物盐胁迫反应的初始阶段管理能量需求的重要性。因此,能量代谢的调控应该是植物抗性育种的重点,本研究中鉴定的基因可以作为潜在有效的候选基因。

https://cdn.ncbi.nlm.nih.gov/pmc/blobs/6043/11508143/a02c95563f8b/ijms-25-11086-g010.jpg
https://cdn.ncbi.nlm.nih.gov/pmc/blobs/6043/11508143/a78eeb71cb66/ijms-25-11086-g001.jpg
https://cdn.ncbi.nlm.nih.gov/pmc/blobs/6043/11508143/d756bcf3039a/ijms-25-11086-g002.jpg
https://cdn.ncbi.nlm.nih.gov/pmc/blobs/6043/11508143/072b4a0c66c5/ijms-25-11086-g003.jpg
https://cdn.ncbi.nlm.nih.gov/pmc/blobs/6043/11508143/f7daeb246bac/ijms-25-11086-g004.jpg
https://cdn.ncbi.nlm.nih.gov/pmc/blobs/6043/11508143/a280af787151/ijms-25-11086-g005.jpg
https://cdn.ncbi.nlm.nih.gov/pmc/blobs/6043/11508143/f1505c202466/ijms-25-11086-g006.jpg
https://cdn.ncbi.nlm.nih.gov/pmc/blobs/6043/11508143/760bbe2f41dd/ijms-25-11086-g007.jpg
https://cdn.ncbi.nlm.nih.gov/pmc/blobs/6043/11508143/1724cd51aa38/ijms-25-11086-g008.jpg
https://cdn.ncbi.nlm.nih.gov/pmc/blobs/6043/11508143/2cf05506741f/ijms-25-11086-g009.jpg
https://cdn.ncbi.nlm.nih.gov/pmc/blobs/6043/11508143/a02c95563f8b/ijms-25-11086-g010.jpg
https://cdn.ncbi.nlm.nih.gov/pmc/blobs/6043/11508143/a78eeb71cb66/ijms-25-11086-g001.jpg
https://cdn.ncbi.nlm.nih.gov/pmc/blobs/6043/11508143/d756bcf3039a/ijms-25-11086-g002.jpg
https://cdn.ncbi.nlm.nih.gov/pmc/blobs/6043/11508143/072b4a0c66c5/ijms-25-11086-g003.jpg
https://cdn.ncbi.nlm.nih.gov/pmc/blobs/6043/11508143/f7daeb246bac/ijms-25-11086-g004.jpg
https://cdn.ncbi.nlm.nih.gov/pmc/blobs/6043/11508143/a280af787151/ijms-25-11086-g005.jpg
https://cdn.ncbi.nlm.nih.gov/pmc/blobs/6043/11508143/f1505c202466/ijms-25-11086-g006.jpg
https://cdn.ncbi.nlm.nih.gov/pmc/blobs/6043/11508143/760bbe2f41dd/ijms-25-11086-g007.jpg
https://cdn.ncbi.nlm.nih.gov/pmc/blobs/6043/11508143/1724cd51aa38/ijms-25-11086-g008.jpg
https://cdn.ncbi.nlm.nih.gov/pmc/blobs/6043/11508143/2cf05506741f/ijms-25-11086-g009.jpg
https://cdn.ncbi.nlm.nih.gov/pmc/blobs/6043/11508143/a02c95563f8b/ijms-25-11086-g010.jpg

相似文献

1
Profiling of Key Hub Genes Using a Two-State Weighted Gene Co-Expression Network of 'Jao Khao' Rice under Soil Salinity Stress Based on Time-Series Transcriptome Data.基于时间序列转录组数据的土壤盐胁迫下‘Jao Khao’水稻两状态加权基因共表达网络的关键枢纽基因分析。
Int J Mol Sci. 2024 Oct 16;25(20):11086. doi: 10.3390/ijms252011086.
2
Transcriptome analysis of grapevine under salinity and identification of key genes responsible for salt tolerance.盐胁迫下葡萄的转录组分析及耐盐关键基因的鉴定
Funct Integr Genomics. 2019 Jan;19(1):61-73. doi: 10.1007/s10142-018-0628-6. Epub 2018 Jul 19.
3
Comparative Transcriptome Analysis of Salt-Tolerant and -Sensitive Soybean Cultivars under Salt Stress.盐胁迫下耐盐和敏感大豆品种的比较转录组分析。
Int J Mol Sci. 2024 Sep 11;25(18):9818. doi: 10.3390/ijms25189818.
4
System-wide analysis of groundnut's salinity resilience: Integrating plant-cell interactions with environmental stress dynamics through cutting-edge transcriptomics.系统分析落花生的耐盐性:通过前沿转录组学整合植物细胞相互作用与环境胁迫动态。
J Biotechnol. 2024 Nov 10;394:34-47. doi: 10.1016/j.jbiotec.2024.07.023. Epub 2024 Aug 10.
5
Weighted gene co-expression network analysis reveals hub genes regulating response to salt stress in peanut.加权基因共表达网络分析揭示了调控花生耐盐反应的枢纽基因。
BMC Plant Biol. 2024 May 20;24(1):425. doi: 10.1186/s12870-024-05145-x.
6
WGCNA Analysis of Salt-Responsive Core Transcriptome Identifies Novel Hub Genes in Rice.盐响应核心转录组的 WGCNA 分析鉴定水稻中的新枢纽基因。
Genes (Basel). 2019 Sep 17;10(9):719. doi: 10.3390/genes10090719.
7
Downstream components of the calmodulin signaling pathway in the rice salt stress response revealed by transcriptome profiling and target identification.通过转录组分析和靶标鉴定揭示钙调素信号通路下游成分在水稻盐胁迫反应中的作用。
BMC Plant Biol. 2018 Dec 5;18(1):335. doi: 10.1186/s12870-018-1538-4.
8
Identification and Characterization of miRNAs and lncRNAs Associated with Salinity Stress in Rice Panicles.鉴定和表征与盐胁迫相关的水稻穗部中的 miRNAs 和 lncRNAs。
Int J Mol Sci. 2024 Jul 28;25(15):8247. doi: 10.3390/ijms25158247.
9
Comparative transcriptome analysis of gene responses of salt-tolerant and salt-sensitive rice cultivars to salt stress.耐盐和敏感水稻品种盐胁迫响应基因表达谱比较分析。
Sci Rep. 2023 Nov 4;13(1):19065. doi: 10.1038/s41598-023-46389-1.
10
Marker-Assisted Selection of Jacalin-Related Lectin Genes and Derived from Sea Rice 86 Enhances Salt Tolerance in Rice.标记辅助选择亲和素相关凝集素基因,并源自海稻 86,可增强水稻的耐盐性。
Int J Mol Sci. 2024 Oct 10;25(20):10912. doi: 10.3390/ijms252010912.

本文引用的文献

1
Confers Salt Stress Tolerance in .赋予 耐盐性。
Int J Mol Sci. 2023 Sep 23;24(19):14483. doi: 10.3390/ijms241914483.
2
Mitogen-activated protein kinase 2 specifically regulates photorespiration in rice.丝裂原活化蛋白激酶 2 特异性调节水稻的光呼吸。
Plant Physiol. 2023 Sep 22;193(2):1381-1394. doi: 10.1093/plphys/kiad413.
3
Network Biology Analyses and Dynamic Modeling of Gene Regulatory Networks under Drought Stress Reveal Major Transcriptional Regulators in .网络生物学分析和干旱胁迫下基因调控网络的动态建模揭示了. 中的主要转录调控因子
Int J Mol Sci. 2023 Apr 16;24(8):7349. doi: 10.3390/ijms24087349.
4
A Single Nucleotide Variation of Affected the Establishment of Photosynthetic System in Rice.一个单核苷酸变异影响了水稻光合作用系统的建立。
Int J Mol Sci. 2023 Mar 18;24(6):5796. doi: 10.3390/ijms24065796.
5
Identification of major candidate genes for multiple abiotic stress tolerance at seedling stage by network analysis and their validation by expression profiling in rice ( L.).通过网络分析鉴定水稻苗期多种非生物胁迫耐受性的主要候选基因及其表达谱验证
3 Biotech. 2022 Jun;12(6):127. doi: 10.1007/s13205-022-03182-7. Epub 2022 May 12.
6
Role of , Containing DUF2358, in Salt Tolerance Is Mediated via Adaptation of Absorbed Light Energy Dissipation.含DUF2358的[具体名称未给出]在耐盐性中的作用是通过吸收光能耗散的适应性介导的。
Plants (Basel). 2022 May 2;11(9):1233. doi: 10.3390/plants11091233.
7
Identification of a Negative Regulator for Salt Tolerance at Seedling Stage via a Genome-Wide Association Study of Thai Rice Populations.通过对泰国水稻群体的全基因组关联研究鉴定苗期耐盐性的负调控因子。
Int J Mol Sci. 2022 Feb 6;23(3):1842. doi: 10.3390/ijms23031842.
8
Integrative Approach for Precise Genotyping and Transcriptomics of Salt Tolerant Introgression Rice Lines.耐盐渐渗水稻品系精确基因分型和转录组学的综合方法
Front Plant Sci. 2022 Jan 21;12:797141. doi: 10.3389/fpls.2021.797141. eCollection 2021.
9
Salt stress responses and SNP-based phylogenetic analysis of Thai rice cultivars.泰国水稻品种的盐胁迫响应及基于单核苷酸多态性的系统发育分析
Plant Genome. 2022 Mar;15(1):e20189. doi: 10.1002/tpg2.20189. Epub 2022 Jan 7.
10
Identification of Key Genes in 'Luang Pratahn', Thai Salt-Tolerant Rice, Based on Time-Course Data and Weighted Co-expression Networks.基于时间进程数据和加权共表达网络鉴定泰国耐盐水稻“Luang Pratahn”中的关键基因
Front Plant Sci. 2021 Dec 2;12:744654. doi: 10.3389/fpls.2021.744654. eCollection 2021.