Suppr超能文献

炎症、肠道微生物群和结直肠癌的代谢组学变化:来自人类和小鼠模型的见解。

Inflammation, Gut Microbiota, and Metabolomic Shifts in Colorectal Cancer: Insights from Human and Mouse Models.

机构信息

Key Laboratory of Dairy Biotechnology and Engineering, Ministry of Education, Inner Mongolia Agricultural University, Hohhot 010018, China.

Key Laboratory of Dairy Products Processing, Ministry of Agriculture and Rural Affairs, Hohhot 010018, China.

出版信息

Int J Mol Sci. 2024 Oct 17;25(20):11189. doi: 10.3390/ijms252011189.

Abstract

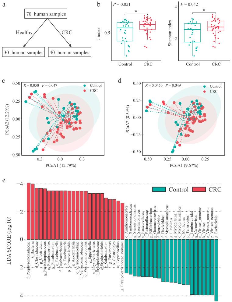
Colorectal cancer (CRC) arises from aberrant mutations in colorectal cells, frequently linked to chronic inflammation. This study integrated human gut metagenome analysis with an azoxymethane and dextran sulfate sodium-induced CRC mouse model to investigate the dynamics of inflammation, gut microbiota, and metabolomic profiles throughout tumorigenesis. The analysis of stool metagenome data from 30 healthy individuals and 40 CRC patients disclosed a significant escalation in both gut microbiota diversity and abundance in CRC patients compared to healthy individuals ( < 0.05). Marked structural disparities were identified between the gut microbiota of healthy individuals and those with CRC ( < 0.05), characterized by elevated levels of clostridia and diminished bifidobacteria in CRC patients ( < 0.05). In the mouse model, CRC mice exhibited distinct gut microbiota structures and metabolite signatures at early and advanced tumor stages, with subtle variations noted during the intermediate phase. Additionally, inflammatory marker levels increased progressively during tumor development in CRC mice, in contrast to their stable levels in healthy counterparts. These findings suggest that persistent inflammation might precipitate gut dysbiosis and altered microbial metabolism. Collectively, this study provides insights into the interplay between inflammation, gut microbiota, and metabolite changes during CRC progression, offering potential biomarkers for diagnosis. While further validation with larger cohorts is warranted, the data obtained support the development of CRC prevention and diagnosis strategies.

摘要

结直肠癌(CRC)源于结直肠细胞的异常突变,常与慢性炎症有关。本研究整合了人类肠道宏基因组分析与氧化偶氮甲烷和葡聚糖硫酸钠诱导的 CRC 小鼠模型,以研究炎症、肠道微生物群和代谢组学特征在肿瘤发生过程中的动态变化。对 30 名健康个体和 40 名 CRC 患者的粪便宏基因组数据进行分析,结果显示 CRC 患者的肠道微生物多样性和丰度显著升高(<0.05)。与健康个体相比(<0.05),健康个体和 CRC 患者的肠道微生物群存在显著的结构差异,CRC 患者的梭菌水平升高,双歧杆菌减少(<0.05)。在小鼠模型中,CRC 小鼠在早期和晚期肿瘤阶段表现出明显不同的肠道微生物群结构和代谢物特征,在中间阶段则观察到细微的变化。此外,CRC 小鼠的炎症标志物水平在肿瘤发展过程中逐渐升高,而健康对照组的水平则保持稳定。这些发现表明,持续的炎症可能会引发肠道菌群失调和微生物代谢改变。总的来说,本研究深入探讨了 CRC 进展过程中炎症、肠道微生物群和代谢物变化之间的相互作用,为诊断提供了潜在的生物标志物。虽然需要更大的队列进行进一步验证,但所获得的数据支持开发 CRC 的预防和诊断策略。

https://cdn.ncbi.nlm.nih.gov/pmc/blobs/a764/11508446/925134c65f4f/ijms-25-11189-g001.jpg

文献检索

告别复杂PubMed语法,用中文像聊天一样搜索,搜遍4000万医学文献。AI智能推荐,让科研检索更轻松。

立即免费搜索

文件翻译

保留排版,准确专业,支持PDF/Word/PPT等文件格式,支持 12+语言互译。

免费翻译文档

深度研究

AI帮你快速写综述,25分钟生成高质量综述,智能提取关键信息,辅助科研写作。

立即免费体验