• 文献检索
  • 文档翻译
  • 深度研究
  • 学术资讯
  • Suppr Zotero 插件Zotero 插件
  • 邀请有礼
  • 套餐&价格
  • 历史记录
应用&插件
Suppr Zotero 插件Zotero 插件浏览器插件Mac 客户端Windows 客户端微信小程序
定价
高级版会员购买积分包购买API积分包
服务
文献检索文档翻译深度研究API 文档MCP 服务
关于我们
关于 Suppr公司介绍联系我们用户协议隐私条款
关注我们

Suppr 超能文献

核心技术专利:CN118964589B侵权必究
粤ICP备2023148730 号-1Suppr @ 2026

文献检索

告别复杂PubMed语法,用中文像聊天一样搜索,搜遍4000万医学文献。AI智能推荐,让科研检索更轻松。

立即免费搜索

文件翻译

保留排版,准确专业,支持PDF/Word/PPT等文件格式,支持 12+语言互译。

免费翻译文档

深度研究

AI帮你快速写综述,25分钟生成高质量综述,智能提取关键信息,辅助科研写作。

立即免费体验

ROP5 通过促进 STING 的泛素化增强 I 型 IFN 反应。

ROP5 Enhances Type I IFN Responses by Promoting Ubiquitination of STING.

机构信息

Jiangsu Key Laboratory of Zoonosis, Jiangsu Co-Innovation Center for Prevention and Control of Important Animal Infectious Diseases and Zoonosis, Institute of Comparative Medicine, College of Veterinary Medicine, Yangzhou University, Yangzhou 225009, China.

State Key Laboratory for Animal Disease Control and Prevention, Lanzhou Veterinary Research Institute, Chinese Academy of Agricultural Sciences, College of Veterinary Medicine, Lanzhou University, Lanzhou 730000, China.

出版信息

Int J Mol Sci. 2024 Oct 19;25(20):11262. doi: 10.3390/ijms252011262.

DOI:10.3390/ijms252011262
PMID:39457045
原文链接:https://pmc.ncbi.nlm.nih.gov/articles/PMC11508707/
Abstract

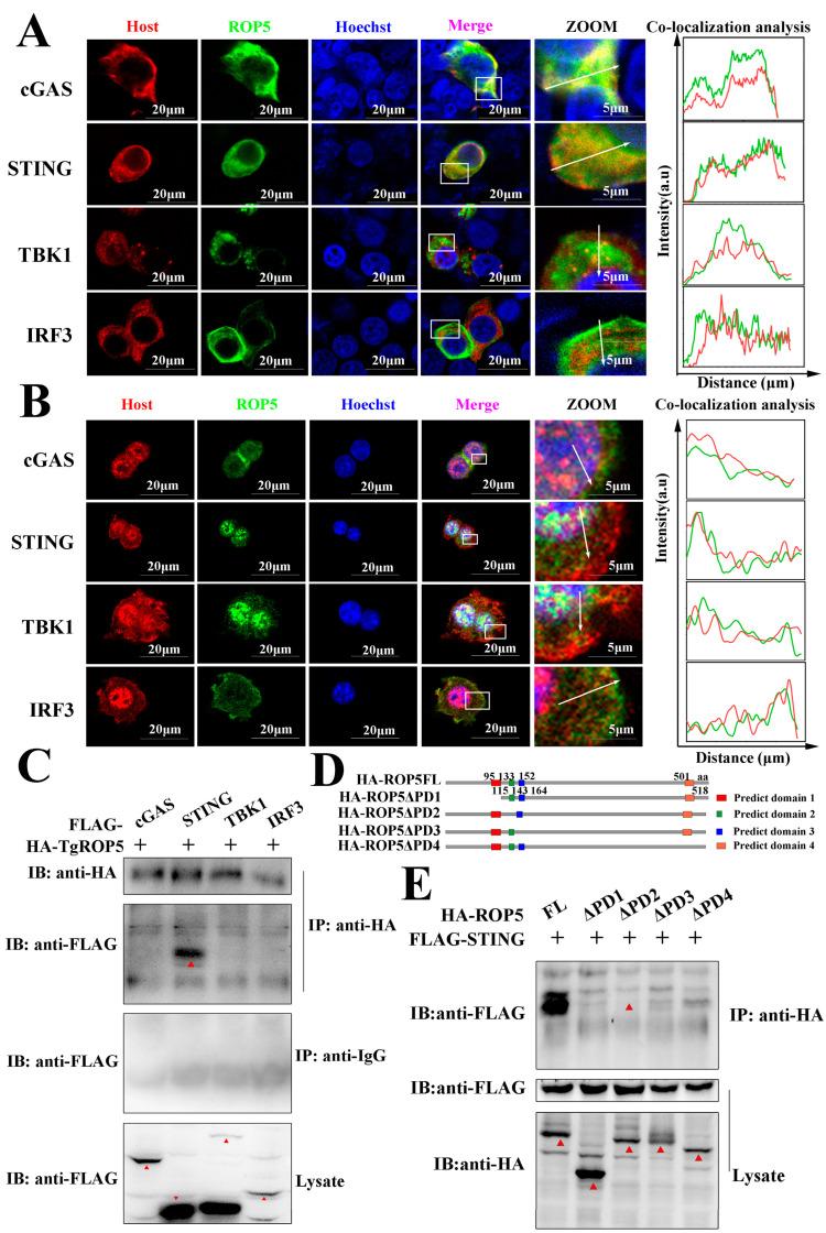
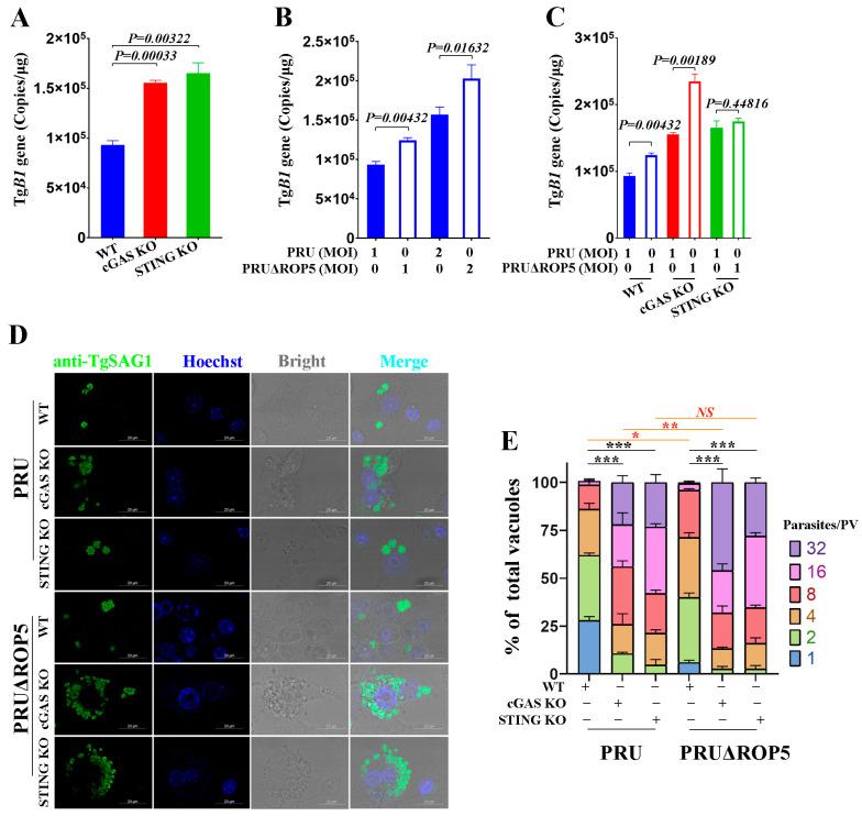
is a widely spread opportunistic pathogen that can infect nearly all warm-blooded vertebrates and cause serious toxoplasmosis in immunosuppressed animals and patients. However, the relationship between the host's innate immune system and effector proteins is poorly understood, particularly with regard to how effectors antagonize cGAS-STING signaling during infection. In this study, the ROP5 from the PRU strain of was found to promote cGAS-STING-mediated immune responses. Mechanistically, ROP5 interacted with STING through predicted domain 2 and modulated cGAS-STING signaling in a predicted domain 3-dependent manner. Additionally, ROP5 strengthened cGAS-STING signaling by enhancing the K63-linked ubiquitination of STING. Consistently, ROP5 deficient PRU (PRUΔROP5) induced fewer type I IFN-related immune responses and replicated faster than the parental strain in RAW264.7 cells. Taken together, this study provides new insights into the mechanism by which ROP5 regulates infection and provides new clues for strategies to prevent and control toxoplasmosis.

摘要

刚地弓形虫是一种广泛传播的机会性病原体,几乎可以感染所有温血脊椎动物,并在免疫抑制的动物和患者中引起严重的弓形体病。然而,宿主先天免疫系统和效应蛋白之间的关系还了解甚少,特别是关于效应蛋白如何在感染过程中拮抗 cGAS-STING 信号。在这项研究中,发现 PRU 株的 ROP5 促进 cGAS-STING 介导的免疫反应。在机制上,ROP5 通过预测结构域 2 与 STING 相互作用,并以预测结构域 3 依赖的方式调节 cGAS-STING 信号。此外,ROP5 通过增强 STING 的 K63 连接泛素化来增强 cGAS-STING 信号。一致地,ROP5 缺陷型 PRU(PRUΔROP5)在 RAW264.7 细胞中比亲本株系诱导更少的 I 型 IFN 相关免疫反应和更快的复制。总之,这项研究为 ROP5 调节弓形体感染的机制提供了新的见解,并为预防和控制弓形体病提供了新的线索。

https://cdn.ncbi.nlm.nih.gov/pmc/blobs/bfdc/11508707/308065efff8a/ijms-25-11262-g006.jpg
https://cdn.ncbi.nlm.nih.gov/pmc/blobs/bfdc/11508707/07baf37f7e82/ijms-25-11262-g001.jpg
https://cdn.ncbi.nlm.nih.gov/pmc/blobs/bfdc/11508707/e19f549c2a3c/ijms-25-11262-g002.jpg
https://cdn.ncbi.nlm.nih.gov/pmc/blobs/bfdc/11508707/1b18b7c7b157/ijms-25-11262-g003.jpg
https://cdn.ncbi.nlm.nih.gov/pmc/blobs/bfdc/11508707/310ef98219c4/ijms-25-11262-g004.jpg
https://cdn.ncbi.nlm.nih.gov/pmc/blobs/bfdc/11508707/a12724d7aa8c/ijms-25-11262-g005.jpg
https://cdn.ncbi.nlm.nih.gov/pmc/blobs/bfdc/11508707/308065efff8a/ijms-25-11262-g006.jpg
https://cdn.ncbi.nlm.nih.gov/pmc/blobs/bfdc/11508707/07baf37f7e82/ijms-25-11262-g001.jpg
https://cdn.ncbi.nlm.nih.gov/pmc/blobs/bfdc/11508707/e19f549c2a3c/ijms-25-11262-g002.jpg
https://cdn.ncbi.nlm.nih.gov/pmc/blobs/bfdc/11508707/1b18b7c7b157/ijms-25-11262-g003.jpg
https://cdn.ncbi.nlm.nih.gov/pmc/blobs/bfdc/11508707/310ef98219c4/ijms-25-11262-g004.jpg
https://cdn.ncbi.nlm.nih.gov/pmc/blobs/bfdc/11508707/a12724d7aa8c/ijms-25-11262-g005.jpg
https://cdn.ncbi.nlm.nih.gov/pmc/blobs/bfdc/11508707/308065efff8a/ijms-25-11262-g006.jpg

相似文献

1
ROP5 Enhances Type I IFN Responses by Promoting Ubiquitination of STING.ROP5 通过促进 STING 的泛素化增强 I 型 IFN 反应。
Int J Mol Sci. 2024 Oct 19;25(20):11262. doi: 10.3390/ijms252011262.
2
The GRA15 protein from enhances host defense responses by activating the interferon stimulator STING.来自 的 GRA15 蛋白通过激活干扰素刺激因子 STING 增强宿主防御反应。
J Biol Chem. 2019 Nov 8;294(45):16494-16508. doi: 10.1074/jbc.RA119.009172. Epub 2019 Aug 15.
3
ROP16 of Inhibits Innate Immunity by Triggering cGAS-STING Pathway Inactivity through the Polyubiquitination of STING.ROP16 通过多泛素化 STING 来抑制 cGAS-STING 通路的活性,从而抑制先天免疫。
Cells. 2023 Jul 15;12(14):1862. doi: 10.3390/cells12141862.
4
Toxoplasma gondii ROP18 inhibits host innate immunity through cGAS-STING signaling.刚地弓形虫 ROP18 通过 cGAS-STING 信号抑制宿主固有免疫。
FASEB J. 2022 Feb;36(2):e22171. doi: 10.1096/fj.202101347R.
5
Toxoplasma gondii superinfection and virulence during secondary infection correlate with the exact ROP5/ROP18 allelic combination.弓形虫二次感染期间的重复感染和毒力与确切的ROP5/ROP18等位基因组合相关。
mBio. 2015 Feb 24;6(2):e02280. doi: 10.1128/mBio.02280-14.
6
Evaluation of immune responses induced by rhoptry protein 5 and rhoptry protein 7 DNA vaccines against Toxoplasma gondii.针对刚地弓形虫的棒状体蛋白5和棒状体蛋白7 DNA疫苗诱导的免疫反应评估。
Parasite Immunol. 2016 Apr;38(4):209-17. doi: 10.1111/pim.12306.
7
The virulence-related rhoptry protein 5 (ROP5) of Toxoplasma Gondii is a novel vaccine candidate against toxoplasmosis in mice.刚地弓形虫毒力相关的 rhoptry 蛋白 5(ROP5)是一种针对小鼠弓形虫病的新型疫苗候选物。
Vaccine. 2013 Sep 23;31(41):4578-84. doi: 10.1016/j.vaccine.2013.07.058. Epub 2013 Aug 5.
8
The cGas-Sting Signaling Pathway Is Required for the Innate Immune Response Against Ectromelia Virus.cGas-Sting 信号通路是先天免疫反应对抗细小病毒的必需条件。
Front Immunol. 2018 Jun 14;9:1297. doi: 10.3389/fimmu.2018.01297. eCollection 2018.
9
RNF39 facilitates antiviral immune responses by promoting K63-linked ubiquitination of STING.RNF39 通过促进 STING 的 K63 连接泛素化来促进抗病毒免疫反应。
Int Immunopharmacol. 2024 Dec 5;142(Pt A):113091. doi: 10.1016/j.intimp.2024.113091. Epub 2024 Sep 9.
10
Pseudorabies virus tegument protein US2 antagonizes antiviral innate immunity by targeting cGAS-STING signaling pathway.伪狂犬病病毒被膜蛋白US2通过靶向cGAS-STING信号通路拮抗抗病毒天然免疫。
Front Immunol. 2024 Jul 2;15:1403070. doi: 10.3389/fimmu.2024.1403070. eCollection 2024.

本文引用的文献

1
ROP16 of Inhibits Innate Immunity by Triggering cGAS-STING Pathway Inactivity through the Polyubiquitination of STING.ROP16 通过多泛素化 STING 来抑制 cGAS-STING 通路的活性,从而抑制先天免疫。
Cells. 2023 Jul 15;12(14):1862. doi: 10.3390/cells12141862.
2
SEL1L-HRD1 endoplasmic reticulum-associated degradation controls STING-mediated innate immunity by limiting the size of the activable STING pool.SEL1L-HRD1 内质网相关降解通过限制可激活的 STING 池的大小来控制 STING 介导的先天免疫。
Nat Cell Biol. 2023 May;25(5):726-739. doi: 10.1038/s41556-023-01138-4. Epub 2023 May 4.
3
The SARS-CoV-2 papain-like protease suppresses type I interferon responses by deubiquitinating STING.
严重急性呼吸综合征冠状病毒 2 型木瓜蛋白酶样蛋白酶通过去泛素化 STING 抑制 I 型干扰素反应。
Sci Signal. 2023 May 2;16(783):eadd0082. doi: 10.1126/scisignal.add0082.
4
The intrinsically disordered protein TgIST from Toxoplasma gondii inhibits STAT1 signaling by blocking cofactor recruitment.弓形虫的无规则卷曲蛋白 TgIST 通过阻断辅助因子募集来抑制 STAT1 信号通路。
Nat Commun. 2022 Jul 13;13(1):4047. doi: 10.1038/s41467-022-31720-7.
5
Pseudorabies virus tegument protein UL13 recruits RNF5 to inhibit STING-mediated antiviral immunity.伪狂犬病毒被膜蛋白 UL13 招募 RNF5 抑制 STING 介导的抗病毒免疫。
PLoS Pathog. 2022 May 18;18(5):e1010544. doi: 10.1371/journal.ppat.1010544. eCollection 2022 May.
6
Toxoplasma gondii ROP18 inhibits host innate immunity through cGAS-STING signaling.刚地弓形虫 ROP18 通过 cGAS-STING 信号抑制宿主固有免疫。
FASEB J. 2022 Feb;36(2):e22171. doi: 10.1096/fj.202101347R.
7
Lessons from Toxoplasma: Host responses that mediate parasite control and the microbial effectors that subvert them.从刚地弓形虫中学到的知识:宿主的反应介导寄生虫的控制,以及微生物效应子颠覆它们的作用。
J Exp Med. 2021 Nov 1;218(11). doi: 10.1084/jem.20201314. Epub 2021 Oct 20.
8
Toxoplasma gondii secreted effectors co-opt host repressor complexes to inhibit necroptosis.刚地弓形虫分泌效应物劫持宿主抑制物复合物抑制细胞坏死性凋亡。
Cell Host Microbe. 2021 Jul 14;29(7):1186-1198.e8. doi: 10.1016/j.chom.2021.04.016. Epub 2021 May 26.
9
Epidemiologic and Public Health Significance of Toxoplasma gondii Infections in Venison: 2009-2020.鹿肉中弓形虫感染的流行病学和公共卫生意义:2009-2020 年。
J Parasitol. 2021 Mar 1;107(2):309-319. doi: 10.1645/20-162.
10
ISG15 Connects Autophagy and IFN-γ-Dependent Control of Toxoplasma gondii Infection in Human Cells.ISG15 连接自噬和 IFN-γ 依赖的人细胞内弓形虫感染的控制。
mBio. 2020 Oct 6;11(5):e00852-20. doi: 10.1128/mBio.00852-20.