• 文献检索
  • 文档翻译
  • 深度研究
  • 学术资讯
  • Suppr Zotero 插件Zotero 插件
  • 邀请有礼
  • 套餐&价格
  • 历史记录
应用&插件
Suppr Zotero 插件Zotero 插件浏览器插件Mac 客户端Windows 客户端微信小程序
定价
高级版会员购买积分包购买API积分包
服务
文献检索文档翻译深度研究API 文档MCP 服务
关于我们
关于 Suppr公司介绍联系我们用户协议隐私条款
关注我们

Suppr 超能文献

核心技术专利:CN118964589B侵权必究
粤ICP备2023148730 号-1Suppr @ 2026

文献检索

告别复杂PubMed语法,用中文像聊天一样搜索,搜遍4000万医学文献。AI智能推荐,让科研检索更轻松。

立即免费搜索

文件翻译

保留排版,准确专业,支持PDF/Word/PPT等文件格式,支持 12+语言互译。

免费翻译文档

深度研究

AI帮你快速写综述,25分钟生成高质量综述,智能提取关键信息,辅助科研写作。

立即免费体验

多发性硬化症患者脑脊液和血清中单个细胞外囊泡内四跨膜蛋白、谷氨酸转运体1和L1细胞粘附分子的定量分析

Tetraspanins, GLAST and L1CAM Quantification in Single Extracellular Vesicles from Cerebrospinal Fluid and Serum of People with Multiple Sclerosis.

作者信息

Bravo-Miana Rocío Del Carmen, Arizaga-Echebarria Jone Karmele, Sabas-Ortega Valeria, Crespillo-Velasco Hirune, Prada Alvaro, Castillo-Triviño Tamara, Otaegui David

机构信息

Neuroimmunology Group, Neuroscience Area, Biogipuzkoa Health Research Institute, 20014 San Sebastián, Spain.

Centro de Investigación Biomédica en Red de Enfermedades Neurodegenerativas, Instituto de Salud Carlos III, 28029 Madrid, Spain.

出版信息

Biomedicines. 2024 Oct 2;12(10):2245. doi: 10.3390/biomedicines12102245.

DOI:10.3390/biomedicines12102245
PMID:39457558
原文链接:https://pmc.ncbi.nlm.nih.gov/articles/PMC11504864/
Abstract

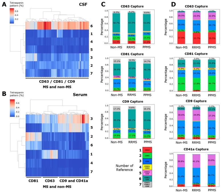
This study aimed to unravel the single tetraspanin pattern of extracellular vesicles (EVs), L1CAM and GLAST EV levels as diagnostic biomarkers to stratify people with multiple sclerosis (pwMS), specifically relapsing-remitting (RRMS) and primary progressive (PPMS). The ExoView platform was used to directly track single EVs using a clinically feasible volume of cerebrospinal fluid (CSF) and serum samples. This technology allowed us to examine the patterns of classical tetraspanin and quantify the levels of L1CAM and GLAST proteins, commonly used to immunoisolate putative neuron- and astrocyte-derived EVs. The tetraspanin EV pattern does not allow us to differentiate RRMS, PPMS and non-MS donors neither in CSF nor serum, but this was associated with the type of biofluid. L1CAM and GLAST EVs showed a very low presence of tetraspanin proteins. Additionally, a significant decrease in the particle count of L1CAM EVs was detected in L1CAM-captured spots, and L1CAM and GLAST EVs decreased in GLAST-captured spots in the CSF from PPMS subjects compared to RRMS. Interestingly, only GLAST EVs exhibited a lower quantity in the CSF from PPMS compared to both MS and non-MS samples. Finally, GLAST EVs demonstrated a medium negative and significative correlation with GFAP levels-a biomarker of MS progression, astrocyte damage and neurodegenerative processes. ExoView technology could track neural EV biomarkers and be potentially useful in the diagnostic evaluation and follow-up of pwMS. GLAST EVs might provide insights into the etiology of PPMS and could offer small windows to elucidate the molecular mechanisms behind its clinical presentation.

摘要

本研究旨在揭示细胞外囊泡(EVs)的单一四跨膜蛋白模式、L1CAM和GLAST EV水平,将其作为诊断生物标志物,对多发性硬化症患者(pwMS),特别是复发缓解型(RRMS)和原发进展型(PPMS)进行分层。ExoView平台用于使用临床可行体积的脑脊液(CSF)和血清样本直接追踪单个EVs。这项技术使我们能够检查经典四跨膜蛋白的模式,并量化L1CAM和GLAST蛋白的水平,这些蛋白通常用于免疫分离假定的神经元和星形胶质细胞衍生的EVs。四跨膜蛋白EV模式在CSF和血清中均无法使我们区分RRMS、PPMS和非MS供体,但这与生物流体的类型有关。L1CAM和GLAST EVs显示四跨膜蛋白的存在非常低。此外,在L1CAM捕获的斑点中检测到L1CAM EVs的颗粒计数显著减少,与RRMS相比,PPMS受试者CSF中GLAST捕获斑点中的L1CAM和GLAST EVs减少。有趣的是,与MS和非MS样本相比,仅GLAST EVs在PPMS的CSF中含量较低。最后,GLAST EVs与GFAP水平呈中度负相关且具有显著意义,GFAP是MS进展、星形胶质细胞损伤和神经退行性过程的生物标志物。ExoView技术可以追踪神经EV生物标志物,可能对pwMS的诊断评估和随访有用。GLAST EVs可能为PPMS的病因提供见解,并可能为阐明其临床表现背后的分子机制提供小窗口。

https://cdn.ncbi.nlm.nih.gov/pmc/blobs/7f7f/11504864/887bdfca337a/biomedicines-12-02245-g004.jpg
https://cdn.ncbi.nlm.nih.gov/pmc/blobs/7f7f/11504864/099c239f291f/biomedicines-12-02245-g001.jpg
https://cdn.ncbi.nlm.nih.gov/pmc/blobs/7f7f/11504864/aceef08c0ec8/biomedicines-12-02245-g002.jpg
https://cdn.ncbi.nlm.nih.gov/pmc/blobs/7f7f/11504864/d76981b482dc/biomedicines-12-02245-g003.jpg
https://cdn.ncbi.nlm.nih.gov/pmc/blobs/7f7f/11504864/887bdfca337a/biomedicines-12-02245-g004.jpg
https://cdn.ncbi.nlm.nih.gov/pmc/blobs/7f7f/11504864/099c239f291f/biomedicines-12-02245-g001.jpg
https://cdn.ncbi.nlm.nih.gov/pmc/blobs/7f7f/11504864/aceef08c0ec8/biomedicines-12-02245-g002.jpg
https://cdn.ncbi.nlm.nih.gov/pmc/blobs/7f7f/11504864/d76981b482dc/biomedicines-12-02245-g003.jpg
https://cdn.ncbi.nlm.nih.gov/pmc/blobs/7f7f/11504864/887bdfca337a/biomedicines-12-02245-g004.jpg

相似文献

1
Tetraspanins, GLAST and L1CAM Quantification in Single Extracellular Vesicles from Cerebrospinal Fluid and Serum of People with Multiple Sclerosis.多发性硬化症患者脑脊液和血清中单个细胞外囊泡内四跨膜蛋白、谷氨酸转运体1和L1细胞粘附分子的定量分析
Biomedicines. 2024 Oct 2;12(10):2245. doi: 10.3390/biomedicines12102245.
2
Cerebrospinal fluid extracellular vesicle enrichment for protein biomarker discovery in neurological disease; multiple sclerosis.用于神经系统疾病(多发性硬化症)蛋白质生物标志物发现的脑脊液细胞外囊泡富集
J Extracell Vesicles. 2017 Sep 3;6(1):1369805. doi: 10.1080/20013078.2017.1369805. eCollection 2017.
3
Central nervous system-derived extracellular vesicles: the next generation of neural circulating biomarkers?中枢神经系统来源的细胞外囊泡:新一代神经循环生物标志物?
Transl Neurodegener. 2024 Jun 19;13(1):32. doi: 10.1186/s40035-024-00418-9.
4
Characterization and heme oxygenase-1 content of extracellular vesicles in human biofluids.人生物液中外泌体的表征和血红素加氧酶-1 含量。
J Neurochem. 2021 Jun;157(6):2195-2209. doi: 10.1111/jnc.15167. Epub 2020 Sep 21.
5
Single-extracellular vesicle (EV) analyses validate the use of L1 Cell Adhesion Molecule (L1CAM) as a reliable biomarker of neuron-derived EVs.单细胞外囊泡(EV)分析验证了L1细胞粘附分子(L1CAM)作为神经元衍生EV可靠生物标志物的用途。
J Extracell Vesicles. 2024 Jun;13(6):e12459. doi: 10.1002/jev2.12459.
6
CXCL10 and CXCL13 chemokines in patients with relapsing remitting and primary progressive multiple sclerosis.CXCL10 和 CXCL13 趋化因子在复发缓解型和原发性进展型多发性硬化症患者中的作用。
J Neurol Sci. 2017 Sep 15;380:22-26. doi: 10.1016/j.jns.2017.06.048. Epub 2017 Jun 30.
7
Proteomic profile of extracellular vesicles from plasma and CSF of multiple sclerosis patients reveals disease activity-associated EAAT2.多发性硬化症患者血浆和脑脊液外泌体的蛋白质组学特征揭示了与疾病活动相关的 EAAT2。
J Neuroinflammation. 2024 Sep 2;21(1):217. doi: 10.1186/s12974-024-03148-x.
8
Proteomic analysis of cerebrospinal fluid extracellular vesicles: a comprehensive dataset.脑脊液细胞外囊泡的蛋白质组学分析:一个综合数据集。
J Proteomics. 2014 Jun 25;106:191-204. doi: 10.1016/j.jprot.2014.04.028. Epub 2014 Apr 24.
9
Assessment of technical and clinical utility of a bead-based flow cytometry platform for multiparametric phenotyping of CNS-derived extracellular vesicles.评估基于珠粒的流式细胞仪平台在中枢神经系统来源细胞外囊泡的多参数表型分析中的技术和临床实用性。
Cell Commun Signal. 2023 Oct 6;21(1):276. doi: 10.1186/s12964-023-01308-9.
10
Spinal cord injury alters microRNA and CD81+ exosome levels in plasma extracellular nanoparticles with neuroinflammatory potential.脊髓损伤改变了具有神经炎症潜能的血浆细胞外纳米颗粒中的 microRNA 和 CD81+ 外泌体水平。
Brain Behav Immun. 2021 Feb;92:165-183. doi: 10.1016/j.bbi.2020.12.007. Epub 2020 Dec 9.

引用本文的文献

1
In-Depth Characterization of L1CAM Extracellular Vesicles as Potential Biomarkers for Anti-CD20 Therapy Response in Relapsing-Remitting Multiple Sclerosis.L1细胞粘附分子细胞外囊泡作为复发缓解型多发性硬化症抗CD20治疗反应潜在生物标志物的深入表征
Int J Mol Sci. 2025 Jul 25;26(15):7213. doi: 10.3390/ijms26157213.

本文引用的文献

1
Tau, Glial Fibrillary Acidic Protein, and Neurofilament Light Chain as Brain Protein Biomarkers in Cerebrospinal Fluid and Blood for Diagnosis of Neurobiological Diseases.tau、神经胶质纤维酸性蛋白和神经丝轻链作为脑蛋白生物标志物在脑脊液和血液中的神经生物学疾病诊断。
Int J Mol Sci. 2024 Jun 7;25(12):6295. doi: 10.3390/ijms25126295.
2
Central nervous system-derived extracellular vesicles: the next generation of neural circulating biomarkers?中枢神经系统来源的细胞外囊泡:新一代神经循环生物标志物?
Transl Neurodegener. 2024 Jun 19;13(1):32. doi: 10.1186/s40035-024-00418-9.
3
Minimal information for studies of extracellular vesicles (MISEV2023): From basic to advanced approaches.
细胞外囊泡研究的最低信息要求(MISEV2023):从基础到先进方法。
J Extracell Vesicles. 2024 Feb;13(2):e12404. doi: 10.1002/jev2.12404.
4
The Key Role of Astrocytes in Amyotrophic Lateral Sclerosis and Their Commitment to Glutamate Excitotoxicity.星形胶质细胞在肌萎缩侧索硬化症中的关键作用及其对谷氨酸兴奋性毒性的贡献。
Int J Mol Sci. 2023 Oct 21;24(20):15430. doi: 10.3390/ijms242015430.
5
Inflammation in multiple sclerosis: consequences for remyelination and disease progression.多发性硬化中的炎症:对髓鞘再生和疾病进展的影响。
Nat Rev Neurol. 2023 May;19(5):305-320. doi: 10.1038/s41582-023-00801-6. Epub 2023 Apr 14.
6
Serum Glial Fibrillary Acidic Protein Compared With Neurofilament Light Chain as a Biomarker for Disease Progression in Multiple Sclerosis.血清神经丝轻链与胶质纤维酸性蛋白作为多发性硬化症疾病进展的生物标志物比较。
JAMA Neurol. 2023 Mar 1;80(3):287-297. doi: 10.1001/jamaneurol.2022.5250.
7
Periventricular remyelination failure in multiple sclerosis: a substrate for neurodegeneration.多发性硬化症中的脑室周围髓鞘再生失败:神经退行性变的一个底物
Brain. 2023 Jan 5;146(1):182-194. doi: 10.1093/brain/awac334.
8
Tetraspanin heterogeneity of small extracellular vesicles in human biofluids and brain tissue.小细胞外囊泡中四跨膜蛋白的异质性在人体生物流体和脑组织中的表现。
Biochem Biophys Res Commun. 2022 Oct 30;627:146-151. doi: 10.1016/j.bbrc.2022.08.025. Epub 2022 Aug 13.
9
Neurodegeneration in multiple sclerosis.多发性硬化中的神经退行性变。
WIREs Mech Dis. 2023 Jan;15(1):e1583. doi: 10.1002/wsbm.1583. Epub 2022 Aug 10.
10
Fluid phase biomarkers in multiple sclerosis.多发性硬化症中的体液生物标志物。
Curr Opin Neurol. 2022 Jun 1;35(3):286-292. doi: 10.1097/WCO.0000000000001058.