Suppr超能文献

一种用于靶向和非靶向蛋白质组学的新型全血分离与运输装置的应用

Use of a Novel Whole Blood Separation and Transport Device for Targeted and Untargeted Proteomics.

作者信息

McDowell Colin T, Weaver Amanda L, Vargas-Cruz Nylev, Kaiser Nathan K, Nichols Charles M, Pestano Gary A

机构信息

Biodesix Inc., 919 W. Dillon Rd, Louisville, CO 80027, USA.

出版信息

Biomedicines. 2024 Oct 11;12(10):2318. doi: 10.3390/biomedicines12102318.

Abstract

BACKGROUND

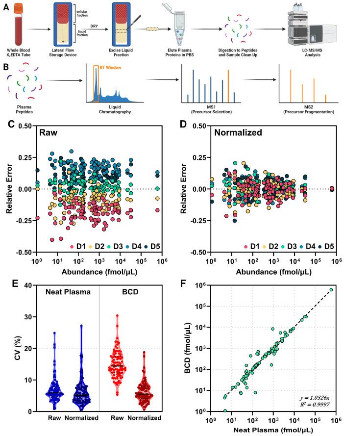
There is significant interest in developing alternatives to traditional blood transportation and separation methods, which often require centrifugation and cold storage to preserve specimen integrity. Here we provide new performance findings that characterize a novel device that separates whole blood via lateral flow then dries the isolated components for room temperature storage and transport.

METHODS

Untargeted proteomics was performed on non-small cell lung cancer (NSCLC) and normal healthy plasma applied to the device or prepared neat.

RESULTS

Significantly, proteomic profiles from the storage device were more reproducible than from neat plasma. Proteins depleted or absent in the device preparation were shown to be absorbed onto the device membrane through largely hydrophilic interactions. Use of the device did not impact proteins relevant to an NSCLC clinical immune classifier. The device was also evaluated for use in targeted proteomics experiments using multiple-reaction monitoring (MRM) mass spectrometry. Intra-specimen detection intensity for protein targets between neat and device preparations showed a strong correlation, and device variation was comparable to the neat after normalization. Inter-specimen measurements between the device and neat preparations were also highly concordant.

CONCLUSIONS

These studies demonstrate that the lateral flow device is a viable blood separation and transportation tool for untargeted and targeted proteomics applications.

摘要

背景

开发传统血液运输和分离方法的替代方法具有重大意义,传统方法通常需要离心和冷藏以保持样本完整性。在此,我们提供了新的性能研究结果,描述了一种新型设备,该设备通过侧向流动分离全血,然后干燥分离出的成分以进行室温储存和运输。

方法

对应用于该设备或直接制备的非小细胞肺癌(NSCLC)和正常健康血浆进行非靶向蛋白质组学分析。

结果

值得注意的是,储存设备的蛋白质组图谱比直接血浆的图谱更具可重复性。结果表明,在设备制备过程中耗尽或缺失的蛋白质通过主要的亲水相互作用被吸收到设备膜上。该设备的使用不会影响与NSCLC临床免疫分类器相关的蛋白质。还使用多反应监测(MRM)质谱法评估了该设备在靶向蛋白质组学实验中的应用。直接制备和设备制备之间蛋白质靶标的样本内检测强度显示出很强的相关性,并且标准化后设备的差异与直接制备相当。设备制备和直接制备之间的样本间测量也高度一致。

结论

这些研究表明,侧向流动设备是用于非靶向和靶向蛋白质组学应用的可行的血液分离和运输工具。

https://cdn.ncbi.nlm.nih.gov/pmc/blobs/8cc3/11504527/db209e454485/biomedicines-12-02318-g001.jpg

文献检索

告别复杂PubMed语法,用中文像聊天一样搜索,搜遍4000万医学文献。AI智能推荐,让科研检索更轻松。

立即免费搜索

文件翻译

保留排版,准确专业,支持PDF/Word/PPT等文件格式,支持 12+语言互译。

免费翻译文档

深度研究

AI帮你快速写综述,25分钟生成高质量综述,智能提取关键信息,辅助科研写作。

立即免费体验