• 文献检索
  • 文档翻译
  • 深度研究
  • 学术资讯
  • Suppr Zotero 插件Zotero 插件
  • 邀请有礼
  • 套餐&价格
  • 历史记录
应用&插件
Suppr Zotero 插件Zotero 插件浏览器插件Mac 客户端Windows 客户端微信小程序
定价
高级版会员购买积分包购买API积分包
服务
文献检索文档翻译深度研究API 文档MCP 服务
关于我们
关于 Suppr公司介绍联系我们用户协议隐私条款
关注我们

Suppr 超能文献

核心技术专利:CN118964589B侵权必究
粤ICP备2023148730 号-1Suppr @ 2026

文献检索

告别复杂PubMed语法,用中文像聊天一样搜索,搜遍4000万医学文献。AI智能推荐,让科研检索更轻松。

立即免费搜索

文件翻译

保留排版,准确专业,支持PDF/Word/PPT等文件格式,支持 12+语言互译。

免费翻译文档

深度研究

AI帮你快速写综述,25分钟生成高质量综述,智能提取关键信息,辅助科研写作。

立即免费体验

鹿血水解物通过抑制氧化应激和细胞凋亡对 D-半乳糖诱导的小鼠卵巢早衰起保护作用。

Deer Blood Hydrolysate Protects against D-Galactose-Induced Premature Ovarian Failure in Mice by Inhibiting Oxidative Stress and Apoptosis.

机构信息

College of Chinese Medicinal Materials, Jilin Agricultural University, Changchun 130118, China.

Jilin Ginseng Academy, Changchun University of Chinese Medicine, Changchun 130117, China.

出版信息

Nutrients. 2024 Oct 14;16(20):3473. doi: 10.3390/nu16203473.

DOI:10.3390/nu16203473
PMID:39458468
原文链接:https://pmc.ncbi.nlm.nih.gov/articles/PMC11510239/
Abstract

BACKGROUND

Premature ovarian failure (POF) is a common disease among women, which can cause many complications and seriously threaten women's physical and mental health. Currently, hormone replacement therapy is the primary treatment for premature ovarian failure. However, the side effects are serious and will increase the chance of breast cancer and endometrial cancer. Deer blood hydrolysate (DBH) is the product of enzymatic hydrolysis of deer blood, has antioxidant, anti-ageing, and anti-fatigue effects, and has the potential to improve premature ovarian failure.

METHODS

In our experiment, a mouse model of premature ovarian failure was established through intraperitoneal injection of 400 mg/kg/d of D-gal for 42 days. At the same time, different doses of DBH were gavaged to observe its ameliorative effect on premature ovarian failure.

RESULTS

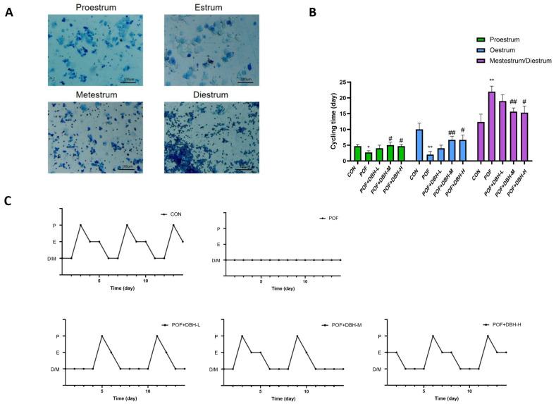
The experimental findings indicated that DBH could restore the irregular oestrus cycle of POF mice, improve the abnormal amounts in serum hormones follicle-stimulating hormone (FSH), luteinising hormone (LH), progesterone (P) and estradiol (E2), increase the number of primordial follicles and decrease the number of atretic follicles. In addition, DBH also raised the level of superoxide dismutase (SOD) and reduced the level of malondialdehyde (MDA) and reduced the apoptosis of ovarian granulosa cells in mice. The WB assay results showed that gavage of DBH restored the decrease in the indication of nuclear factor erythroid 2-related factor 2 (Nrf2), Heme Oxygenase-1 (Ho-1), and B-cell lymphoma-2 (Bcl-2) proteins and reduced the elevated expression of Kelch-like ECH-associated protein 1 (Keap1), Bcl-2 associated X protein (Bax), and Cysteinyl aspartate specific proteinase-3 (Caspase-3) proteins that were induced by D-gal.

CONCLUSIONS

To sum up, the present research indicated that DBH can ameliorate D-gal-induced oxidative stress and apoptosis by regulating the Nrf2/HO-1 signalling pathway and the Bcl-2/Bax/caspase-3 apoptosis pathway, which can be used for further development as a nutraceutical product to improve premature ovarian failure.

摘要

背景

卵巢早衰(POF)是一种常见的妇科疾病,可引起多种并发症,严重威胁女性身心健康。目前,激素替代疗法是治疗卵巢早衰的主要方法。但是,副作用严重,会增加乳腺癌和子宫内膜癌的发病几率。鹿血水解物(DBH)是鹿血酶解产物,具有抗氧化、抗衰老、抗疲劳作用,有改善卵巢早衰的潜力。

方法

本实验通过腹腔注射 400mg/kg/d 的 D-半乳糖 42 天建立卵巢早衰小鼠模型,同时给予不同剂量的 DBH 灌胃,观察其对卵巢早衰的改善作用。

结果

实验结果表明,DBH 可恢复 POF 小鼠不规则动情周期,改善血清激素卵泡刺激素(FSH)、黄体生成素(LH)、孕激素(P)和雌二醇(E2)异常量,增加原始卵泡数,减少闭锁卵泡数。此外,DBH 还可提高超氧化物歧化酶(SOD)水平,降低丙二醛(MDA)水平,减少卵巢颗粒细胞凋亡。WB 检测结果表明,DBH 灌胃可恢复 D-半乳糖诱导的核因子红细胞 2 相关因子 2(Nrf2)、血红素加氧酶-1(Ho-1)和 B 细胞淋巴瘤-2(Bcl-2)蛋白表达降低,降低 Kelch 样 ECH 相关蛋白 1(Keap1)、Bcl-2 相关 X 蛋白(Bax)和胱天蛋白酶-3(Caspase-3)蛋白表达升高。

结论

综上所述,本研究表明,DBH 可通过调节 Nrf2/HO-1 信号通路和 Bcl-2/Bax/Caspase-3 凋亡通路改善 D-半乳糖诱导的氧化应激和凋亡,可进一步开发为改善卵巢早衰的营养保健品。

https://cdn.ncbi.nlm.nih.gov/pmc/blobs/68a4/11510239/97a0cb3e68bb/nutrients-16-03473-g008.jpg
https://cdn.ncbi.nlm.nih.gov/pmc/blobs/68a4/11510239/7bdb02bcd85d/nutrients-16-03473-g001.jpg
https://cdn.ncbi.nlm.nih.gov/pmc/blobs/68a4/11510239/3ef964b2b81c/nutrients-16-03473-g002.jpg
https://cdn.ncbi.nlm.nih.gov/pmc/blobs/68a4/11510239/b5626fe707f7/nutrients-16-03473-g003.jpg
https://cdn.ncbi.nlm.nih.gov/pmc/blobs/68a4/11510239/00ed6bf377db/nutrients-16-03473-g004.jpg
https://cdn.ncbi.nlm.nih.gov/pmc/blobs/68a4/11510239/2aa5ec4d832a/nutrients-16-03473-g005.jpg
https://cdn.ncbi.nlm.nih.gov/pmc/blobs/68a4/11510239/29db5c95a8b4/nutrients-16-03473-g006.jpg
https://cdn.ncbi.nlm.nih.gov/pmc/blobs/68a4/11510239/e51fc6dc2df3/nutrients-16-03473-g007.jpg
https://cdn.ncbi.nlm.nih.gov/pmc/blobs/68a4/11510239/97a0cb3e68bb/nutrients-16-03473-g008.jpg
https://cdn.ncbi.nlm.nih.gov/pmc/blobs/68a4/11510239/7bdb02bcd85d/nutrients-16-03473-g001.jpg
https://cdn.ncbi.nlm.nih.gov/pmc/blobs/68a4/11510239/3ef964b2b81c/nutrients-16-03473-g002.jpg
https://cdn.ncbi.nlm.nih.gov/pmc/blobs/68a4/11510239/b5626fe707f7/nutrients-16-03473-g003.jpg
https://cdn.ncbi.nlm.nih.gov/pmc/blobs/68a4/11510239/00ed6bf377db/nutrients-16-03473-g004.jpg
https://cdn.ncbi.nlm.nih.gov/pmc/blobs/68a4/11510239/2aa5ec4d832a/nutrients-16-03473-g005.jpg
https://cdn.ncbi.nlm.nih.gov/pmc/blobs/68a4/11510239/29db5c95a8b4/nutrients-16-03473-g006.jpg
https://cdn.ncbi.nlm.nih.gov/pmc/blobs/68a4/11510239/e51fc6dc2df3/nutrients-16-03473-g007.jpg
https://cdn.ncbi.nlm.nih.gov/pmc/blobs/68a4/11510239/97a0cb3e68bb/nutrients-16-03473-g008.jpg

相似文献

1
Deer Blood Hydrolysate Protects against D-Galactose-Induced Premature Ovarian Failure in Mice by Inhibiting Oxidative Stress and Apoptosis.鹿血水解物通过抑制氧化应激和细胞凋亡对 D-半乳糖诱导的小鼠卵巢早衰起保护作用。
Nutrients. 2024 Oct 14;16(20):3473. doi: 10.3390/nu16203473.
2
Oral oyster polypeptides protect ovary against d-galactose-induced premature ovarian failure in C57BL/6 mice.口服牡蛎多肽可保护 C57BL/6 小鼠的卵巢免受 D-半乳糖诱导的卵巢早衰。
J Sci Food Agric. 2020 Jan 15;100(1):92-101. doi: 10.1002/jsfa.9997. Epub 2019 Sep 30.
3
Tilapia skin peptides restore cyclophosphamide-induced premature ovarian failure inhibiting oxidative stress and apoptosis in mice.罗非鱼皮肽通过抑制氧化应激和细胞凋亡恢复环磷酰胺诱导的卵巢早衰。
Food Funct. 2022 Feb 7;13(3):1668-1679. doi: 10.1039/d1fo04239d.
4
Curcumin exerts a protective effect against premature ovarian failure in mice.姜黄素对小鼠卵巢早衰有保护作用。
J Mol Endocrinol. 2018 Apr;60(3):261-271. doi: 10.1530/JME-17-0214. Epub 2018 Feb 7.
5
Establishment of a Mouse Model of Premature Ovarian Failure Using Consecutive Superovulation.使用连续超排卵建立卵巢早衰小鼠模型
Cell Physiol Biochem. 2018;51(5):2341-2358. doi: 10.1159/000495895. Epub 2018 Dec 7.
6
Proanthocyanidins protects 3-NPA-induced ovarian function decline by activating SESTRIN2-NRF2-mediated oxidative stress in mice.原花青素通过激活 SESTRIN2-NRF2 介导的氧化应激保护 3-NPA 诱导的小鼠卵巢功能下降。
Sci Rep. 2024 Oct 27;14(1):25643. doi: 10.1038/s41598-024-76743-w.
7
Ginsenoside Rg1 improves fertility and reduces ovarian pathological damages in premature ovarian failure model of mice.人参皂苷Rg1可改善小鼠卵巢早衰模型的生育能力并减轻卵巢病理损伤。
Exp Biol Med (Maywood). 2017 Apr;242(7):683-691. doi: 10.1177/1535370217693323. Epub 2017 Jan 1.
8
Therapeutic effects of curculigoside on cyclophosphamide-induced premature ovarian failure in mice.刺蒺藜皂苷对环磷酰胺致小鼠卵巢早衰的治疗作用。
Climacteric. 2024 Aug;27(4):421-432. doi: 10.1080/13697137.2024.2354742. Epub 2024 Jun 19.
9
Protective effect of Luffa cylindrica fermentation liquid on cyclophosphamide-induced premature ovarian failure in female mice by attenuating oxidative stress, inflammation and apoptosis.丝瓜发酵液通过减轻氧化应激、炎症和细胞凋亡对环磷酰胺诱导的雌性小鼠卵巢早衰的保护作用。
J Ovarian Res. 2024 Jan 25;17(1):24. doi: 10.1186/s13048-024-01353-z.
10
Ginsenoside Rg1 Attenuates Premature Ovarian Failure of D-gal Induced POF Mice Through Downregulating p16INK4a and Upregulating SIRT1 Expression.人参皂苷 Rg1 通过下调 p16INK4a 和上调 SIRT1 表达来减轻 D-半乳糖诱导的 POF 小鼠的卵巢早衰。
Endocr Metab Immune Disord Drug Targets. 2022;22(3):318-327. doi: 10.2174/1871523020666210830164152.

引用本文的文献

1
Notch2 improves granulosa cell functions in premature ovarian failure by activating the Wnt2/β-catenin pathway.Notch2通过激活Wnt2/β-连环蛋白信号通路改善卵巢早衰颗粒细胞功能。
J Ovarian Res. 2025 Jul 30;18(1):169. doi: 10.1186/s13048-025-01745-9.

本文引用的文献

1
Dandouchi Polypeptide Alleviates Depressive-like Behavior and Promotes Hippocampal Neurogenesis by Activating the TRIM67/NF-κB Pathway in CUMS-Induced Mice.丹豆多肽通过激活 CUMS 诱导的小鼠中的 TRIM67/NF-κB 通路缓解抑郁样行为并促进海马神经发生。
J Agric Food Chem. 2024 Jul 31;72(30):16726-16738. doi: 10.1021/acs.jafc.4c02183. Epub 2024 Jul 22.
2
Silver Nanoparticles Loaded With Oleuropein Alleviates LPS-Induced Acute Lung Injury by Modulating the TLR4/P2X7 Receptor-Mediated Inflammation and Apoptosis in Rats.负载橄榄苦苷的银纳米颗粒通过调节大鼠体内TLR4/P2X7受体介导的炎症和凋亡减轻脂多糖诱导的急性肺损伤。
Environ Toxicol. 2024 Nov;39(11):4960-4973. doi: 10.1002/tox.24369. Epub 2024 Jul 9.
3
Assessment of toxic effects of thallium on the earthworm using the biomarker response index.
利用生物标志物响应指数评估铊对蚯蚓的毒性效应。
Environ Sci Process Impacts. 2024 Aug 14;26(8):1405-1416. doi: 10.1039/d4em00253a.
4
Ginsenoside Rb1 reduces oxidative/carbonyl stress damage and dysfunction of RyR2 in the heart of streptozotocin-induced diabetic rats.人参皂苷 Rb1 可减轻链脲佐菌素诱导的糖尿病大鼠心脏中 RyR2 的氧化/羰基应激损伤和功能障碍。
BMC Cardiovasc Disord. 2024 Jul 3;24(1):333. doi: 10.1186/s12872-024-04005-8.
5
Endometrial stem cell-derived exosomes repair cisplatin-induced premature ovarian failure via Hippo signaling pathway.子宫内膜干细胞来源的外泌体通过Hippo信号通路修复顺铂诱导的卵巢早衰。
Heliyon. 2024 May 21;10(10):e31639. doi: 10.1016/j.heliyon.2024.e31639. eCollection 2024 May 30.
6
Bergenin attenuates triptolide-caused premature ovarian failure in mice based on the antioxidant activity.基于抗氧化活性,岩白菜素可减轻雷公藤甲素所致的小鼠卵巢早衰。
Reprod Toxicol. 2024 Jun;126:108608. doi: 10.1016/j.reprotox.2024.108608. Epub 2024 May 10.
7
FGF2 promotes the proliferation of injured granulosa cells in premature ovarian failure via Hippo-YAP signaling pathway.成纤维细胞生长因子 2 通过 Hippo-YAP 信号通路促进早发性卵巢功能不全中损伤的颗粒细胞增殖。
Mol Cell Endocrinol. 2024 Aug 1;589:112248. doi: 10.1016/j.mce.2024.112248. Epub 2024 Apr 24.
8
Premature ovarian insufficiency.卵巢早衰
BMJ. 2024 Mar 20;384:e077469. doi: 10.1136/bmj-2023-077469.
9
Premature ovarian insufficiency: a review on the role of tobacco smoke, its clinical harm, and treatment.卵巢早衰:关于烟草烟雾的作用、临床危害和治疗的综述。
J Ovarian Res. 2024 Jan 9;17(1):8. doi: 10.1186/s13048-023-01330-y.
10
Premature ovarian insufficiency: a review on the role of oxidative stress and the application of antioxidants.卵巢早衰:氧化应激作用及抗氧化剂应用的综述
Front Endocrinol (Lausanne). 2023 Aug 1;14:1172481. doi: 10.3389/fendo.2023.1172481. eCollection 2023.