• 文献检索
  • 文档翻译
  • 深度研究
  • 学术资讯
  • Suppr Zotero 插件Zotero 插件
  • 邀请有礼
  • 套餐&价格
  • 历史记录
应用&插件
Suppr Zotero 插件Zotero 插件浏览器插件Mac 客户端Windows 客户端微信小程序
定价
高级版会员购买积分包购买API积分包
服务
文献检索文档翻译深度研究API 文档MCP 服务
关于我们
关于 Suppr公司介绍联系我们用户协议隐私条款
关注我们

Suppr 超能文献

核心技术专利:CN118964589B侵权必究
粤ICP备2023148730 号-1Suppr @ 2026

文献检索

告别复杂PubMed语法,用中文像聊天一样搜索,搜遍4000万医学文献。AI智能推荐,让科研检索更轻松。

立即免费搜索

文件翻译

保留排版,准确专业,支持PDF/Word/PPT等文件格式,支持 12+语言互译。

免费翻译文档

深度研究

AI帮你快速写综述,25分钟生成高质量综述,智能提取关键信息,辅助科研写作。

立即免费体验

重新定义积温指数以精确预测不同环境下水稻的抽穗期

Redefining the accumulated temperature index for accurate prediction of rice flowering time in diverse environments.

作者信息

Xu Xingbing, Jia Qiong, Li Sijia, Wei Julong, Ming Luchang, Yu Qi, Jiang Jing, Zhang Peng, Yao Honglin, Wang Shibo, Xia Chunjiao, Wang Kai, Jia Zhenyu, Xie Weibo

机构信息

National Key Laboratory of Crop Genetic Improvement, Hubei Hongshan Laboratory, Huazhong Agricultural University, Wuhan, China.

Department of Botany and Plant Sciences, University of California, Riverside, CA, USA.

出版信息

Plant Biotechnol J. 2025 Jan;23(1):302-312. doi: 10.1111/pbi.14498. Epub 2024 Oct 29.

DOI:10.1111/pbi.14498
PMID:39471282
原文链接:https://pmc.ncbi.nlm.nih.gov/articles/PMC11672749/
Abstract

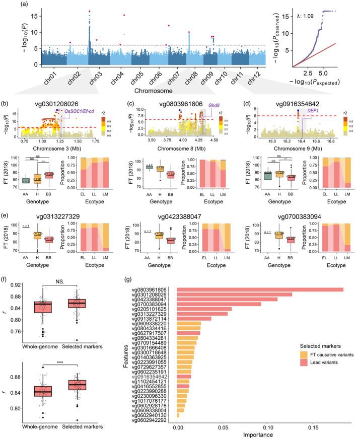
Accurate prediction of flowering time across diverse environments is crucial for effective crop management and breeding. While the accumulated temperature index (ATI) is widely used as an indicator for estimating flowering time, its traditional definition lacks systematic evaluation and genetic basis understanding. Here, using data from 422 rice hybrids across 47 locations, we identified the optimal ATI calculation window as 1 day after sowing to 26 days before flowering. Based on this redefined ATI, we developed a single-parameter model that outperforms the state-of-the-art reaction norm index model in both accuracy and stability, especially with limited training data. We identified 10 loci significantly associated with ATI variation, including two near known flowering time genes and four linked to ecotype differentiation. To enhance practical utility, we developed an efficient flowering time prediction kit using 28 functionally relevant markers, complemented by a user-friendly online tool (http://xielab.hzau.edu.cn/ATI). Our approach can be easily applied to other crops, as ATI is commonly used across various agricultural systems.

摘要

准确预测不同环境下的花期对于有效的作物管理和育种至关重要。虽然积温指数(ATI)被广泛用作估算花期的指标,但其传统定义缺乏系统评估和对遗传基础的理解。在此,我们利用来自47个地点的422个水稻杂交种的数据,确定了ATI的最佳计算窗口为播种后1天至开花前26天。基于这一重新定义的ATI,我们开发了一个单参数模型,该模型在准确性和稳定性方面均优于当前最先进的反应规范指数模型,尤其是在训练数据有限的情况下。我们鉴定出10个与ATI变异显著相关的位点,包括两个靠近已知花期基因的位点和四个与生态型分化相关的位点。为提高实际应用价值,我们利用28个功能相关标记开发了一种高效的花期预测试剂盒,并辅以用户友好的在线工具(http://xielab.hzau.edu.cn/ATI)。由于ATI在各种农业系统中普遍使用,我们的方法可轻松应用于其他作物。

https://cdn.ncbi.nlm.nih.gov/pmc/blobs/8f9e/11672749/e1925537276f/PBI-23-302-g001.jpg
https://cdn.ncbi.nlm.nih.gov/pmc/blobs/8f9e/11672749/1c5e8673275b/PBI-23-302-g003.jpg
https://cdn.ncbi.nlm.nih.gov/pmc/blobs/8f9e/11672749/076b32da9625/PBI-23-302-g002.jpg
https://cdn.ncbi.nlm.nih.gov/pmc/blobs/8f9e/11672749/e1925537276f/PBI-23-302-g001.jpg
https://cdn.ncbi.nlm.nih.gov/pmc/blobs/8f9e/11672749/1c5e8673275b/PBI-23-302-g003.jpg
https://cdn.ncbi.nlm.nih.gov/pmc/blobs/8f9e/11672749/076b32da9625/PBI-23-302-g002.jpg
https://cdn.ncbi.nlm.nih.gov/pmc/blobs/8f9e/11672749/e1925537276f/PBI-23-302-g001.jpg

相似文献

1
Redefining the accumulated temperature index for accurate prediction of rice flowering time in diverse environments.重新定义积温指数以精确预测不同环境下水稻的抽穗期
Plant Biotechnol J. 2025 Jan;23(1):302-312. doi: 10.1111/pbi.14498. Epub 2024 Oct 29.
2
qEMF3, a novel QTL for the early-morning flowering trait from wild rice, Oryza officinalis, to mitigate heat stress damage at flowering in rice, O. sativa.qEMF3是一个来自野生稻药用野生稻的控制清晨开花性状的新数量性状基因座,用于减轻栽培稻开花期的热胁迫损伤。
J Exp Bot. 2015 Mar;66(5):1227-36. doi: 10.1093/jxb/eru474. Epub 2014 Dec 22.
3
Genomic adaptation of flowering-time genes during the expansion of rice cultivation area.在水稻种植面积扩大过程中,开花时间基因的基因组适应性。
Plant J. 2018 Jun;94(5):895-909. doi: 10.1111/tpj.13906. Epub 2018 Apr 21.
4
Crop-model assisted phenomics and genome-wide association study for climate adaptation of indica rice. 1. Phenology.基于作物模型的表型组学和全基因组关联研究助力籼稻的气候适应性改良。1. 物候学。
J Exp Bot. 2017 Jul 10;68(15):4369-4388. doi: 10.1093/jxb/erx249.
5
Genetic architecture of variation in heading date among Asian rice accessions.亚洲水稻品种抽穗期变异的遗传结构
BMC Plant Biol. 2015 May 8;15:115. doi: 10.1186/s12870-015-0501-x.
6
Identification of epistasis loci underlying rice flowering time by controlling population stratification and polygenic effect.通过控制群体分层和多基因效应鉴定水稻开花时间的上位性位点。
DNA Res. 2019 Apr 1;26(2):119-130. doi: 10.1093/dnares/dsy043.
7
Natural variation in CTF1 conferring cold tolerance at the flowering stage in rice.CTF1在水稻开花期赋予耐寒性的自然变异。
Plant Biotechnol J. 2025 May;23(5):1491-1506. doi: 10.1111/pbi.14600. Epub 2025 Jan 29.
8
Genetic Elucidation for Response of Flowering Time to Ambient Temperatures in Asian Rice Cultivars.亚洲稻品种开花时间对环境温度响应的遗传解析。
Int J Mol Sci. 2021 Jan 20;22(3):1024. doi: 10.3390/ijms22031024.
9
Morphological and gene expression analysis under cool temperature conditions in rice anther development.水稻花药发育过程中低温条件下的形态学与基因表达分析
Genes Genet Syst. 2010 Apr;85(2):107-20. doi: 10.1266/ggs.85.107.
10
Identification of cold tolerance QTLs at the bud burst stage in 211 rice landraces by GWAS.通过 GWAS 鉴定 211 份水稻地方品种芽期耐冷性 QTL。
BMC Plant Biol. 2021 Nov 20;21(1):542. doi: 10.1186/s12870-021-03317-7.

本文引用的文献

1
Using genomic prediction with crop growth models enables the prediction of associated traits in wheat.利用基因组预测与作物生长模型,可以预测小麦的相关性状。
J Exp Bot. 2023 Mar 13;74(5):1389-1402. doi: 10.1093/jxb/erac393.
2
Genomic insight into genetic changes and shaping of major inbred rice cultivars in China.基因组洞察中国主要水稻品种的遗传变化和塑造。
New Phytol. 2022 Dec;236(6):2311-2326. doi: 10.1111/nph.18500. Epub 2022 Oct 1.
3
Can we harness digital technologies and physiology to hasten genetic gain in US maize breeding?
我们能否利用数字技术和生理学来加速美国玉米育种中的遗传增益?
Plant Physiol. 2022 Feb 4;188(2):1141-1157. doi: 10.1093/plphys/kiab527.
4
An integrated framework reinstating the environmental dimension for GWAS and genomic selection in crops.一种综合框架,为作物的 GWAS 和基因组选择重新引入环境维度。
Mol Plant. 2021 Jun 7;14(6):874-887. doi: 10.1016/j.molp.2021.03.010. Epub 2021 Mar 10.
5
A quantitative genomics map of rice provides genetic insights and guides breeding.水稻数量基因组图谱提供遗传见解并指导育种。
Nat Genet. 2021 Feb;53(2):243-253. doi: 10.1038/s41588-020-00769-9. Epub 2021 Feb 1.
6
Predicting Rice Heading Date Using an Integrated Approach Combining a Machine Learning Method and a Crop Growth Model.结合机器学习方法与作物生长模型的综合方法预测水稻抽穗期
Front Genet. 2020 Dec 18;11:599510. doi: 10.3389/fgene.2020.599510. eCollection 2020.
7
Resequencing of 1,143 indica rice accessions reveals important genetic variations and different heterosis patterns.对 1143 份籼稻种质资源的重测序揭示了重要的遗传变异和不同的杂种优势模式。
Nat Commun. 2020 Sep 22;11(1):4778. doi: 10.1038/s41467-020-18608-0.
8
Dynamic effects of interacting genes underlying rice flowering-time phenotypic plasticity and global adaptation.水稻开花期表型可塑性和全球适应性潜在的相互作用基因的动态效应
Genome Res. 2020 May;30(5):673-683. doi: 10.1101/gr.255703.119. Epub 2020 Apr 16.
9
locus shortens rice maturity duration without yield penalty.定位缩短了水稻的成熟周期而没有产量损失。
Proc Natl Acad Sci U S A. 2019 Sep 10;116(37):18717-18722. doi: 10.1073/pnas.1815030116. Epub 2019 Aug 26.
10
Genomic and environmental determinants and their interplay underlying phenotypic plasticity.表型可塑性的基因组和环境决定因素及其相互作用。
Proc Natl Acad Sci U S A. 2018 Jun 26;115(26):6679-6684. doi: 10.1073/pnas.1718326115. Epub 2018 Jun 11.