• 文献检索
  • 文档翻译
  • 深度研究
  • 学术资讯
  • Suppr Zotero 插件Zotero 插件
  • 邀请有礼
  • 套餐&价格
  • 历史记录
应用&插件
Suppr Zotero 插件Zotero 插件浏览器插件Mac 客户端Windows 客户端微信小程序
定价
高级版会员购买积分包购买API积分包
服务
文献检索文档翻译深度研究API 文档MCP 服务
关于我们
关于 Suppr公司介绍联系我们用户协议隐私条款
关注我们

Suppr 超能文献

核心技术专利:CN118964589B侵权必究
粤ICP备2023148730 号-1Suppr @ 2026

文献检索

告别复杂PubMed语法,用中文像聊天一样搜索,搜遍4000万医学文献。AI智能推荐,让科研检索更轻松。

立即免费搜索

文件翻译

保留排版,准确专业,支持PDF/Word/PPT等文件格式,支持 12+语言互译。

免费翻译文档

深度研究

AI帮你快速写综述,25分钟生成高质量综述,智能提取关键信息,辅助科研写作。

立即免费体验

生理性和病理性 T 细胞自身反应在 1 型糖尿病中汇聚。

Physiological and pathogenic T cell autoreactivity converge in type 1 diabetes.

机构信息

Technische Universität Dresden, Center for Regenerative Therapies Dresden, Dresden, Germany.

Department of Immunobiology, Faculty of Life Sciences & Medicine, King's College London, 2nd Floor, Borough Wing, Guy's Hospital, London, UK.

出版信息

Nat Commun. 2024 Oct 29;15(1):9204. doi: 10.1038/s41467-024-53255-9.

DOI:10.1038/s41467-024-53255-9
PMID:39472557
原文链接:https://pmc.ncbi.nlm.nih.gov/articles/PMC11522472/
Abstract

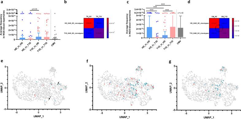
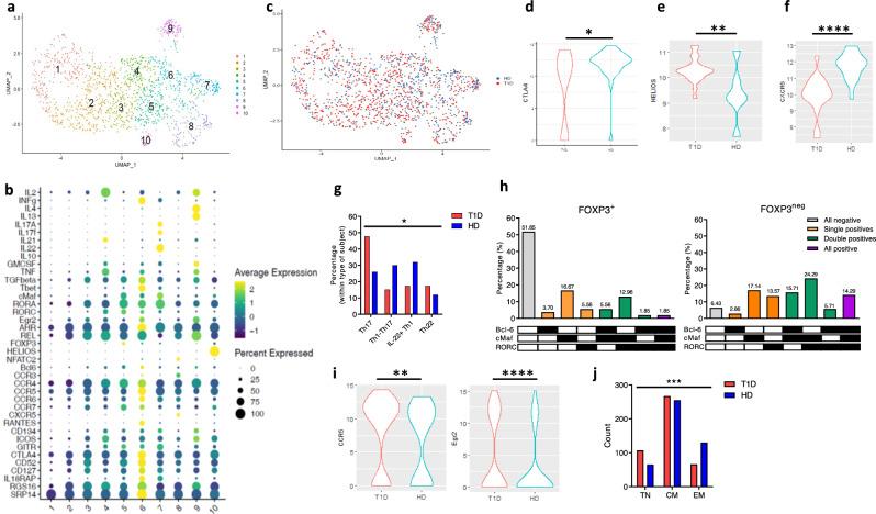
Autoimmune diseases result from autoantigen-mediated activation of adaptive immunity; intriguingly, autoantigen-specific T cells are also present in healthy donors. An assessment of dynamic changes of this autoreactive repertoire in both health and disease is thus warranted. Here we investigate the physiological versus pathogenic autoreactive processes in the context of Type 1 diabetes (T1D) and one of its landmark autoantigens, glutamic acid decarboxylase 65 (GAD65). Using single cell gene expression profiling and tandem T cell receptor (TCR) sequencing, we find that GAD65-specific true naïve cells are present in both health and disease, with GAD65-specific effector and memory responses showing similar ratios in healthy donors and patients. Deeper assessment of phenotype and TCR repertoire uncover differential features in GAD65-specific TCRs, including lower clonal sizes of healthy donor-derived clonotypes in patients. We thus propose a model whereby physiological autoimmunity against GAD65 is needed during early life, and that alterations of these physiological autoimmune processes in predisposed individuals trigger overt Type 1 diabetes.

摘要

自身免疫性疾病是由自身抗原介导的适应性免疫激活引起的;有趣的是,健康供体中也存在针对自身抗原的 T 细胞。因此,有必要评估健康和疾病中这种自身反应性库的动态变化。在这里,我们在 1 型糖尿病 (T1D) 及其标志性自身抗原之一谷氨酸脱羧酶 65 (GAD65) 的背景下研究生理与病理性自身反应过程。使用单细胞基因表达谱分析和串联 T 细胞受体 (TCR) 测序,我们发现 GAD65 特异性真正幼稚细胞存在于健康和疾病中,GAD65 特异性效应和记忆反应在健康供体和患者中的比例相似。对表型和 TCR 库的更深入评估揭示了 GAD65 特异性 TCR 的不同特征,包括患者中来自健康供体的克隆型的克隆大小较低。因此,我们提出了一个模型,即在生命早期需要针对 GAD65 的生理性自身免疫,并且易感性个体中这些生理性自身免疫过程的改变会引发明显的 1 型糖尿病。

https://cdn.ncbi.nlm.nih.gov/pmc/blobs/52e2/11522472/d391e8aa5d7a/41467_2024_53255_Fig10_HTML.jpg
https://cdn.ncbi.nlm.nih.gov/pmc/blobs/52e2/11522472/c97f51da4b2b/41467_2024_53255_Fig1_HTML.jpg
https://cdn.ncbi.nlm.nih.gov/pmc/blobs/52e2/11522472/2f26b360005a/41467_2024_53255_Fig2_HTML.jpg
https://cdn.ncbi.nlm.nih.gov/pmc/blobs/52e2/11522472/59d168ff5a4b/41467_2024_53255_Fig3_HTML.jpg
https://cdn.ncbi.nlm.nih.gov/pmc/blobs/52e2/11522472/7259fe662196/41467_2024_53255_Fig4_HTML.jpg
https://cdn.ncbi.nlm.nih.gov/pmc/blobs/52e2/11522472/c69ef869de0f/41467_2024_53255_Fig5_HTML.jpg
https://cdn.ncbi.nlm.nih.gov/pmc/blobs/52e2/11522472/3164438f6b55/41467_2024_53255_Fig6_HTML.jpg
https://cdn.ncbi.nlm.nih.gov/pmc/blobs/52e2/11522472/a202881321f3/41467_2024_53255_Fig7_HTML.jpg
https://cdn.ncbi.nlm.nih.gov/pmc/blobs/52e2/11522472/99b81c34fda9/41467_2024_53255_Fig8_HTML.jpg
https://cdn.ncbi.nlm.nih.gov/pmc/blobs/52e2/11522472/999a68bcd1c6/41467_2024_53255_Fig9_HTML.jpg
https://cdn.ncbi.nlm.nih.gov/pmc/blobs/52e2/11522472/d391e8aa5d7a/41467_2024_53255_Fig10_HTML.jpg
https://cdn.ncbi.nlm.nih.gov/pmc/blobs/52e2/11522472/c97f51da4b2b/41467_2024_53255_Fig1_HTML.jpg
https://cdn.ncbi.nlm.nih.gov/pmc/blobs/52e2/11522472/2f26b360005a/41467_2024_53255_Fig2_HTML.jpg
https://cdn.ncbi.nlm.nih.gov/pmc/blobs/52e2/11522472/59d168ff5a4b/41467_2024_53255_Fig3_HTML.jpg
https://cdn.ncbi.nlm.nih.gov/pmc/blobs/52e2/11522472/7259fe662196/41467_2024_53255_Fig4_HTML.jpg
https://cdn.ncbi.nlm.nih.gov/pmc/blobs/52e2/11522472/c69ef869de0f/41467_2024_53255_Fig5_HTML.jpg
https://cdn.ncbi.nlm.nih.gov/pmc/blobs/52e2/11522472/3164438f6b55/41467_2024_53255_Fig6_HTML.jpg
https://cdn.ncbi.nlm.nih.gov/pmc/blobs/52e2/11522472/a202881321f3/41467_2024_53255_Fig7_HTML.jpg
https://cdn.ncbi.nlm.nih.gov/pmc/blobs/52e2/11522472/99b81c34fda9/41467_2024_53255_Fig8_HTML.jpg
https://cdn.ncbi.nlm.nih.gov/pmc/blobs/52e2/11522472/999a68bcd1c6/41467_2024_53255_Fig9_HTML.jpg
https://cdn.ncbi.nlm.nih.gov/pmc/blobs/52e2/11522472/d391e8aa5d7a/41467_2024_53255_Fig10_HTML.jpg

相似文献

1
Physiological and pathogenic T cell autoreactivity converge in type 1 diabetes.生理性和病理性 T 细胞自身反应在 1 型糖尿病中汇聚。
Nat Commun. 2024 Oct 29;15(1):9204. doi: 10.1038/s41467-024-53255-9.
2
High diversity in the TCR repertoire of GAD65 autoantigen-specific human CD4+ T cells.GAD65自身抗原特异性人类CD4+ T细胞的TCR库具有高度多样性。
J Immunol. 2015 Mar 15;194(6):2531-8. doi: 10.4049/jimmunol.1403031. Epub 2015 Feb 13.
3
Autoreactive T cell responses in insulin-dependent (Type 1) diabetes mellitus. Report of the first international workshop for standardization of T cell assays.胰岛素依赖型(1型)糖尿病中的自身反应性T细胞应答。首届T细胞检测标准化国际研讨会报告
J Autoimmun. 1999 Sep;13(2):267-82. doi: 10.1006/jaut.1999.0312.
4
T cells to a dominant epitope of GAD65 express a public CDR3 motif.针对GAD65主要表位的T细胞表达一种公共CDR3基序。
Int Immunol. 2006 Jun;18(6):967-79. doi: 10.1093/intimm/dxl033. Epub 2006 Apr 26.
5
Evidence for in vivo primed and expanded autoreactive T cells as a specific feature of patients with type 1 diabetes.体内预致敏和扩增的自身反应性T细胞作为1型糖尿病患者的一个特异性特征的证据。
J Immunol. 2007 Nov 1;179(9):5785-92. doi: 10.4049/jimmunol.179.9.5785.
6
Cytomegalovirus in autoimmunity: T cell crossreactivity to viral antigen and autoantigen glutamic acid decarboxylase.自身免疫中的巨细胞病毒:T细胞对病毒抗原和自身抗原谷氨酸脱羧酶的交叉反应性。
Proc Natl Acad Sci U S A. 2001 Mar 27;98(7):3988-91. doi: 10.1073/pnas.071050898.
7
Prevention of type I diabetes transfer by glutamic acid decarboxylase 65 peptide 206-220-specific T cells.通过谷氨酸脱羧酶65肽206 - 220特异性T细胞预防I型糖尿病转移。
Proc Natl Acad Sci U S A. 2004 Sep 28;101(39):14204-9. doi: 10.1073/pnas.0405500101. Epub 2004 Sep 20.
8
GAD65-reactive T cells are activated in patients with autoimmune type 1a diabetes.在自身免疫性1a型糖尿病患者中,GAD65反应性T细胞被激活。
J Clin Invest. 2002 Apr;109(7):895-903. doi: 10.1172/JCI14114.
9
Tolerogenic dendritic cells induce antigen-specific hyporesponsiveness in insulin- and glutamic acid decarboxylase 65-autoreactive T lymphocytes from type 1 diabetic patients.耐受性树突状细胞可诱导 1 型糖尿病患者胰岛素和谷氨酸脱羧酶 65 自身反应性 T 淋巴细胞的抗原特异性低反应性。
Clin Immunol. 2014 Sep;154(1):72-83. doi: 10.1016/j.clim.2014.06.009. Epub 2014 Jun 30.
10
Transgenically induced GAD tolerance curtails the development of early beta-cell autoreactivities but causes the subsequent development of supernormal autoreactivities to other beta-cell antigens.转基因诱导的谷氨酸脱羧酶耐受性可抑制早期β细胞自身反应性的发展,但会导致随后对其他β细胞抗原产生超常自身反应性。
Diabetes. 2009 Dec;58(12):2843-50. doi: 10.2337/db08-0851. Epub 2009 Sep 9.

引用本文的文献

1
Narrowing Down Key Players in Autoimmunity via Single-Cell Multiomics.通过单细胞多组学技术缩小自身免疫中的关键因素范围。
Eur J Immunol. 2025 Jun;55(6):e51233. doi: 10.1002/eji.202451233.
2
Advancements in diabetes research and stem cell therapy: a concise review.糖尿病研究与干细胞治疗的进展:简要综述
J Diabetes Metab Disord. 2025 May 29;24(1):130. doi: 10.1007/s40200-025-01638-0. eCollection 2025 Jun.
3
Type 1 Diabetes: A Guide to Autoimmune Mechanisms for Clinicians.1型糖尿病:临床医生自身免疫机制指南

本文引用的文献

1
Th2 cell clonal expansion at diagnosis in human type 1 diabetes.人类1型糖尿病诊断时Th2细胞的克隆性扩增。
Clin Immunol. 2023 Dec;257:109829. doi: 10.1016/j.clim.2023.109829. Epub 2023 Oct 29.
2
Measuring anti-islet autoimmunity in mouse and human by profiling peripheral blood antigen-specific CD4 T cells.通过分析外周血抗原特异性 CD4 T 细胞来检测小鼠和人类的胰岛自身免疫。
Sci Transl Med. 2023 Jul 5;15(703):eade3614. doi: 10.1126/scitranslmed.ade3614.
3
T cells in health and disease.健康与疾病中的 T 细胞。
Diabetes Obes Metab. 2025 May 15. doi: 10.1111/dom.16460.
Signal Transduct Target Ther. 2023 Jun 19;8(1):235. doi: 10.1038/s41392-023-01471-y.
4
Intralymphatic glutamic acid decarboxylase administration in type 1 diabetes patients induced a distinctive early immune response in patients with DR3DQ2 haplotype.在 1 型糖尿病患者中进行淋巴内谷氨酸脱羧酶给药,在具有 DR3DQ2 单体型的患者中诱导出独特的早期免疫反应。
Front Immunol. 2023 Feb 2;14:1112570. doi: 10.3389/fimmu.2023.1112570. eCollection 2023.
5
Mechanisms and therapeutic strategies of immune checkpoint molecules and regulators in type 1 diabetes.1 型糖尿病中免疫检查点分子和调节剂的作用机制及治疗策略。
Front Endocrinol (Lausanne). 2023 Jan 10;13:1090842. doi: 10.3389/fendo.2022.1090842. eCollection 2022.
6
A randomized trial of oral gamma aminobutyric acid (GABA) or the combination of GABA with glutamic acid decarboxylase (GAD) on pancreatic islet endocrine function in children with newly diagnosed type 1 diabetes.一项关于口服γ-氨基丁酸(GABA)或 GABA 与谷氨酸脱羧酶(GAD)联合治疗新诊断 1 型糖尿病儿童胰岛内分泌功能的随机临床试验。
Nat Commun. 2022 Dec 24;13(1):7928. doi: 10.1038/s41467-022-35544-3.
7
Stiff person syndrome spectrum disorders; more than meets the eye.僵人综合征谱障碍;比想象的更复杂。
J Neuroimmunol. 2022 Aug 15;369:577915. doi: 10.1016/j.jneuroim.2022.577915. Epub 2022 Jun 12.
8
Serum autoantibodyome reveals that healthy individuals share common autoantibodies.血清自身抗体组学揭示健康个体存在共同的自身抗体。
Cell Rep. 2022 May 31;39(9):110873. doi: 10.1016/j.celrep.2022.110873.
9
Distinguishing activated T regulatory cell and T conventional cells by single-cell technologies.通过单细胞技术区分活化的 T 调节细胞和 T 常规细胞。
Immunology. 2022 May;166(1):121-137. doi: 10.1111/imm.13460. Epub 2022 Mar 2.
10
Immunotherapy: Building a bridge to a cure for type 1 diabetes.免疫疗法:为 1 型糖尿病的治愈搭建桥梁。
Science. 2021 Jul 30;373(6554):510-516. doi: 10.1126/science.abh1654. Epub 2021 Jul 29.