• 文献检索
  • 文档翻译
  • 深度研究
  • 学术资讯
  • Suppr Zotero 插件Zotero 插件
  • 邀请有礼
  • 套餐&价格
  • 历史记录
应用&插件
Suppr Zotero 插件Zotero 插件浏览器插件Mac 客户端Windows 客户端微信小程序
定价
高级版会员购买积分包购买API积分包
服务
文献检索文档翻译深度研究API 文档MCP 服务
关于我们
关于 Suppr公司介绍联系我们用户协议隐私条款
关注我们

Suppr 超能文献

核心技术专利:CN118964589B侵权必究
粤ICP备2023148730 号-1Suppr @ 2026

文献检索

告别复杂PubMed语法,用中文像聊天一样搜索,搜遍4000万医学文献。AI智能推荐,让科研检索更轻松。

立即免费搜索

文件翻译

保留排版,准确专业,支持PDF/Word/PPT等文件格式,支持 12+语言互译。

免费翻译文档

深度研究

AI帮你快速写综述,25分钟生成高质量综述,智能提取关键信息,辅助科研写作。

立即免费体验

通过SLC7A11/谷胱甘肽/谷胱甘肽过氧化物酶4轴抑制铁死亡有助于糖肾宁方对糖尿病肾小管损伤的治疗作用。

Suppression of ferroptosis through the SLC7A11/glutathione/glutathione peroxidase 4 axis contributes to the therapeutic action of the Tangshenning formula on diabetic renal tubular injury.

作者信息

Shan Xiao-Meng, Chen Chun-Wei, Zou Da-Wei, Gao Yan-Bin, Ba Yin-Ying, He Jia-Xin, Zhu Zhi-Yao, Liang Jia-Jun

机构信息

School of Traditional Chinese Medicine, Capital Medical University, #10, Youanmenwai, Xitoutiao, Fengtai District, Beijing, 100069, People's Republic of China.

Beijing Key Lab of TCM Collateral Disease Theory Research, #10, Youanmenwai, Xitoutiao, Fengtai District, Beijing, 100069, People's Republic of China.

出版信息

Chin Med. 2024 Oct 29;19(1):151. doi: 10.1186/s13020-024-01007-8.

DOI:10.1186/s13020-024-01007-8
PMID:39472936
原文链接:https://pmc.ncbi.nlm.nih.gov/articles/PMC11523893/
Abstract

BACKGROUND

Tangshenning (TSN) is a safe and effective formula to treat diabetic nephropathy (DN), and clinical studies have demonstrated that its therapeutic effects are related to oxidative stress improvements in patients. Herein, this study aims to explore the potential mechanism of how TSN alleviates diabetic renal tubular injury.

METHODS

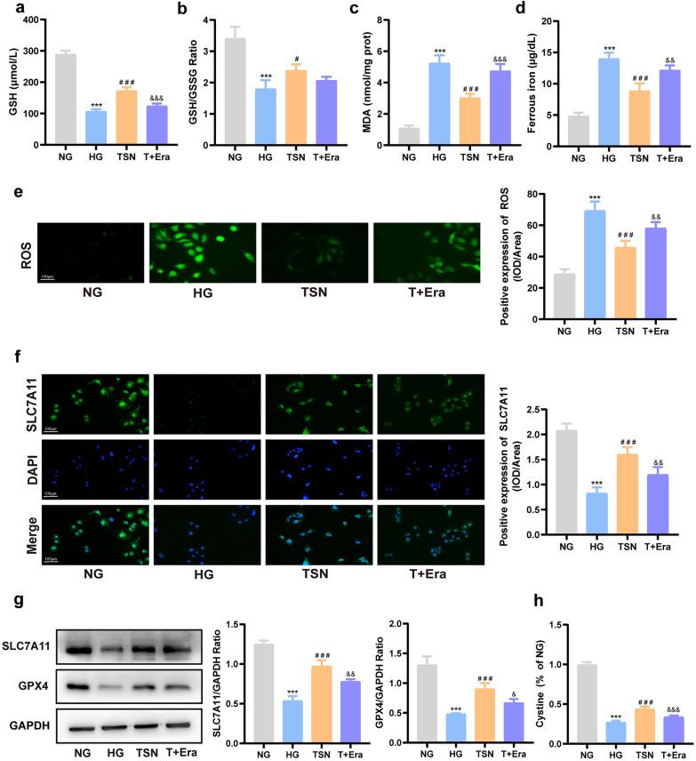
The ultrahigh pressure liquid chromatography-quadrupole-time of flight mass spectrometry (UPLC-QTOF/MS) was used to identify the chemical composition and serum components of TSN. KK-Ay mice served to investigate the protective effects and regulatory mechanisms of TSN on tubular damage in DN. Furthermore, inhibitors and inducers of ferroptosis were employed in high glucose-cultured tubular epithelial cells (TECs) to verify the potential mechanisms of TSN. The expressions of proteins related to renal tubular injury, ferroptosis and solute carrier family 7, member 11 (SLC7A11)/glutathione (GSH)/glutathione peroxidase 4 (GPX4) axis were analyzed by western blot and immunofluorescence. Mitochondrial ultrastructure was observed in kidney tissues and TECs by a transmission electron microscope. Pathological changes in the renal tissues were observed by HE, PAS, and Prussian blue staining. Ferroptosis-related reactive oxygen species (ROS), malondialdehyde (MDA), ferrous ion, the intake of cystine, GSH, and oxidized glutathione (GSSG) were evaluated and contrasted in vivo or in vitro.

RESULTS

51 compounds of TSN powder and 11 components in TSN-containing serum were identified by UPLC-QTOF/MS method. Administration of TSN ameliorated the elevated levels of proteinuria, serum creatinine, blood urea nitrogen, abnormal expression of renal tubular injury markers, and pathological damage to the renal tubules in DN mice model. Intriguingly, a strong inhibition of ferroptosis after TSN treatment occurred in both DN mice model and high glucose-cultured TECs. Notably, induction of ferroptosis by erastin attenuated the protective effect of TSN in high glucose-cultured TECs, while the ferroptosis inhibition by ferrostatin-1 treatment protected renal tubular, which was similar to TSN, suggesting the contribution of TSN-mediated by the inhibition of ferroptosis in DN progression. Mechanistically, TSN upregulated the SLC7A11/GSH/GPX4 axis to inhibit ferroptosis.

CONCLUSION

TSN may delay the DN progression and attenuate the renal tubular injury by inhibiting the ferroptosis regulated by the SLC7A11/GSH/GPX4 axis.

摘要

背景

糖肾宁(TSN)是一种治疗糖尿病肾病(DN)安全有效的方剂,临床研究表明其治疗效果与改善患者氧化应激有关。本研究旨在探讨TSN减轻糖尿病肾小管损伤的潜在机制。

方法

采用超高压液相色谱-四极杆-飞行时间质谱(UPLC-QTOF/MS)鉴定TSN的化学成分和血清成分。采用KK-Ay小鼠研究TSN对DN肾小管损伤的保护作用及调节机制。此外,在高糖培养的肾小管上皮细胞(TECs)中使用铁死亡抑制剂和诱导剂,以验证TSN的潜在机制。通过蛋白质免疫印迹法和免疫荧光法分析与肾小管损伤、铁死亡及溶质载体家族7成员11(SLC7A11)/谷胱甘肽(GSH)/谷胱甘肽过氧化物酶4(GPX4)轴相关的蛋白表达。通过透射电子显微镜观察肾脏组织和TECs中的线粒体超微结构。通过苏木精-伊红(HE)、过碘酸雪夫(PAS)和普鲁士蓝染色观察肾组织的病理变化。在体内或体外评估并对比与铁死亡相关的活性氧(ROS)、丙二醛(MDA)、亚铁离子、胱氨酸摄取、GSH和氧化型谷胱甘肽(GSSG)。

结果

采用UPLC-QTOF/MS法鉴定出TSN粉剂中的51种化合物和含TSN血清中的11种成分。给予TSN可改善DN小鼠模型中蛋白尿、血清肌酐、血尿素氮水平的升高,肾小管损伤标志物的异常表达以及肾小管的病理损伤。有趣的是,在DN小鼠模型和高糖培养的TECs中,TSN治疗后均强烈抑制铁死亡。值得注意的是,erastin诱导铁死亡减弱了TSN在高糖培养的TECs中的保护作用,而铁死亡抑制剂ferrostatin-1处理对肾小管的保护作用与TSN相似,表明TSN通过抑制铁死亡在DN进展中发挥作用。机制上,TSN上调SLC7A11/GSH/GPX4轴以抑制铁死亡。

结论

TSN可能通过抑制SLC7A11/GSH/GPX4轴调节的铁死亡来延缓DN进展并减轻肾小管损伤。

https://cdn.ncbi.nlm.nih.gov/pmc/blobs/5c81/11523893/68a9bbd388c2/13020_2024_1007_Fig10_HTML.jpg
https://cdn.ncbi.nlm.nih.gov/pmc/blobs/5c81/11523893/73ebfa62f287/13020_2024_1007_Fig1_HTML.jpg
https://cdn.ncbi.nlm.nih.gov/pmc/blobs/5c81/11523893/0c62c6f87e4a/13020_2024_1007_Fig2_HTML.jpg
https://cdn.ncbi.nlm.nih.gov/pmc/blobs/5c81/11523893/cb6b070a70ec/13020_2024_1007_Fig3_HTML.jpg
https://cdn.ncbi.nlm.nih.gov/pmc/blobs/5c81/11523893/ed40c68d63e6/13020_2024_1007_Fig4_HTML.jpg
https://cdn.ncbi.nlm.nih.gov/pmc/blobs/5c81/11523893/ee2268fe85c3/13020_2024_1007_Fig5_HTML.jpg
https://cdn.ncbi.nlm.nih.gov/pmc/blobs/5c81/11523893/8af63ff1d47c/13020_2024_1007_Fig6_HTML.jpg
https://cdn.ncbi.nlm.nih.gov/pmc/blobs/5c81/11523893/1ce992037db0/13020_2024_1007_Fig7_HTML.jpg
https://cdn.ncbi.nlm.nih.gov/pmc/blobs/5c81/11523893/8f47c3f2087d/13020_2024_1007_Fig8_HTML.jpg
https://cdn.ncbi.nlm.nih.gov/pmc/blobs/5c81/11523893/a5ed26f515ff/13020_2024_1007_Fig9_HTML.jpg
https://cdn.ncbi.nlm.nih.gov/pmc/blobs/5c81/11523893/68a9bbd388c2/13020_2024_1007_Fig10_HTML.jpg
https://cdn.ncbi.nlm.nih.gov/pmc/blobs/5c81/11523893/73ebfa62f287/13020_2024_1007_Fig1_HTML.jpg
https://cdn.ncbi.nlm.nih.gov/pmc/blobs/5c81/11523893/0c62c6f87e4a/13020_2024_1007_Fig2_HTML.jpg
https://cdn.ncbi.nlm.nih.gov/pmc/blobs/5c81/11523893/cb6b070a70ec/13020_2024_1007_Fig3_HTML.jpg
https://cdn.ncbi.nlm.nih.gov/pmc/blobs/5c81/11523893/ed40c68d63e6/13020_2024_1007_Fig4_HTML.jpg
https://cdn.ncbi.nlm.nih.gov/pmc/blobs/5c81/11523893/ee2268fe85c3/13020_2024_1007_Fig5_HTML.jpg
https://cdn.ncbi.nlm.nih.gov/pmc/blobs/5c81/11523893/8af63ff1d47c/13020_2024_1007_Fig6_HTML.jpg
https://cdn.ncbi.nlm.nih.gov/pmc/blobs/5c81/11523893/1ce992037db0/13020_2024_1007_Fig7_HTML.jpg
https://cdn.ncbi.nlm.nih.gov/pmc/blobs/5c81/11523893/8f47c3f2087d/13020_2024_1007_Fig8_HTML.jpg
https://cdn.ncbi.nlm.nih.gov/pmc/blobs/5c81/11523893/a5ed26f515ff/13020_2024_1007_Fig9_HTML.jpg
https://cdn.ncbi.nlm.nih.gov/pmc/blobs/5c81/11523893/68a9bbd388c2/13020_2024_1007_Fig10_HTML.jpg

相似文献

1
Suppression of ferroptosis through the SLC7A11/glutathione/glutathione peroxidase 4 axis contributes to the therapeutic action of the Tangshenning formula on diabetic renal tubular injury.通过SLC7A11/谷胱甘肽/谷胱甘肽过氧化物酶4轴抑制铁死亡有助于糖肾宁方对糖尿病肾小管损伤的治疗作用。
Chin Med. 2024 Oct 29;19(1):151. doi: 10.1186/s13020-024-01007-8.
2
Dipeptidase 1 promotes ferroptosis in renal tubular epithelial cells in diabetic nephropathy via inhibition of the GSH/GPX4 axis.二肽酶 1 通过抑制 GSH/GPX4 轴促进糖尿病肾病肾小管上皮细胞铁死亡。
Int Immunopharmacol. 2024 May 30;133:111955. doi: 10.1016/j.intimp.2024.111955. Epub 2024 Apr 15.
3
Hederagenin improves renal fibrosis in diabetic nephropathy by regulating Smad3/NOX4/SLC7A11 signaling-mediated tubular cell ferroptosis.芹糖异甘草素通过调控 Smad3/NOX4/SLC7A11 信号通路介导的肾小管细胞铁死亡改善糖尿病肾病肾纤维化。
Int Immunopharmacol. 2024 Jun 30;135:112303. doi: 10.1016/j.intimp.2024.112303. Epub 2024 May 21.
4
Tanshinone IIA confers protection against myocardial ischemia/reperfusion injury by inhibiting ferroptosis and apoptosis via VDAC1.丹参酮 IIA 通过抑制 VDAC1 介导的铁死亡和细胞凋亡发挥抗心肌缺血再灌注损伤作用。
Int J Mol Med. 2023 Nov;52(5). doi: 10.3892/ijmm.2023.5312. Epub 2023 Oct 6.
5
Shenshuaifu Granule Attenuates Acute Kidney Injury by Inhibiting Ferroptosis Mediated by p53/SLC7A11/GPX4 Pathway.参芍复肾颗粒通过抑制 p53/SLC7A11/GPX4 通路介导的铁死亡减轻急性肾损伤。
Drug Des Devel Ther. 2023 Nov 14;17:3363-3383. doi: 10.2147/DDDT.S433994. eCollection 2023.
6
Lipid Peroxidation, GSH Depletion, and Inhibition Are Common Causes of EMT and Ferroptosis in A549 Cells, but Different in Specific Mechanisms.脂质过氧化、GSH 耗竭和抑制是 A549 细胞 EMT 和铁死亡的常见原因,但具体机制不同。
DNA Cell Biol. 2021 Feb;40(2):172-183. doi: 10.1089/dna.2020.5730. Epub 2020 Dec 22.
7
Ferrostatin‑1 alleviates oxalate‑induced renal tubular epithelial cell injury, fibrosis and calcium oxalate stone formation by inhibiting ferroptosis.铁抑素-1 通过抑制铁死亡缓解草酸诱导的肾小管上皮细胞损伤、纤维化和草酸钙结石形成。
Mol Med Rep. 2022 Aug;26(2). doi: 10.3892/mmr.2022.12772. Epub 2022 Jun 15.
8
[Effect of Xiongcan Yishen Formula on ferroptosis in mouse TM3 Leydig cells after oxidative stress injury].雄蚕益肾方对氧化应激损伤后小鼠TM3 Leydig细胞铁死亡的影响
Zhonghua Nan Ke Xue. 2024 Jul;30(7):640-647.
9
Targeted inhibition of CX3CL1 limits podocytes ferroptosis to ameliorate cisplatin-induced acute kidney injury.靶向抑制 CX3CL1 可抑制足细胞铁死亡从而减轻顺铂诱导的急性肾损伤。
Mol Med. 2023 Oct 24;29(1):140. doi: 10.1186/s10020-023-00733-3.
10
VDR Activation Attenuates Renal Tubular Epithelial Cell Ferroptosis by Regulating Nrf2/HO-1 Signaling Pathway in Diabetic Nephropathy.维生素D受体激活通过调节糖尿病肾病中Nrf2/HO-1信号通路减轻肾小管上皮细胞铁死亡
Adv Sci (Weinh). 2024 Mar;11(10):e2305563. doi: 10.1002/advs.202305563. Epub 2023 Dec 25.

引用本文的文献

1
Postprandial Glucose Response in Type 2 Diabetes Mellitus Patients and Possible Antioxidant Properties of a Plant-Based Snack Bar.2型糖尿病患者的餐后血糖反应及一种植物基能量棒可能的抗氧化特性
Foods. 2024 Dec 20;13(24):4123. doi: 10.3390/foods13244123.

本文引用的文献

1
Astragaloside IV Mitigated Diabetic Nephropathy by Restructuring Intestinal Microflora and Ferroptosis.黄芪甲苷通过重塑肠道微生物群和铁死亡减轻糖尿病肾病。
Mol Nutr Food Res. 2024 Mar;68(6):e2300734. doi: 10.1002/mnfr.202300734. Epub 2024 Feb 22.
2
Emodin attenuates diabetic kidney disease by inhibiting ferroptosis via upregulating Nrf2 expression.大黄素通过上调 Nrf2 表达抑制铁死亡来减轻糖尿病肾病。
Aging (Albany NY). 2023 Aug 7;15(15):7673-7688. doi: 10.18632/aging.204933.
3
Rhein Inhibited Ferroptosis and EMT to Attenuate Diabetic Nephropathy by Regulating the Rac1/NOX1/β-Catenin Axis.
柚皮素通过调控 Rac1/NOX1/β-连环蛋白轴抑制铁死亡和上皮间质转化减轻糖尿病肾病。
Front Biosci (Landmark Ed). 2023 May 25;28(5):100. doi: 10.31083/j.fbl2805100.
4
Therapeutic mechanisms of the medicine and food homology formula Xiao-Ke-Yin on glucolipid metabolic dysfunction revealed by transcriptomics, metabolomics and microbiomics in mice.转录组学、代谢组学和微生物组学揭示药食同源方消渴饮对小鼠糖脂代谢紊乱的治疗机制
Chin Med. 2023 May 18;18(1):57. doi: 10.1186/s13020-023-00752-6.
5
Quercetin Ameliorates Diabetic Kidney Injury by Inhibiting Ferroptosis via Activating Nrf2/HO-1 Signaling Pathway.槲皮素通过激活 Nrf2/HO-1 信号通路抑制铁死亡来改善糖尿病肾病损伤。
Am J Chin Med. 2023;51(4):997-1018. doi: 10.1142/S0192415X23500465. Epub 2023 Apr 10.
6
Repression of the antiporter SLC7A11/glutathione/glutathione peroxidase 4 axis drives ferroptosis of vascular smooth muscle cells to facilitate vascular calcification.抑制协同转运蛋白 SLC7A11/谷胱甘肽/谷胱甘肽过氧化物酶 4 轴可促进血管平滑肌细胞发生铁死亡,从而促进血管钙化。
Kidney Int. 2022 Dec;102(6):1259-1275. doi: 10.1016/j.kint.2022.07.034. Epub 2022 Sep 3.
7
Dapagliflozin Ameliorates Renal Tubular Ferroptosis in Diabetes via SLC40A1 Stabilization.达格列净通过稳定 SLC40A1 减轻糖尿病肾小管铁死亡。
Oxid Med Cell Longev. 2022 Aug 10;2022:9735555. doi: 10.1155/2022/9735555. eCollection 2022.
8
Tangshenning Attenuates High Glucose-Induced Podocyte Injury via Restoring Autophagy Activity through Inhibiting mTORC1 Activation.糖肾宁通过抑制 mTORC1 激活恢复自噬活性来减轻高糖诱导的足细胞损伤。
J Diabetes Res. 2022 Jun 28;2022:1610416. doi: 10.1155/2022/1610416. eCollection 2022.
9
Glabridin, a bioactive component of licorice, ameliorates diabetic nephropathy by regulating ferroptosis and the VEGF/Akt/ERK pathways.甘草素是甘草中的一种生物活性成分,通过调节铁死亡和 VEGF/Akt/ERK 通路改善糖尿病肾病。
Mol Med. 2022 May 20;28(1):58. doi: 10.1186/s10020-022-00481-w.
10
Calycosin plays a protective role in diabetic kidney disease through the regulation of ferroptosis.毛蕊异黄酮通过调控铁死亡在糖尿病肾病中发挥保护作用。
Pharm Biol. 2022 Dec;60(1):990-996. doi: 10.1080/13880209.2022.2067572.