Suppr超能文献

急性肾损伤成像分子探针的最新进展

Recent Progress in Molecular Probes for Imaging of Acute Kidney Injury.

作者信息

Sitara Muqadas, Zhang Wangning, Gao Han, Li Jiwei, Tian Jiangwei

机构信息

State Key Laboratory of Natural Medicines, Jiangsu Key Laboratory of TCM Evaluation and Translational Research, School of Traditional Chinese Pharmacy, China Pharmaceutical University, Nanjing 211198, P.R. China.

出版信息

Chem Biomed Imaging. 2024 May 1;2(8):526-541. doi: 10.1021/cbmi.4c00024. eCollection 2024 Aug 26.

Abstract

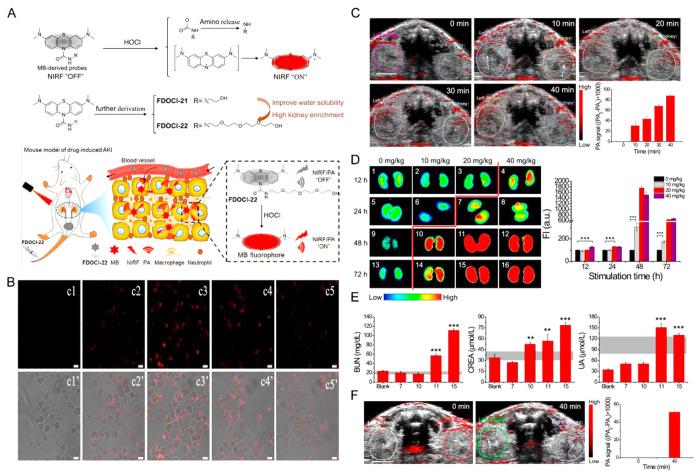
Acute kidney injury (AKI), a prevalent and complex clinical condition associated with elevated risks of morbidity and mortality, necessitates the meticulous detection and monitoring of kidney damage globally. Biomedicine has shown keen interest in molecular probes and detectors for AKI due to their sensitivity, rapidity, and cost-effectiveness. Bioimaging technologies play a significant role in identifying and quantifying AKI indicators, enhancing diagnostic approaches, and potentially refining clinical therapies for immediate injury control. Molecular probes serve as valuable tools for drug screening, uncovering renoprotective components, signaling pathways, and the nephrotoxic effects of drugs. This review comprehensively summarizes the latest advancements in molecular probes, emphasizing their exceptional efficacy in various characteristics, including renal cleanability, multichannel detection capability, near-infrared-II responsiveness, and reactivity toward reactive oxygen species. These probes offer enhanced benefits for assessing kidney damage and evaluating the therapeutic effects of medications while simultaneously reducing toxic effects. Additionally, the review delves into future potentials and challenges in this field, aiming to inspire the development and enhancement of molecular bioimaging for the early diagnosis and treatment of kidney diseases.

摘要

急性肾损伤(AKI)是一种普遍且复杂的临床病症,与发病和死亡风险升高相关,因此在全球范围内都需要对肾损伤进行细致的检测和监测。由于其敏感性、快速性和成本效益,生物医学对用于急性肾损伤的分子探针和检测器表现出浓厚兴趣。生物成像技术在识别和量化急性肾损伤指标、改进诊断方法以及可能优化临床治疗以立即控制损伤方面发挥着重要作用。分子探针是药物筛选、发现肾脏保护成分、信号通路以及药物肾毒性作用的宝贵工具。本综述全面总结了分子探针的最新进展,强调了它们在各种特性方面的卓越功效,包括肾脏清除能力、多通道检测能力、近红外二区响应性以及对活性氧的反应性。这些探针在评估肾脏损伤和评估药物治疗效果的同时,还能减少毒性作用,具有更大的优势。此外,本综述还探讨了该领域未来的潜力和挑战,旨在推动分子生物成像技术的发展和改进,以实现肾脏疾病的早期诊断和治疗。

https://cdn.ncbi.nlm.nih.gov/pmc/blobs/6d6b/11503706/03fe7f224c8d/im4c00024_0010.jpg

文献AI研究员

20分钟写一篇综述,助力文献阅读效率提升50倍。

立即体验

用中文搜PubMed

大模型驱动的PubMed中文搜索引擎

马上搜索

文档翻译

学术文献翻译模型,支持多种主流文档格式。

立即体验