• 文献检索
  • 文档翻译
  • 深度研究
  • 学术资讯
  • Suppr Zotero 插件Zotero 插件
  • 邀请有礼
  • 套餐&价格
  • 历史记录
应用&插件
Suppr Zotero 插件Zotero 插件浏览器插件Mac 客户端Windows 客户端微信小程序
定价
高级版会员购买积分包购买API积分包
服务
文献检索文档翻译深度研究API 文档MCP 服务
关于我们
关于 Suppr公司介绍联系我们用户协议隐私条款
关注我们

Suppr 超能文献

核心技术专利:CN118964589B侵权必究
粤ICP备2023148730 号-1Suppr @ 2026

文献检索

告别复杂PubMed语法,用中文像聊天一样搜索,搜遍4000万医学文献。AI智能推荐,让科研检索更轻松。

立即免费搜索

文件翻译

保留排版,准确专业,支持PDF/Word/PPT等文件格式,支持 12+语言互译。

免费翻译文档

深度研究

AI帮你快速写综述,25分钟生成高质量综述,智能提取关键信息,辅助科研写作。

立即免费体验

胃腺癌中乳酰化相关基因集与线粒体功能的综合分析:对预后和治疗策略的影响。

Comprehensive analysis of lactylation-related gene sets and mitochondrial functions in gastric adenocarcinoma: implications for prognosis and therapeutic strategies.

机构信息

Department of General Surgery, Affiliated Hospital of Nanjing University of Chinese Medicine, Jiangsu Province Hospital of Chinese Medicine, Nanjing, China.

出版信息

Front Immunol. 2024 Oct 16;15:1451725. doi: 10.3389/fimmu.2024.1451725. eCollection 2024.

DOI:10.3389/fimmu.2024.1451725
PMID:39478860
原文链接:https://pmc.ncbi.nlm.nih.gov/articles/PMC11521809/
Abstract

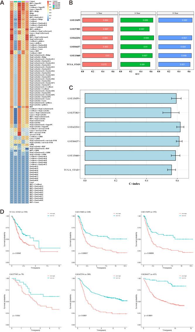
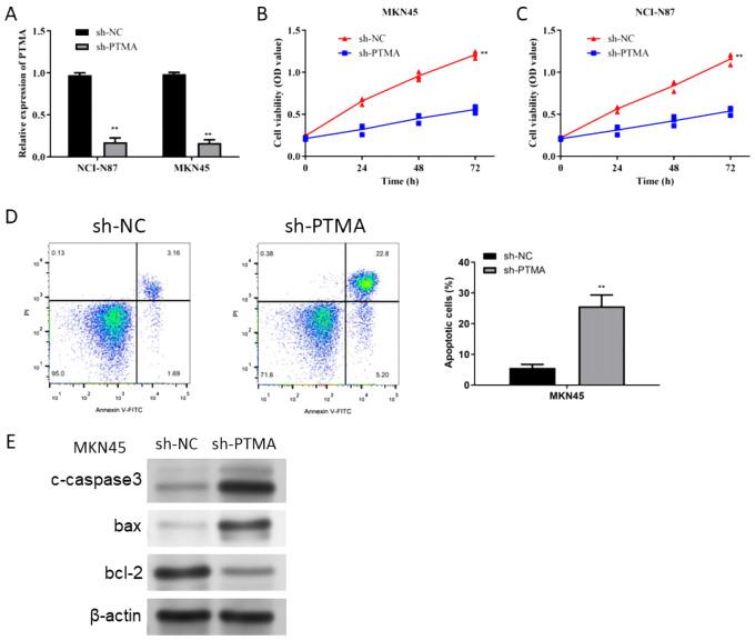
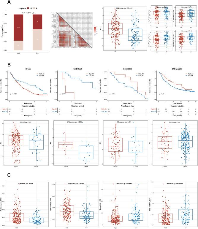
Gastric adenocarcinoma (STAD) is characterized by high heterogeneity and aggressiveness, leading to poor prognostic outcomes worldwide. This study explored the prognostic significance of lactylation-related gene sets and mitochondrial functions in STAD by integrating large-scale genomic datasets, including TCGA and several GEO datasets. We utilized Spatial transcriptomics and single-cell RNA sequencing to delineate the tumor microenvironment and assess the heterogeneity of cellular responses within the tumor. Additionally, the study identified distinct molecular subtypes within STAD that correspond with unique survival outcomes and immune profiles, enhancing the molecular classification beyond current paradigms. Prognostic models incorporating these molecular markers demonstrated superior predictive capabilities over existing models across multiple validation datasets. Furthermore, our analysis of immune landscapes revealed that variations in lactylation could influence immune cell infiltration and responsiveness, pointing towards novel avenues for tailored immunotherapy approaches. These comprehensive insights provide a foundation for targeted therapeutic strategies and underscore the potential of metabolic and immune modulation in improving STAD treatment outcomes.

摘要

胃腺癌(STAD)的特点是高度异质性和侵袭性,导致全球预后不良。本研究通过整合大规模基因组数据集,包括 TCGA 和几个 GEO 数据集,探讨了乳酰化相关基因集和线粒体功能在 STAD 中的预后意义。我们利用空间转录组学和单细胞 RNA 测序来描绘肿瘤微环境,并评估肿瘤内细胞反应的异质性。此外,该研究还在 STAD 中确定了不同的分子亚型,这些亚型与独特的生存结果和免疫特征相对应,超越了当前范式的分子分类。纳入这些分子标志物的预后模型在多个验证数据集中表现出优于现有模型的预测能力。此外,我们对免疫景观的分析表明,乳酰化的变化可能影响免疫细胞浸润和反应性,为量身定制的免疫治疗方法开辟了新途径。这些全面的见解为靶向治疗策略提供了基础,并强调了代谢和免疫调节在改善 STAD 治疗结果方面的潜力。

https://cdn.ncbi.nlm.nih.gov/pmc/blobs/27da/11521809/382a22485297/fimmu-15-1451725-g012.jpg
https://cdn.ncbi.nlm.nih.gov/pmc/blobs/27da/11521809/c43b2871653e/fimmu-15-1451725-g001.jpg
https://cdn.ncbi.nlm.nih.gov/pmc/blobs/27da/11521809/fe051f7f9a74/fimmu-15-1451725-g002.jpg
https://cdn.ncbi.nlm.nih.gov/pmc/blobs/27da/11521809/85b5aec78bad/fimmu-15-1451725-g003.jpg
https://cdn.ncbi.nlm.nih.gov/pmc/blobs/27da/11521809/e2840c4280e9/fimmu-15-1451725-g004.jpg
https://cdn.ncbi.nlm.nih.gov/pmc/blobs/27da/11521809/3333e3e9db15/fimmu-15-1451725-g005.jpg
https://cdn.ncbi.nlm.nih.gov/pmc/blobs/27da/11521809/f3f255ee2990/fimmu-15-1451725-g006.jpg
https://cdn.ncbi.nlm.nih.gov/pmc/blobs/27da/11521809/5cc3b53a3a2b/fimmu-15-1451725-g007.jpg
https://cdn.ncbi.nlm.nih.gov/pmc/blobs/27da/11521809/ced2e41d3c8b/fimmu-15-1451725-g008.jpg
https://cdn.ncbi.nlm.nih.gov/pmc/blobs/27da/11521809/58e08ea2418b/fimmu-15-1451725-g009.jpg
https://cdn.ncbi.nlm.nih.gov/pmc/blobs/27da/11521809/15a114d2afb0/fimmu-15-1451725-g010.jpg
https://cdn.ncbi.nlm.nih.gov/pmc/blobs/27da/11521809/a9b3de1a62d2/fimmu-15-1451725-g011.jpg
https://cdn.ncbi.nlm.nih.gov/pmc/blobs/27da/11521809/382a22485297/fimmu-15-1451725-g012.jpg
https://cdn.ncbi.nlm.nih.gov/pmc/blobs/27da/11521809/c43b2871653e/fimmu-15-1451725-g001.jpg
https://cdn.ncbi.nlm.nih.gov/pmc/blobs/27da/11521809/fe051f7f9a74/fimmu-15-1451725-g002.jpg
https://cdn.ncbi.nlm.nih.gov/pmc/blobs/27da/11521809/85b5aec78bad/fimmu-15-1451725-g003.jpg
https://cdn.ncbi.nlm.nih.gov/pmc/blobs/27da/11521809/e2840c4280e9/fimmu-15-1451725-g004.jpg
https://cdn.ncbi.nlm.nih.gov/pmc/blobs/27da/11521809/3333e3e9db15/fimmu-15-1451725-g005.jpg
https://cdn.ncbi.nlm.nih.gov/pmc/blobs/27da/11521809/f3f255ee2990/fimmu-15-1451725-g006.jpg
https://cdn.ncbi.nlm.nih.gov/pmc/blobs/27da/11521809/5cc3b53a3a2b/fimmu-15-1451725-g007.jpg
https://cdn.ncbi.nlm.nih.gov/pmc/blobs/27da/11521809/ced2e41d3c8b/fimmu-15-1451725-g008.jpg
https://cdn.ncbi.nlm.nih.gov/pmc/blobs/27da/11521809/58e08ea2418b/fimmu-15-1451725-g009.jpg
https://cdn.ncbi.nlm.nih.gov/pmc/blobs/27da/11521809/15a114d2afb0/fimmu-15-1451725-g010.jpg
https://cdn.ncbi.nlm.nih.gov/pmc/blobs/27da/11521809/a9b3de1a62d2/fimmu-15-1451725-g011.jpg
https://cdn.ncbi.nlm.nih.gov/pmc/blobs/27da/11521809/382a22485297/fimmu-15-1451725-g012.jpg

相似文献

1
Comprehensive analysis of lactylation-related gene sets and mitochondrial functions in gastric adenocarcinoma: implications for prognosis and therapeutic strategies.胃腺癌中乳酰化相关基因集与线粒体功能的综合分析:对预后和治疗策略的影响。
Front Immunol. 2024 Oct 16;15:1451725. doi: 10.3389/fimmu.2024.1451725. eCollection 2024.
2
Construction of store-operated calcium entry-related gene signature for predicting prognosis and indicates immune microenvironment infiltration in stomach adenocarcinomas.构建与储存操纵钙内流相关基因特征,用于预测胃腺癌的预后并提示免疫微环境浸润。
Sci Rep. 2024 Sep 27;14(1):22342. doi: 10.1038/s41598-024-73324-9.
3
Identification of prognosis-related genes in the tumor microenvironment of stomach adenocarcinoma by TCGA and GEO datasets.基于 TCGA 和 GEO 数据集鉴定胃腺癌肿瘤微环境中的预后相关基因。
Biosci Rep. 2020 Oct 30;40(10). doi: 10.1042/BSR20200980.
4
Amino acid metabolism-related genes as potential biomarkers and the role of MATN3 in stomach adenocarcinoma: A bioinformatics, mendelian randomization and experimental validation study.氨基酸代谢相关基因作为潜在的生物标志物和 MATN3 在胃腺癌中的作用:一项基于生物信息学、孟德尔随机化和实验验证的研究。
Int Immunopharmacol. 2024 Dec 25;143(Pt 1):113253. doi: 10.1016/j.intimp.2024.113253. Epub 2024 Sep 30.
5
Development and validation of an immune-related gene prognostic model for stomach adenocarcinoma.免疫相关基因预后模型在胃腺癌中的建立和验证。
Biosci Rep. 2020 Oct 30;40(10). doi: 10.1042/BSR20201012.
6
Novel lactylation-related signature to predict prognosis for pancreatic adenocarcinoma.新型乳糖化相关特征可预测胰腺腺癌的预后。
World J Gastroenterol. 2024 May 21;30(19):2575-2602. doi: 10.3748/wjg.v30.i19.2575.
7
The necroptosis-related signature and tumor microenvironment immune characteristics associated with clinical prognosis and drug sensitivity analysis in stomach adenocarcinoma.与胃腺癌临床预后及药物敏感性分析相关的坏死性凋亡相关特征及肿瘤微环境免疫特征
Aging (Albany NY). 2024 Mar 27;16(7):6098-6117. doi: 10.18632/aging.205690.
8
Identification of three immune subtypes characterized by distinct tumor immune microenvironment and therapeutic response in stomach adenocarcinoma.鉴定三种免疫亚型,其特征为胃腺癌中不同的肿瘤免疫微环境和治疗反应。
Gene. 2022 Apr 15;818:146177. doi: 10.1016/j.gene.2021.146177. Epub 2022 Jan 20.
9
Glycolysis-related genes predict prognosis and indicate immune microenvironment features in gastric cancer.糖酵解相关基因预测胃癌的预后并提示免疫微环境特征。
BMC Cancer. 2024 Aug 8;24(1):979. doi: 10.1186/s12885-024-12747-z.
10
Development and validation of a hypoxia- and mitochondrial dysfunction- related prognostic model based on integrated single-cell and bulk RNA sequencing analyses in gastric cancer.基于单细胞和 bulk RNA 测序分析的胃癌缺氧和线粒体功能障碍相关预后模型的建立和验证。
Front Immunol. 2024 Aug 6;15:1419133. doi: 10.3389/fimmu.2024.1419133. eCollection 2024.

引用本文的文献

1
The lactylation-macrophage interplay: implications for gastrointestinal disease therapeutics.乳酰化与巨噬细胞的相互作用:对胃肠道疾病治疗的意义。
Front Immunol. 2025 Jul 9;16:1608115. doi: 10.3389/fimmu.2025.1608115. eCollection 2025.
2
Lactylation in tumor: mechanisms and therapeutic potentials.肿瘤中的乳酸化:机制与治疗潜力
Front Immunol. 2025 Jun 16;16:1609596. doi: 10.3389/fimmu.2025.1609596. eCollection 2025.
3
Exploring lactylation and cancer biology: insights from pathogenesis to clinical applications.探索乳酰化与癌症生物学:从发病机制到临床应用的见解

本文引用的文献

1
Epidemiology of Gastric Cancer: Global Trends, Risk Factors and Premalignant Conditions.胃癌流行病学:全球趋势、危险因素及癌前病变
J Community Hosp Intern Med Perspect. 2023 Nov 4;13(6):100-106. doi: 10.55729/2000-9666.1252. eCollection 2023.
2
Mesoporous silica/organosilica nanoparticles for cancer immunotherapy.用于癌症免疫治疗的介孔二氧化硅/有机硅纳米粒子
Exploration (Beijing). 2023 May 9;3(3):20220086. doi: 10.1002/EXP.20220086. eCollection 2023 Jun.
3
Pan-cancer analysis of post-translational modifications reveals shared patterns of protein regulation.
Front Cell Dev Biol. 2025 Jun 13;13:1598232. doi: 10.3389/fcell.2025.1598232. eCollection 2025.
4
Identifying Lactylation-related biomarkers and therapeutic drugs in ulcerative colitis: insights from machine learning and molecular docking.溃疡性结肠炎中乳酸化相关生物标志物和治疗药物的鉴定:机器学习和分子对接的见解
BMC Pharmacol Toxicol. 2025 May 13;26(1):103. doi: 10.1186/s40360-025-00939-7.
5
Identifying high-risk candidates for prolonging progression-free survival in primary gastric carcinoma subject to "double invasion": an analytical approach utilizing lasso-cox regression.识别原发性胃癌“双侵袭”中延长无进展生存期的高危候选者:一种利用套索-考克斯回归的分析方法
BMC Cancer. 2025 Feb 28;25(1):381. doi: 10.1186/s12885-025-13810-z.
6
Lactate-induced protein lactylation in cancer: functions, biomarkers and immunotherapy strategies.癌症中乳酸诱导的蛋白质乳酰化:功能、生物标志物及免疫治疗策略
Front Immunol. 2025 Jan 10;15:1513047. doi: 10.3389/fimmu.2024.1513047. eCollection 2024.
翻译后修饰的泛癌分析揭示了蛋白质调控的共同模式。
Cell. 2023 Aug 31;186(18):3945-3967.e26. doi: 10.1016/j.cell.2023.07.013. Epub 2023 Aug 14.
4
Predictive biomarkers and new developments of immunotherapy in gastric cancer: a 2023 update.胃癌免疫治疗的预测性生物标志物及新进展:2023年更新
Am J Cancer Res. 2023 Jul 15;13(7):3169-3184. eCollection 2023.
5
Dendrimeric nanosystem consistently circumvents heterogeneous drug response and resistance in pancreatic cancer.树枝状纳米系统始终能规避胰腺癌中异质性的药物反应和耐药性。
Exploration (Beijing). 2021 Aug 27;1(1):21-34. doi: 10.1002/EXP.20210003. eCollection 2021 Aug.
6
Lactate-induced protein lactylation: A bridge between epigenetics and metabolic reprogramming in cancer.乳酸诱导的蛋白乳酰化:癌症中表观遗传学和代谢重编程之间的桥梁。
Cell Prolif. 2023 Oct;56(10):e13478. doi: 10.1111/cpr.13478. Epub 2023 Apr 14.
7
Single-Exosome Profiling Identifies ITGB3+ and ITGAM+ Exosome Subpopulations as Promising Early Diagnostic Biomarkers and Therapeutic Targets for Colorectal Cancer.单外泌体分析鉴定出ITGB3+和ITGAM+外泌体亚群为结直肠癌有前景的早期诊断生物标志物和治疗靶点。
Research (Wash D C). 2023;6:0041. doi: 10.34133/research.0041. Epub 2023 Jan 30.
8
Incidence and outcomes of secondary infections in septic patients with cancer.癌症脓毒症患者继发感染的发生率及预后
World J Emerg Med. 2022;13(5):400-402. doi: 10.5847/wjem.j.1920-8642.2022.076.
9
Lactate metabolism in human health and disease.人体健康与疾病中的乳酸代谢。
Signal Transduct Target Ther. 2022 Sep 1;7(1):305. doi: 10.1038/s41392-022-01151-3.
10
Clinicopathological Features and Prognosis of Gastric Cancer in Young Patients.青年胃癌患者的临床病理特征与预后
J Minim Invasive Surg. 2020 Dec 15;23(4):161-162. doi: 10.7602/jmis.2020.23.4.161.