• 文献检索
  • 文档翻译
  • 深度研究
  • 学术资讯
  • Suppr Zotero 插件Zotero 插件
  • 邀请有礼
  • 套餐&价格
  • 历史记录
应用&插件
Suppr Zotero 插件Zotero 插件浏览器插件Mac 客户端Windows 客户端微信小程序
定价
高级版会员购买积分包购买API积分包
服务
文献检索文档翻译深度研究API 文档MCP 服务
关于我们
关于 Suppr公司介绍联系我们用户协议隐私条款
关注我们

Suppr 超能文献

核心技术专利:CN118964589B侵权必究
粤ICP备2023148730 号-1Suppr @ 2026

文献检索

告别复杂PubMed语法,用中文像聊天一样搜索,搜遍4000万医学文献。AI智能推荐,让科研检索更轻松。

立即免费搜索

文件翻译

保留排版,准确专业,支持PDF/Word/PPT等文件格式,支持 12+语言互译。

免费翻译文档

深度研究

AI帮你快速写综述,25分钟生成高质量综述,智能提取关键信息,辅助科研写作。

立即免费体验

脂肪酸代谢预后标志物预测肿瘤免疫微环境和免疫治疗,并确定 MOGA T2 在肺腺癌中的致瘤作用。

Fatty acid metabolism prognostic signature predicts tumor immune microenvironment and immunotherapy, and identifies tumorigenic role of MOGAT2 in lung adenocarcinoma.

机构信息

College of Medicine, Medical University of South Carolina, Charleston, SC, United States.

Key Laboratory of Green Chemical Engineering Process of Ministry of Education, School of Chemical Engineering and Pharmacy, Wuhan Institute of Technology, Wuhan, China.

出版信息

Front Immunol. 2024 Oct 16;15:1456719. doi: 10.3389/fimmu.2024.1456719. eCollection 2024.

DOI:10.3389/fimmu.2024.1456719
PMID:39478862
原文链接:https://pmc.ncbi.nlm.nih.gov/articles/PMC11521851/
Abstract

BACKGROUND

Aberrant fatty acid metabolism (FAM) plays a critical role in the tumorigenesis of human malignancies. However, studies on its impact in lung adenocarcinoma (LUAD) are limited.

METHODS

We developed a prognostic signature comprising 10 FAM-related genes (GPR115, SOAT2, CDH17, MOGAT2, COL11A1, TCN1, LGR5, SLC34A2, RHOV, and DKK1) using data from LUAD patients in The Cancer Genome Atlas (TCGA). This signature was validated using six independent LUAD datasets from the Gene Expression Omnibus (GEO). Patients were classified into high- and low-risk groups, and overall survival (OS) was compared by Kaplan-Meier analysis. The signature's independence as a prognostic indicator was assessed after adjusting for clinicopathological features. Receiver operating characteristic (ROC) analysis validated the signature. Tumor immune microenvironment (TIME) was analyzed using ESTIMATE and multiple deconvolution algorithms. Functional assays, including CCK8, cell cycle, apoptosis, transwell, and wound healing assays, were performed on MOGAT2-silenced H1299 cells using CRISPR/Cas9 technology.

RESULTS

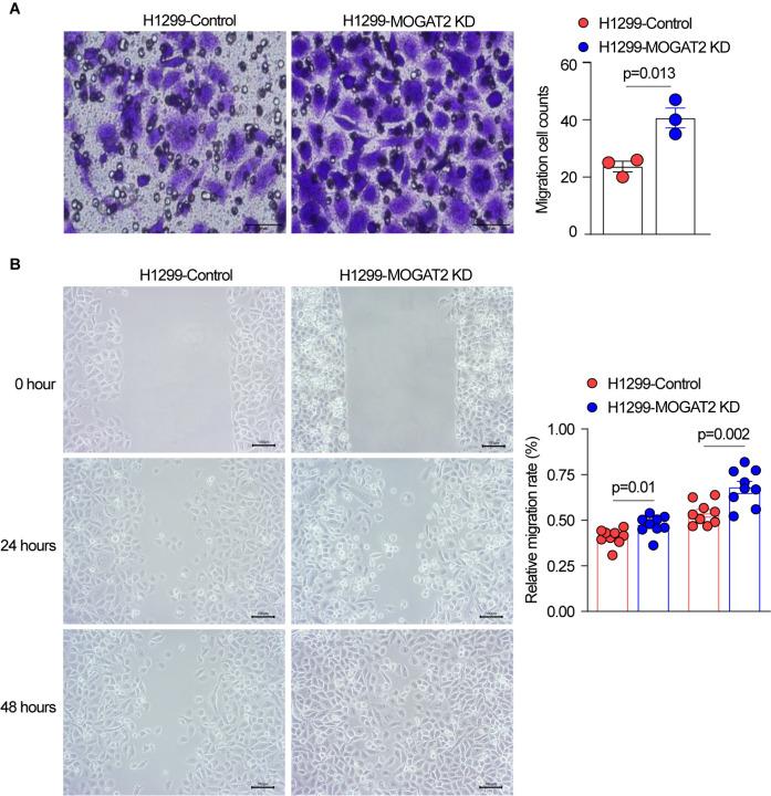
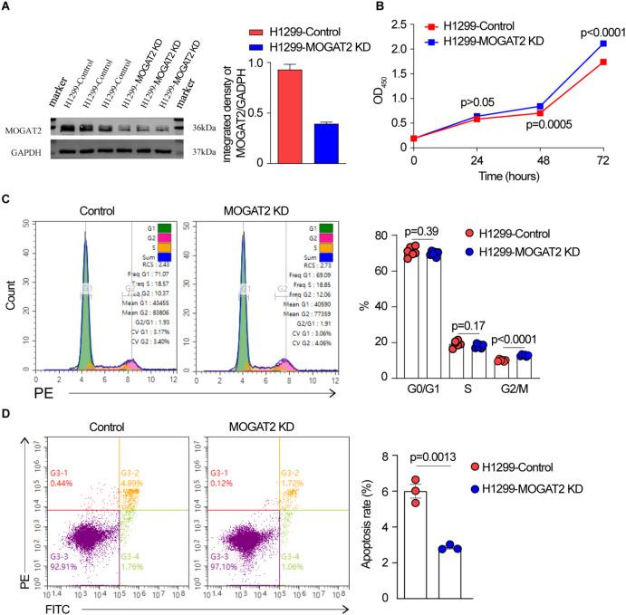
Low-risk group patients exhibited decreased OS. The signature was an independent prognostic indicator and demonstrated strong risk-stratification utility for disease relapse/progression. ROC analysis confirmed the signature's validity across validation sets. TIME analysis revealed higher infiltration of CD8+ T cells, natural killers, and B cells, and lower tumor purity, stemness index, and tumor mutation burden (TMB) in low-risk patients. These patients also showed elevated T cell receptor richness and diversity, along with reduced immune cell senescence. High-risk patients exhibited enrichment in pathways related to resistance to immune checkpoint blockades, such as DNA repair, hypoxia, epithelial-mesenchymal transition, and the G2M checkpoint. LUAD patients receiving anti-PD-1 treatment had lower risk scores among responders compared to non-responders. MOGAT2 was expressed at higher levels in low-risk LUAD patients. Functional assays revealed that MOGAT2 knockdown in H1299 cells promoted proliferation and migration, induced G2 cell cycle arrest, and decreased apoptosis.

CONCLUSIONS

This FAM-related gene signature provides a valuable tool for prognostic stratification and monitoring of TIME and immunotherapy responses in LUAD. MOGAT2 is identified as a potential anti-tumor regulator, offering new insights into its role in LUAD pathogenesis.

摘要

背景

异常脂肪酸代谢(FAM)在人类恶性肿瘤的发生中起着关键作用。然而,关于其在肺腺癌(LUAD)中的影响的研究有限。

方法

我们使用来自癌症基因组图谱(TCGA)的 LUAD 患者的数据,开发了一个由 10 个 FAM 相关基因(GPR115、SOAT2、CDH17、MOGAT2、COL11A1、TCN1、LGR5、SLC34A2、RHOV 和 DKK1)组成的预后签名。该签名使用六个来自基因表达综合数据库(GEO)的独立 LUAD 数据集进行验证。根据 Kaplan-Meier 分析比较患者的高风险和低风险组,比较总生存期(OS)。调整临床病理特征后,评估该签名作为预后指标的独立性。接受者操作特征(ROC)分析验证了该签名。使用 ESTIMATE 和多种去卷积算法分析肿瘤免疫微环境(TIME)。使用 CRISPR/Cas9 技术在 MOGAT2 沉默的 H1299 细胞上进行 CCK8、细胞周期、凋亡、Transwell 和划痕愈合测定等功能测定。

结果

低风险组患者的 OS 降低。该签名是一个独立的预后指标,对疾病复发/进展具有很强的风险分层能力。ROC 分析在验证组中证实了该签名的有效性。TIME 分析显示,低风险患者的 CD8+T 细胞、自然杀伤细胞和 B 细胞浸润较高,肿瘤纯度、干性指数和肿瘤突变负荷(TMB)较低。这些患者还显示出 T 细胞受体丰富度和多样性增加,以及免疫细胞衰老减少。高风险患者表现出对免疫检查点阻断耐药相关途径的富集,如 DNA 修复、缺氧、上皮-间充质转化和 G2M 检查点。接受抗 PD-1 治疗的 LUAD 患者中,与无反应者相比,应答者的风险评分较低。低风险 LUAD 患者的 MOGAT2 表达水平较高。功能测定显示,H1299 细胞中 MOGAT2 的敲低促进了增殖和迁移,诱导 G2 细胞周期停滞,并减少了凋亡。

结论

这个与 FAM 相关的基因签名为 LUAD 的预后分层和监测 TIME 和免疫治疗反应提供了有价值的工具。MOGAT2 被鉴定为一种潜在的抗肿瘤调节剂,为其在 LUAD 发病机制中的作用提供了新的见解。

https://cdn.ncbi.nlm.nih.gov/pmc/blobs/6a65/11521851/868fc54b624a/fimmu-15-1456719-g008.jpg
https://cdn.ncbi.nlm.nih.gov/pmc/blobs/6a65/11521851/53678d57771c/fimmu-15-1456719-g001.jpg
https://cdn.ncbi.nlm.nih.gov/pmc/blobs/6a65/11521851/e640fb362824/fimmu-15-1456719-g002.jpg
https://cdn.ncbi.nlm.nih.gov/pmc/blobs/6a65/11521851/0c3a35379d26/fimmu-15-1456719-g003.jpg
https://cdn.ncbi.nlm.nih.gov/pmc/blobs/6a65/11521851/6b268927a044/fimmu-15-1456719-g004.jpg
https://cdn.ncbi.nlm.nih.gov/pmc/blobs/6a65/11521851/4bcfa37271d2/fimmu-15-1456719-g005.jpg
https://cdn.ncbi.nlm.nih.gov/pmc/blobs/6a65/11521851/165e6a06ded6/fimmu-15-1456719-g006.jpg
https://cdn.ncbi.nlm.nih.gov/pmc/blobs/6a65/11521851/bd6052688e87/fimmu-15-1456719-g007.jpg
https://cdn.ncbi.nlm.nih.gov/pmc/blobs/6a65/11521851/868fc54b624a/fimmu-15-1456719-g008.jpg
https://cdn.ncbi.nlm.nih.gov/pmc/blobs/6a65/11521851/53678d57771c/fimmu-15-1456719-g001.jpg
https://cdn.ncbi.nlm.nih.gov/pmc/blobs/6a65/11521851/e640fb362824/fimmu-15-1456719-g002.jpg
https://cdn.ncbi.nlm.nih.gov/pmc/blobs/6a65/11521851/0c3a35379d26/fimmu-15-1456719-g003.jpg
https://cdn.ncbi.nlm.nih.gov/pmc/blobs/6a65/11521851/6b268927a044/fimmu-15-1456719-g004.jpg
https://cdn.ncbi.nlm.nih.gov/pmc/blobs/6a65/11521851/4bcfa37271d2/fimmu-15-1456719-g005.jpg
https://cdn.ncbi.nlm.nih.gov/pmc/blobs/6a65/11521851/165e6a06ded6/fimmu-15-1456719-g006.jpg
https://cdn.ncbi.nlm.nih.gov/pmc/blobs/6a65/11521851/bd6052688e87/fimmu-15-1456719-g007.jpg
https://cdn.ncbi.nlm.nih.gov/pmc/blobs/6a65/11521851/868fc54b624a/fimmu-15-1456719-g008.jpg

相似文献

1
Fatty acid metabolism prognostic signature predicts tumor immune microenvironment and immunotherapy, and identifies tumorigenic role of MOGAT2 in lung adenocarcinoma.脂肪酸代谢预后标志物预测肿瘤免疫微环境和免疫治疗,并确定 MOGA T2 在肺腺癌中的致瘤作用。
Front Immunol. 2024 Oct 16;15:1456719. doi: 10.3389/fimmu.2024.1456719. eCollection 2024.
2
Combination of tumor mutation burden and immune infiltrates for the prognosis of lung adenocarcinoma.肿瘤突变负荷与免疫浸润联合用于肺腺癌的预后评估。
Int Immunopharmacol. 2021 Sep;98:107807. doi: 10.1016/j.intimp.2021.107807. Epub 2021 Jun 25.
3
Clinical Significance and Immunologic Landscape of a Five-IL(R)-Based Signature in Lung Adenocarcinoma.肺腺癌中基于五个免疫检查点基因(IL(R))的表达signature 的临床意义和免疫图谱
Front Immunol. 2021 Aug 23;12:693062. doi: 10.3389/fimmu.2021.693062. eCollection 2021.
4
Deciphering lung adenocarcinoma prognosis and immunotherapy response through an AI-driven stemness-related gene signature.通过人工智能驱动的干性相关基因特征解读肺腺癌的预后和免疫治疗反应。
J Cell Mol Med. 2024 Jul;28(14):e18564. doi: 10.1111/jcmm.18564.
5
Multi‑omics identification of a signature based on malignant cell-associated ligand-receptor genes for lung adenocarcinoma.基于肺癌腺癌细胞相关配体 - 受体基因的多组学鉴定特征。
BMC Cancer. 2024 Sep 12;24(1):1138. doi: 10.1186/s12885-024-12911-5.
6
Development of m6A/m5C/m1A regulated lncRNA signature for prognostic prediction, personalized immune intervention and drug selection in LUAD.m6A/m5C/m1A 调控的长非编码 RNA 标志物用于 LUAD 的预后预测、个性化免疫干预和药物选择。
J Cell Mol Med. 2024 Apr;28(8):e18282. doi: 10.1111/jcmm.18282.
7
Identification of a combined hypoxia and lactate metabolism prognostic signature in lung adenocarcinoma.鉴定肺腺癌中联合缺氧和乳酸代谢的预后特征。
BMC Pulm Med. 2024 Jul 4;24(1):323. doi: 10.1186/s12890-024-03132-4.
8
A Novel Gene Signature based on Immune Cell Infiltration Landscape Predicts Prognosis in Lung Adenocarcinoma Patients.基于免疫细胞浸润景观的新型基因特征可预测肺腺癌患者的预后。
Curr Med Chem. 2024;31(38):6319-6335. doi: 10.2174/0109298673293174240320053546.
9
Identification of immune-related gene signature predicting survival in the tumor microenvironment of lung adenocarcinoma.鉴定预测肺腺癌肿瘤微环境中生存的免疫相关基因特征。
Immunogenetics. 2020 Dec;72(9-10):455-465. doi: 10.1007/s00251-020-01189-z. Epub 2020 Nov 13.
10
Identifying an immunogenic cell death-related gene signature contributes to predicting prognosis, immunotherapy efficacy, and tumor microenvironment of lung adenocarcinoma.鉴定与免疫原性细胞死亡相关的基因特征有助于预测肺腺癌的预后、免疫治疗疗效和肿瘤微环境。
Aging (Albany NY). 2024 Apr 3;16(7):6290-6313. doi: 10.18632/aging.205705.

引用本文的文献

1
The Role of Senescence, its Therapeutic Relevance and Clinical Implications in the Tumor Microenvironment.衰老在肿瘤微环境中的作用、其治疗相关性及临床意义
Theranostics. 2025 Jul 28;15(16):8675-8703. doi: 10.7150/thno.112633. eCollection 2025.
2
Immune intrinsic escape signature stratifies prognosis, characterizes the tumor immune microenvironment, and identifies tumorigenic PPP1R8 in glioblastoma multiforme patients.免疫内在逃逸特征可对多形性胶质母细胞瘤患者的预后进行分层,描绘肿瘤免疫微环境,并鉴定致瘤性PPP1R8。
Front Immunol. 2025 Aug 6;16:1577920. doi: 10.3389/fimmu.2025.1577920. eCollection 2025.
3
Multi-omics analysis reveals glutathione metabolism-related immune suppression and constructs a prognostic model in lung adenocarcinoma.

本文引用的文献

1
Monoacylglycerol acyltransferase-2 inhibits colorectal carcinogenesis in APC mice.单酰甘油酰基转移酶-2抑制Apc小鼠的结直肠癌发生。
iScience. 2024 Jun 6;27(7):110205. doi: 10.1016/j.isci.2024.110205. eCollection 2024 Jul 19.
2
Immunogenomic classification of lung squamous cell carcinoma characterizes tumor immune microenvironment and predicts cancer therapy.肺鳞状细胞癌的免疫基因组分类可表征肿瘤免疫微环境并预测癌症治疗效果。
Genes Dis. 2023 Mar 28;10(6):2274-2277. doi: 10.1016/j.gendis.2023.01.022. eCollection 2023 Nov.
3
HMGA1 and FOXM1 Cooperate to Promote G2/M Cell Cycle Progression in Cancer Cells.
多组学分析揭示了与谷胱甘肽代谢相关的免疫抑制作用,并构建了肺腺癌的预后模型。
Front Immunol. 2025 Jul 2;16:1608407. doi: 10.3389/fimmu.2025.1608407. eCollection 2025.
4
Effective synthesis of benzodiazepine sulfonamide-based MGAT2 inhibitors and evaluation of their antitumor activity.基于苯二氮䓬磺酰胺的MGAT2抑制剂的有效合成及其抗肿瘤活性评估。
RSC Adv. 2025 Jul 4;15(28):23003-23006. doi: 10.1039/d5ra01108f. eCollection 2025 Jun 30.
5
Risk scoring model for lung adenocarcinoma based on PD-L1 related signature reveals prognostic predictability and correlation with tumor immune microenvironment genes was constructed.构建了基于PD-L1相关特征的肺腺癌风险评分模型,该模型揭示了预后预测能力以及与肿瘤免疫微环境基因的相关性。
Front Immunol. 2025 Jun 11;16:1601982. doi: 10.3389/fimmu.2025.1601982. eCollection 2025.
6
Fatty acid metabolism influences the immune microenvironment in papillary thyroid cancer and identifies SCD as a novel biomarker.脂肪酸代谢影响甲状腺乳头状癌的免疫微环境并确定硬脂酰辅酶A去饱和酶为一种新型生物标志物。
Front Endocrinol (Lausanne). 2025 Feb 27;16:1534393. doi: 10.3389/fendo.2025.1534393. eCollection 2025.
HMGA1与FOXM1协同促进癌细胞的G2/M期细胞周期进程。
Life (Basel). 2023 May 22;13(5):1225. doi: 10.3390/life13051225.
4
Remodelling of tumour microenvironment by microwave ablation potentiates immunotherapy of AXL-specific CAR T cells against non-small cell lung cancer.微波消融重塑肿瘤微环境增强 AXL 特异性 CAR T 细胞免疫治疗非小细胞肺癌。
Nat Commun. 2022 Oct 19;13(1):6203. doi: 10.1038/s41467-022-33968-5.
5
Single-cell RNA sequencing analysis to explore immune cell heterogeneity and novel biomarkers for the prognosis of lung adenocarcinoma.单细胞RNA测序分析以探索肺腺癌预后的免疫细胞异质性和新型生物标志物。
Front Genet. 2022 Aug 15;13:975542. doi: 10.3389/fgene.2022.975542. eCollection 2022.
6
Characterization of tumor immune microenvironment and cancer therapy for head and neck squamous cell carcinoma through identification of a genomic instability-related lncRNA prognostic signature.通过鉴定与基因组不稳定相关的长链非编码RNA预后特征对头颈部鳞状细胞癌的肿瘤免疫微环境及癌症治疗进行表征
Front Genet. 2022 Aug 29;13:979575. doi: 10.3389/fgene.2022.979575. eCollection 2022.
7
The molecular mechanisms and therapeutic strategies of EMT in tumor progression and metastasis.肿瘤进展和转移中 EMT 的分子机制和治疗策略。
J Hematol Oncol. 2022 Sep 8;15(1):129. doi: 10.1186/s13045-022-01347-8.
8
A novel immune checkpoints-based signature to predict prognosis and response to immunotherapy in lung adenocarcinoma.一种新的基于免疫检查点的标志物,用于预测肺腺癌的预后和免疫治疗反应。
J Transl Med. 2022 Jul 25;20(1):332. doi: 10.1186/s12967-022-03520-6.
9
Mutant-Allele Tumor Heterogeneity, a Favorable Biomarker to Assess Intra-Tumor Heterogeneity, in Advanced Lung Adenocarcinoma.突变等位基因肿瘤异质性,一种评估晚期肺腺癌肿瘤内异质性的有利生物标志物。
Front Oncol. 2022 Jul 1;12:888951. doi: 10.3389/fonc.2022.888951. eCollection 2022.
10
Inhibition of stearoyl-CoA desaturase 1 (SCD1) enhances the antitumor T cell response through regulating β-catenin signaling in cancer cells and ER stress in T cells and synergizes with anti-PD-1 antibody.抑制硬脂酰辅酶 A 去饱和酶 1(SCD1)通过调节癌细胞中的 β-连环蛋白信号和 T 细胞中的内质网应激,增强抗肿瘤 T 细胞反应,并与抗 PD-1 抗体协同作用。
J Immunother Cancer. 2022 Jul;10(7). doi: 10.1136/jitc-2022-004616.