Suppr超能文献

母鼠高脂肪饮食对幼鼠短期高脂肪饮食暴露时肠道微生物群的影响。

Impact of maternal high-fat diet on offspring gut microbiota during short-term high-fat diet exposure in mice.

机构信息

Department of Pediatrics, College of Medicine, University of Arkansas for Medical Sciences, Little Rock, Arkansas, USA.

Arkansas Children's Nutrition Center, Little Rock, Arkansas, USA.

出版信息

Physiol Rep. 2024 Nov;12(21):e70111. doi: 10.14814/phy2.70111.

Abstract

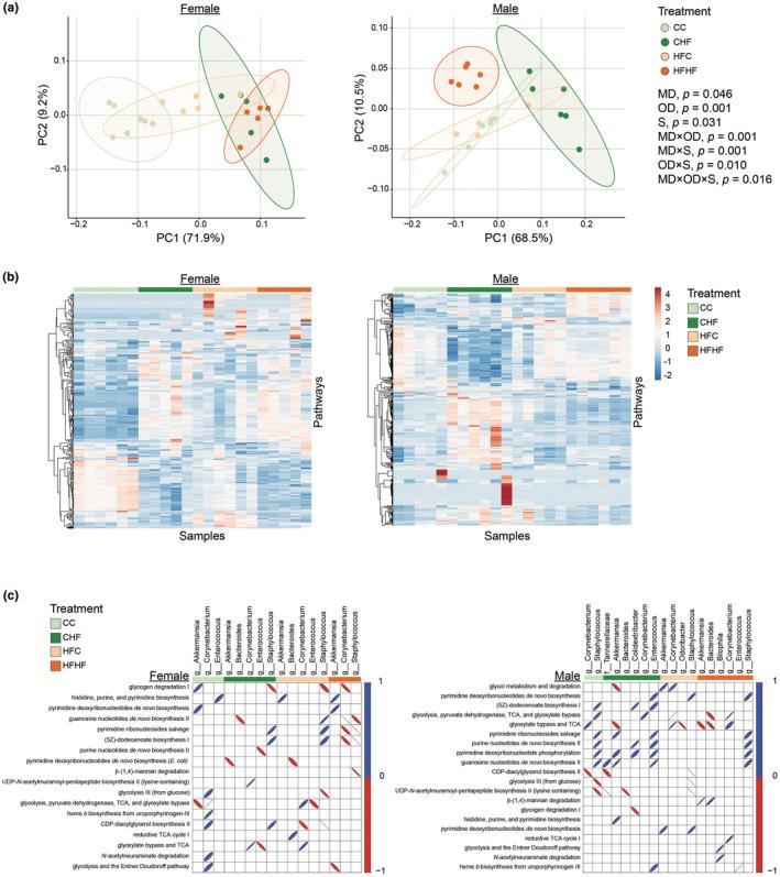
Alterations in the gut microbiome have been linked to obesity, with maternal high-fat diet (HF) playing a role in shaping offspring microbiome composition. However, the sex-specific responses to maternal HF diet and the impact of subsequent dietary challenges remain unclear. This study investigated the effects of maternal HF diet on offspring gut microbiota structure and predicted functional profile in response to short-term postnatal HF diet exposure with a focus on sex-specific responses. Female and male offspring of maternal control (C) diet or maternal HF diet were weaned onto C diet or HF diet. Offspring were euthanized at 13 weeks of age and cecal contents were collected for bacterial taxonomic profiling. Maternal HF diet reduced α-diversity, notably in male offspring weaned onto HF diet. Sex-specific differences were observed in the gut microbial composition and predicted functional potential. Furthermore, the influence of maternal diet on bacterial community structure and functional potential varied depending on postnatal diet. Maternal HF diet led to increased relative abundance of Corynebacterium in female offspring and decreased abundance of Akkermansia and Roseburia in male offspring. These findings underscore the sexually dimorphic nature of maternal HF diet effects on gut microbiota composition and function, with implications for developmental programming and metabolic health.

摘要

肠道微生物组的改变与肥胖有关,而母体高脂肪饮食(HF)在塑造后代微生物组组成方面起着重要作用。然而,母体 HF 饮食对后代的性别特异性反应以及随后的饮食挑战的影响仍不清楚。本研究调查了母体 HF 饮食对后代肠道微生物组结构和预测功能谱的影响,重点关注性别特异性反应。母体对照(C)饮食或母体 HF 饮食的雌性和雄性后代在断奶后接受 C 饮食或 HF 饮食。在 13 周龄时处死后代,并收集盲肠内容物进行细菌分类分析。母体 HF 饮食降低了 α 多样性,特别是在断奶后接受 HF 饮食的雄性后代中。在肠道微生物组成和预测功能潜力方面观察到了性别特异性差异。此外,母体饮食对细菌群落结构和功能潜力的影响取决于产后饮食。母体 HF 饮食导致雌性后代中 Corynebacterium 的相对丰度增加,而雄性后代中 Akkermansia 和 Roseburia 的丰度降低。这些发现强调了母体 HF 饮食对肠道微生物组组成和功能的性别二态性影响,这对发育编程和代谢健康有影响。

https://cdn.ncbi.nlm.nih.gov/pmc/blobs/1e20/11531878/b9588a9dbf91/PHY2-12-e70111-g002.jpg

文献检索

告别复杂PubMed语法,用中文像聊天一样搜索,搜遍4000万医学文献。AI智能推荐,让科研检索更轻松。

立即免费搜索

文件翻译

保留排版,准确专业,支持PDF/Word/PPT等文件格式,支持 12+语言互译。

免费翻译文档

深度研究

AI帮你快速写综述,25分钟生成高质量综述,智能提取关键信息,辅助科研写作。

立即免费体验