Suppr超能文献

NOP58通过SUMO化修饰调控及药物反应在前列腺癌进展中的作用

The role of NOP58 in prostate cancer progression through SUMOylation regulation and drug response.

作者信息

Guo Wei, Zong Shi, Liu Tao, Chao Yi, Wang Kaichen

机构信息

Department of Urinary Surgery, The Third Bethune Hospital of Jilin University, Changchun, Jilin, China.

出版信息

Front Pharmacol. 2024 Oct 18;15:1476025. doi: 10.3389/fphar.2024.1476025. eCollection 2024.

Abstract

BACKGROUND

Prostate cancer is one of the leading causes of cancer-related deaths in men. Its molecular pathogenesis is closely linked to various genetic and epigenetic alterations, including posttranslational modifications like SUMOylation. Identifying biomarkers that predict outcomes and specific therapeutic targets depends on a comprehensive understanding of these processes. With growing interest in SUMOylation as a mechanism affecting prostate cancer-related genes, this study aimed to investigate the central role of SUMOylation in prostate cancer prognostics, focusing on the significance of NOP58.

METHODS

We conducted a comprehensive bioinformatics analysis, integrating differential expression analysis, survival analysis, gene set enrichment analysis (GSEA), and single-cell transcriptomic analyses using data from The Cancer Genome Atlas (TCGA). Key genes were identified through intersections of Venn diagrams, Boralta algorithm signatures, and machine learning models. These signaling mechanisms were validated through experimental studies, including immunohistochemical staining and gene ontology analyses.

RESULTS

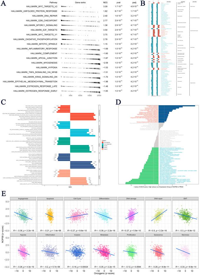
The dual-gene molecular subtype analysis with SUMO1, SUMO2, and XPO1 genes revealed significant differences in survival outcomes across molecular subtypes, further emphasizing the potential impact of NOP58 on SUMOylation, a key post-translational modification, in prostate cancer. NOP58 overexpression was strongly associated with shorter overall survival (OS), progression-free interval (PFI), and disease-specific death in prostate cancer patients. Immunohistochemical analysis confirmed that NOP58 was significantly overexpressed in prostate cancer tissues compared to normal tissues. ROC curve analysis demonstrated that NOP58 could distinguish prostate cancer from control samples with high diagnostic accuracy. Gene Ontology analysis, along with GSVA and GSEA, suggested that NOP58 may be involved in cell cycle regulation and DNA repair pathways. Moreover, NOP58 knockdown led to increased BCL2 expression and decreased Ki67 levels, promoting apoptosis and inhibiting cell proliferation. Colony formation assays further showed that NOP58 knockdown inhibited, while its overexpression promoted, colony formation, highlighting the critical role of NOP58 in prostate cancer cell growth and survival. Additionally, NOP58 was linked to drug responses, including Methotrexate, Rapamycin, Sorafenib, and Vorinostat.

CONCLUSION

NOP58 is a key regulator of prostate cancer progression through its mediation of the SUMOylation pathway. Its expression level serves as a reliable prognostic biomarker and an actionable therapeutic target, advancing precision medicine for prostate cancer. Targeting NOP58 may enhance therapeutic efficacy and improve outcomes in oncology.

摘要

背景

前列腺癌是男性癌症相关死亡的主要原因之一。其分子发病机制与多种基因和表观遗传改变密切相关,包括SUMO化等翻译后修饰。确定预测预后的生物标志物和特定治疗靶点取决于对这些过程的全面理解。随着对SUMO化作为影响前列腺癌相关基因机制的兴趣日益增加,本研究旨在探讨SUMO化在前列腺癌预后中的核心作用,重点关注NOP58的意义。

方法

我们进行了全面的生物信息学分析,整合了差异表达分析、生存分析、基因集富集分析(GSEA)以及使用来自癌症基因组图谱(TCGA)的数据进行的单细胞转录组分析。通过维恩图、博拉塔算法特征和机器学习模型的交集确定关键基因。这些信号传导机制通过实验研究进行验证,包括免疫组织化学染色和基因本体分析。

结果

对SUMO1、SUMO2和XPO1基因的双基因分子亚型分析显示,不同分子亚型的生存结果存在显著差异,进一步强调了NOP58对前列腺癌中关键翻译后修饰SUMO化的潜在影响。NOP58过表达与前列腺癌患者较短的总生存期(OS)、无进展生存期(PFI)和疾病特异性死亡密切相关。免疫组织化学分析证实,与正常组织相比,NOP58在前列腺癌组织中显著过表达。ROC曲线分析表明,NOP58能够以高诊断准确性区分前列腺癌和对照样本。基因本体分析以及GSVA和GSEA表明,NOP58可能参与细胞周期调控和DNA修复途径。此外,NOP58敲低导致BCL2表达增加和Ki67水平降低,促进细胞凋亡并抑制细胞增殖。集落形成试验进一步表明,NOP58敲低抑制集落形成,而过表达则促进集落形成,突出了NOP58在前列腺癌细胞生长和存活中的关键作用。此外,NOP58与药物反应有关,包括甲氨蝶呤、雷帕霉素、索拉非尼和伏立诺他。

结论

NOP58通过介导SUMO化途径是前列腺癌进展的关键调节因子。其表达水平可作为可靠的预后生物标志物和可操作的治疗靶点,推动前列腺癌的精准医学发展。靶向NOP58可能提高治疗效果并改善肿瘤学结局。

https://cdn.ncbi.nlm.nih.gov/pmc/blobs/f1df/11530994/02dde4a3b49c/fphar-15-1476025-g001.jpg

文献检索

告别复杂PubMed语法,用中文像聊天一样搜索,搜遍4000万医学文献。AI智能推荐,让科研检索更轻松。

立即免费搜索

文件翻译

保留排版,准确专业,支持PDF/Word/PPT等文件格式,支持 12+语言互译。

免费翻译文档

深度研究

AI帮你快速写综述,25分钟生成高质量综述,智能提取关键信息,辅助科研写作。

立即免费体验