• 文献检索
  • 文档翻译
  • 深度研究
  • 学术资讯
  • Suppr Zotero 插件Zotero 插件
  • 邀请有礼
  • 套餐&价格
  • 历史记录
应用&插件
Suppr Zotero 插件Zotero 插件浏览器插件Mac 客户端Windows 客户端微信小程序
定价
高级版会员购买积分包购买API积分包
服务
文献检索文档翻译深度研究API 文档MCP 服务
关于我们
关于 Suppr公司介绍联系我们用户协议隐私条款
关注我们

Suppr 超能文献

核心技术专利:CN118964589B侵权必究
粤ICP备2023148730 号-1Suppr @ 2026

文献检索

告别复杂PubMed语法,用中文像聊天一样搜索,搜遍4000万医学文献。AI智能推荐,让科研检索更轻松。

立即免费搜索

文件翻译

保留排版,准确专业,支持PDF/Word/PPT等文件格式,支持 12+语言互译。

免费翻译文档

深度研究

AI帮你快速写综述,25分钟生成高质量综述,智能提取关键信息,辅助科研写作。

立即免费体验

整合泛癌症分析和 ZBED3 在肾透明细胞癌中的作用的实验验证。

Integrated pan-cancer analysis and experimental verification of the roles of ZBED3 in kidney renal clear cell carcinoma.

机构信息

Department of Endocrinology, School of Medicine, Chongqing University Three Gorges Hospital, Chongqing University, Chongqing, 404100, China.

The Center of Clinical Research of Endocrinology and Metabolic Diseases in Chongqing, Chongqing University Three Gorges Hospital, Chongqing, 404100, China.

出版信息

Sci Rep. 2024 Nov 4;14(1):26703. doi: 10.1038/s41598-024-77453-z.

DOI:10.1038/s41598-024-77453-z
PMID:39496739
原文链接:https://pmc.ncbi.nlm.nih.gov/articles/PMC11535031/
Abstract

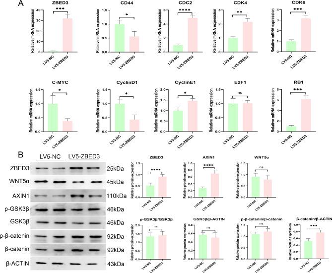
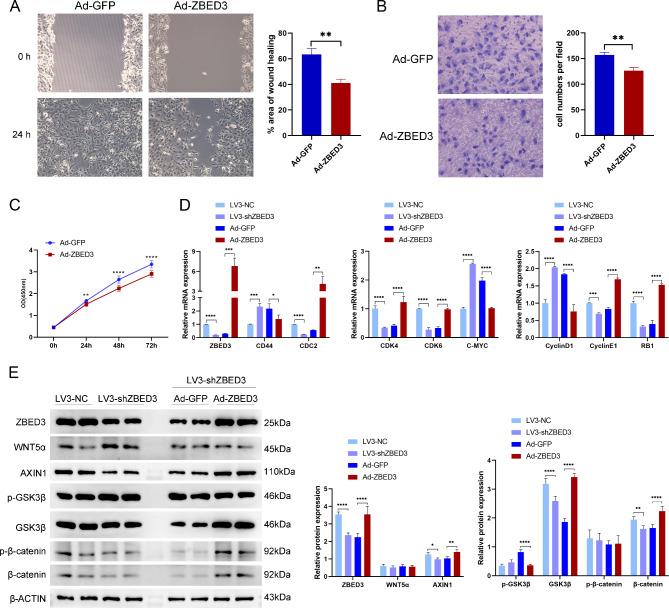
The present study investigated the Zinc finger BED-type containing 3 (ZBED3) mRNA expression levels, diagnostic and prognostic values, co-expressed and differentially expressed genes, immune infiltration, and functional enrichment analysis in patients with kidney renal clear cell carcinoma (KIRC) using various public databases such as The Cancer Genome Atlas, Genotype-Tissue Expression Project, LinkedOmics, Gene Set Enrichment Analysis databases, and the Xiantao academic tool. Through extensive data mining, our study revealed differential expression of ZBED3 in various tumor and paired normal tissues. Specifically, ZBED3 expression was found to be significantly decreased in KIRC, particularly in advanced pathologic stages and histologic grades, when compared to corresponding control tissues. Our analysis revealed that the overexpression of ZBED3 is associated with a favorable overall survival outcome in KIRC patients. Moreover, functional enrichment analysis identified key pathways related to inflammation response and DNA methylation of ZBED3 in KIRC. Additionally, our findings suggest that the upregulation of ZBED3 leads to the inhibition of cell proliferation by modulating cell-cycle progression in KIRC cell lines. Taken together, these results suggest that ZBED3 may serve as a promising biomarker and prognostic indicator for individuals diagnosed with KIRC.

摘要

本研究利用癌症基因组图谱、组织表达项目、LinkedOmics、基因集富集分析数据库和仙桃学术工具等多种公共数据库,研究了锌指 BED 型包含 3(ZBED3)mRNA 表达水平、诊断和预后价值、共表达和差异表达基因、免疫浸润和功能富集分析在肾透明细胞癌(KIRC)患者中的作用。通过广泛的数据挖掘,我们的研究揭示了 ZBED3 在各种肿瘤和配对正常组织中的差异表达。具体来说,与相应的对照组织相比,ZBED3 在 KIRC 中表达明显降低,特别是在晚期病理阶段和组织学分级中。我们的分析表明,ZBED3 的过表达与 KIRC 患者的总生存结局良好相关。此外,功能富集分析确定了与 KIRC 中 ZBED3 的炎症反应和 DNA 甲基化相关的关键途径。此外,我们的研究结果表明,ZBED3 的上调通过调节 KIRC 细胞系的细胞周期进展来抑制细胞增殖。综上所述,这些结果表明 ZBED3 可能作为 KIRC 患者的一种有前途的生物标志物和预后指标。

https://cdn.ncbi.nlm.nih.gov/pmc/blobs/fbe7/11535031/7e830bba6a2d/41598_2024_77453_Fig9_HTML.jpg
https://cdn.ncbi.nlm.nih.gov/pmc/blobs/fbe7/11535031/60f7585192a5/41598_2024_77453_Fig1_HTML.jpg
https://cdn.ncbi.nlm.nih.gov/pmc/blobs/fbe7/11535031/14d4467f3431/41598_2024_77453_Fig2_HTML.jpg
https://cdn.ncbi.nlm.nih.gov/pmc/blobs/fbe7/11535031/be9ae88c5cf5/41598_2024_77453_Fig3_HTML.jpg
https://cdn.ncbi.nlm.nih.gov/pmc/blobs/fbe7/11535031/84ec8e6128c8/41598_2024_77453_Fig4_HTML.jpg
https://cdn.ncbi.nlm.nih.gov/pmc/blobs/fbe7/11535031/7c797d01cc9b/41598_2024_77453_Fig5_HTML.jpg
https://cdn.ncbi.nlm.nih.gov/pmc/blobs/fbe7/11535031/8af86091e43e/41598_2024_77453_Fig6_HTML.jpg
https://cdn.ncbi.nlm.nih.gov/pmc/blobs/fbe7/11535031/9cc29bf05315/41598_2024_77453_Fig7_HTML.jpg
https://cdn.ncbi.nlm.nih.gov/pmc/blobs/fbe7/11535031/128edee18e90/41598_2024_77453_Fig8_HTML.jpg
https://cdn.ncbi.nlm.nih.gov/pmc/blobs/fbe7/11535031/7e830bba6a2d/41598_2024_77453_Fig9_HTML.jpg
https://cdn.ncbi.nlm.nih.gov/pmc/blobs/fbe7/11535031/60f7585192a5/41598_2024_77453_Fig1_HTML.jpg
https://cdn.ncbi.nlm.nih.gov/pmc/blobs/fbe7/11535031/14d4467f3431/41598_2024_77453_Fig2_HTML.jpg
https://cdn.ncbi.nlm.nih.gov/pmc/blobs/fbe7/11535031/be9ae88c5cf5/41598_2024_77453_Fig3_HTML.jpg
https://cdn.ncbi.nlm.nih.gov/pmc/blobs/fbe7/11535031/84ec8e6128c8/41598_2024_77453_Fig4_HTML.jpg
https://cdn.ncbi.nlm.nih.gov/pmc/blobs/fbe7/11535031/7c797d01cc9b/41598_2024_77453_Fig5_HTML.jpg
https://cdn.ncbi.nlm.nih.gov/pmc/blobs/fbe7/11535031/8af86091e43e/41598_2024_77453_Fig6_HTML.jpg
https://cdn.ncbi.nlm.nih.gov/pmc/blobs/fbe7/11535031/9cc29bf05315/41598_2024_77453_Fig7_HTML.jpg
https://cdn.ncbi.nlm.nih.gov/pmc/blobs/fbe7/11535031/128edee18e90/41598_2024_77453_Fig8_HTML.jpg
https://cdn.ncbi.nlm.nih.gov/pmc/blobs/fbe7/11535031/7e830bba6a2d/41598_2024_77453_Fig9_HTML.jpg

相似文献

1
Integrated pan-cancer analysis and experimental verification of the roles of ZBED3 in kidney renal clear cell carcinoma.整合泛癌症分析和 ZBED3 在肾透明细胞癌中的作用的实验验证。
Sci Rep. 2024 Nov 4;14(1):26703. doi: 10.1038/s41598-024-77453-z.
2
Comprehensive pan-cancer analysis of ZNF337 as a potential diagnostic, immunological, and prognostic biomarker.全面泛癌分析 ZNF337 作为一种潜在的诊断、免疫和预后生物标志物。
BMC Cancer. 2024 Aug 9;24(1):987. doi: 10.1186/s12885-024-12703-x.
3
Comprehensive analysis on the expression levels and prognostic values of LOX family genes in kidney renal clear cell carcinoma.LOX 家族基因在肾透明细胞癌中的表达水平及预后价值的综合分析。
Cancer Med. 2020 Nov;9(22):8624-8638. doi: 10.1002/cam4.3472. Epub 2020 Sep 24.
4
Comprehensive analysis of the HOXA gene family identifies HOXA13 as a novel oncogenic gene in kidney renal clear cell carcinoma.全面分析 HOXA 基因家族发现 HOXA13 是肾透明细胞癌中的一个新的致癌基因。
J Cancer Res Clin Oncol. 2020 Aug;146(8):1993-2006. doi: 10.1007/s00432-020-03259-x. Epub 2020 May 22.
5
ERBB2 is a potential diagnostic and prognostic biomarker in renal clear cell carcinoma.ERBB2 是肾透明细胞癌潜在的诊断和预后生物标志物。
Sci Rep. 2024 Oct 1;14(1):22775. doi: 10.1038/s41598-024-73574-7.
6
Dichotomous roles of ADAR1 in liver hepatocellular carcinoma and kidney renal cell carcinoma: Unraveling the complex tumor microenvironment and prognostic significance.ADAR1 在肝肝细胞癌和肾肾细胞癌中的双重作用:揭示复杂的肿瘤微环境和预后意义。
Int Immunopharmacol. 2024 Jul 30;136:112340. doi: 10.1016/j.intimp.2024.112340. Epub 2024 May 30.
7
HOXD1 functions as a novel tumor suppressor in kidney renal clear cell carcinoma.HOXD1 在肾透明细胞癌中作为一种新型肿瘤抑制因子发挥作用。
Cell Biol Int. 2021 Jun;45(6):1246-1259. doi: 10.1002/cbin.11568. Epub 2021 Feb 19.
8
Unique protein expression signatures of survival time in kidney renal clear cell carcinoma through a pan-cancer screening.通过泛癌筛选发现肾透明细胞癌生存时间的独特蛋白表达特征。
BMC Genomics. 2017 Oct 3;18(Suppl 6):678. doi: 10.1186/s12864-017-4026-6.
9
LPAR2 correlated with different prognosis and immune cell infiltration in head and neck squamous cell carcinoma and kidney renal clear cell carcinoma.LPAR2 与头颈部鳞状细胞癌和肾透明细胞癌的不同预后和免疫细胞浸润相关。
Hereditas. 2022 Mar 4;159(1):16. doi: 10.1186/s41065-022-00229-w.
10
Comprehensive characterization of immune- and inflammation-associated biomarkers based on multi-omics integration in kidney renal clear cell carcinoma.基于多组学整合的肾透明细胞癌免疫和炎症相关生物标志物的全面特征分析。
J Transl Med. 2019 May 27;17(1):177. doi: 10.1186/s12967-019-1927-y.

引用本文的文献

1
Mendelian randomization and single-cell analysis reveal causal relationships between renal clear cell carcinoma, kidney fibrosis, and inflammatory factors.孟德尔随机化和单细胞分析揭示了肾透明细胞癌、肾纤维化和炎症因子之间的因果关系。
Discov Oncol. 2025 Aug 25;16(1):1620. doi: 10.1007/s12672-025-03343-z.

本文引用的文献

1
RNA 5-methylcytosine writer NSUN5 promotes hepatocellular carcinoma cell proliferation via a ZBED3-dependent mechanism.RNA 5-甲基胞嘧啶写入酶 NSUN5 通过 ZBED3 依赖性机制促进肝癌细胞增殖。
Oncogene. 2024 Feb;43(9):624-635. doi: 10.1038/s41388-023-02931-z. Epub 2024 Jan 5.
2
Alteration of Cadherin 3 Expression and DNA Methylation in Association with Aggressive Renal Cell Carcinoma.钙黏蛋白 3 表达改变与侵袭性肾细胞癌的关系及其 DNA 甲基化。
Int J Mol Sci. 2023 Nov 18;24(22):16476. doi: 10.3390/ijms242216476.
3
A Selective Small-Molecule c-Myc Degrader Potently Regresses Lethal c-Myc Overexpressing Tumors.
一种选择性的小分子 c-Myc 降解剂能有效消退致死性 c-Myc 过表达肿瘤。
Adv Sci (Weinh). 2022 Mar;9(8):e2104344. doi: 10.1002/advs.202104344. Epub 2022 Jan 20.
4
Zbed3 Is Indispensable for Wnt Signaling Regulation of Cortical Layers Formation in Developing Brain.Zbed3 对于 Wnt 信号调控发育大脑皮层形成是不可或缺的。
Cereb Cortex. 2021 Jul 29;31(9):4078-4091. doi: 10.1093/cercor/bhab070.
5
Lnc13728 facilitates human mesenchymal stem cell adipogenic differentiation via positive regulation of ZBED3 and downregulation of the WNT/β-catenin pathway.Lnc13728 通过正调控 ZBED3 和下调 WNT/β-连环蛋白通路促进人骨髓间充质干细胞成脂分化。
Stem Cell Res Ther. 2021 Mar 12;12(1):176. doi: 10.1186/s13287-021-02250-8.
6
The Roles of Cyclin-Dependent Kinases in Cell-Cycle Progression and Therapeutic Strategies in Human Breast Cancer.细胞周期蛋白依赖性激酶在细胞周期进程中的作用及其在人乳腺癌中的治疗策略。
Int J Mol Sci. 2020 Mar 13;21(6):1960. doi: 10.3390/ijms21061960.
7
The double dealing of cyclin D1.细胞周期蛋白 D1 的两面性。
Cell Cycle. 2020 Jan;19(2):163-178. doi: 10.1080/15384101.2019.1706903. Epub 2019 Dec 29.
8
The Cancer Genome Atlas of renal cell carcinoma: findings and clinical implications.肾细胞癌的癌症基因组图谱:发现与临床意义。
Nat Rev Urol. 2019 Sep;16(9):539-552. doi: 10.1038/s41585-019-0211-5. Epub 2019 Jul 5.
9
The function of BED finger domain of Zbed3 in regulating lung cancer cell proliferation.Zbed3 的 BED 指状结构域在调控肺癌细胞增殖中的功能。
J Cell Biochem. 2019 Aug;120(8):12340-12347. doi: 10.1002/jcb.28498. Epub 2019 Feb 25.
10
Zbed3 promotes proliferation and invasion of lung cancer partly through regulating the function of Axin-Gsk3β complex.Zbed3 通过调节 Axin-Gsk3β 复合物的功能促进肺癌的增殖和侵袭。
J Cell Mol Med. 2019 Feb;23(2):1014-1021. doi: 10.1111/jcmm.14001. Epub 2018 Nov 12.