• 文献检索
  • 文档翻译
  • 深度研究
  • 学术资讯
  • Suppr Zotero 插件Zotero 插件
  • 邀请有礼
  • 套餐&价格
  • 历史记录
应用&插件
Suppr Zotero 插件Zotero 插件浏览器插件Mac 客户端Windows 客户端微信小程序
定价
高级版会员购买积分包购买API积分包
服务
文献检索文档翻译深度研究API 文档MCP 服务
关于我们
关于 Suppr公司介绍联系我们用户协议隐私条款
关注我们

Suppr 超能文献

核心技术专利:CN118964589B侵权必究
粤ICP备2023148730 号-1Suppr @ 2026

文献检索

告别复杂PubMed语法,用中文像聊天一样搜索,搜遍4000万医学文献。AI智能推荐,让科研检索更轻松。

立即免费搜索

文件翻译

保留排版,准确专业,支持PDF/Word/PPT等文件格式,支持 12+语言互译。

免费翻译文档

深度研究

AI帮你快速写综述,25分钟生成高质量综述,智能提取关键信息,辅助科研写作。

立即免费体验

MPP7的L27结构域增强TAZ-YY1合作以更新肌肉干细胞。

The L27 domain of MPP7 enhances TAZ-YY1 cooperation to renew muscle stem cells.

作者信息

Shao Anwen, Kissil Joseph L, Fan Chen-Ming

机构信息

Department of Embryology, Carnegie Institution for Science, 3520 San Martin Drive, Baltimore, MD, 21218, USA.

Department of Molecular Oncology, The H. Lee Moffitt Cancer Center, 12902 USF Magnolia Drive, Tampa, FL, 33612, USA.

出版信息

EMBO Rep. 2024 Dec;25(12):5667-5686. doi: 10.1038/s44319-024-00305-4. Epub 2024 Nov 4.

DOI:10.1038/s44319-024-00305-4
PMID:39496834
原文链接:https://pmc.ncbi.nlm.nih.gov/articles/PMC11624273/
Abstract

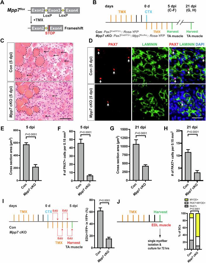
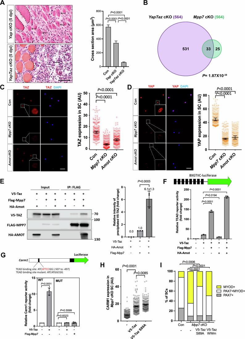
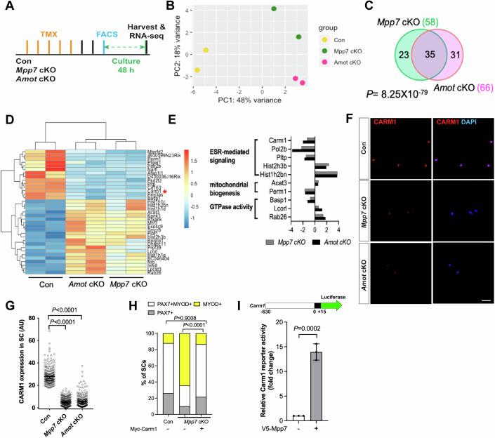
Stem cells regenerate differentiated cells to maintain and repair tissues and organs. They also replenish themselves, i.e. self-renew, to support a lifetime of regenerative capacity. Here we study the renewal of skeletal muscle stem cell (MuSC) during regeneration. The transcriptional co-factors TAZ/YAP (via the TEAD transcription factors) regulate cell cycle and growth while the transcription factor YY1 regulates metabolic programs for MuSC activation. We show that MPP7 and AMOT join TAZ and YY1 to regulate a selected number of common genes that harbor TEAD and YY1 binding sites. Among these common genes, Carm1 can direct MuSC renewal. We demonstrate that the L27 domain of MPP7 enhances the interaction as well as the transcriptional activity of TAZ and YY1, while AMOT acts as an intermediate to bridge them together. Furthermore, MPP7, TAZ and YY1 co-occupy the promoters of Carm1 and other common downstream genes. Our results define a renewal program comprised of two progenitor transcriptional programs, in which selected key genes are regulated by protein-protein interactions, dependent on promoter context.

摘要

干细胞再生分化细胞以维持和修复组织与器官。它们还能自我补充,即自我更新,以支持终身的再生能力。在此,我们研究骨骼肌干细胞(MuSC)在再生过程中的更新。转录共因子TAZ/YAP(通过TEAD转录因子)调节细胞周期和生长,而转录因子YY1调节MuSC激活的代谢程序。我们发现MPP7和AMOT与TAZ和YY1共同调节一定数量带有TEAD和YY1结合位点的共同基因。在这些共同基因中,Carm1可指导MuSC更新。我们证明MPP7的L27结构域增强了TAZ和YY1的相互作用以及转录活性,而AMOT作为中间体将它们连接在一起。此外,MPP7、TAZ和YY1共同占据Carm1和其他共同下游基因的启动子。我们的结果定义了一个由两个祖细胞转录程序组成的更新程序,其中选定的关键基因通过蛋白质-蛋白质相互作用进行调节,这取决于启动子背景。

https://cdn.ncbi.nlm.nih.gov/pmc/blobs/a359/11624273/a461ce99a1e7/44319_2024_305_Fig8_HTML.jpg
https://cdn.ncbi.nlm.nih.gov/pmc/blobs/a359/11624273/f8ec4970a6de/44319_2024_305_Fig1_HTML.jpg
https://cdn.ncbi.nlm.nih.gov/pmc/blobs/a359/11624273/69849974a185/44319_2024_305_Fig2_HTML.jpg
https://cdn.ncbi.nlm.nih.gov/pmc/blobs/a359/11624273/e852facc5b76/44319_2024_305_Fig3_HTML.jpg
https://cdn.ncbi.nlm.nih.gov/pmc/blobs/a359/11624273/2dccd622dafe/44319_2024_305_Fig4_HTML.jpg
https://cdn.ncbi.nlm.nih.gov/pmc/blobs/a359/11624273/ee0251c72061/44319_2024_305_Fig5_HTML.jpg
https://cdn.ncbi.nlm.nih.gov/pmc/blobs/a359/11624273/787bef3e4ee0/44319_2024_305_Fig6_HTML.jpg
https://cdn.ncbi.nlm.nih.gov/pmc/blobs/a359/11624273/92db05fcd154/44319_2024_305_Fig7_HTML.jpg
https://cdn.ncbi.nlm.nih.gov/pmc/blobs/a359/11624273/a461ce99a1e7/44319_2024_305_Fig8_HTML.jpg
https://cdn.ncbi.nlm.nih.gov/pmc/blobs/a359/11624273/f8ec4970a6de/44319_2024_305_Fig1_HTML.jpg
https://cdn.ncbi.nlm.nih.gov/pmc/blobs/a359/11624273/69849974a185/44319_2024_305_Fig2_HTML.jpg
https://cdn.ncbi.nlm.nih.gov/pmc/blobs/a359/11624273/e852facc5b76/44319_2024_305_Fig3_HTML.jpg
https://cdn.ncbi.nlm.nih.gov/pmc/blobs/a359/11624273/2dccd622dafe/44319_2024_305_Fig4_HTML.jpg
https://cdn.ncbi.nlm.nih.gov/pmc/blobs/a359/11624273/ee0251c72061/44319_2024_305_Fig5_HTML.jpg
https://cdn.ncbi.nlm.nih.gov/pmc/blobs/a359/11624273/787bef3e4ee0/44319_2024_305_Fig6_HTML.jpg
https://cdn.ncbi.nlm.nih.gov/pmc/blobs/a359/11624273/92db05fcd154/44319_2024_305_Fig7_HTML.jpg
https://cdn.ncbi.nlm.nih.gov/pmc/blobs/a359/11624273/a461ce99a1e7/44319_2024_305_Fig8_HTML.jpg

相似文献

1
The L27 domain of MPP7 enhances TAZ-YY1 cooperation to renew muscle stem cells.MPP7的L27结构域增强TAZ-YY1合作以更新肌肉干细胞。
EMBO Rep. 2024 Dec;25(12):5667-5686. doi: 10.1038/s44319-024-00305-4. Epub 2024 Nov 4.
2
The L27 Domain of MPP7 enhances TAZ-YY1 Cooperation to Renew Muscle Stem Cells.MPP7的L27结构域增强TAZ-YY1合作以更新肌肉干细胞。
Res Sq. 2023 Nov 30:rs.3.rs-3673774. doi: 10.21203/rs.3.rs-3673774/v1.
3
The L27 Domain of MPP7 enhances TAZ-YY1 Cooperation to Renew Muscle Stem Cells.MPP7的L27结构域增强TAZ-YY1合作以更新肌肉干细胞。
bioRxiv. 2023 Nov 4:2023.11.01.565166. doi: 10.1101/2023.11.01.565166.
4
YAP1/TAZ-TEAD transcriptional networks maintain skin homeostasis by regulating cell proliferation and limiting KLF4 activity.YAP1/TAZ-TEAD 转录网络通过调节细胞增殖和限制 KLF4 活性来维持皮肤稳态。
Nat Commun. 2020 Mar 19;11(1):1472. doi: 10.1038/s41467-020-15301-0.
5
Common and Distinctive Functions of the Hippo Effectors Taz and Yap in Skeletal Muscle Stem Cell Function.河马效应因子Taz和Yap在骨骼肌干细胞功能中的共同和独特作用。
Stem Cells. 2017 Aug;35(8):1958-1972. doi: 10.1002/stem.2652. Epub 2017 Jun 27.
6
YAP/TAZ-TEAD activity promotes the malignant transformation of cervical intraepithelial neoplasia through enhancing the characteristics and Warburg effect of cancer stem cells.YAP/TAZ-TEAD 活性通过增强癌症干细胞的特性和瓦博格效应促进宫颈上皮内瘤变的恶性转化。
Apoptosis. 2024 Aug;29(7-8):1198-1210. doi: 10.1007/s10495-023-01935-0. Epub 2024 Mar 29.
7
Snail/Slug binding interactions with YAP/TAZ control skeletal stem cell self-renewal and differentiation.Snail/Slug与YAP/TAZ的结合相互作用调控骨骼干细胞的自我更新和分化。
Nat Cell Biol. 2016 Sep;18(9):917-29. doi: 10.1038/ncb3394. Epub 2016 Aug 1.
8
Induction of AP-1 by YAP/TAZ contributes to cell proliferation and organ growth.YAP/TAZ 诱导的 AP-1 促进细胞增殖和器官生长。
Genes Dev. 2020 Jan 1;34(1-2):72-86. doi: 10.1101/gad.331546.119. Epub 2019 Dec 12.
9
Mechanosignaling YAP/TAZ-TEAD Axis Regulates the Immunomodulatory Properties of Mesenchymal Stem Cells.力学信号 YAP/TAZ-TEAD 轴调控间充质干细胞的免疫调节特性。
Stem Cell Rev Rep. 2024 Jan;20(1):347-361. doi: 10.1007/s12015-023-10646-7. Epub 2023 Nov 2.
10
YAP and TAZ are transcriptional co-activators of AP-1 proteins and STAT3 during breast cellular transformation.YAP 和 TAZ 是乳腺癌细胞转化过程中 AP-1 蛋白和 STAT3 的转录共激活因子。
Elife. 2021 Aug 31;10:e67312. doi: 10.7554/eLife.67312.

引用本文的文献

1
Combination of dasatinib and quercetin promotes osteogenic differentiation and stemness maintenance of hPDLSCs via YAP/TAZ.达沙替尼与槲皮素联合通过YAP/TAZ促进人牙周膜干细胞的成骨分化和干性维持。
Anim Cells Syst (Seoul). 2025 Mar 12;29(1):19-29. doi: 10.1080/19768354.2025.2477050. eCollection 2025.

本文引用的文献

1
The mechanosensitive ion channel PIEZO1 promotes satellite cell function in muscle regeneration.机械敏感离子通道 PIEZO1 促进肌肉再生中的卫星细胞功能。
Life Sci Alliance. 2022 Nov 29;6(2). doi: 10.26508/lsa.202201783. Print 2023 Feb.
2
The regenerating skeletal muscle niche drives satellite cell return to quiescence.再生骨骼肌微环境驱动卫星细胞恢复静止状态。
iScience. 2022 May 23;25(6):104444. doi: 10.1016/j.isci.2022.104444. eCollection 2022 Jun 17.
3
An injury-responsive Rac-to-Rho GTPase switch drives activation of muscle stem cells through rapid cytoskeletal remodeling.
一种损伤反应性的Rac至Rho GTP酶开关通过快速的细胞骨架重塑驱动肌肉干细胞的激活。
Cell Stem Cell. 2022 Jun 2;29(6):933-947.e6. doi: 10.1016/j.stem.2022.04.016. Epub 2022 May 20.
4
The unfolding of the Hippo signaling pathway.Hippo 信号通路的展开。
Dev Biol. 2022 Jul;487:1-9. doi: 10.1016/j.ydbio.2022.04.001. Epub 2022 Apr 9.
5
Piezo1 regulates the regenerative capacity of skeletal muscles via orchestration of stem cell morphological states.Piezo1通过协调干细胞形态状态来调节骨骼肌的再生能力。
Sci Adv. 2022 Mar 18;8(11):eabn0485. doi: 10.1126/sciadv.abn0485.
6
JASPAR 2022: the 9th release of the open-access database of transcription factor binding profiles.JASPAR 2022:转录因子结合谱开放获取数据库的第 9 个版本。
Nucleic Acids Res. 2022 Jan 7;50(D1):D165-D173. doi: 10.1093/nar/gkab1113.
7
Control of satellite cell function in muscle regeneration and its disruption in ageing.肌肉再生中卫星细胞功能的调控及其在衰老过程中的破坏。
Nat Rev Mol Cell Biol. 2022 Mar;23(3):204-226. doi: 10.1038/s41580-021-00421-2. Epub 2021 Oct 18.
8
Perspectives on skeletal muscle stem cells.骨骼肌干细胞的研究进展。
Nat Commun. 2021 Jan 29;12(1):692. doi: 10.1038/s41467-020-20760-6.
9
Tissue Stem Cells: Architects of Their Niches.组织干细胞:它们所在微环境的缔造者。
Cell Stem Cell. 2020 Oct 1;27(4):532-556. doi: 10.1016/j.stem.2020.09.011.
10
YAP-Mediated Recruitment of YY1 and EZH2 Represses Transcription of Key Cell-Cycle Regulators.YAP 介导的 YY1 和 EZH2 的募集抑制关键细胞周期调节剂的转录。
Cancer Res. 2020 Jun 15;80(12):2512-2522. doi: 10.1158/0008-5472.CAN-19-2415. Epub 2020 May 14.