Suppr超能文献

不同来源的苜蓿干草会改变泌乳中期荷斯坦奶牛瘤胃微生物群的组成,但不影响生产性能。

Different sources of alfalfa hay alter the composition of rumen microbiota in mid-lactation Holstein cows without affecting production performance.

作者信息

La Shaokai, Li Hao, Zhang Yan, Abaidullah Muhammad, Niu Jiakuan, Gao Zimin, Liu Boshuai, Ma Sen, Cui Yalei, Li Defeng, Shi Yinghua

机构信息

College of Animal Science and Technology, Henan Agricultural University, Zhengzhou, China.

Henan Key Laboratory of Innovation and Utilization of Grassland Resources, Zhengzhou, China.

出版信息

Front Vet Sci. 2024 Oct 21;11:1433876. doi: 10.3389/fvets.2024.1433876. eCollection 2024.

Abstract

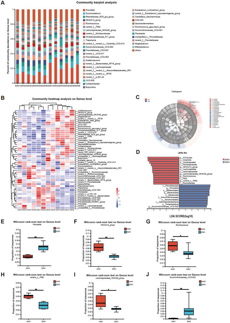
Alfalfa hay is a commonly used and important feed ingredient in dairy production. To better expand the alfalfa supply market, it is of great significance to explore the impact of alfalfa hay from different sources on dairy cow production performance. This study compared the effects of imported alfalfa hay from America (AAH) and Spain (SAH) on lactation performance and rumen microbiota of cows. Three hundred and sixty healthy mid-lactation Holstein cows with similar body weight, milk yield, and parity were randomly divided into two groups fed diets based on AAH or SAH for a 70-day experimental period. Each group was composed of four pens, with 45 cows in each pen. Daily records were kept for MY per cow and dry matter intake per pen. Twelve randomly selected cows per group were sampled to collect milk, feces, rumen fluid, and blood. The findings revealed no significant differences between the two groups in terms of production performance, nutrient apparent digestibility, serum biochemical indices, or rumen fermentation parameters. However, rumen microbial composition differed significantly between the two groups of cows based on β-diversity. On the genus level, the relative abundance of , increased while that of , , and decreased in the SAH group compared with AAH group. There was no significant correlation between these core differential bacteria and the molar proportions of acetate and propionate, the concentration of total volatile fatty acids, and milk yield. In conclusion, the feeding effects of SAH were similar to those of AAH. These findings provided a reference for the application of alfalfa hay from different sources and for the improvement of the economic benefit of dairy farms.

摘要

苜蓿干草是奶牛生产中常用且重要的饲料成分。为更好地拓展苜蓿供应市场,探究不同来源苜蓿干草对奶牛生产性能的影响具有重要意义。本研究比较了美国进口苜蓿干草(AAH)和西班牙进口苜蓿干草(SAH)对奶牛泌乳性能和瘤胃微生物群的影响。选取360头体重、产奶量和胎次相近的健康泌乳中期荷斯坦奶牛,随机分为两组,分别饲喂以AAH或SAH为基础的日粮,试验期70天。每组由4个栏舍组成,每个栏舍45头奶牛。每天记录每头奶牛的产奶量(MY)和每个栏舍的干物质摄入量。每组随机选取12头奶牛采集牛奶、粪便、瘤胃液和血液样本。结果显示,两组在生产性能、养分表观消化率、血清生化指标或瘤胃发酵参数方面均无显著差异。然而,基于β多样性分析,两组奶牛的瘤胃微生物组成存在显著差异。在属水平上,与AAH组相比,SAH组中 、 的相对丰度增加,而 、 、 和 的相对丰度降低。这些核心差异细菌与乙酸和丙酸的摩尔比例、总挥发性脂肪酸浓度以及产奶量之间无显著相关性。综上所述,SAH的饲喂效果与AAH相似。这些研究结果为不同来源苜蓿干草的应用及奶牛场经济效益的提高提供了参考。

https://cdn.ncbi.nlm.nih.gov/pmc/blobs/5669/11532046/69b542ab0e26/fvets-11-1433876-g001.jpg

文献检索

告别复杂PubMed语法,用中文像聊天一样搜索,搜遍4000万医学文献。AI智能推荐,让科研检索更轻松。

立即免费搜索

文件翻译

保留排版,准确专业,支持PDF/Word/PPT等文件格式,支持 12+语言互译。

免费翻译文档

深度研究

AI帮你快速写综述,25分钟生成高质量综述,智能提取关键信息,辅助科研写作。

立即免费体验