Suppr超能文献

多酚共色剂提高了蓝靛果忍冬汁在贮藏期间的抗氧化能力和色泽稳定性。

Polyphenol co-pigments enhanced the antioxidant capacity and color stability of blue honeysuckle juice during storage.

作者信息

Geng Yifan, Cui Kaojia, Ding Na, Liu Houping, Huo Junwei, Sui Xiaonan, Zhang Yan

机构信息

College of Horticulture and Landscape Architecture, Northeast Agricultural University, Harbin 150030, China.

Heilongjiang Green Food Science Research Institute, Northeast Agricultural University, Harbin 150030, China.

出版信息

Food Chem X. 2024 Sep 20;24:101848. doi: 10.1016/j.fochx.2024.101848. eCollection 2024 Dec 30.

Abstract

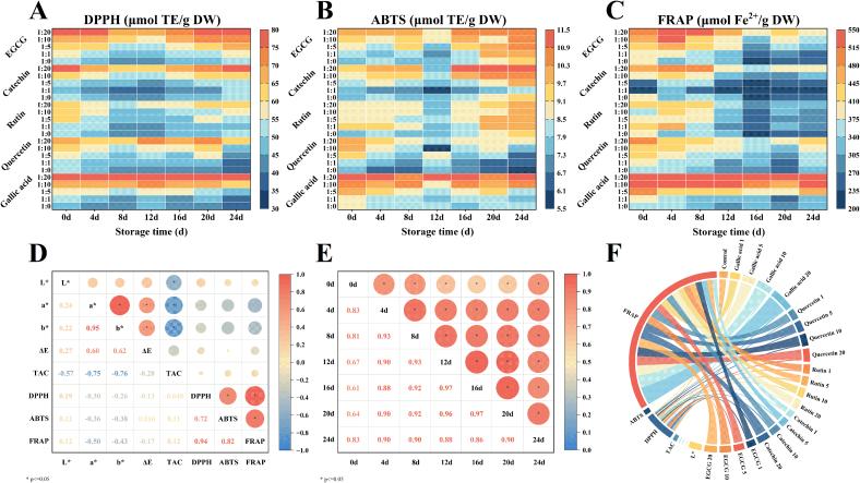
The study aimed to assess the impact of incorporating five co-pigments (gallic acid, quercetin, rutin, catechin, and epigallocatechin gallate (EGCG)) on the color stability of blue honeysuckle juice (BHJ). Additionally, it sought to determine the influence of varying proportions of anthocyanins in an accelerated test (light at 40 °C for 24 d). Results indicated that the addition of polyphenol co-pigments effectively mitigated the thermal degradation of anthocyanins, enhancing color saturation and antioxidant capacity of BHJ. Notably, quercetin, rutin, catechin, and EGCG exhibited superior efficacy compared to gallic acid. FTIR analysis revealed non-covalent complex formation between co-pigments and anthocyanins, including hydrogen bonds and van der Waals forces, thereby shielding them from degradation. HPLC-ESI-QTOF-MS identified 15 anthocyanins and 39 non-anthocyanin polyphenols. Addition of co-pigments effectively curbed anthocyanin degradation, thus stabilizing juice system. Consequently, judicious incorporation of co-pigments holds promise as a technology for enhancing the color quality and stability of BHJ during processing.

摘要

该研究旨在评估添加五种共色素(没食子酸、槲皮素、芦丁、儿茶素和表没食子儿茶素没食子酸酯(EGCG))对蓝靛果忍冬汁(BHJ)颜色稳定性的影响。此外,该研究还试图在加速试验(40℃光照24天)中确定不同比例花青素的影响。结果表明,添加多酚共色素可有效减轻花青素的热降解,提高BHJ的颜色饱和度和抗氧化能力。值得注意的是,与没食子酸相比,槲皮素、芦丁、儿茶素和EGCG表现出更好的效果。傅里叶变换红外光谱(FTIR)分析表明,共色素与花青素之间形成了非共价复合物,包括氢键和范德华力,从而保护它们不被降解。高效液相色谱-电喷雾-四极杆飞行时间质谱(HPLC-ESI-QTOF-MS)鉴定出15种花青素和39种非花青素多酚。添加共色素可有效抑制花青素降解,从而稳定果汁体系。因此,明智地添加共色素有望成为一种在加工过程中提高BHJ颜色质量和稳定性的技术。

https://cdn.ncbi.nlm.nih.gov/pmc/blobs/75a4/11533655/7ea1a49a1deb/ga1.jpg

文献检索

告别复杂PubMed语法,用中文像聊天一样搜索,搜遍4000万医学文献。AI智能推荐,让科研检索更轻松。

立即免费搜索

文件翻译

保留排版,准确专业,支持PDF/Word/PPT等文件格式,支持 12+语言互译。

免费翻译文档

深度研究

AI帮你快速写综述,25分钟生成高质量综述,智能提取关键信息,辅助科研写作。

立即免费体验