Suppr超能文献

艾美耳球虫攻毒对黄羽肉鸡生长性能、肠道完整性及盲肠微生物多样性和组成的影响

Effects of Eimeria challenge on growth performance, intestine integrity, and cecal microbial diversity and composition of yellow broilers.

作者信息

Su Linjie, Huang Shuping, Huang Yanling, Bai Xue, Zhang Runhui, Lei Yan, Wang Xi

机构信息

Key Laboratory of Animal Science of National Ethnic Affairs Commission of China, Southwest Minzu University, Chengdu, China, 610041.

Key Laboratory of Animal Science of National Ethnic Affairs Commission of China, Southwest Minzu University, Chengdu, China, 610041; Key Laboratory of Qinghai Tibetan Plateau Animal Genetic Resource Reservation and Utilization, Southwest Minzu University, Chengdu 610041, China.

出版信息

Poult Sci. 2024 Dec;103(12):104470. doi: 10.1016/j.psj.2024.104470. Epub 2024 Oct 31.

Abstract

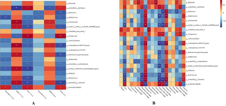
The invasion of Eimeria causes damage to the intestinal barrier, nutrient leakage, and microbial imbalance in poultry. We aimed to investigate the effects of Eimeria infection on growth performance, intestinal integrity, and cecal microbial diversity and composition of yellow broilers. A total of 180 male yellow broilers were randomly divided into an unchallenged control and an Eimeria challenge treatment group within 18 floor pens (10 chicks/pen, 9 replicate pens/group). On day 10, 90 chicks received a cocktail of E. maxima, E. acervulina, and E. tenella oocysts (10/chick) to induce coccidial infection, and the other 90 received an aliquot of PBS. The Eimeria challenge resulted in increased bird feed consumption and FCR from day 11 to 21 (all P < 0.01). Higher fecal Eimeria counts, duodenal, jejunal, and cecal lesions were observed in the challenge group on day 12, 15, 15, 18 respectively (all P < 0.05). Furthermore, the infected birds had larger livers and small intestines, deeper villus crypt, and decreased expression of Claudin-1 on day 21 (all P < 0.05). The 16S rRNA sequencing indicated that alpha diversity (Sobs, Shannon, Simpson, Ace, or Chao) of cecal microbials was not affected by Eimeria challenge (all P > 0.05). However, the PCoA and LEfSe analyses indicated that the Eimeria challenge altered microbial distribution by decreasing the abundance of Firmicutes and enriching the abundance of Proteobacteria at the phylum level. At the genus level, Clostridia vadin BB60 and Lachnospiraceae NK4A136 group were reduced, while Escherichia-Shigella were enriched in the challenged yellow broilers (all P < 0.05). Correlation analyses demonstrated that the birds with higher Lachonospiraceae NK4A136 group and Clostridia vadin BB60, and lower Escherichia-Shigella in their cecal content gained more BW and reached a lower FCR from day 11 to 21 (all P < 0.05). In conclusion, Eimeria infection compromised feed efficiency of yellow broilers by damaging intestinal barrier and shifting cecal microbiota towards colonizers associated with poor performance. Restoring the dysbiotic microbiome could be a potential strategy for improving feed efficiency in yellow broilers under coccidial challenge.

摘要

艾美耳球虫的入侵会对家禽的肠道屏障造成损害,导致营养物质渗漏和微生物失衡。我们旨在研究艾美耳球虫感染对黄羽肉鸡生长性能、肠道完整性以及盲肠微生物多样性和组成的影响。总共180只雄性黄羽肉鸡被随机分为未受感染的对照组和艾美耳球虫感染处理组,置于18个地面鸡舍中(每舍10只鸡,每组9个重复鸡舍)。在第10天,90只鸡接受了巨型艾美耳球虫、堆型艾美耳球虫和柔嫩艾美耳球虫卵囊的混合物(每只鸡10个)以诱导球虫感染,另外90只鸡接受等量的磷酸盐缓冲液。从第11天到第21天,艾美耳球虫感染导致鸡的采食量和料重比增加(所有P<0.01)。在第12天、15天、15天、18天分别观察到感染组的粪便艾美耳球虫计数、十二指肠、空肠和盲肠病变更高(所有P<0.05)。此外,在第21天,感染鸡的肝脏和小肠更大,绒毛隐窝更深,紧密连接蛋白-1的表达降低(所有P<0.05)。16S rRNA测序表明,艾美耳球虫感染对盲肠微生物的α多样性(Sobs、香农、辛普森、Ace或Chao)没有影响(所有P>0.05)。然而,主坐标分析(PCoA)和线性判别分析效应大小(LEfSe)分析表明,艾美耳球虫感染通过降低厚壁菌门的丰度和增加变形菌门的丰度改变了微生物分布。在属水平上,挑战组中vadin BB60梭菌属和毛螺菌科NK4A136组减少,而埃希氏菌-志贺氏菌属富集(所有P<0.05)。相关性分析表明,盲肠内容物中毛螺菌科NK4A136组和vadin BB60梭菌属较高、埃希氏菌-志贺氏菌属较低的鸡在第11天到第21天体重增加更多,料重比更低(所有P<0.05)。总之,艾美耳球虫感染通过破坏肠道屏障和使盲肠微生物群向与生长性能差相关的定植菌转变,损害了黄羽肉鸡的饲料效率。恢复失调的微生物群可能是提高球虫感染挑战下黄羽肉鸡饲料效率的潜在策略。

https://cdn.ncbi.nlm.nih.gov/pmc/blobs/dbd4/11570961/2ad1f5e159e7/gr1.jpg

文献检索

告别复杂PubMed语法,用中文像聊天一样搜索,搜遍4000万医学文献。AI智能推荐,让科研检索更轻松。

立即免费搜索

文件翻译

保留排版,准确专业,支持PDF/Word/PPT等文件格式,支持 12+语言互译。

免费翻译文档

深度研究

AI帮你快速写综述,25分钟生成高质量综述,智能提取关键信息,辅助科研写作。

立即免费体验