Suppr超能文献

染色体外 DNA 的起源和影响。

Origins and impact of extrachromosomal DNA.

机构信息

Cancer Evolution and Genome Instability Laboratory, The Francis Crick Institute, London, UK.

Cancer Research UK Lung Cancer Centre of Excellence, University College London Cancer Institute, London, UK.

出版信息

Nature. 2024 Nov;635(8037):193-200. doi: 10.1038/s41586-024-08107-3. Epub 2024 Nov 6.

Abstract

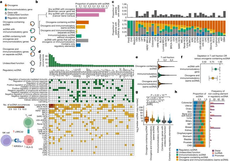
Extrachromosomal DNA (ecDNA) is a major contributor to treatment resistance and poor outcome for patients with cancer. Here we examine the diversity of ecDNA elements across cancer, revealing the associated tissue, genetic and mutational contexts. By analysing data from 14,778 patients with 39 tumour types from the 100,000 Genomes Project, we demonstrate that 17.1% of tumour samples contain ecDNA. We reveal a pattern highly indicative of tissue-context-based selection for ecDNAs, linking their genomic content to their tissue of origin. We show that not only is ecDNA a mechanism for amplification of driver oncogenes, but it also a mechanism that frequently amplifies immunomodulatory and inflammatory genes, such as those that modulate lymphocyte-mediated immunity and immune effector processes. Moreover, ecDNAs carrying immunomodulatory genes are associated with reduced tumour T cell infiltration. We identify ecDNAs bearing only enhancers, promoters and lncRNA elements, suggesting the combinatorial power of interactions between ecDNAs in trans. We also identify intrinsic and environmental mutational processes linked to ecDNA, including those linked to its formation, such as tobacco exposure, and progression, such as homologous recombination repair deficiency. Clinically, ecDNA detection was associated with tumour stage, more prevalent after targeted therapy and cytotoxic treatments, and associated with metastases and shorter overall survival. These results shed light on why ecDNA is a substantial clinical problem that can cooperatively drive tumour growth signals, alter transcriptional landscapes and suppress the immune system.

摘要

染色体外 DNA(ecDNA)是导致癌症患者治疗耐药和预后不良的主要因素。在这里,我们研究了癌症中 ecDNA 元件的多样性,揭示了相关的组织、遗传和突变背景。通过分析来自 10 万基因组计划的 39 种肿瘤类型的 14778 名患者的数据,我们证明 17.1%的肿瘤样本含有 ecDNA。我们揭示了一种高度提示基于组织背景的 ecDNA 选择的模式,将其基因组内容与其起源组织联系起来。我们表明,ecDNA 不仅是扩增驱动癌基因的机制,而且是经常扩增免疫调节和炎症基因的机制,例如那些调节淋巴细胞介导的免疫和免疫效应过程的基因。此外,携带免疫调节基因的 ecDNA 与肿瘤 T 细胞浸润减少有关。我们鉴定出仅携带增强子、启动子和 lncRNA 元件的 ecDNA,这表明 ecDNA 之间相互作用的组合能力。我们还鉴定了与 ecDNA 相关的内在和环境突变过程,包括与 ecDNA 形成相关的过程,如烟草暴露,以及与进展相关的过程,如同源重组修复缺陷。临床上,ecDNA 的检测与肿瘤分期有关,在靶向治疗和细胞毒性治疗后更为常见,与转移和总生存期缩短有关。这些结果揭示了为什么 ecDNA 是一个重要的临床问题,它可以协同驱动肿瘤生长信号、改变转录景观和抑制免疫系统。

https://cdn.ncbi.nlm.nih.gov/pmc/blobs/9078/11540846/4e471e8678f1/41586_2024_8107_Fig1_HTML.jpg

文献检索

告别复杂PubMed语法,用中文像聊天一样搜索,搜遍4000万医学文献。AI智能推荐,让科研检索更轻松。

立即免费搜索

文件翻译

保留排版,准确专业,支持PDF/Word/PPT等文件格式,支持 12+语言互译。

免费翻译文档

深度研究

AI帮你快速写综述,25分钟生成高质量综述,智能提取关键信息,辅助科研写作。

立即免费体验