• 文献检索
  • 文档翻译
  • 深度研究
  • 学术资讯
  • Suppr Zotero 插件Zotero 插件
  • 邀请有礼
  • 套餐&价格
  • 历史记录
应用&插件
Suppr Zotero 插件Zotero 插件浏览器插件Mac 客户端Windows 客户端微信小程序
定价
高级版会员购买积分包购买API积分包
服务
文献检索文档翻译深度研究API 文档MCP 服务
关于我们
关于 Suppr公司介绍联系我们用户协议隐私条款
关注我们

Suppr 超能文献

核心技术专利:CN118964589B侵权必究
粤ICP备2023148730 号-1Suppr @ 2026

文献检索

告别复杂PubMed语法,用中文像聊天一样搜索,搜遍4000万医学文献。AI智能推荐,让科研检索更轻松。

立即免费搜索

文件翻译

保留排版,准确专业,支持PDF/Word/PPT等文件格式,支持 12+语言互译。

免费翻译文档

深度研究

AI帮你快速写综述,25分钟生成高质量综述,智能提取关键信息,辅助科研写作。

立即免费体验

炭疽致死毒素对心血管系统具有强大的代谢抑制作用。

Anthrax lethal toxin exerts potent metabolic inhibition of the cardiovascular system.

作者信息

Liu Jie, Zuo Zehua, Fattah Rasem, Finkel Toren, Leppla Stephen H, Liu Shihui

机构信息

Aging Institute of University of Pittsburgh and University of Pittsburgh Medical Center, Pittsburgh, Pennsylvania, USA.

Division of Cardiology, Department of Medicine, University of Pittsburgh School of Medicine, Pittsburgh, Pennsylvania, USA.

出版信息

mBio. 2024 Dec 11;15(12):e0216024. doi: 10.1128/mbio.02160-24. Epub 2024 Nov 7.

DOI:10.1128/mbio.02160-24
PMID:39508614
原文链接:https://pmc.ncbi.nlm.nih.gov/articles/PMC11633152/
Abstract

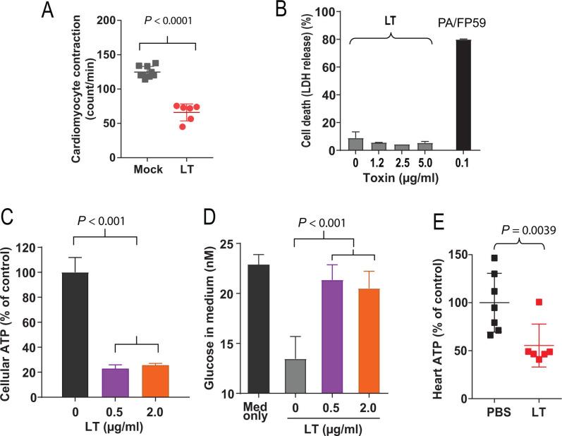
causes anthrax through a combination of bacterial infection and toxemia. As a major virulence factor of , anthrax lethal toxin (LT) is a zinc-dependent metalloproteinase, exerting its cytotoxicity through proteolytic cleavage of the mitogen-activated protein kinase kinases, thereby shutting down the MAPK pathways. Anthrax lethal toxin induces host lethality mostly by targeting the cardiovascular system. Although the enzymatic activity and the molecular targets of LT have long been known, the detailed mechanisms underlying cellular/tissue/organ toxicity are still poorly understood. In this work, we sought to investigate the mechanism of LT-induced cellular damage in the cardiovascular system. We demonstrate for the first time that anthrax lethal toxin has potent inhibitory effects on the central metabolism of cardiomyocytes and endothelial cells. This is likely due to the observed downregulating of c-Myc expression through the toxin-induced inhibition of the ERK pathway. Since c-Myc is a master transcription factor controlling the expression of many rate-limiting metabolic enzymes in glycolysis and the tricarboxylic acid cycle, LT's downregulation of c-Myc may lead to the observed bioenergetic collapse, particularly, in cardiomyocytes. Since cardiac cell contraction requires continuous production of large amounts of ATP, potent inhibition of the bioenergetics of cardiomyocytes would be incompatible with life. Thus, LT-induced lethality through targeting cardiomyocytes and endothelial cells appears to be a consequence of a bioenergetic collapse, likely due to the toxin's potent inhibitory activity on the MEK-ERK-c-Myc-metabolic/bioenergetic axis within these target cells of cardiovascular system.IMPORTANCEAnthrax lethal toxin (LT) is a major virulence factor of , the causative pathogen of anthrax disease. Anthrax lethal toxin is a metalloproteinase that cleaves and inactivates MEKs, thereby shutting down MAPK pathways, leading to host mortality primarily through targeting of the cardiovascular system. However, the detailed mechanisms underlying the toxin's cellular and tissue toxicity are still poorly understood. Here, we found that anthrax lethal toxin has potent inhibitory activity on glycolysis and oxidative phosphorylation of cardiomyocytes and endothelial cells. These effects appear to be the consequence of downregulation of c-Myc, a master transcription factor that controls many rate-limiting enzymes of glycolysis and the tricarboxylic acid cycle. With the high demand on energy for cardiac contraction, the potent inhibition of cardiomyocyte metabolism by LT would be incompatible with life. This work provides critical insights into why the cardiovascular system is the major target of LT-induced lethality.

摘要

通过细菌感染和毒血症的共同作用引发炭疽病。作为炭疽杆菌的主要毒力因子,炭疽致死毒素(LT)是一种锌依赖性金属蛋白酶,通过对丝裂原活化蛋白激酶激酶进行蛋白水解切割来发挥其细胞毒性,从而关闭丝裂原活化蛋白激酶(MAPK)信号通路。炭疽致死毒素主要通过作用于心血管系统导致宿主死亡。尽管LT的酶活性和分子靶点早已为人所知,但其导致细胞/组织/器官毒性的详细机制仍不清楚。在这项研究中,我们试图探究LT在心血管系统中诱导细胞损伤的机制。我们首次证明,炭疽致死毒素对心肌细胞和内皮细胞的中心代谢具有显著的抑制作用。这可能是由于观察到毒素通过抑制ERK信号通路下调了c-Myc的表达。由于c-Myc是控制糖酵解和三羧酸循环中许多限速代谢酶表达的主要转录因子,LT对c-Myc的下调可能导致观察到的生物能量代谢崩溃,尤其是在心肌细胞中。由于心肌细胞收缩需要持续产生大量ATP,对心肌细胞生物能量代谢的强烈抑制将与生命不相容。因此,LT通过靶向心肌细胞和内皮细胞诱导死亡似乎是生物能量代谢崩溃的结果,这可能是由于毒素对心血管系统这些靶细胞内的MEK-ERK-c-Myc-代谢/生物能量轴具有强大的抑制活性。

重要性

炭疽致死毒素(LT)是炭疽病病原体炭疽杆菌的主要毒力因子。炭疽致死毒素是一种金属蛋白酶,可切割并使MEK失活,从而关闭MAPK信号通路,主要通过作用于心血管系统导致宿主死亡。然而,毒素导致细胞和组织毒性的详细机制仍不清楚。在这里,我们发现炭疽致死毒素对心肌细胞和内皮细胞的糖酵解和氧化磷酸化具有强大的抑制活性。这些作用似乎是c-Myc下调的结果,c-Myc是控制糖酵解和三羧酸循环中许多限速酶的主要转录因子。由于心脏收缩对能量的需求很高,LT对心肌细胞代谢的强烈抑制将与生命不相容。这项研究为心血管系统为何是LT诱导死亡的主要靶点提供了关键见解。

https://cdn.ncbi.nlm.nih.gov/pmc/blobs/3161/11633152/9abe8687c776/mbio.02160-24.f006.jpg
https://cdn.ncbi.nlm.nih.gov/pmc/blobs/3161/11633152/a5986a8047ab/mbio.02160-24.f001.jpg
https://cdn.ncbi.nlm.nih.gov/pmc/blobs/3161/11633152/e701a6ffd251/mbio.02160-24.f002.jpg
https://cdn.ncbi.nlm.nih.gov/pmc/blobs/3161/11633152/55563208f3af/mbio.02160-24.f003.jpg
https://cdn.ncbi.nlm.nih.gov/pmc/blobs/3161/11633152/bab8312fd3a9/mbio.02160-24.f004.jpg
https://cdn.ncbi.nlm.nih.gov/pmc/blobs/3161/11633152/1033877ab1f2/mbio.02160-24.f005.jpg
https://cdn.ncbi.nlm.nih.gov/pmc/blobs/3161/11633152/9abe8687c776/mbio.02160-24.f006.jpg
https://cdn.ncbi.nlm.nih.gov/pmc/blobs/3161/11633152/a5986a8047ab/mbio.02160-24.f001.jpg
https://cdn.ncbi.nlm.nih.gov/pmc/blobs/3161/11633152/e701a6ffd251/mbio.02160-24.f002.jpg
https://cdn.ncbi.nlm.nih.gov/pmc/blobs/3161/11633152/55563208f3af/mbio.02160-24.f003.jpg
https://cdn.ncbi.nlm.nih.gov/pmc/blobs/3161/11633152/bab8312fd3a9/mbio.02160-24.f004.jpg
https://cdn.ncbi.nlm.nih.gov/pmc/blobs/3161/11633152/1033877ab1f2/mbio.02160-24.f005.jpg
https://cdn.ncbi.nlm.nih.gov/pmc/blobs/3161/11633152/9abe8687c776/mbio.02160-24.f006.jpg

相似文献

1
Anthrax lethal toxin exerts potent metabolic inhibition of the cardiovascular system.炭疽致死毒素对心血管系统具有强大的代谢抑制作用。
mBio. 2024 Dec 11;15(12):e0216024. doi: 10.1128/mbio.02160-24. Epub 2024 Nov 7.
2
ERK pathway reactivation prevents anthrax toxin lethality in mice.ERK信号通路的重新激活可预防炭疽毒素对小鼠的致死作用。
Nat Microbiol. 2025 May;10(5):1145-1155. doi: 10.1038/s41564-025-01977-x. Epub 2025 Mar 28.
3
Bacillus anthracis' lethal toxin induces broad transcriptional responses in human peripheral monocytes.炭疽杆菌致死毒素诱导人外周血单核细胞中广泛的转录反应。
BMC Immunol. 2012 Jul 2;13:33. doi: 10.1186/1471-2172-13-33.
4
Matrix metalloproteinase-activated anthrax lethal toxin demonstrates high potency in targeting tumor vasculature.基质金属蛋白酶激活的炭疽致死毒素在靶向肿瘤血管方面显示出高效力。
J Biol Chem. 2008 Jan 4;283(1):529-540. doi: 10.1074/jbc.M707419200. Epub 2007 Nov 1.
5
Contribution of lethal toxin and edema toxin to the pathogenesis of anthrax meningitis.致死毒素和水肿毒素对炭疽性脑膜炎发病机制的贡献。
Infect Immun. 2011 Jul;79(7):2510-8. doi: 10.1128/IAI.00006-11. Epub 2011 Apr 25.
6
Quantitative Determination of Lethal Toxin Proteins in Culture Supernatant of Human Live Anthrax Vaccine Bacillus anthracis A16R.人用活炭疽疫苗炭疽芽孢杆菌A16R培养上清液中致死毒素蛋白的定量测定
Toxins (Basel). 2016 Feb 25;8(3):56. doi: 10.3390/toxins8030056.
7
Key tissue targets responsible for anthrax-toxin-induced lethality.导致炭疽毒素致死的关键组织靶标。
Nature. 2013 Sep 5;501(7465):63-8. doi: 10.1038/nature12510. Epub 2013 Aug 28.
8
Anthrax lethal factor cleaves regulatory subunits of phosphoinositide-3 kinase to contribute to toxin lethality.炭疽致死因子裂解磷酸肌醇-3 激酶的调节亚基,有助于毒素致死。
Nat Microbiol. 2020 Dec;5(12):1464-1471. doi: 10.1038/s41564-020-0782-1. Epub 2020 Sep 7.
9
New insights into the biological effects of anthrax toxins: linking cellular to organismal responses.炭疽毒素的生物学效应的新见解:将细胞反应与机体反应联系起来。
Microbes Infect. 2012 Feb;14(2):97-118. doi: 10.1016/j.micinf.2011.08.016. Epub 2011 Sep 8.
10
Bacillus anthracis lethal toxin reduces human alveolar epithelial barrier function.炭疽杆菌致死毒素降低人肺泡上皮屏障功能。
Infect Immun. 2012 Dec;80(12):4374-87. doi: 10.1128/IAI.01011-12. Epub 2012 Oct 1.

引用本文的文献

1
ATP depletion in anthrax edema toxin pathogenesis.炭疽水肿毒素发病机制中的ATP耗竭
PLoS Pathog. 2025 Apr 1;21(4):e1013017. doi: 10.1371/journal.ppat.1013017. eCollection 2025 Apr.
2
ERK pathway reactivation prevents anthrax toxin lethality in mice.ERK信号通路的重新激活可预防炭疽毒素对小鼠的致死作用。
Nat Microbiol. 2025 May;10(5):1145-1155. doi: 10.1038/s41564-025-01977-x. Epub 2025 Mar 28.

本文引用的文献

1
ERK and c-Myc signaling in host-derived tumor endothelial cells is essential for solid tumor growth.宿主来源的肿瘤内皮细胞中的 ERK 和 c-Myc 信号对于实体瘤的生长是必需的。
Proc Natl Acad Sci U S A. 2023 Jan 3;120(1):e2211927120. doi: 10.1073/pnas.2211927120. Epub 2022 Dec 27.
2
Vesicle trafficking and vesicle fusion: mechanisms, biological functions, and their implications for potential disease therapy.囊泡运输与囊泡融合:机制、生物学功能及其对潜在疾病治疗的意义
Mol Biomed. 2022 Sep 21;3(1):29. doi: 10.1186/s43556-022-00090-3.
3
A potent tumor-selective ERK pathway inactivator with high therapeutic index.
一种具有高治疗指数的强效肿瘤选择性ERK通路抑制剂。
PNAS Nexus. 2022 Jul 1;1(3):pgac104. doi: 10.1093/pnasnexus/pgac104. eCollection 2022 Jul.
4
Intracellular Energy-Transfer Networks and High-Resolution Respirometry: A Convenient Approach for Studying Their Function.细胞内能量转移网络和高分辨率呼吸测量法:研究其功能的便捷方法。
Int J Mol Sci. 2018 Sep 26;19(10):2933. doi: 10.3390/ijms19102933.
5
Anthrax lethal toxin rapidly reduces c-Jun levels by inhibiting c-Jun gene transcription and promoting c-Jun protein degradation.炭疽致死毒素通过抑制c-Jun基因转录和促进c-Jun蛋白降解,迅速降低c-Jun水平。
J Biol Chem. 2017 Oct 27;292(43):17919-17927. doi: 10.1074/jbc.M117.805648. Epub 2017 Sep 11.
6
Identification of a Substrate-selective Exosite within the Metalloproteinase Anthrax Lethal Factor.炭疽致死因子金属蛋白酶中底物选择性别构部位的鉴定
J Biol Chem. 2017 Jan 20;292(3):814-825. doi: 10.1074/jbc.M116.761734. Epub 2016 Dec 1.
7
Solid tumor therapy by selectively targeting stromal endothelial cells.通过选择性靶向基质内皮细胞进行实体瘤治疗。
Proc Natl Acad Sci U S A. 2016 Jul 12;113(28):E4079-87. doi: 10.1073/pnas.1600982113. Epub 2016 Jun 29.
8
MYC, Metabolism, and Cancer.MYC、代谢与癌症。
Cancer Discov. 2015 Oct;5(10):1024-39. doi: 10.1158/2159-8290.CD-15-0507. Epub 2015 Sep 17.
9
MYC and metabolism on the path to cancer.MYC与癌症发展过程中的新陈代谢
Semin Cell Dev Biol. 2015 Jul;43:11-21. doi: 10.1016/j.semcdb.2015.08.003. Epub 2015 Aug 12.
10
Anthrax Pathogenesis.炭疽病发病机制。
Annu Rev Microbiol. 2015;69:185-208. doi: 10.1146/annurev-micro-091014-104523. Epub 2015 Jul 16.