• 文献检索
  • 文档翻译
  • 深度研究
  • 学术资讯
  • Suppr Zotero 插件Zotero 插件
  • 邀请有礼
  • 套餐&价格
  • 历史记录
应用&插件
Suppr Zotero 插件Zotero 插件浏览器插件Mac 客户端Windows 客户端微信小程序
定价
高级版会员购买积分包购买API积分包
服务
文献检索文档翻译深度研究API 文档MCP 服务
关于我们
关于 Suppr公司介绍联系我们用户协议隐私条款
关注我们

Suppr 超能文献

核心技术专利:CN118964589B侵权必究
粤ICP备2023148730 号-1Suppr @ 2026

文献检索

告别复杂PubMed语法,用中文像聊天一样搜索,搜遍4000万医学文献。AI智能推荐,让科研检索更轻松。

立即免费搜索

文件翻译

保留排版,准确专业,支持PDF/Word/PPT等文件格式,支持 12+语言互译。

免费翻译文档

深度研究

AI帮你快速写综述,25分钟生成高质量综述,智能提取关键信息,辅助科研写作。

立即免费体验

Gpnmb和Spp1标志着一种保守的巨噬细胞损伤反应,掩盖了肺中纤维化特异性编程。

Gpnmb and Spp1 mark a conserved macrophage injury response masking fibrosis-specific programming in the lung.

作者信息

King Emily M, Zhao Yifan, Moore Camille M, Steinhart Benjamin, Anderson Kelsey C, Vestal Brian, Moore Peter K, McManus Shannon A, Evans Christopher M, Mould Kara J, Redente Elizabeth F, McCubbrey Alexandra L, Janssen William J

机构信息

Medical Scientist Training Program, University of Colorado School of Medicine, Aurora, Colorado, USA.

Center for Genes, Environment, and Health, and.

出版信息

JCI Insight. 2024 Dec 20;9(24):e182700. doi: 10.1172/jci.insight.182700.

DOI:10.1172/jci.insight.182700
PMID:39509324
原文链接:https://pmc.ncbi.nlm.nih.gov/articles/PMC11665561/
Abstract

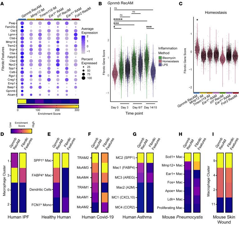
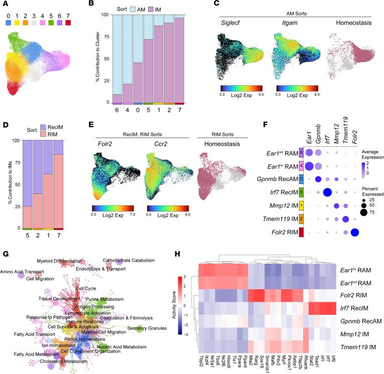
Macrophages are required for healthy repair of the lungs following injury, but they are also implicated in driving dysregulated repair with fibrosis. How these 2 distinct outcomes of lung injury are mediated by different macrophage subsets is unknown. To assess this, single-cell RNA-Seq was performed on lung macrophages isolated from mice treated with LPS or bleomycin. Macrophages were categorized based on anatomic location (airspace versus interstitium), developmental origin (embryonic versus recruited monocyte derived), time after inflammatory challenge, and injury model. Analysis of the integrated dataset revealed that macrophage subset clustering was driven by macrophage origin and tissue compartment rather than injury model. Gpnmb-expressing recruited macrophages that were enriched for genes typically associated with fibrosis were present in both injury models. Analogous GPNMB-expressing macrophages were identified in datasets from both fibrotic and nonfibrotic lung disease in humans. We conclude that this subset represents a conserved response to tissue injury and is not sufficient to drive fibrosis. Beyond this conserved response, we identified that recruited macrophages failed to gain resident-like programming during fibrotic repair. Overall, fibrotic versus nonfibrotic tissue repair is dictated by dynamic shifts in macrophage subset programming and persistence of recruited macrophages.

摘要

巨噬细胞是肺损伤后健康修复所必需的,但它们也与驱动纤维化的失调修复有关。尚不清楚不同的巨噬细胞亚群如何介导肺损伤的这两种不同结果。为了评估这一点,对从用脂多糖(LPS)或博来霉素处理的小鼠中分离出的肺巨噬细胞进行了单细胞RNA测序。巨噬细胞根据解剖位置(肺泡腔与间质)、发育起源(胚胎来源与募集的单核细胞来源)、炎症刺激后的时间以及损伤模型进行分类。对整合数据集的分析表明,巨噬细胞亚群聚类是由巨噬细胞起源和组织隔室驱动的,而不是损伤模型。在两种损伤模型中均存在表达Gpnmb的募集巨噬细胞,这些细胞富含通常与纤维化相关的基因。在人类纤维化和非纤维化肺病的数据集中也鉴定出了类似的表达GPNMB的巨噬细胞。我们得出结论,该亚群代表了对组织损伤的保守反应,不足以驱动纤维化。除了这种保守反应外,我们还发现募集的巨噬细胞在纤维化修复过程中未能获得类似驻留细胞的编程。总体而言,纤维化与非纤维化组织修复取决于巨噬细胞亚群编程的动态变化以及募集巨噬细胞的持续性。

https://cdn.ncbi.nlm.nih.gov/pmc/blobs/fc1a/11665561/26280e1fe686/jciinsight-9-182700-g174.jpg
https://cdn.ncbi.nlm.nih.gov/pmc/blobs/fc1a/11665561/c0d0bdd210cd/jciinsight-9-182700-g170.jpg
https://cdn.ncbi.nlm.nih.gov/pmc/blobs/fc1a/11665561/4c635654f430/jciinsight-9-182700-g171.jpg
https://cdn.ncbi.nlm.nih.gov/pmc/blobs/fc1a/11665561/97edc4a9178f/jciinsight-9-182700-g172.jpg
https://cdn.ncbi.nlm.nih.gov/pmc/blobs/fc1a/11665561/72e70796f0e0/jciinsight-9-182700-g173.jpg
https://cdn.ncbi.nlm.nih.gov/pmc/blobs/fc1a/11665561/26280e1fe686/jciinsight-9-182700-g174.jpg
https://cdn.ncbi.nlm.nih.gov/pmc/blobs/fc1a/11665561/c0d0bdd210cd/jciinsight-9-182700-g170.jpg
https://cdn.ncbi.nlm.nih.gov/pmc/blobs/fc1a/11665561/4c635654f430/jciinsight-9-182700-g171.jpg
https://cdn.ncbi.nlm.nih.gov/pmc/blobs/fc1a/11665561/97edc4a9178f/jciinsight-9-182700-g172.jpg
https://cdn.ncbi.nlm.nih.gov/pmc/blobs/fc1a/11665561/72e70796f0e0/jciinsight-9-182700-g173.jpg
https://cdn.ncbi.nlm.nih.gov/pmc/blobs/fc1a/11665561/26280e1fe686/jciinsight-9-182700-g174.jpg

相似文献

1
Gpnmb and Spp1 mark a conserved macrophage injury response masking fibrosis-specific programming in the lung.Gpnmb和Spp1标志着一种保守的巨噬细胞损伤反应,掩盖了肺中纤维化特异性编程。
JCI Insight. 2024 Dec 20;9(24):e182700. doi: 10.1172/jci.insight.182700.
2
Induction of a distinct macrophage population and protection from lung injury and fibrosis by Notch2 blockade.通过 Notch2 阻断诱导特殊巨噬细胞群体并防止肺损伤和纤维化。
Nat Commun. 2024 Nov 6;15(1):9575. doi: 10.1038/s41467-024-53700-9.
3
Single-Cell RNA Sequencing Reveals Monocyte-Derived Interstitial Macrophages with a Pro-Fibrotic Phenotype in Bleomycin-Induced Pulmonary Fibrosis.单细胞 RNA 测序揭示博来霉素诱导的肺纤维化中单核细胞衍生的间质巨噬细胞具有促纤维化表型。
Int J Mol Sci. 2024 Oct 30;25(21):11669. doi: 10.3390/ijms252111669.
4
Spatial and phenotypic heterogeneity of resident and monocyte-derived macrophages during inflammatory exacerbations leading to pulmonary fibrosis.在导致肺纤维化的炎症加重过程中,常驻和单核细胞衍生的巨噬细胞的空间和表型异质性。
Front Immunol. 2024 Jul 19;15:1425466. doi: 10.3389/fimmu.2024.1425466. eCollection 2024.
5
Characterization of Distinct Macrophage Subpopulations during Nitrogen Mustard-Induced Lung Injury and Fibrosis.氮芥诱导的肺损伤和纤维化过程中不同巨噬细胞亚群的特征分析
Am J Respir Cell Mol Biol. 2016 Mar;54(3):436-46. doi: 10.1165/rcmb.2015-0120OC.
6
Myeloid cell dynamics in bleomycin-induced pulmonary injury in mice; effects of anti-TNFα antibody.小鼠博来霉素诱导的肺损伤中髓系细胞的动态变化;抗 TNFα 抗体的作用。
Toxicol Appl Pharmacol. 2021 Apr 15;417:115470. doi: 10.1016/j.taap.2021.115470. Epub 2021 Feb 27.
7
Iron-laden macrophage-mediated paracrine profibrotic signaling induces lung fibroblast activation.铁负荷巨噬细胞介导的旁分泌促纤维化信号诱导肺成纤维细胞激活。
Am J Physiol Cell Physiol. 2024 Oct 1;327(4):C979-C993. doi: 10.1152/ajpcell.00675.2023. Epub 2024 Aug 26.
8
TREM2 promotes lung fibrosis via controlling alveolar macrophage survival and pro-fibrotic activity.触发受体表达于髓系细胞2(TREM2)通过控制肺泡巨噬细胞的存活和促纤维化活性来促进肺纤维化。
Nat Commun. 2025 Feb 19;16(1):1761. doi: 10.1038/s41467-025-57024-0.
9
Lrp5/β-Catenin Signaling Controls Lung Macrophage Differentiation and Inhibits Resolution of Fibrosis.Lrp5/β-连环蛋白信号通路调控肺巨噬细胞分化并抑制纤维化的消退。
Am J Respir Cell Mol Biol. 2017 Feb;56(2):191-201. doi: 10.1165/rcmb.2016-0147OC.
10
Flow cytometric analysis of macrophages and dendritic cell subsets in the mouse lung.流式细胞术分析小鼠肺部的巨噬细胞和树突状细胞亚群。
Am J Respir Cell Mol Biol. 2013 Oct;49(4):503-10. doi: 10.1165/rcmb.2013-0086MA.

引用本文的文献

1
Dynamic fibroblast-immune interactions shape recovery after brain injury.动态的成纤维细胞 - 免疫相互作用塑造脑损伤后的恢复过程。
Nature. 2025 Sep 3. doi: 10.1038/s41586-025-09449-2.
2
Secreted Phosphoprotein 1 in Lung Diseases.肺部疾病中的分泌型磷蛋白1
Metabolites. 2025 May 30;15(6):365. doi: 10.3390/metabo15060365.
3
The spatial and temporal activation of macrophages during fibrosis.纤维化过程中巨噬细胞的时空激活

本文引用的文献

1
Tumor-mesothelium HOXA11-PDGF BB/TGF β1-miR-181a-5p-Egr1 feedforward amplifier circuity propels mesothelial fibrosis and peritoneal metastasis of gastric cancer.肿瘤-间皮细胞 HOXA11-PDGF BB/TGF β1-miR-181a-5p-Egr1 前馈放大器回路促进胃癌间皮纤维化和腹膜转移。
Oncogene. 2024 Jan;43(3):171-188. doi: 10.1038/s41388-023-02891-4. Epub 2023 Nov 21.
2
Expanding the coverage of regulons from high-confidence prior knowledge for accurate estimation of transcription factor activities.从高可信度的先验知识中扩展调控网络的覆盖范围,以准确估计转录因子的活性。
Nucleic Acids Res. 2023 Nov 10;51(20):10934-10949. doi: 10.1093/nar/gkad841.
3
Nat Rev Immunol. 2025 Jun 4. doi: 10.1038/s41577-025-01186-x.
4
Multiomics profiles of genome-wide alterations in H3K27ac in different lung lobes after acute graft--host disease with MSCs treatment.急性移植物抗宿主病经间充质干细胞治疗后不同肺叶中H3K27ac全基因组改变的多组学图谱。
Front Immunol. 2025 May 15;16:1570916. doi: 10.3389/fimmu.2025.1570916. eCollection 2025.
5
Alveolar macrophages: guardians of the alveolar lipid galaxy.肺泡巨噬细胞:肺泡脂质星系的守护者。
Curr Opin Lipidol. 2025 Jun 1;36(3):153-162. doi: 10.1097/MOL.0000000000000987. Epub 2025 Apr 2.
6
Dynamic single-cell transcriptomic reveals the cellular heterogeneity and a novel fibroblast subpopulation in laryngotracheal stenosis.动态单细胞转录组学揭示了喉气管狭窄中的细胞异质性和一种新型成纤维细胞亚群。
Biol Direct. 2025 Mar 31;20(1):40. doi: 10.1186/s13062-025-00639-6.
7
Innate Immunity and Asthma Exacerbations: Insights From Human Models.先天性免疫与哮喘急性发作:来自人体模型的见解
Immunol Rev. 2025 Mar;330(1):e70016. doi: 10.1111/imr.70016.
Guided construction of single cell reference for human and mouse lung.
指导构建人类和小鼠肺部单细胞参考图谱。
Nat Commun. 2023 Jul 29;14(1):4566. doi: 10.1038/s41467-023-40173-5.
4
Pulmonary fibrosis and COVID-19.肺纤维化与新型冠状病毒肺炎
Am J Med Sci. 2023 Oct;366(4):245-253. doi: 10.1016/j.amjms.2023.07.006. Epub 2023 Jul 20.
5
Integrated multi-omics analyses reveal the altered transcriptomic characteristics of pulmonary macrophages in immunocompromised hosts with .整合多组学分析揭示免疫抑制宿主中肺巨噬细胞转录组特征的改变。
Front Immunol. 2023 Jun 9;14:1179094. doi: 10.3389/fimmu.2023.1179094. eCollection 2023.
6
A human model of asthma exacerbation reveals transcriptional programs and cell circuits specific to allergic asthma.哮喘加重的人类模型揭示了特应性哮喘特有的转录程序和细胞回路。
Sci Immunol. 2023 May 12;8(83):eabq6352. doi: 10.1126/sciimmunol.abq6352. Epub 2023 May 5.
7
Post-intensive care syndrome and pulmonary fibrosis in patients surviving ARDS-pneumonia of COVID-19 and non-COVID-19 etiologies.COVID-19 和非 COVID-19 病因导致的 ARDS-肺炎存活患者的重症监护后综合征和肺纤维化。
Sci Rep. 2023 Apr 21;13(1):6554. doi: 10.1038/s41598-023-32699-x.
8
Identification and Characterization of Alveolar and Recruited Lung Macrophages during Acute Lung Inflammation.在急性肺炎症期间鉴定和描述肺泡和募集的肺巨噬细胞。
J Immunol. 2023 Jun 1;210(11):1827-1836. doi: 10.4049/jimmunol.2200694.
9
Identification of a broadly fibrogenic macrophage subset induced by type 3 inflammation.鉴定由 3 型炎症诱导的广泛成纤维细胞的巨噬细胞亚群。
Sci Immunol. 2023 Apr 14;8(82):eadd8945. doi: 10.1126/sciimmunol.add8945. Epub 2023 Apr 7.
10
MafB-restricted local monocyte proliferation precedes lung interstitial macrophage differentiation.MafB 限制的局部单核细胞增殖先于肺间质巨噬细胞分化。
Nat Immunol. 2023 May;24(5):827-840. doi: 10.1038/s41590-023-01468-3. Epub 2023 Mar 16.