Suppr超能文献

细胞外基质复合水凝胶中内皮细胞血管生成的三维形态测定法

3D morphometry of endothelial cells angiogenesis in an extracellular matrix composite hydrogel.

作者信息

Heidari Faranak, Shamshiripour Parisa, Rahnama Mehrana, Saadatmand Maryam, Ahmadvand Davoud, Simorgh Sara, Moradi Ali-Reza

机构信息

Department of Chemical and Petroleum Engineering, Sharif University of Technology, Tehran, Iran.

Division of Pharmacology, Utrecht Institute for Pharmaceutical Sciences, Utrecht University, Utrecht, the Netherlands.

出版信息

Heliyon. 2024 Oct 21;10(21):e39616. doi: 10.1016/j.heliyon.2024.e39616. eCollection 2024 Nov 15.

Abstract

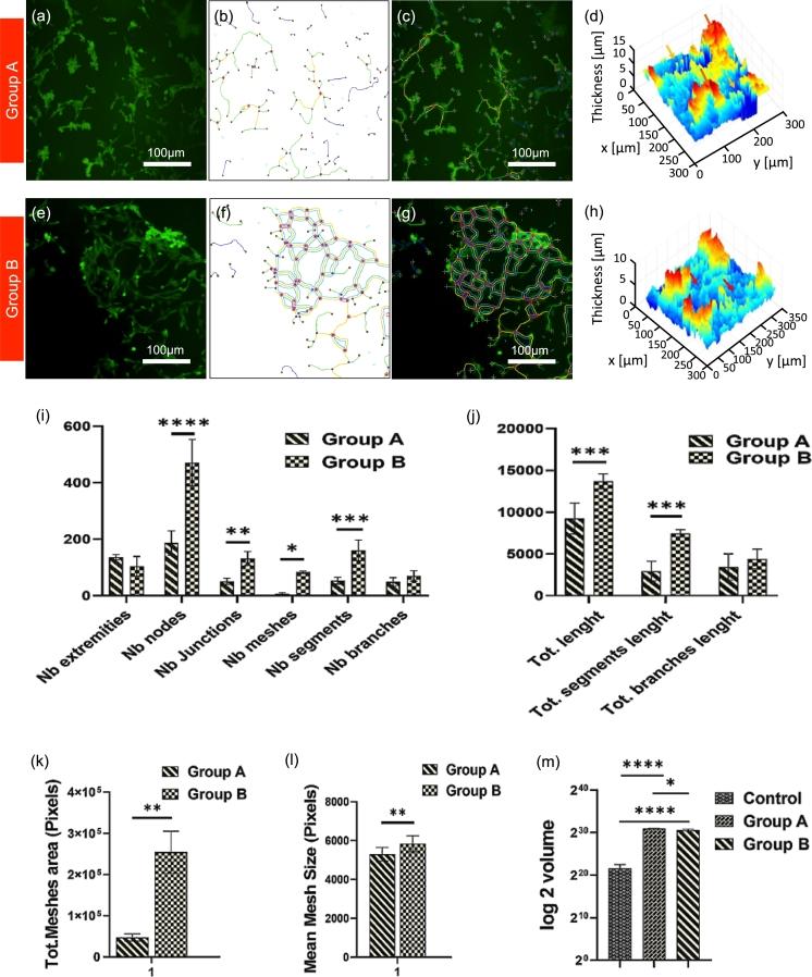
Human umbilical vein endothelial cells (HUVECs) play a fundamental role in angiogenesis. Herein, we introduce digital holographic microscopy (DHM) for the 3D quantitative morphological analysis of HUVECs in extracellular matrix (ECM)-based biomaterials as an angiogenesis model. The combination of volumetric information from DHM and the physicochemical and cytobiocompatibility data provided by fluorescence microscopy and cytology offers a comprehensive understanding of the angiogenesis-related parameters of HUVECs within the ECM. DHM enables label-free, non-contact, and non-invasive 3D monitoring of living samples in real time, in a quantitative manner. In this study, the human amniotic membrane (HAM) is decellularized, pulverized, and combined with sodium alginate hydrogel to provide an substrate for modeling HUVEC angiogenesis. Our results demonstrate that modifying alginate hydrogel with HAM enhances its biofunctionality due to the presence of ECM components. Moreover, the DHM results reveal an increase in its porous properties, which, in turn, aids in interpreting the tubulation results.

摘要

人脐静脉内皮细胞(HUVECs)在血管生成中起着重要作用。在此,我们引入数字全息显微镜(DHM),用于对基于细胞外基质(ECM)的生物材料中的HUVECs进行三维定量形态分析,作为一种血管生成模型。DHM的体积信息与荧光显微镜和细胞学提供的物理化学及细胞生物相容性数据相结合,能够全面了解ECM内HUVECs的血管生成相关参数。DHM能够以定量方式对活体样本进行无标记、非接触和非侵入性的实时三维监测。在本研究中,人羊膜(HAM)经过脱细胞、粉碎处理,并与海藻酸钠水凝胶结合,以提供用于模拟HUVEC血管生成的基质。我们的结果表明,用HAM修饰海藻酸钠水凝胶可因其ECM成分的存在而增强其生物功能。此外,DHM结果显示其多孔性能增加,这反过来有助于解释成管结果。

https://cdn.ncbi.nlm.nih.gov/pmc/blobs/b767/11546153/4dbca3837467/gr001.jpg

文献AI研究员

20分钟写一篇综述,助力文献阅读效率提升50倍。

立即体验

用中文搜PubMed

大模型驱动的PubMed中文搜索引擎

马上搜索

文档翻译

学术文献翻译模型,支持多种主流文档格式。

立即体验