• 文献检索
  • 文档翻译
  • 深度研究
  • 学术资讯
  • Suppr Zotero 插件Zotero 插件
  • 邀请有礼
  • 套餐&价格
  • 历史记录
应用&插件
Suppr Zotero 插件Zotero 插件浏览器插件Mac 客户端Windows 客户端微信小程序
定价
高级版会员购买积分包购买API积分包
服务
文献检索文档翻译深度研究API 文档MCP 服务
关于我们
关于 Suppr公司介绍联系我们用户协议隐私条款
关注我们

Suppr 超能文献

核心技术专利:CN118964589B侵权必究
粤ICP备2023148730 号-1Suppr @ 2026

文献检索

告别复杂PubMed语法,用中文像聊天一样搜索,搜遍4000万医学文献。AI智能推荐,让科研检索更轻松。

立即免费搜索

文件翻译

保留排版,准确专业,支持PDF/Word/PPT等文件格式,支持 12+语言互译。

免费翻译文档

深度研究

AI帮你快速写综述,25分钟生成高质量综述,智能提取关键信息,辅助科研写作。

立即免费体验

综合分析揭示了三阴性乳腺癌中基于肿瘤相关巨噬细胞的风险特征的预后相关性和免疫特征。

Integrated analysis reveals prognostic correlation and immune characteristics of a tumor-associated macrophage-based risk signature in triple-negative breast cancer.

作者信息

Miao Shichen, Bian Chengyu, Fang Jun, Wang Shanshan, You Huan, Zhou Yi, Ni Qichao

机构信息

Department of Thyroid and Breast Surgery, Affiliated Hospital of Nantong University, Medical School of Nantong University, Nantong, China.

Department of Thoracic Surgery, The First People's Hospital of Changzhou and The Third Affiliated Hospital of Soochow University, Changzhou, China.

出版信息

Transl Cancer Res. 2024 Oct 31;13(10):5214-5232. doi: 10.21037/tcr-24-1037. Epub 2024 Oct 29.

DOI:10.21037/tcr-24-1037
PMID:39525038
原文链接:https://pmc.ncbi.nlm.nih.gov/articles/PMC11543029/
Abstract

BACKGROUND

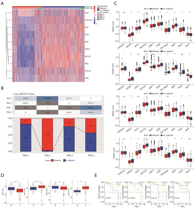
Tumor-associated macrophages play a critical role in the progression and immune response of triple-negative breast cancer (TNBC). Our study aimed to explore the characteristics of tumor-associated macrophages (TAMs) in TNBC, construct a risk signature associated with TAM clusters, and verify its relationship with prognosis and immune-related characteristics.

METHODS

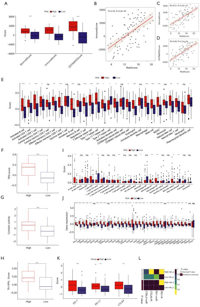
Firstly, we identified four TAM clusters and determined prognosis-related clusters in TNBC based on the single-cell RNA sequencing (scRNA-seq) data. Subsequently, the TAM-related prognostic genes were obtained by the univariate Cox regression analysis and an 8-gene risk signature was then constructed by least absolute shrinkage and selection operator (LASSO) regression based on these TAM-related prognostic genes. Analyses of immune characteristics showed a significant association between the signature with stromal and immune scores, as well as some immune cells.

RESULTS

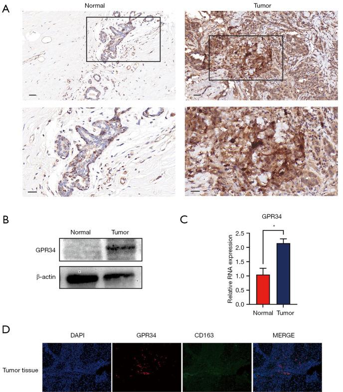
Multivariate analysis revealed that the risk signature was an independent prognostic factor for TNBC, and its value in predicting immunotherapeutic outcomes was also confirmed. A novel nomogram integrating the stage and TAM-based risk signature was constructed, which exhibited favorable predictability and reliability in the prognosis prediction of TNBC. Finally, the increasing expression of which is one of the eight hub genes was explored in TNBC by experiments including reverse-transcriptase polymerase chain reaction, western blot, and immunohistochemistry.

CONCLUSIONS

Our study may provide unique insights into obtaining independent prognostic factors, improving immunotherapeutic strategies, and identifying effective therapeutic targets for TNBC.

摘要

背景

肿瘤相关巨噬细胞在三阴性乳腺癌(TNBC)的进展和免疫反应中起关键作用。我们的研究旨在探讨TNBC中肿瘤相关巨噬细胞(TAM)的特征,构建与TAM簇相关的风险特征,并验证其与预后和免疫相关特征的关系。

方法

首先,我们基于单细胞RNA测序(scRNA-seq)数据在TNBC中鉴定了四个TAM簇并确定了与预后相关的簇。随后,通过单变量Cox回归分析获得TAM相关的预后基因,然后基于这些TAM相关的预后基因通过最小绝对收缩和选择算子(LASSO)回归构建一个8基因风险特征。免疫特征分析显示该特征与基质和免疫评分以及一些免疫细胞之间存在显著关联。

结果

多变量分析显示该风险特征是TNBC的独立预后因素,其在预测免疫治疗结果中的价值也得到了证实。构建了一个整合分期和基于TAM的风险特征的新型列线图,该列线图在TNBC的预后预测中表现出良好的预测性和可靠性。最后,通过逆转录聚合酶链反应、蛋白质免疫印迹和免疫组织化学等实验,在TNBC中探索了八个枢纽基因之一的表达增加情况。

结论

我们的研究可能为获得独立预后因素、改进免疫治疗策略以及确定TNBC的有效治疗靶点提供独特的见解。

https://cdn.ncbi.nlm.nih.gov/pmc/blobs/6772/11543029/e9fbe21c8422/tcr-13-10-5214-f8.jpg
https://cdn.ncbi.nlm.nih.gov/pmc/blobs/6772/11543029/a85614dabc9e/tcr-13-10-5214-f1.jpg
https://cdn.ncbi.nlm.nih.gov/pmc/blobs/6772/11543029/5e28a5b51c4a/tcr-13-10-5214-f2.jpg
https://cdn.ncbi.nlm.nih.gov/pmc/blobs/6772/11543029/cfa50dbc7c3d/tcr-13-10-5214-f3.jpg
https://cdn.ncbi.nlm.nih.gov/pmc/blobs/6772/11543029/aad8ae87091c/tcr-13-10-5214-f4.jpg
https://cdn.ncbi.nlm.nih.gov/pmc/blobs/6772/11543029/a8466ed726a0/tcr-13-10-5214-f5.jpg
https://cdn.ncbi.nlm.nih.gov/pmc/blobs/6772/11543029/34fb942fa9aa/tcr-13-10-5214-f6.jpg
https://cdn.ncbi.nlm.nih.gov/pmc/blobs/6772/11543029/f4f150b9b7b5/tcr-13-10-5214-f7.jpg
https://cdn.ncbi.nlm.nih.gov/pmc/blobs/6772/11543029/e9fbe21c8422/tcr-13-10-5214-f8.jpg
https://cdn.ncbi.nlm.nih.gov/pmc/blobs/6772/11543029/a85614dabc9e/tcr-13-10-5214-f1.jpg
https://cdn.ncbi.nlm.nih.gov/pmc/blobs/6772/11543029/5e28a5b51c4a/tcr-13-10-5214-f2.jpg
https://cdn.ncbi.nlm.nih.gov/pmc/blobs/6772/11543029/cfa50dbc7c3d/tcr-13-10-5214-f3.jpg
https://cdn.ncbi.nlm.nih.gov/pmc/blobs/6772/11543029/aad8ae87091c/tcr-13-10-5214-f4.jpg
https://cdn.ncbi.nlm.nih.gov/pmc/blobs/6772/11543029/a8466ed726a0/tcr-13-10-5214-f5.jpg
https://cdn.ncbi.nlm.nih.gov/pmc/blobs/6772/11543029/34fb942fa9aa/tcr-13-10-5214-f6.jpg
https://cdn.ncbi.nlm.nih.gov/pmc/blobs/6772/11543029/f4f150b9b7b5/tcr-13-10-5214-f7.jpg
https://cdn.ncbi.nlm.nih.gov/pmc/blobs/6772/11543029/e9fbe21c8422/tcr-13-10-5214-f8.jpg

相似文献

1
Integrated analysis reveals prognostic correlation and immune characteristics of a tumor-associated macrophage-based risk signature in triple-negative breast cancer.综合分析揭示了三阴性乳腺癌中基于肿瘤相关巨噬细胞的风险特征的预后相关性和免疫特征。
Transl Cancer Res. 2024 Oct 31;13(10):5214-5232. doi: 10.21037/tcr-24-1037. Epub 2024 Oct 29.
2
M2-like tumor-associated macrophage-related biomarkers to construct a novel prognostic signature, reveal the immune landscape, and screen drugs in hepatocellular carcinoma.构建新型预后标志物,揭示免疫景观,筛选肝癌中 M2 样肿瘤相关巨噬细胞相关生物标志物。
Front Immunol. 2022 Sep 13;13:994019. doi: 10.3389/fimmu.2022.994019. eCollection 2022.
3
Integrated Analysis Construct a Tumor-Associated Macrophage Novel Signature with Promising Implications in Predicting the Prognosis and Immunotherapeutic Response of Gastric Cancer Patients.综合分析构建一个与肿瘤相关的巨噬细胞新型标志物,对预测胃癌患者的预后和免疫治疗反应具有重要意义。
Dig Dis Sci. 2024 Jun;69(6):2055-2073. doi: 10.1007/s10620-024-08365-1. Epub 2024 Apr 4.
4
Research and experimental verification on the mechanisms of cellular senescence in triple-negative breast cancer.三阴性乳腺癌细胞衰老机制的研究与实验验证
PeerJ. 2024 Feb 29;12:e16935. doi: 10.7717/peerj.16935. eCollection 2024.
5
A fibroblast-associated signature predicts prognosis and immunotherapy in esophageal squamous cell cancer.成纤维细胞相关特征可预测食管鳞癌的预后和免疫治疗反应。
Front Immunol. 2023 May 29;14:1199040. doi: 10.3389/fimmu.2023.1199040. eCollection 2023.
6
Characterization of cancer-related fibroblasts (CAF) in hepatocellular carcinoma and construction of CAF-based risk signature based on single-cell RNA-seq and bulk RNA-seq data.肝细胞癌中癌相关成纤维细胞(CAF)的特征分析及基于单细胞 RNA-seq 和 bulk RNA-seq 数据构建 CAF 风险特征。
Front Immunol. 2022 Sep 23;13:1009789. doi: 10.3389/fimmu.2022.1009789. eCollection 2022.
7
A combined hypoxia and immune gene signature for predicting survival and risk stratification in triple-negative breast cancer.一个联合缺氧和免疫基因特征,用于预测三阴性乳腺癌的生存和风险分层。
Aging (Albany NY). 2021 Aug 2;13(15):19486-19509. doi: 10.18632/aging.203360.
8
Single-cell Atlas reveals core function of CPVL/MSR1 expressing macrophages in the prognosis of triple-negative breast cancer.单细胞图谱揭示表达CPVL/MSR1的巨噬细胞在三阴性乳腺癌预后中的核心功能。
Front Immunol. 2024 Dec 24;15:1501009. doi: 10.3389/fimmu.2024.1501009. eCollection 2024.
9
Exploring the immune landscape and drug prediction of an M2 tumor-associated macrophage-related gene signature in EGFR-negative lung adenocarcinoma.探索 EGFR 阴性肺腺癌中 M2 肿瘤相关巨噬细胞相关基因特征的免疫景观和药物预测。
Thorac Cancer. 2024 Jul;15(21):1626-1637. doi: 10.1111/1759-7714.15375. Epub 2024 Jun 17.
10
Construction and Validation of a Prognostic Risk Model for Triple-Negative Breast Cancer Based on Autophagy-Related Genes.基于自噬相关基因的三阴性乳腺癌预后风险模型的构建与验证
Front Oncol. 2022 Feb 4;12:829045. doi: 10.3389/fonc.2022.829045. eCollection 2022.

本文引用的文献

1
IL1R2 Blockade Alleviates Immunosuppression and Potentiates Anti-PD-1 Efficacy in Triple-Negative Breast Cancer.IL1R2阻断可减轻三阴性乳腺癌中的免疫抑制并增强抗PD-1疗效。
Cancer Res. 2024 Jul 15;84(14):2282-2296. doi: 10.1158/0008-5472.CAN-23-3429.
2
Chemotherapy-elicited extracellular vesicle CXCL1 from dying cells promotes triple-negative breast cancer metastasis by activating TAM/PD-L1 signaling.化疗诱导的来自垂死细胞的细胞外囊泡CXCL1通过激活TAM/PD-L1信号促进三阴性乳腺癌转移。
J Exp Clin Cancer Res. 2024 Apr 23;43(1):121. doi: 10.1186/s13046-024-03050-7.
3
Modulation of miR-146b by N6-methyladenosine modification remodels tumor-associated macrophages and enhances anti-PD-1 therapy in colorectal cancer.
N6-甲基腺苷修饰调控 miR-146b 重塑肿瘤相关巨噬细胞,增强结直肠癌抗 PD-1 治疗。
Cell Oncol (Dordr). 2023 Dec;46(6):1731-1746. doi: 10.1007/s13402-023-00839-0. Epub 2023 Jul 5.
4
A fibroblast-associated signature predicts prognosis and immunotherapy in esophageal squamous cell cancer.成纤维细胞相关特征可预测食管鳞癌的预后和免疫治疗反应。
Front Immunol. 2023 May 29;14:1199040. doi: 10.3389/fimmu.2023.1199040. eCollection 2023.
5
Advances in systemic therapies for triple negative breast cancer.三阴性乳腺癌的系统治疗进展。
BMJ. 2023 May 30;381:e071674. doi: 10.1136/bmj-2022-071674.
6
Aptamer-Based Strategies to Boost Immunotherapy in TNBC.基于适配体的三阴性乳腺癌免疫治疗增强策略
Cancers (Basel). 2023 Mar 28;15(7):2010. doi: 10.3390/cancers15072010.
7
Dynamics and specificities of T cells in cancer immunotherapy.癌症免疫治疗中的 T 细胞动力学和特异性。
Nat Rev Cancer. 2023 May;23(5):295-316. doi: 10.1038/s41568-023-00560-y. Epub 2023 Apr 12.
8
Model for predicting immunotherapy based on M2 macrophage infiltration in TNBC.基于三阴性乳腺癌中 M2 巨噬细胞浸润的免疫治疗预测模型。
Front Immunol. 2023 Mar 14;14:1151800. doi: 10.3389/fimmu.2023.1151800. eCollection 2023.
9
Response to Neoadjuvant Therapy and Long-Term Survival in Patients With Triple-Negative Breast Cancer.新辅助治疗对三阴性乳腺癌患者的反应和长期生存的影响。
10
Subtyping-based platform guides precision medicine for heavily pretreated metastatic triple-negative breast cancer: The FUTURE phase II umbrella clinical trial.基于亚型的平台指导了对经大量预处理的转移性三阴性乳腺癌的精准医学治疗:FUTURE 二期伞式临床试验。
Cell Res. 2023 May;33(5):389-402. doi: 10.1038/s41422-023-00795-2. Epub 2023 Mar 27.