Suppr超能文献

利用 Bulk Segregant RNA-Seq 揭示小麦对白粉病的抗性表达谱。

Unveiling resistance expression profile to powdery mildew in wheat via Bulked Segregant RNA-Seq.

机构信息

College of Life Sciences, Yantai University, Yantai, 264005, China.

出版信息

BMC Plant Biol. 2024 Nov 11;24(1):1061. doi: 10.1186/s12870-024-05789-9.

Abstract

BACKGROUND

Developing wheat cultivars with durable resistance to powdery mildew, caused by Blumeria graminis f. sp. tritici (Bgt), is crucial for sustainable agriculture. The wheat genotype MYC exhibited high resistance to the Bgt isolate E09 at the seedling stage. Genetic analysis identified a recessive gene, temporarily named PmMYC, responsible for this resistance. Understanding the molecular mechanisms underlying this resistance is essential for advancing breeding programs.

RESULTS

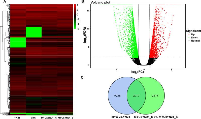
Bulked Segregant RNA-Seq revealed numerous alternative splicing events generated following Bgt infection, suggesting powdery mildew may disrupt alternative splicing and affect immune responses. Gene Ontology (GO) analysis indicated significant enrichment of differentially expressed genes in "response to stimuli" and "immune system processes", implying their roles in disease defense. BSR-Seq analysis identified two high-confidence candidate regions for PmMYC on chromosome 2B, spanning 40,451,950 - 102,426,703 bp and 421,707,046-449,840,516 bp. Within these intervals, 740 genes were identified, with nonsynonymous mutations in 46 genes in the parents and bulks. Real-time PCR showed distinct expression profiles in four genes in resistant MYC compared to susceptible Yannong 21. KEGG and COG analyses of differentially expressed genes in candidate intervals revealed enrichment in immune processes related to plant-pathogen interactions, confirming that PmMYC initiated a broad immune response to prevent Bgt invasion.

CONCLUSION

The study identified key genetic intervals and genes involved in the resistance of wheat genotype MYC to Bgt. The identified genes, particularly those with altered expression profiles, could serve as valuable targets for breeding programs aimed at developing wheat cultivars with durable resistance to powdery mildew. These findings enhanced our understanding of plant-pathogen interactions and provided a foundation for future genetic and functional studies.

摘要

背景

培育对小麦白粉病(由 Blumeria graminis f. sp. tritici(Bgt)引起)具有持久抗性的小麦品种对于可持续农业至关重要。小麦基因型 MYC 在幼苗期对 Bgt 分离株 E09 表现出高度抗性。遗传分析确定了一个隐性基因,暂时命名为 PmMYC,负责这种抗性。了解这种抗性的分子机制对于推进育种计划至关重要。

结果

BSR-Seq 分析鉴定出两个与 PmMYC 紧密连锁的高置信度候选区域,分别位于 2B 染色体上,跨度为 40,451,950-102,426,703 bp 和 421,707,046-449,840,516 bp。在这些区间内,共鉴定出 740 个基因,在亲本和混池中,有 46 个基因发生非同义突变。实时 PCR 显示,在抗感品种 MYC 和 Yannong 21 中,四个基因的表达谱存在显著差异。候选区间差异表达基因的 KEGG 和 COG 分析表明,与植物-病原体相互作用相关的免疫过程显著富集,证实 PmMYC 启动了广泛的免疫反应以阻止 Bgt 入侵。

结论

本研究鉴定了小麦基因型 MYC 对 Bgt 抗性的关键遗传区间和基因。鉴定的基因,特别是那些表达谱发生改变的基因,可为培育具有持久白粉病抗性的小麦品种的育种计划提供有价值的靶标。这些发现增强了我们对植物-病原体相互作用的理解,并为未来的遗传和功能研究提供了基础。

https://cdn.ncbi.nlm.nih.gov/pmc/blobs/3cc8/11552326/0869de5454cf/12870_2024_5789_Fig1_HTML.jpg

文献AI研究员

20分钟写一篇综述,助力文献阅读效率提升50倍。

立即体验

用中文搜PubMed

大模型驱动的PubMed中文搜索引擎

马上搜索

文档翻译

学术文献翻译模型,支持多种主流文档格式。

立即体验