Suppr超能文献

I型干扰素驱动一种对TCR刺激无反应的细胞状态,并可能阻碍癌症中有效的T细胞分化。

Type I Interferon Drives a Cellular State Inert to TCR-Stimulation and Could Impede Effective T-Cell Differentiation in Cancer.

作者信息

Corvino Dillon, Batstone Martin, Hughes Brett G M, Kempchen Tim, Ng Susanna S, Salim Nazhifah, Schneppenheim Franziska, Rommel Denise, Kumar Ananthi, Pearson Sally, Madore Jason, Koufariotis Lambross T, Steinheuer Lisa Maria, Pathirana Dilan, Thurley Kevin, Hölzel Michael, Borcherding Nicholas, Braun Matthias, Bald Tobias

机构信息

Tumor-Immunobiology, Institute for Experimental Oncology, University Hospital Bonn, Bonn, Germany.

Royal Brisbane and Women's Hospital, Brisbane, Queensland, Australia.

出版信息

Eur J Immunol. 2025 Jan;55(1):e202451371. doi: 10.1002/eji.202451371. Epub 2024 Nov 12.

Abstract

BACKGROUND

Head and neck squamous cell carcinoma (HNSCC) is linked to human papillomavirus (HPV) infection. HPV-positive and HPV-negative HNSCC exhibit distinct molecular and clinical characteristics. Although checkpoint inhibitors have shown efficiency in recurrent/metastatic HNSCC, response variability persists regardless of HPV status. This study aimed to explore the CD8 T-cell landscape in HPV-negative HNSCC.

METHODS

We performed simultaneous single-cell RNA and TCR sequencing of CD8 tumor-infiltrating lymphocytes (TILs) from treatment-naïve HPV-negative HNSCC patients. Additionally, cells were stimulated ex vivo, which allowed for the tracking of clonal transcriptomic responses.

RESULTS

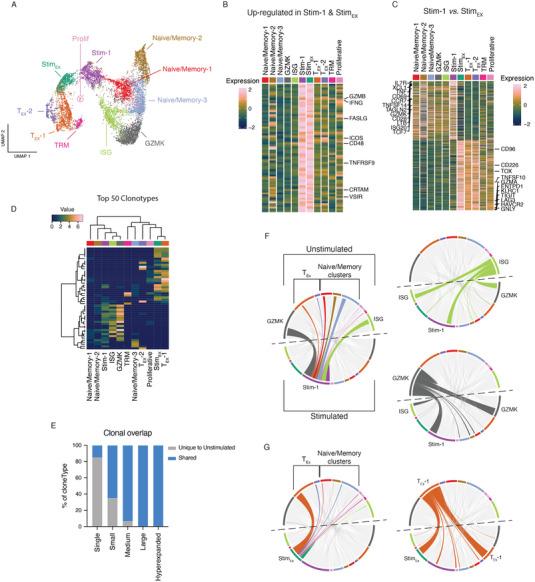
Our analysis identified a subset of CD8 TILs highly enriched for interferon-stimulated genes (ISG). TCR analysis revealed ISG cells are clonally related to a population of granzyme K (GZMK)-expressing cells. However, unlike GZMK cells, which exhibited rapid effector-like phenotypes following stimulation, ISG cells were transcriptionally inert. Additionally, ISG cells showed specific enrichment within tumor and were found across multiple tumor entities.

CONCLUSIONS

ISG-enriched CD8 TILs are a consistent feature of various tumor entities. These cells are poorly understood but possess characteristics that may impact antitumor immunity. Understanding the unique properties and functionality of ISG cells could offer innovative treatment approaches to improve patient outcomes in HPV-negative HNSCC and other cancer types.

摘要

背景

头颈部鳞状细胞癌(HNSCC)与人乳头瘤病毒(HPV)感染相关。HPV阳性和HPV阴性的HNSCC表现出不同的分子和临床特征。尽管检查点抑制剂已在复发/转移性HNSCC中显示出疗效,但无论HPV状态如何,反应变异性仍然存在。本研究旨在探索HPV阴性HNSCC中的CD8 T细胞格局。

方法

我们对未经治疗的HPV阴性HNSCC患者的CD8肿瘤浸润淋巴细胞(TIL)进行了单细胞RNA和TCR测序。此外,对细胞进行体外刺激,以便追踪克隆转录组反应。

结果

我们的分析确定了一个高度富集干扰素刺激基因(ISG)的CD8 TIL亚群。TCR分析显示,ISG细胞与一群表达颗粒酶K(GZMK)的细胞克隆相关。然而,与刺激后表现出快速效应样表型的GZMK细胞不同,ISG细胞在转录上是惰性的。此外,ISG细胞在肿瘤内表现出特异性富集,并在多个肿瘤实体中发现。

结论

富含ISG的CD8 TIL是各种肿瘤实体的一个一致特征。这些细胞了解较少,但具有可能影响抗肿瘤免疫的特征。了解ISG细胞的独特特性和功能可能为改善HPV阴性HNSCC和其他癌症类型患者的预后提供创新的治疗方法。

https://cdn.ncbi.nlm.nih.gov/pmc/blobs/ebbb/11739669/78482ca72f48/EJI-55-e202451371-g005.jpg

文献AI研究员

20分钟写一篇综述,助力文献阅读效率提升50倍。

立即体验

用中文搜PubMed

大模型驱动的PubMed中文搜索引擎

马上搜索

文档翻译

学术文献翻译模型,支持多种主流文档格式。

立即体验