Suppr超能文献

基质金属蛋白酶2响应性双药负载自组装肽抑制肿瘤生长并增强乳腺癌治疗效果。

Matrix metalloproteinase 2-responsive dual-drug-loaded self-assembling peptides suppress tumor growth and enhance breast cancer therapy.

作者信息

Ma Jihong, Yang Haiyan, Tian Xue, Meng Fanhu, Zhai Xiaoqing, Li Aimei, Li Chuntao, Wang Min, Wang Guohui, Lu Chunbo, Bai Jingkun

机构信息

School of Clinical Medicine Shandong Second Medical University Weifang China.

Emergency Department Yantaishan Hospital Yantai China.

出版信息

Bioeng Transl Med. 2024 Jul 17;9(6):e10702. doi: 10.1002/btm2.10702. eCollection 2024 Nov.

Abstract

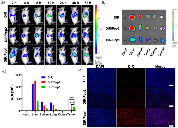
Conventional chemotherapeutic agents are limited by their lack of targeting and penetration and their short retention time, and chemotherapy might induce an immune suppressive environment. Peptide self-assembly can result in a specific morphology, and the resulting morphological changes are stimuli responsive to the external environment, which is important for drug permeation and retention of encapsulated chemotherapeutic agents. In this study, a polypeptide (Pep1) containing the peptide sequences PLGLAG and RGD that is responsive to matrix metalloproteinase 2 (MMP-2) was successfully developed. Pep1 underwent a morphological transformation from a spherical structure to aggregates with a high aspect ratio in response to MMP-2 induction. This drug delivery system (DI/Pep1) can transport doxorubicin (DOX) and indomethacin (IND) simultaneously to target tumor cells for subsequent drug release while extending drug retention within tumor cells, which increases immunogenic cell death and facilitates the immunotherapeutic effect of CD4 T cells. Ultimately, DI/Pep1 attenuated tumor-associated inflammation, enhanced the body's immune response, and inhibited breast cancer growth by combining the actions of DOX and IND. Our research offers an approach to hopefully enhance the effectiveness of cancer treatment.

摘要

传统化疗药物存在缺乏靶向性、穿透性差以及滞留时间短等局限性,而且化疗可能会诱导免疫抑制环境。肽自组装能够产生特定的形态,所产生的形态变化对外部环境具有刺激响应性,这对于药物渗透以及封装化疗药物的滞留非常重要。在本研究中,成功开发了一种含有对基质金属蛋白酶2(MMP - 2)有响应的肽序列PLGLAG和RGD的多肽(Pep1)。Pep1在MMP - 2诱导下经历了从球形结构到高纵横比聚集体的形态转变。这种药物递送系统(DI/Pep1)可以同时将阿霉素(DOX)和吲哚美辛(IND)转运至靶向肿瘤细胞以实现后续药物释放,同时延长药物在肿瘤细胞内的滞留时间,这增加了免疫原性细胞死亡并促进了CD4 T细胞的免疫治疗效果。最终,DI/Pep1通过结合DOX和IND的作用减轻了肿瘤相关炎症,增强了机体的免疫反应,并抑制了乳腺癌生长。我们的研究提供了一种有望提高癌症治疗效果的方法。

https://cdn.ncbi.nlm.nih.gov/pmc/blobs/d96c/11558207/1b7bfa8e86db/BTM2-9-e10702-g008.jpg

文献AI研究员

20分钟写一篇综述,助力文献阅读效率提升50倍。

立即体验

用中文搜PubMed

大模型驱动的PubMed中文搜索引擎

马上搜索

文档翻译

学术文献翻译模型,支持多种主流文档格式。

立即体验