• 文献检索
  • 文档翻译
  • 深度研究
  • 学术资讯
  • Suppr Zotero 插件Zotero 插件
  • 邀请有礼
  • 套餐&价格
  • 历史记录
应用&插件
Suppr Zotero 插件Zotero 插件浏览器插件Mac 客户端Windows 客户端微信小程序
定价
高级版会员购买积分包购买API积分包
服务
文献检索文档翻译深度研究API 文档MCP 服务
关于我们
关于 Suppr公司介绍联系我们用户协议隐私条款
关注我们

Suppr 超能文献

核心技术专利:CN118964589B侵权必究
粤ICP备2023148730 号-1Suppr @ 2026

文献检索

告别复杂PubMed语法,用中文像聊天一样搜索,搜遍4000万医学文献。AI智能推荐,让科研检索更轻松。

立即免费搜索

文件翻译

保留排版,准确专业,支持PDF/Word/PPT等文件格式,支持 12+语言互译。

免费翻译文档

深度研究

AI帮你快速写综述,25分钟生成高质量综述,智能提取关键信息,辅助科研写作。

立即免费体验

帕金森病中铜代谢相关标志物的鉴定。

Identification of copper metabolism-related markers in Parkinson's disease.

机构信息

Department of Joint Laboratory for Translational Medicine Research, Liaocheng People's Hospital, Liaocheng, P.R. China.

School of Basic Medicine Sciences, Shandong University, Jinan,P.R. China.

出版信息

Ann Med. 2024 Dec;56(1):2425064. doi: 10.1080/07853890.2024.2425064. Epub 2024 Nov 18.

DOI:10.1080/07853890.2024.2425064
PMID:39552415
原文链接:https://pmc.ncbi.nlm.nih.gov/articles/PMC11574951/
Abstract

OBJECTIVES

This study aimed to identify key genes related to copper metabolism in Parkinson's disease (PD), providing insight into their roles in disease progression.

METHODS

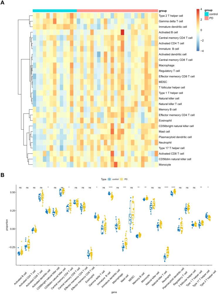
Using bioinformatic analyses, the study identified hub genes related to copper metabolism in PD patients. Differentially expressed genes (DEGs) were identified using the limma package, and copper-metabolism-related genes (CMRGs) were sourced from the Genecard database. Immune cell-related genes were derived through immune infiltration and Weighted Gene Co-expression Network Analysis (WGCNA). Hub genes were pinpointed by integrating DEGs, CMRGs, and immune cell-related genes. Functional analyses included Receiver Operating Characteristic (ROC) analysis, Ingenuity Pathway Analysis (IPA), and networks for miRNA-mRNA-transcription factor (TF), Competitive Endogenous RNA (ceRNA), and hub gene-drug interactions. Validation was performed in cerebrospinal fluid (CSF) samples from PD patients, while in vitro experiments utilized GBE1- overexpressing SH-SY5Y cells to examine cell proliferation, migration, and viability.

RESULTS

Nine hub genes (HPRT1, GLS, SNCA, MDH1, GBE1, DDC, STXBP1, ACHE, and AGTR1) were identified from 753 CMRGs, 416 DEGs, and 951 immune cell-related genes. ROC analysis showed high predictive accuracy for PD, and principal component analysis (PCA) effectively distinguished PD patients from controls. IPA identified 20 significant pathways, and various networks highlighted miRNA, TF, and drug interactions with the hub genes. Hub gene expression was validated in PD CSF samples. GBE1-overexpressing cells displayed enhanced proliferation, migration, and viability.

CONCLUSIONS

The study identified nine copper metabolism-related genes as potential therapeutic targets in PD, highlighting their relevance in PD pathology and possible treatment pathways.

摘要

目的

本研究旨在鉴定与帕金森病(PD)中铜代谢相关的关键基因,深入了解它们在疾病进展中的作用。

方法

使用生物信息学分析,本研究鉴定了 PD 患者中与铜代谢相关的枢纽基因。使用 limma 包鉴定差异表达基因(DEGs),并从 Genecard 数据库中获取铜代谢相关基因(CMRGs)。通过免疫细胞浸润和加权基因共表达网络分析(WGCNA)获得免疫细胞相关基因。通过整合 DEGs、CMRGs 和免疫细胞相关基因来确定枢纽基因。功能分析包括接收者操作特征(ROC)分析、Ingenuity 通路分析(IPA)以及 miRNA-mRNA-转录因子(TF)、竞争性内源性 RNA(ceRNA)和枢纽基因-药物相互作用网络。在 PD 患者的脑脊液(CSF)样本中进行验证,同时在体外实验中利用 GBE1 过表达 SH-SY5Y 细胞来检测细胞增殖、迁移和活力。

结果

从 753 个 CMRGs、416 个 DEGs 和 951 个免疫细胞相关基因中鉴定出 9 个枢纽基因(HPRT1、GLS、SNCA、MDH1、GBE1、DDC、STXBP1、ACHE 和 AGTR1)。ROC 分析显示对 PD 具有较高的预测准确性,主成分分析(PCA)有效地将 PD 患者与对照组区分开来。IPA 鉴定出 20 个显著通路,各种网络突出了与枢纽基因的 miRNA、TF 和药物相互作用。在 PD CSF 样本中验证了枢纽基因的表达。GBE1 过表达细胞显示出增强的增殖、迁移和活力。

结论

本研究确定了 9 个与铜代谢相关的基因作为 PD 中的潜在治疗靶点,强调了它们在 PD 病理中的相关性和可能的治疗途径。

https://cdn.ncbi.nlm.nih.gov/pmc/blobs/7c4e/11574951/c55f9f6ac9a8/IANN_A_2425064_F0010_C.jpg
https://cdn.ncbi.nlm.nih.gov/pmc/blobs/7c4e/11574951/25157e5f0712/IANN_A_2425064_F0001_C.jpg
https://cdn.ncbi.nlm.nih.gov/pmc/blobs/7c4e/11574951/bbdcd71634ed/IANN_A_2425064_F0002_C.jpg
https://cdn.ncbi.nlm.nih.gov/pmc/blobs/7c4e/11574951/16edb5ffb5ff/IANN_A_2425064_F0003_C.jpg
https://cdn.ncbi.nlm.nih.gov/pmc/blobs/7c4e/11574951/7d0169a48322/IANN_A_2425064_F0004_C.jpg
https://cdn.ncbi.nlm.nih.gov/pmc/blobs/7c4e/11574951/825f7fb849d2/IANN_A_2425064_F0005_C.jpg
https://cdn.ncbi.nlm.nih.gov/pmc/blobs/7c4e/11574951/f1188495c3ff/IANN_A_2425064_F0006_C.jpg
https://cdn.ncbi.nlm.nih.gov/pmc/blobs/7c4e/11574951/4f84102dd657/IANN_A_2425064_F0007_C.jpg
https://cdn.ncbi.nlm.nih.gov/pmc/blobs/7c4e/11574951/37d14272a2f2/IANN_A_2425064_F0008_C.jpg
https://cdn.ncbi.nlm.nih.gov/pmc/blobs/7c4e/11574951/a1b8f9f4867f/IANN_A_2425064_F0009_C.jpg
https://cdn.ncbi.nlm.nih.gov/pmc/blobs/7c4e/11574951/c55f9f6ac9a8/IANN_A_2425064_F0010_C.jpg
https://cdn.ncbi.nlm.nih.gov/pmc/blobs/7c4e/11574951/25157e5f0712/IANN_A_2425064_F0001_C.jpg
https://cdn.ncbi.nlm.nih.gov/pmc/blobs/7c4e/11574951/bbdcd71634ed/IANN_A_2425064_F0002_C.jpg
https://cdn.ncbi.nlm.nih.gov/pmc/blobs/7c4e/11574951/16edb5ffb5ff/IANN_A_2425064_F0003_C.jpg
https://cdn.ncbi.nlm.nih.gov/pmc/blobs/7c4e/11574951/7d0169a48322/IANN_A_2425064_F0004_C.jpg
https://cdn.ncbi.nlm.nih.gov/pmc/blobs/7c4e/11574951/825f7fb849d2/IANN_A_2425064_F0005_C.jpg
https://cdn.ncbi.nlm.nih.gov/pmc/blobs/7c4e/11574951/f1188495c3ff/IANN_A_2425064_F0006_C.jpg
https://cdn.ncbi.nlm.nih.gov/pmc/blobs/7c4e/11574951/4f84102dd657/IANN_A_2425064_F0007_C.jpg
https://cdn.ncbi.nlm.nih.gov/pmc/blobs/7c4e/11574951/37d14272a2f2/IANN_A_2425064_F0008_C.jpg
https://cdn.ncbi.nlm.nih.gov/pmc/blobs/7c4e/11574951/a1b8f9f4867f/IANN_A_2425064_F0009_C.jpg
https://cdn.ncbi.nlm.nih.gov/pmc/blobs/7c4e/11574951/c55f9f6ac9a8/IANN_A_2425064_F0010_C.jpg

相似文献

1
Identification of copper metabolism-related markers in Parkinson's disease.帕金森病中铜代谢相关标志物的鉴定。
Ann Med. 2024 Dec;56(1):2425064. doi: 10.1080/07853890.2024.2425064. Epub 2024 Nov 18.
2
Integrative analysis of potential biomarkers and immune cell infiltration in Parkinson's disease.帕金森病潜在生物标志物与免疫细胞浸润的整合分析。
Brain Res Bull. 2021 Dec;177:53-63. doi: 10.1016/j.brainresbull.2021.09.010. Epub 2021 Sep 16.
3
Identifying the hub gene and immune infiltration of Parkinson's disease using bioinformatical methods.使用生物信息学方法鉴定帕金森病的枢纽基因和免疫浸润。
Brain Res. 2022 Jun 15;1785:147879. doi: 10.1016/j.brainres.2022.147879. Epub 2022 Mar 10.
4
SCG5 and MITF may be novel markers of copper metabolism immunorelevance in Alzheimer's disease.SCG5和MITF可能是阿尔茨海默病中铜代谢免疫相关性的新标志物。
Sci Rep. 2024 Jun 13;14(1):13619. doi: 10.1038/s41598-024-64599-z.
5
Diagnosis and Drug Prediction of Parkinson's Disease Based on Immune-Related Genes.基于免疫相关基因的帕金森病诊断与药物预测
J Mol Neurosci. 2022 Sep;72(9):1809-1819. doi: 10.1007/s12031-022-02043-5. Epub 2022 Jun 22.
6
miRNAs and target genes in the blood as biomarkers for the early diagnosis of Parkinson's disease.血液中的微小RNA和靶基因作为帕金森病早期诊断的生物标志物。
BMC Syst Biol. 2019 Jan 21;13(1):10. doi: 10.1186/s12918-019-0680-4.
7
Integrative bioinformatics and experimental validation of hub genetic markers in acne vulgaris: Toward personalized diagnostic and therapeutic strategies.痤疮中枢纽遗传标记物的综合生物信息学和实验验证:迈向个体化诊断和治疗策略。
J Cosmet Dermatol. 2024 May;23(5):1777-1799. doi: 10.1111/jocd.16152. Epub 2024 Jan 24.
8
Novel diagnostic biomarkers related to immune infiltration in Parkinson's disease by bioinformatics analysis.通过生物信息学分析得出的与帕金森病免疫浸润相关的新型诊断生物标志物
Front Neurosci. 2023 Jan 26;17:1083928. doi: 10.3389/fnins.2023.1083928. eCollection 2023.
9
Identification of key mitochondria-related genes and their relevance to the immune system linking Parkinson's disease and primary Sjögren's syndrome through integrated bioinformatics analyses.通过综合生物信息学分析鉴定与帕金森病和原发性干燥综合征相关的关键线粒体相关基因及其与免疫系统的关联。
Comput Biol Med. 2024 Jun;175:108511. doi: 10.1016/j.compbiomed.2024.108511. Epub 2024 Apr 23.
10
Identification of potential immune-related hub genes in Parkinson's disease based on machine learning and development and validation of a diagnostic classification model.基于机器学习的帕金森病潜在免疫相关枢纽基因鉴定及诊断分类模型的建立与验证。
PLoS One. 2023 Dec 5;18(12):e0294984. doi: 10.1371/journal.pone.0294984. eCollection 2023.

引用本文的文献

1
Identification of a TIGIT-expressing CD8 T cell subset as a potential prognostic biomarker in colorectal cancer.鉴定表达TIGIT的CD8 T细胞亚群作为结直肠癌潜在的预后生物标志物。
Front Immunol. 2025 Jul 29;16:1626367. doi: 10.3389/fimmu.2025.1626367. eCollection 2025.
2
Mechanisms underlying prostate cancer sensitivity to reactive oxygen species: overcoming radiotherapy resistance and recent clinical advances.前列腺癌对活性氧敏感的潜在机制:克服放疗抗性及近期临床进展
Cancer Biol Med. 2025 Jul 10;22(7):747-61. doi: 10.20892/j.issn.2095-3941.2024.0584.
3
A bioinformatics approach combined with experimental validation analyzes the efficacy of azithromycin in treating SARS-CoV-2 infection in patients with IPF and COPD These authors contributed equally: Yining Xie, Guangshu Chen, and Weiling Wu.

本文引用的文献

1
Low-dose Cu exposure enhanced α-synuclein accumulation associates with mitochondrial impairments in mice model of Parkinson's disease.低剂量铜暴露增强α-突触核蛋白在帕金森病小鼠模型中的积累与线粒体损伤有关。
Toxicol Lett. 2023 Sep 15;387:14-27. doi: 10.1016/j.toxlet.2023.09.004. Epub 2023 Sep 17.
2
Microglia Mediated Neuroinflammation in Parkinson's Disease.小胶质细胞介导的帕金森病神经炎症。
Cells. 2023 Mar 25;12(7):1012. doi: 10.3390/cells12071012.
3
Upregulation of Yin-Yang-1 Associates with Proliferation and Glutamine Metabolism in Esophageal Carcinoma.
一种结合实验验证的生物信息学方法分析了阿奇霉素治疗特发性肺纤维化(IPF)和慢性阻塞性肺疾病(COPD)患者的新型冠状病毒肺炎(SARS-CoV-2)感染的疗效。 这些作者贡献相同:谢伊宁、陈广舒和吴维玲。
Sci Rep. 2025 Mar 23;15(1):10009. doi: 10.1038/s41598-025-94801-9.
4
Clinical updates of B‑cell maturation antigen‑targeted therapy in multiple myeloma (MM) and relapsed/refractory MM (Review).多发性骨髓瘤(MM)及复发/难治性MM中B细胞成熟抗原靶向治疗的临床进展(综述)
Int J Mol Med. 2025 Feb;55(2). doi: 10.3892/ijmm.2024.5468. Epub 2024 Dec 13.
阴阳-1的上调与食管癌的增殖和谷氨酰胺代谢相关。
Int J Genomics. 2022 Mar 20;2022:9305081. doi: 10.1155/2022/9305081. eCollection 2022.
4
Copper-induced cell death.铜诱导的细胞死亡。
Science. 2022 Mar 18;375(6586):1231-1232. doi: 10.1126/science.abo3959. Epub 2022 Mar 17.
5
Characterization of cognitive impairment in adult polyglucosan body disease.成人多黏体包涵体病认知障碍的特征。
J Neurol. 2022 Jun;269(6):2854-2861. doi: 10.1007/s00415-022-10960-z. Epub 2022 Jan 8.
6
Overexpression of HPRT1 is associated with poor prognosis in head and neck squamous cell carcinoma.HPRT1 过表达与头颈部鳞状细胞癌的不良预后相关。
FEBS Open Bio. 2021 Sep;11(9):2525-2540. doi: 10.1002/2211-5463.13250. Epub 2021 Aug 4.
7
Copper Induces Spleen Damage Through Modulation of Oxidative Stress, Apoptosis, DNA Damage, and Inflammation.铜通过调节氧化应激、细胞凋亡、DNA 损伤和炎症诱导脾脏损伤。
Biol Trace Elem Res. 2022 Feb;200(2):669-677. doi: 10.1007/s12011-021-02672-8. Epub 2021 Mar 19.
8
Immune Profiling of Parkinson's Disease Revealed Its Association With a Subset of Infiltrating Cells and Signature Genes.帕金森病的免疫图谱揭示了其与浸润细胞亚群和特征基因的关联。
Front Aging Neurosci. 2021 Feb 9;13:605970. doi: 10.3389/fnagi.2021.605970. eCollection 2021.
9
Inhibition of copper transporter 1 prevents α-synuclein pathology and alleviates nigrostriatal degeneration in AAV-based mouse model of Parkinson's disease.抑制铜转运蛋白 1 可预防帕金森病 AAV 小鼠模型中的α-突触核蛋白病理,并减轻黑质纹状体变性。
Redox Biol. 2021 Jan;38:101795. doi: 10.1016/j.redox.2020.101795. Epub 2020 Nov 12.
10
GBE1-related disorders: Adult polyglucosan body disease and its neuromuscular phenotypes.GBE1 相关疾病:成人多聚体包涵体病及其神经肌肉表型。
J Inherit Metab Dis. 2021 May;44(3):534-543. doi: 10.1002/jimd.12325. Epub 2020 Nov 13.