• 文献检索
  • 文档翻译
  • 深度研究
  • 学术资讯
  • Suppr Zotero 插件Zotero 插件
  • 邀请有礼
  • 套餐&价格
  • 历史记录
应用&插件
Suppr Zotero 插件Zotero 插件浏览器插件Mac 客户端Windows 客户端微信小程序
定价
高级版会员购买积分包购买API积分包
服务
文献检索文档翻译深度研究API 文档MCP 服务
关于我们
关于 Suppr公司介绍联系我们用户协议隐私条款
关注我们

Suppr 超能文献

核心技术专利:CN118964589B侵权必究
粤ICP备2023148730 号-1Suppr @ 2026

文献检索

告别复杂PubMed语法,用中文像聊天一样搜索,搜遍4000万医学文献。AI智能推荐,让科研检索更轻松。

立即免费搜索

文件翻译

保留排版,准确专业,支持PDF/Word/PPT等文件格式,支持 12+语言互译。

免费翻译文档

深度研究

AI帮你快速写综述,25分钟生成高质量综述,智能提取关键信息,辅助科研写作。

立即免费体验

癌症中改变的扩展检测及影响

Expanded detection and impact of alterations in cancer.

作者信息

Sturgill Ian R, Raab Jesse R, Hoadley Katherine A

机构信息

Bioinformatics and Computational Biology Curriculum, Department of Genetics, University of North Carolina at Chapel Hill, 116 Manning Drive, Chapel Hill, NC 27599, USA.

Department of Genetics, Lineberger Comprehensive Cancer Center, University of North Carolina at Chapel Hill, 116 Manning Drive, Chapel Hill, NC 27599, USA.

出版信息

NAR Cancer. 2024 Nov 15;6(4):zcae045. doi: 10.1093/narcan/zcae045. eCollection 2024 Dec.

DOI:10.1093/narcan/zcae045
PMID:39554490
原文链接:https://pmc.ncbi.nlm.nih.gov/articles/PMC11567159/
Abstract

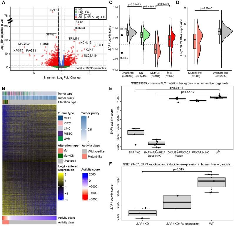
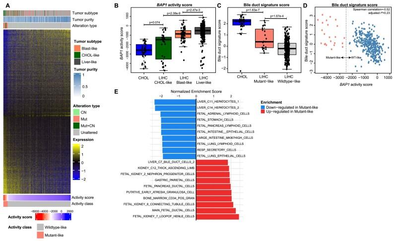
Aberrant expression of the ( associated protein 1) tumor suppressor gene is a prominent risk factor for several tumor types and is important in tumor evolution and progression. Here we performed integrated multi-omics analyses using data from The Cancer Genome Atlas for 33 cancer types and over 10 000 individuals to identify alterations leading to disruption. We combined existing variant calls and new calls derived from a local realignment pipeline across multiple independent variant callers, increasing somatic variant detection by 41% from 182 to 257, including 11 indels ≥40 bp. The expanded detection of mutations highlights the power of new tools to uncover longer indels and impactful mutations. We developed an expression-based activity score and identified a transcriptional profile associated with disruption in cancer. has been proposed to play a critical role in controlling tumor plasticity and normal cell fate. Leveraging human and mouse liver datasets, loss in normal cells resulted in lower activity scores and lower scores were associated with a less-differentiated phenotype in embryonic cells. Together, our expanded mutant samples revealed a transcriptional signature in cancer cells, supporting 's influences on cellular plasticity and cell identity maintenance.

摘要

(相关蛋白1)肿瘤抑制基因的异常表达是多种肿瘤类型的一个突出风险因素,在肿瘤的发生发展过程中起着重要作用。在此,我们使用来自癌症基因组图谱(The Cancer Genome Atlas)的33种癌症类型和超过10000名个体的数据进行了综合多组学分析,以确定导致(相关蛋白1)功能破坏的改变。我们将现有的变异检测结果与通过跨多个独立变异检测工具的局部重排流程得出的新检测结果相结合,使体细胞变异检测数量从182个增加到257个,增幅达41%,其中包括11个长度≥40 bp的插入缺失。对突变检测范围的扩大凸显了新工具在发现更长插入缺失和有影响的突变方面的强大作用。我们开发了一种基于表达的(相关蛋白1)活性评分,并确定了一种与癌症中(相关蛋白1)功能破坏相关的转录谱。有人提出(相关蛋白1)在控制肿瘤可塑性和正常细胞命运方面起着关键作用。利用人类和小鼠肝脏数据集,正常细胞中的(相关蛋白1)缺失导致活性评分降低,而较低的评分与胚胎细胞中分化程度较低的表型相关。总之,我们扩大后的(相关蛋白1)突变样本揭示了癌细胞中的一种转录特征,支持了(相关蛋白1)对细胞可塑性和细胞身份维持的影响。

https://cdn.ncbi.nlm.nih.gov/pmc/blobs/c636/11567159/1ebd0345d83a/zcae045fig5.jpg
https://cdn.ncbi.nlm.nih.gov/pmc/blobs/c636/11567159/2476fbe3d87b/zcae045figgra1.jpg
https://cdn.ncbi.nlm.nih.gov/pmc/blobs/c636/11567159/c5fca9032337/zcae045fig1.jpg
https://cdn.ncbi.nlm.nih.gov/pmc/blobs/c636/11567159/06ab992b3e99/zcae045fig2.jpg
https://cdn.ncbi.nlm.nih.gov/pmc/blobs/c636/11567159/1db63ac5a679/zcae045fig3.jpg
https://cdn.ncbi.nlm.nih.gov/pmc/blobs/c636/11567159/fe68f19dd413/zcae045fig4.jpg
https://cdn.ncbi.nlm.nih.gov/pmc/blobs/c636/11567159/1ebd0345d83a/zcae045fig5.jpg
https://cdn.ncbi.nlm.nih.gov/pmc/blobs/c636/11567159/2476fbe3d87b/zcae045figgra1.jpg
https://cdn.ncbi.nlm.nih.gov/pmc/blobs/c636/11567159/c5fca9032337/zcae045fig1.jpg
https://cdn.ncbi.nlm.nih.gov/pmc/blobs/c636/11567159/06ab992b3e99/zcae045fig2.jpg
https://cdn.ncbi.nlm.nih.gov/pmc/blobs/c636/11567159/1db63ac5a679/zcae045fig3.jpg
https://cdn.ncbi.nlm.nih.gov/pmc/blobs/c636/11567159/fe68f19dd413/zcae045fig4.jpg
https://cdn.ncbi.nlm.nih.gov/pmc/blobs/c636/11567159/1ebd0345d83a/zcae045fig5.jpg

相似文献

1
Expanded detection and impact of alterations in cancer.癌症中改变的扩展检测及影响
NAR Cancer. 2024 Nov 15;6(4):zcae045. doi: 10.1093/narcan/zcae045. eCollection 2024 Dec.
2
Expanded detection and impact of alterations in cancer.癌症中改变的扩展检测及影响
bioRxiv. 2024 Jul 17:2023.11.21.568094. doi: 10.1101/2023.11.21.568094.
3
Comparison of Two Modern Survival Prediction Tools, SORG-MLA and METSSS, in Patients With Symptomatic Long-bone Metastases Who Underwent Local Treatment With Surgery Followed by Radiotherapy and With Radiotherapy Alone.两种现代生存预测工具 SORG-MLA 和 METSSS 在接受手术联合放疗和单纯放疗治疗有症状长骨转移患者中的比较。
Clin Orthop Relat Res. 2024 Dec 1;482(12):2193-2208. doi: 10.1097/CORR.0000000000003185. Epub 2024 Jul 23.
4
Different prognostic roles of tumor suppressor gene BAP1 in cancer: A systematic review with meta-analysis.肿瘤抑制基因BAP1在癌症中的不同预后作用:一项荟萃分析的系统评价
Genes Chromosomes Cancer. 2016 Oct;55(10):741-9. doi: 10.1002/gcc.22381. Epub 2016 Jul 7.
5
Can a Liquid Biopsy Detect Circulating Tumor DNA With Low-passage Whole-genome Sequencing in Patients With a Sarcoma? A Pilot Evaluation.液体活检能否通过低深度全基因组测序检测肉瘤患者的循环肿瘤DNA?一项初步评估。
Clin Orthop Relat Res. 2025 Jan 1;483(1):39-48. doi: 10.1097/CORR.0000000000003161. Epub 2024 Jun 21.
6
Exploring potential therapeutic targets for colorectal tumors based on whole genome sequencing of colorectal tumors and paracancerous tissues.基于结直肠癌及癌旁组织全基因组测序探索结直肠癌潜在治疗靶点
Front Mol Biosci. 2025 Jul 4;12:1605117. doi: 10.3389/fmolb.2025.1605117. eCollection 2025.
7
Leveraging a foundation model zoo for cell similarity search in oncological microscopy across devices.利用基础模型库进行跨设备肿瘤显微镜检查中的细胞相似性搜索。
Front Oncol. 2025 Jun 18;15:1480384. doi: 10.3389/fonc.2025.1480384. eCollection 2025.
8
Systemic Inflammatory Response Syndrome全身炎症反应综合征
9
[Volume and health outcomes: evidence from systematic reviews and from evaluation of Italian hospital data].[容量与健康结果:来自系统评价和意大利医院数据评估的证据]
Epidemiol Prev. 2013 Mar-Jun;37(2-3 Suppl 2):1-100.
10
Low Exposures to Amphibole or Serpentine Asbestos in Germline Bap1-mutant Mice Induce Mesothelioma Characterized by an Immunosuppressive Tumor Microenvironment.胚系 Bap1 突变小鼠低暴露于角闪石或蛇纹石石棉可诱导以免疫抑制性肿瘤微环境为特征的间皮瘤。
Cancer Res Commun. 2024 Apr 8;4(4):1004-1015. doi: 10.1158/2767-9764.CRC-23-0423.

本文引用的文献

1
Complex heatmap visualization.复杂热图可视化。
Imeta. 2022 Aug 1;1(3):e43. doi: 10.1002/imt2.43. eCollection 2022 Sep.
2
A developmental constraint model of cancer cell states and tumor heterogeneity.癌症细胞状态和肿瘤异质性的发育约束模型。
Cell. 2024 Jun 6;187(12):2907-2918. doi: 10.1016/j.cell.2024.04.032.
3
Organoid models of fibrolamellar carcinoma mutations reveal hepatocyte transdifferentiation through cooperative BAP1 and PRKAR2A loss.成纤维板层样肝癌突变的类器官模型揭示了通过 BAP1 和 PRKAR2A 协同缺失的肝细胞转分化。
Nat Commun. 2023 May 3;14(1):2377. doi: 10.1038/s41467-023-37951-6.
4
Medical and Surgical Care of Patients With Mesothelioma and Their Relatives Carrying Germline BAP1 Mutations.间皮瘤患者及其携带胚系 BAP1 突变的亲属的医疗和手术护理。
J Thorac Oncol. 2022 Jul;17(7):873-889. doi: 10.1016/j.jtho.2022.03.014. Epub 2022 Apr 21.
5
Plotgardener: cultivating precise multi-panel figures in R.Plotgardener:在 R 中种植精确的多面板图形。
Bioinformatics. 2022 Mar 28;38(7):2042-2045. doi: 10.1093/bioinformatics/btac057.
6
Genomic characterization of rare molecular subclasses of hepatocellular carcinoma.肝细胞癌罕见分子亚型的基因组特征。
Commun Biol. 2021 Oct 4;4(1):1150. doi: 10.1038/s42003-021-02674-1.
7
BAP1/ASXL complex modulation regulates epithelial-mesenchymal transition during trophoblast differentiation and invasion.BAP1/ASXL复合物调节在滋养层细胞分化和侵袭过程中的上皮-间质转化。
Elife. 2021 Jun 25;10:e63254. doi: 10.7554/eLife.63254.
8
Twelve years of SAMtools and BCFtools.SAMtools 和 BCFtools 十二年。
Gigascience. 2021 Feb 16;10(2). doi: 10.1093/gigascience/giab008.
9
Roles and mechanisms of BAP1 deubiquitinase in tumor suppression.BAP1 去泛素化酶在肿瘤抑制中的作用和机制。
Cell Death Differ. 2021 Feb;28(2):606-625. doi: 10.1038/s41418-020-00709-4. Epub 2021 Jan 18.
10
UniProt: the universal protein knowledgebase in 2021.UniProt:2021 年的通用蛋白质知识库。
Nucleic Acids Res. 2021 Jan 8;49(D1):D480-D489. doi: 10.1093/nar/gkaa1100.