• 文献检索
  • 文档翻译
  • 深度研究
  • 学术资讯
  • Suppr Zotero 插件Zotero 插件
  • 邀请有礼
  • 套餐&价格
  • 历史记录
应用&插件
Suppr Zotero 插件Zotero 插件浏览器插件Mac 客户端Windows 客户端微信小程序
定价
高级版会员购买积分包购买API积分包
服务
文献检索文档翻译深度研究API 文档MCP 服务
关于我们
关于 Suppr公司介绍联系我们用户协议隐私条款
关注我们

Suppr 超能文献

核心技术专利:CN118964589B侵权必究
粤ICP备2023148730 号-1Suppr @ 2026

文献检索

告别复杂PubMed语法,用中文像聊天一样搜索,搜遍4000万医学文献。AI智能推荐,让科研检索更轻松。

立即免费搜索

文件翻译

保留排版,准确专业,支持PDF/Word/PPT等文件格式,支持 12+语言互译。

免费翻译文档

深度研究

AI帮你快速写综述,25分钟生成高质量综述,智能提取关键信息,辅助科研写作。

立即免费体验

转录组和代谢组分析揭示了同源八倍体贡菊中绿原酸的积累。

Transcriptome and metabolome profiling unveil the accumulation of chlorogenic acid in autooctoploid Gongju.

作者信息

Zhao Li, Cao Yu, Shan Gaomeng, Zhou Jiayi, Li Xintong, Liu Peng, Wang Yansong, An Songhao, Gao Ri

机构信息

College of Agricultural, Yanbian University, Yanji, Jilin, China.

Yanbian Academy of Forestry Sciences, Yanji, Jilin, China.

出版信息

Front Plant Sci. 2024 Nov 1;15:1461357. doi: 10.3389/fpls.2024.1461357. eCollection 2024.

DOI:10.3389/fpls.2024.1461357
PMID:39554524
原文链接:https://pmc.ncbi.nlm.nih.gov/articles/PMC11563975/
Abstract

BACKGROUND

Gongju is recognized as one of the four traditional Chinese medicinal herbs, and its main constituents are chlorogenic acid (CGA) and its derivative material. CGA content in autooctoploid Gongju are considerably elevated compared with those in parental tetraploid Gongju at different flowering stages. However, the underlying molecular mechanisms governing the regulation CGA content remain poorly understood.

METHODS

Therefore, we conducted integrated transcriptome and metabolome analyses of different flowering stages in autooctoploid and tetraploid Gongju to elucidate the underlying molecular mechanisms governing CGA biosynthesis.

RESULTS

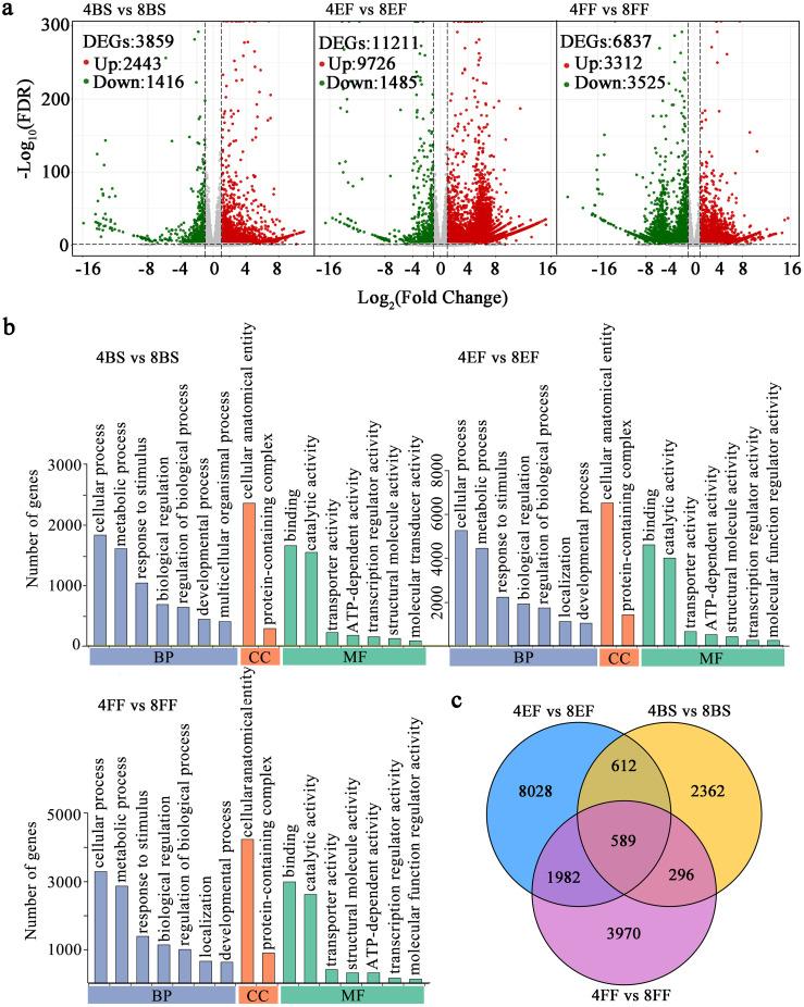
Transcriptome analysis showed that the number of differentially expressed genes in the budding stage (BS), early flowering stage (EF), and full flowering stage (FF) of tetraploid and octoploid Gongju were 3859, 11,211, and 6837, respectively. A total of 563, 466, and 394 differential accumulated metabolites were respectively identified between the bud stages of tetraploid and octoploid Gongju (4BS vs. 8BS), between the early flowering stages of tetraploid and octoploid Gongju (4EF vs. 8EF), and the full flowering stages of tetraploid and octoploid Gongju (4FF vs. 8FF) groups. The integrated analysis of transcriptomics and metabolomics revealed that the expression of pma6460 and mws0178, which are key enzymes involved in the CGA synthesis pathway, increased during the flowering stages of octoploid Gongju relative to that of tetraploid Gongju. The expression levels of and genes associated with CGA synthesis were higher in octoploid plants than in tetraploid plants at various flowering stages. To investigate the potential regulation of transcription factors involved in CGA synthesis, we analyzed the coexpression of and with and . Results indicated that transcription factors, such as (Cluster-30519.0), (Cluster-75874.0), (Cluster-94106.0), (Cluster-71968.7), (Cluster-32024.1), (Cluster-62341.0), (Cluster-32024.8), (Cluster-60210.0), and (Cluster-90665.1) play a pivotal role in CGA synthesis regulation. The present study provides novel insights into the molecular mechanisms underlying CGA accumulation in autopolyploid Gongju.

摘要

背景

贡菊被公认为四大传统中药材之一,其主要成分是绿原酸(CGA)及其衍生物。在不同开花阶段,同源八倍体贡菊中的CGA含量比亲本四倍体贡菊中的CGA含量显著升高。然而,调控CGA含量的潜在分子机制仍知之甚少。

方法

因此,我们对同源八倍体和四倍体贡菊不同开花阶段进行了转录组和代谢组的综合分析,以阐明调控CGA生物合成的潜在分子机制。

结果

转录组分析表明,四倍体和八倍体贡菊在现蕾期(BS)、初花期(EF)和盛花期(FF)的差异表达基因数量分别为3859、11211和6837个。在四倍体和八倍体贡菊的现蕾期(4BS与8BS)、初花期(4EF与8EF)以及盛花期(4FF与8FF)组之间,分别鉴定出563、466和394种差异积累代谢物。转录组学和代谢组学的综合分析表明,相对于四倍体贡菊,参与CGA合成途径的关键酶pma⁶⁴⁶⁰和mws⁰¹⁷⁸的表达在八倍体贡菊开花阶段增加。在各个开花阶段,与CGA合成相关的基因在八倍体植株中的表达水平高于四倍体植株。为了研究参与CGA合成的转录因子的潜在调控作用,我们分析了与和的共表达。结果表明,转录因子,如(Cluster-30519.0)、(Cluster-75874.0)、(Cluster-94106.0)、(Cluster-71968.7)、(Cluster-32024.1)、(Cluster-62341.0)、(Cluster-32024.8)、(Cluster-60210.0)和(Cluster-90665.1)在CGA合成调控中起关键作用。本研究为同源多倍体贡菊中CGA积累的分子机制提供了新的见解。

https://cdn.ncbi.nlm.nih.gov/pmc/blobs/d8ee/11563975/97ebfb991e47/fpls-15-1461357-g008.jpg
https://cdn.ncbi.nlm.nih.gov/pmc/blobs/d8ee/11563975/d668d13230a3/fpls-15-1461357-g001.jpg
https://cdn.ncbi.nlm.nih.gov/pmc/blobs/d8ee/11563975/5bd804edc761/fpls-15-1461357-g002.jpg
https://cdn.ncbi.nlm.nih.gov/pmc/blobs/d8ee/11563975/90e021b7ede3/fpls-15-1461357-g003.jpg
https://cdn.ncbi.nlm.nih.gov/pmc/blobs/d8ee/11563975/9c9a89406f5a/fpls-15-1461357-g004.jpg
https://cdn.ncbi.nlm.nih.gov/pmc/blobs/d8ee/11563975/b14417891fd7/fpls-15-1461357-g005.jpg
https://cdn.ncbi.nlm.nih.gov/pmc/blobs/d8ee/11563975/1c76ce89e80e/fpls-15-1461357-g006.jpg
https://cdn.ncbi.nlm.nih.gov/pmc/blobs/d8ee/11563975/24edea8cd369/fpls-15-1461357-g007.jpg
https://cdn.ncbi.nlm.nih.gov/pmc/blobs/d8ee/11563975/97ebfb991e47/fpls-15-1461357-g008.jpg
https://cdn.ncbi.nlm.nih.gov/pmc/blobs/d8ee/11563975/d668d13230a3/fpls-15-1461357-g001.jpg
https://cdn.ncbi.nlm.nih.gov/pmc/blobs/d8ee/11563975/5bd804edc761/fpls-15-1461357-g002.jpg
https://cdn.ncbi.nlm.nih.gov/pmc/blobs/d8ee/11563975/90e021b7ede3/fpls-15-1461357-g003.jpg
https://cdn.ncbi.nlm.nih.gov/pmc/blobs/d8ee/11563975/9c9a89406f5a/fpls-15-1461357-g004.jpg
https://cdn.ncbi.nlm.nih.gov/pmc/blobs/d8ee/11563975/b14417891fd7/fpls-15-1461357-g005.jpg
https://cdn.ncbi.nlm.nih.gov/pmc/blobs/d8ee/11563975/1c76ce89e80e/fpls-15-1461357-g006.jpg
https://cdn.ncbi.nlm.nih.gov/pmc/blobs/d8ee/11563975/24edea8cd369/fpls-15-1461357-g007.jpg
https://cdn.ncbi.nlm.nih.gov/pmc/blobs/d8ee/11563975/97ebfb991e47/fpls-15-1461357-g008.jpg

相似文献

1
Transcriptome and metabolome profiling unveil the accumulation of chlorogenic acid in autooctoploid Gongju.转录组和代谢组分析揭示了同源八倍体贡菊中绿原酸的积累。
Front Plant Sci. 2024 Nov 1;15:1461357. doi: 10.3389/fpls.2024.1461357. eCollection 2024.
2
Comparative transcriptomic analyses of chlorogenic acid and luteolosides biosynthesis pathways at different flowering stages of diploid and tetraploid .二倍体和四倍体不同开花阶段绿原酸和木犀草苷生物合成途径的比较转录组分析
PeerJ. 2020 Mar 6;8:e8690. doi: 10.7717/peerj.8690. eCollection 2020.
3
Integrated metabolic profiling and transcriptome analysis of Lonicera japonica flowers for chlorogenic acid, luteolin and endogenous hormone syntheses.对金银花的代谢组学和转录组学分析,以研究绿原酸、木犀草素和内源激素的合成。
Gene. 2023 Dec 20;888:147739. doi: 10.1016/j.gene.2023.147739. Epub 2023 Aug 24.
4
Transcriptomic and metabolomic analyses provide insights into the biosynthesis of chlorogenic acids in Lonicera macranthoides Hand.-Mazz.转录组学和代谢组学分析为研究大花忍冬中绿原酸的生物合成提供了线索。
PLoS One. 2021 May 26;16(5):e0251390. doi: 10.1371/journal.pone.0251390. eCollection 2021.
5
Comparative transcriptome and weighted correlation network analyses reveal candidate genes involved in chlorogenic acid biosynthesis in sweet potato.比较转录组和加权相关网络分析揭示了与甘薯绿原酸生物合成相关的候选基因。
Sci Rep. 2022 Feb 17;12(1):2770. doi: 10.1038/s41598-022-06794-4.
6
Integrated Analysis of the Transcriptome and Metabolome of : A Plant with High Chlorogenic Acid Content Traditionally Used to Treat Diabetes Mellitus.传统用于治疗糖尿病的高绿原酸含量植物的转录组和代谢组综合分析。
Int J Mol Sci. 2020 Oct 14;21(20):7572. doi: 10.3390/ijms21207572.
7
Integrative analysis of the metabolome and transcriptome reveals the molecular mechanism of chlorogenic acid synthesis in peach fruit.代谢组和转录组的综合分析揭示了桃果实中绿原酸合成的分子机制。
Front Nutr. 2022 Jul 19;9:961626. doi: 10.3389/fnut.2022.961626. eCollection 2022.
8
Integrated transcriptome, small RNA and degradome sequencing approaches proffer insights into chlorogenic acid biosynthesis in leafy sweet potato.整合转录组、小 RNA 和降解组测序方法为叶用甘薯中绿原酸生物合成提供了新的见解。
PLoS One. 2021 Jan 22;16(1):e0245266. doi: 10.1371/journal.pone.0245266. eCollection 2021.
9
Transcriptomic analysis of key genes involved in chlorogenic acid biosynthetic pathway and characterization of MaHCT from Morus alba L.绿原酸生物合成途径中关键基因的转录组分析及来自桑树的MaHCT的特性分析
Protein Expr Purif. 2019 Apr;156:25-35. doi: 10.1016/j.pep.2018.12.006. Epub 2018 Dec 28.
10
Light plays a critical role in the accumulation of chlorogenic acid in Lonicera macranthoides Hand.-Mazz.光照在忍冬(Lonicera macranthoides Hand.-Mazz.)中绿原酸的积累过程中起着关键作用。
Plant Physiol Biochem. 2023 Mar;196:793-806. doi: 10.1016/j.plaphy.2023.02.016. Epub 2023 Feb 16.

本文引用的文献

1
Transcriptomic and metabolomic analyses reveal the differential accumulation of phenylpropanoids and terpenoids in hemp autotetraploid and its diploid progenitor.转录组学和代谢组学分析揭示了大麻同源四倍体与其二倍体祖先中苯丙烷类和萜类化合物的差异积累。
BMC Plant Biol. 2023 Dec 5;23(1):616. doi: 10.1186/s12870-023-04630-z.
2
Integrated metabolic profiling and transcriptome analysis of Lonicera japonica flowers for chlorogenic acid, luteolin and endogenous hormone syntheses.对金银花的代谢组学和转录组学分析,以研究绿原酸、木犀草素和内源激素的合成。
Gene. 2023 Dec 20;888:147739. doi: 10.1016/j.gene.2023.147739. Epub 2023 Aug 24.
3
Full-length transcriptome sequencing and transgenic tobacco revealed the key genes in the chlorogenic acid synthesis pathway of Sambucus chinensis L.
全长转录组测序和转基因烟草揭示了接骨木中绿原酸合成途径的关键基因。
Physiol Plant. 2023 May-Jun;175(3):e13944. doi: 10.1111/ppl.13944.
4
Regulation of flavonoids in strawberry fruits by FaMYB5/FaMYB10 dominated MYB-bHLH-WD40 ternary complexes.FaMYB5/FaMYB10主导的MYB-bHLH-WD40三元复合物对草莓果实中类黄酮的调控
Front Plant Sci. 2023 Mar 13;14:1145670. doi: 10.3389/fpls.2023.1145670. eCollection 2023.
5
Genome-wide identification and expression analysis of the bHLH gene family in passion fruit (Passiflora edulis) and its response to abiotic stress.百香果(西番莲)bHLH基因家族的全基因组鉴定、表达分析及其对非生物胁迫的响应
Int J Biol Macromol. 2023 Jan 15;225:389-403. doi: 10.1016/j.ijbiomac.2022.11.076. Epub 2022 Nov 16.
6
Integrative analysis of the metabolome and transcriptome reveals the molecular mechanism of chlorogenic acid synthesis in peach fruit.代谢组和转录组的综合分析揭示了桃果实中绿原酸合成的分子机制。
Front Nutr. 2022 Jul 19;9:961626. doi: 10.3389/fnut.2022.961626. eCollection 2022.
7
Transcriptome and metabolome profiling unveil the accumulation of flavonoids in Dendrobium officinale.转录组和代谢组分析揭示了铁皮石斛中黄酮类化合物的积累。
Genomics. 2022 May;114(3):110324. doi: 10.1016/j.ygeno.2022.110324. Epub 2022 Mar 2.
8
The AtMYB60 transcription factor regulates stomatal opening by modulating oxylipin synthesis in guard cells.拟南芥MYB60转录因子通过调节保卫细胞中的氧脂合成来调控气孔开放。
Sci Rep. 2022 Jan 11;12(1):533. doi: 10.1038/s41598-021-04433-y.
9
Dissection of full-length transcriptome and metabolome of (Ranunculaceae): implications in evolution of specialized metabolism of Ranunculales medicinal plants.毛茛科(毛茛科)全长转录组和代谢组剖析:对毛茛目药用植物次生代谢进化的启示
PeerJ. 2021 Nov 5;9:e12428. doi: 10.7717/peerj.12428. eCollection 2021.
10
Integrative analyses of targeted metabolome and transcriptome of Isatidis Radix autotetraploids highlighted key polyploidization-responsive regulators.同源四倍体菘蓝靶向代谢组和转录组的综合分析突出了关键的多倍体响应调节因子。
BMC Genomics. 2021 Sep 17;22(1):670. doi: 10.1186/s12864-021-07980-w.