Suppr超能文献

O-GlcNAcylation 修饰调节遗传性糖基化疾病中 N-糖基化机制的表达和丰度。

O-GlcNAcylation modulates expression and abundance of N-glycosylation machinery in an inherited glycosylation disorder.

机构信息

JC Self Research Institute, Greenwood Genetic Center, Greenwood, SC 29646, USA.

Department of Clinical Genomics, Mayo Clinic, Rochester, MN 55905, USA.

出版信息

Cell Rep. 2024 Nov 26;43(11):114976. doi: 10.1016/j.celrep.2024.114976. Epub 2024 Nov 18.

Abstract

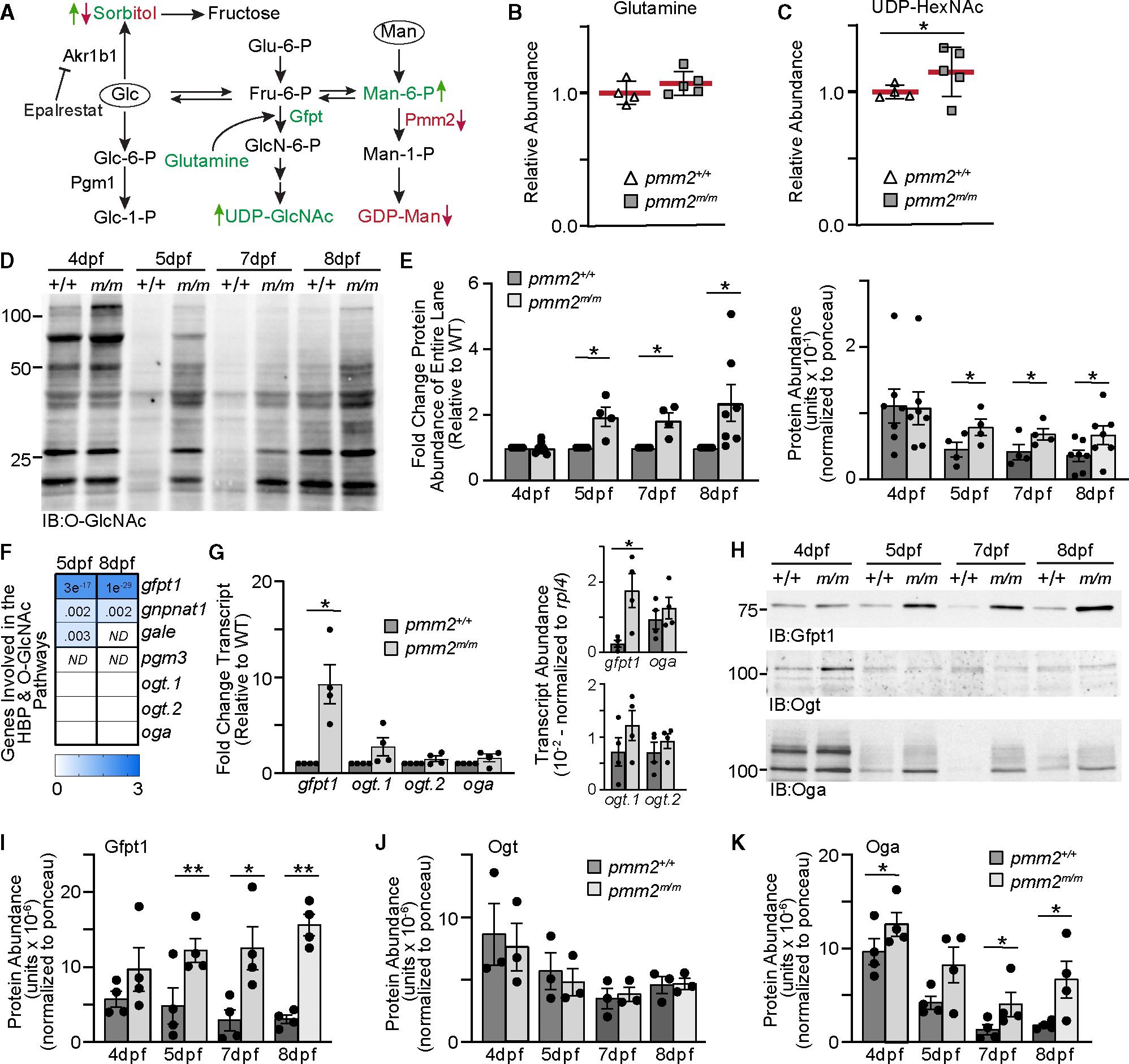
Core components of the N-glycosylation pathway are known, but the metabolic and post-translational mechanisms regulating this pathway in normal and disease states remain elusive. Using a multi-omic approach in zebrafish, we discovered a mechanism whereby O-GlcNAcylation directly impacts the expression and abundance of two rate-limiting proteins in the N-linked glycosylation pathway. We show in a model of an inherited glycosylation disorder PMM2-CDG, congenital disorders of glycosylation that phosphomannomutase deficiency is associated with increased levels of UDP-GlcNAc and protein O-GlcNAcylation. O-GlcNAc modification increases the transcript and protein abundance of both NgBR and Dpagt1 in pmm2 mutants. Modulating O-GlcNAc levels, NgBR abundance, or Dpagt1 activity exacerbated the cartilage phenotypes in pmm2 mutants, suggesting that O-GlcNAc-mediated increases in the N-glycosylation machinery are protective. These findings highlight nucleotide-sugar donors as metabolic sensors that regulate two spatially separated glycosylation pathways, demonstrating how their coordination is relevant to disease severity in the most common congenital disorder of glycosylation.

摘要

N-糖基化途径的核心组成部分是已知的,但在正常和疾病状态下调节该途径的代谢和翻译后机制仍难以捉摸。我们在斑马鱼中使用多组学方法发现了一种机制,即 O-GlcNAcylation 直接影响 N-连接糖基化途径中两种限速蛋白的表达和丰度。我们在 PMM2-CDG 的遗传糖基化障碍模型中表明,先天性糖基化障碍中磷酸甘露糖变位酶缺乏与 UDP-GlcNAc 和蛋白质 O-GlcNAcylation 水平升高有关。O-GlcNAc 修饰增加了 pmm2 突变体中 NgBR 和 Dpagt1 的转录本和蛋白丰度。调节 O-GlcNAc 水平、NgBR 丰度或 Dpagt1 活性可使 pmm2 突变体的软骨表型恶化,这表明 O-GlcNAc 介导的 N-糖基化机制增加具有保护作用。这些发现强调了核苷酸糖供体作为代谢传感器,可调节两种空间上分离的糖基化途径,证明了它们的协调对最常见的先天性糖基化障碍的疾病严重程度的相关性。

https://cdn.ncbi.nlm.nih.gov/pmc/blobs/94f4/11656453/88d60db7f4eb/nihms-2038879-f0002.jpg

文献检索

告别复杂PubMed语法,用中文像聊天一样搜索,搜遍4000万医学文献。AI智能推荐,让科研检索更轻松。

立即免费搜索

文件翻译

保留排版,准确专业,支持PDF/Word/PPT等文件格式,支持 12+语言互译。

免费翻译文档

深度研究

AI帮你快速写综述,25分钟生成高质量综述,智能提取关键信息,辅助科研写作。

立即免费体验