• 文献检索
  • 文档翻译
  • 深度研究
  • 学术资讯
  • Suppr Zotero 插件Zotero 插件
  • 邀请有礼
  • 套餐&价格
  • 历史记录
应用&插件
Suppr Zotero 插件Zotero 插件浏览器插件Mac 客户端Windows 客户端微信小程序
定价
高级版会员购买积分包购买API积分包
服务
文献检索文档翻译深度研究API 文档MCP 服务
关于我们
关于 Suppr公司介绍联系我们用户协议隐私条款
关注我们

Suppr 超能文献

核心技术专利:CN118964589B侵权必究
粤ICP备2023148730 号-1Suppr @ 2026

文献检索

告别复杂PubMed语法,用中文像聊天一样搜索,搜遍4000万医学文献。AI智能推荐,让科研检索更轻松。

立即免费搜索

文件翻译

保留排版,准确专业,支持PDF/Word/PPT等文件格式,支持 12+语言互译。

免费翻译文档

深度研究

AI帮你快速写综述,25分钟生成高质量综述,智能提取关键信息,辅助科研写作。

立即免费体验

体外排卵后老化卵母细胞的单细胞多组学分析揭示了衰老依赖性蛋白质降解

Single-Cell Multi-Omics Analysis of In Vitro Post-Ovulatory-Aged Oocytes Revealed Aging-Dependent Protein Degradation.

作者信息

Guo Yueshuai, Gao Mengmeng, Liu Xiaofei, Zhang Haotian, Wang Yue, Yan Tong, Wang Bing, Han Xudong, Qi Yaling, Zhu Hui, Situ Chenghao, Li Yan, Guo Xuejiang

机构信息

State Key Laboratory of Reproductive Medicine and Offspring Health, Department of Histology and Embryology, Nanjing Medical University, Nanjing, China.

State Key Laboratory of Reproductive Medicine and Offspring Health, Department of Histology and Embryology, Nanjing Medical University, Nanjing, China; School of Medicine, Southeast University, Nanjing, China.

出版信息

Mol Cell Proteomics. 2025 Jan;24(1):100882. doi: 10.1016/j.mcpro.2024.100882. Epub 2024 Nov 20.

DOI:10.1016/j.mcpro.2024.100882
PMID:39571909
原文链接:https://pmc.ncbi.nlm.nih.gov/articles/PMC11728983/
Abstract

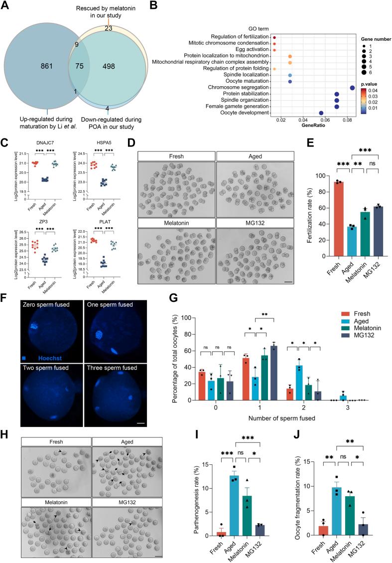
Once ovulated, the oocyte has to be fertilized in a short time window or it will undergo post-ovulation aging (POA), whose underlying mechanisms are still not elucidated. Here, we optimized single-cell proteomics methods and performed single-cell transcriptomic, proteomic, and phosphoproteomic analysis of fresh, POA, and melatonin-treated POA oocytes. POA oocytes showed downregulation of most differentially expressed proteins, with little correlation with mRNA expression, and the protein changes can be rescued by melatonin treatment. MG132 treatment rescued the decreased fertilization and polyspermy rates and upregulated fragmentation and parthenogenesis rates of POA oocytes. MG132-treated oocytes displayed health status at proteome, phosphoproteome, and fertilization ability similar to fresh oocytes, suggesting that protein stabilization might be the underlying mechanism for melatonin to rescue POA. The important roles of proteasome-mediated protein degradation during oocyte POA revealed by single-cell multi-omics analyses offer new perspectives for increasing oocyte quality during POA and improving assisted reproduction technologies.

摘要

一旦排卵,卵母细胞必须在短时间内受精,否则它将经历排卵后老化(POA),其潜在机制仍未阐明。在这里,我们优化了单细胞蛋白质组学方法,并对新鲜、POA和褪黑素处理的POA卵母细胞进行了单细胞转录组学、蛋白质组学和磷酸蛋白质组学分析。POA卵母细胞中大多数差异表达蛋白下调,与mRNA表达相关性很小,而褪黑素处理可以挽救蛋白质变化。MG132处理挽救了POA卵母细胞受精率和多精入卵率的下降,并上调了碎片化和孤雌生殖率。MG132处理的卵母细胞在蛋白质组、磷酸蛋白质组和受精能力方面显示出与新鲜卵母细胞相似的健康状态,这表明蛋白质稳定可能是褪黑素挽救POA的潜在机制。单细胞多组学分析揭示的蛋白酶体介导的蛋白质降解在卵母细胞POA过程中的重要作用,为提高POA期间的卵母细胞质量和改进辅助生殖技术提供了新细胞多组学分析揭示的蛋白酶体介导的蛋白质降解在卵母细胞POA过程中的重要作用,为提高POA期间的卵母细胞质量和改进辅助生殖技术提供了新的视角。

https://cdn.ncbi.nlm.nih.gov/pmc/blobs/889c/11728983/2b2ad27076f5/gr6.jpg
https://cdn.ncbi.nlm.nih.gov/pmc/blobs/889c/11728983/6b8b6a292d34/ga1.jpg
https://cdn.ncbi.nlm.nih.gov/pmc/blobs/889c/11728983/8a4eb6712776/gr1.jpg
https://cdn.ncbi.nlm.nih.gov/pmc/blobs/889c/11728983/5c612424d5ff/gr2.jpg
https://cdn.ncbi.nlm.nih.gov/pmc/blobs/889c/11728983/9c34142254ce/gr3.jpg
https://cdn.ncbi.nlm.nih.gov/pmc/blobs/889c/11728983/0e5c02cb7b82/gr4.jpg
https://cdn.ncbi.nlm.nih.gov/pmc/blobs/889c/11728983/f0a8a35988cb/gr5.jpg
https://cdn.ncbi.nlm.nih.gov/pmc/blobs/889c/11728983/2b2ad27076f5/gr6.jpg
https://cdn.ncbi.nlm.nih.gov/pmc/blobs/889c/11728983/6b8b6a292d34/ga1.jpg
https://cdn.ncbi.nlm.nih.gov/pmc/blobs/889c/11728983/8a4eb6712776/gr1.jpg
https://cdn.ncbi.nlm.nih.gov/pmc/blobs/889c/11728983/5c612424d5ff/gr2.jpg
https://cdn.ncbi.nlm.nih.gov/pmc/blobs/889c/11728983/9c34142254ce/gr3.jpg
https://cdn.ncbi.nlm.nih.gov/pmc/blobs/889c/11728983/0e5c02cb7b82/gr4.jpg
https://cdn.ncbi.nlm.nih.gov/pmc/blobs/889c/11728983/f0a8a35988cb/gr5.jpg
https://cdn.ncbi.nlm.nih.gov/pmc/blobs/889c/11728983/2b2ad27076f5/gr6.jpg

相似文献

1
Single-Cell Multi-Omics Analysis of In Vitro Post-Ovulatory-Aged Oocytes Revealed Aging-Dependent Protein Degradation.体外排卵后老化卵母细胞的单细胞多组学分析揭示了衰老依赖性蛋白质降解
Mol Cell Proteomics. 2025 Jan;24(1):100882. doi: 10.1016/j.mcpro.2024.100882. Epub 2024 Nov 20.
2
Roles of Resveratrol in Improving the Quality of Postovulatory Aging Oocytes In Vitro.白藜芦醇在改善体外排卵后老化卵母细胞质量中的作用。
Cells. 2019 Sep 23;8(10):1132. doi: 10.3390/cells8101132.
3
Melatonin improves the fertilization ability of post-ovulatory aged mouse oocytes by stabilizing ovastacin and Juno to promote sperm binding and fusion.褪黑素通过稳定卵母细胞溶素和朱诺蛋白来提高排卵后老化小鼠卵母细胞的受精能力,从而促进精子结合与融合。
Hum Reprod. 2017 Mar 1;32(3):598-606. doi: 10.1093/humrep/dew362.
4
Nicotinamide mononucleotide biosynthesis and the F-actin cytoskeleton regulate spindle assembly and oocyte maturation quality in post-ovulatory aged porcine oocytes.烟酰胺单核苷酸生物合成与F-肌动蛋白细胞骨架调控排卵后老化猪卵母细胞的纺锤体组装和卵母细胞成熟质量。
Cell Commun Signal. 2025 Apr 17;23(1):186. doi: 10.1186/s12964-025-02200-4.
5
The NAD precursor nicotinamide riboside protects against postovulatory aging in vitro.烟酰胺腺嘌呤二核苷酸(NAD)前体烟酰胺核糖苷在体外可防止排卵后衰老。
J Assist Reprod Genet. 2024 Dec;41(12):3477-3489. doi: 10.1007/s10815-024-03263-x. Epub 2024 Oct 26.
6
Cortical mechanics and myosin-II abnormalities associated with post-ovulatory aging: implications for functional defects in aged eggs.与排卵后老化相关的皮质力学和肌球蛋白-II异常:对老化卵子功能缺陷的影响。
Mol Hum Reprod. 2016 Jun;22(6):397-409. doi: 10.1093/molehr/gaw019. Epub 2016 Feb 26.
7
Post-ovulatory aging affects mitochondria, spindle and protein metabolism in mouse oocytes.排卵后老化影响小鼠卵母细胞中线粒体、纺锤体和蛋白质代谢。
Reproduction. 2023 Nov 10;166(6):473-484. doi: 10.1530/REP-23-0130. Print 2023 Dec 1.
8
In vivo and in vitro postovulatory aging: when time works against oocyte quality?体内和体外排卵后老化:当时间对卵子质量不利时?
J Assist Reprod Genet. 2022 Apr;39(4):905-918. doi: 10.1007/s10815-022-02418-y. Epub 2022 Mar 21.
9
Postovulatory aging affects dynamics of mRNA, expression and localization of maternal effect proteins, spindle integrity and pericentromeric proteins in mouse oocytes.排卵后老化会影响小鼠卵母细胞中mRNA的动态变化、母源效应蛋白的表达与定位、纺锤体完整性以及着丝粒周围蛋白。
Hum Reprod. 2016 Jan;31(1):133-49. doi: 10.1093/humrep/dev279. Epub 2015 Nov 17.
10
Melatonin protects aged oocytes from depalmitoylation-mediated quality reduction by promoting PPT1 degradation and antioxidation.褪黑素通过促进PPT1降解和抗氧化作用,保护衰老卵母细胞免受去棕榈酰化介导的质量下降影响。
Redox Biol. 2025 Mar;80:103510. doi: 10.1016/j.redox.2025.103510. Epub 2025 Jan 21.

引用本文的文献

1
A functionally tunable magnetic nanochains platform for N-glycoproteomic analysis of extracellular vesicles from ultratrace biofluids.一种用于超痕量生物流体中细胞外囊泡N-糖蛋白质组分析的功能可调磁性纳米链平台。
Nat Commun. 2025 Aug 16;16(1):7646. doi: 10.1038/s41467-025-63075-0.

本文引用的文献

1
OmicStudio: A composable bioinformatics cloud platform with real-time feedback that can generate high-quality graphs for publication.OmicStudio:一个具有实时反馈功能的可组合生物信息学云平台,能够生成高质量的用于发表的图表。
Imeta. 2023 Feb 6;2(1):e85. doi: 10.1002/imt2.85. eCollection 2023 Feb.
2
On-capillary alkylation micro-reactor: a facile strategy for proteo-metabolome profiling in the same single cells.毛细管上烷基化微反应器:一种在单个细胞中进行蛋白质代谢组分析的简便策略。
Chem Sci. 2023 Nov 14;14(46):13495-13502. doi: 10.1039/d3sc05047e. eCollection 2023 Nov 29.
3
Melatonin alleviates the toxic effect of di(2-ethylhexyl) phthalate on oocyte quality resulting from CEBPB suppression during primordial follicle formation.
褪黑素缓解了二(2-乙基己基)邻苯二甲酸酯在原始卵泡形成过程中抑制 CEBPB 导致卵母细胞质量毒性的作用。
J Hazard Mater. 2024 Mar 5;465:132997. doi: 10.1016/j.jhazmat.2023.132997. Epub 2023 Nov 17.
4
Cordycepin delays postovulatory aging of oocytes through inhibition of maternal mRNAs degradation via DCP1A polyadenylation suppression.虫草素通过抑制 DCP1A 多聚腺苷酸化来抑制母体 mRNA 的降解,从而延缓卵母细胞的排卵后衰老。
Cell Mol Life Sci. 2023 Nov 25;80(12):372. doi: 10.1007/s00018-023-05030-0.
5
Simultaneous deep transcriptome and proteome profiling in a single mouse oocyte.在单个小鼠卵母细胞中同时进行深度转录组和蛋白质组分析。
Cell Rep. 2023 Nov 28;42(11):113455. doi: 10.1016/j.celrep.2023.113455. Epub 2023 Nov 16.
6
A human pan-cancer system analysis of heat shock protein family A member 5.热休克蛋白家族A成员5的人类泛癌系统分析
Am J Cancer Res. 2023 May 15;13(5):1698-1717. eCollection 2023.
7
Role of calcium-sensing receptor in regulating activation susceptibility of postovulatory aging mouse oocytes.钙敏感受体在调节排卵后衰老小鼠卵母细胞激活易感性中的作用。
J Reprod Dev. 2023 Aug 11;69(4):185-191. doi: 10.1262/jrd.2023-026. Epub 2023 May 26.
8
PATL2 regulates mRNA homeostasis in oocytes by interacting with EIF4E and CPEB1.PATL2 通过与 EIF4E 和 CPEB1 相互作用来调节卵母细胞中的 mRNA 动态平衡。
Development. 2023 Jun 15;150(12). doi: 10.1242/dev.201572. Epub 2023 Jun 13.
9
Making a good egg: human oocyte health, aging, and in vitro development.制造优质卵子:人类卵母细胞健康、衰老和体外发育。
Physiol Rev. 2023 Oct 1;103(4):2623-2677. doi: 10.1152/physrev.00032.2022. Epub 2023 May 12.
10
Discovery of Oogenesis Biomarkers from Mouse Oocytes Using a Single-Cell Proteomics Approach.利用单细胞蛋白质组学方法从小鼠卵母细胞中发现卵子发生生物标志物。
J Proteome Res. 2023 Jun 2;22(6):2067-2078. doi: 10.1021/acs.jproteome.3c00157. Epub 2023 May 8.