Suppr超能文献

关注细胞外囊泡:视觉研究的趋势与临床转化

An Eye on Extracellular Vesicles: Trends and Clinical Translations in Vision Research.

作者信息

Dhodapkar Rahul M, Jung Eric, Lee Sun Young

机构信息

Roski Eye Institute, Keck School of Medicine, University of Southern California, Los Angeles, California.

Department of Physiology and Neuroscience, Keck School of Medicine, University of Southern California, Los Angeles, California.

出版信息

Ophthalmol Sci. 2024 Sep 12;5(1):100619. doi: 10.1016/j.xops.2024.100619. eCollection 2025 Jan-Feb.

Abstract

PURPOSE

To perform a review of research, funding, and clinical translation efforts for extracellular vesicles (EVs) within vision science.

DESIGN

Retrospective analysis of publication, funding, and clinical trials data.

METHODS

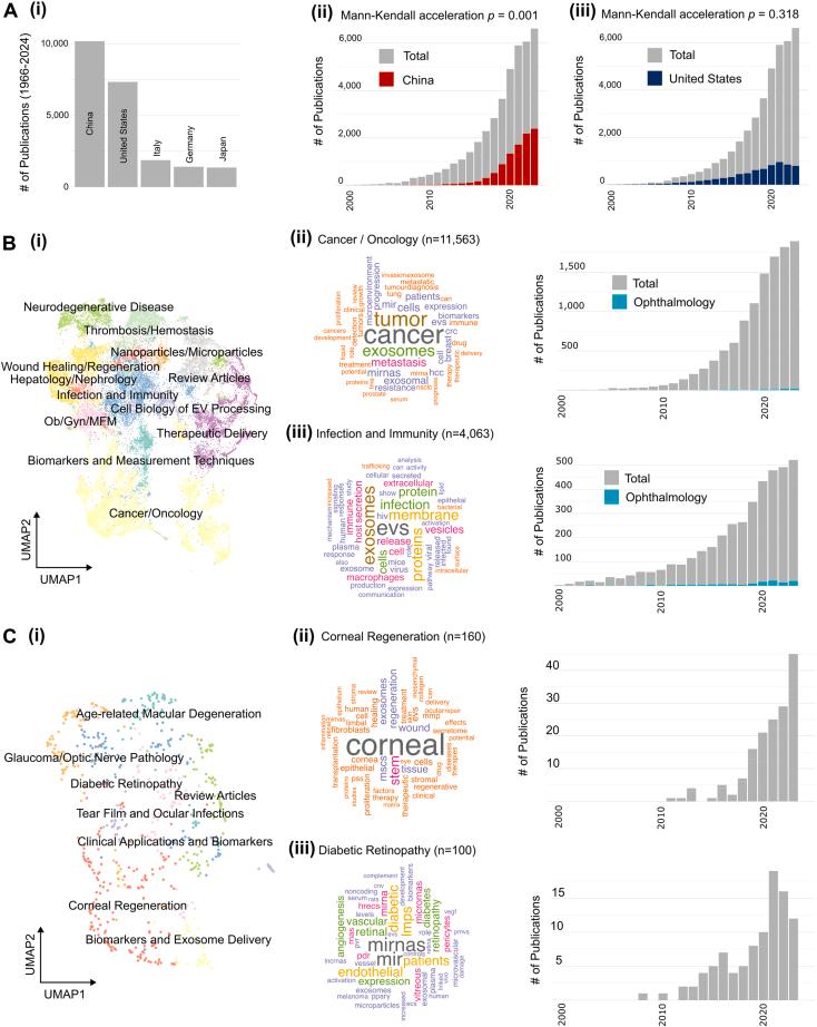
A pretrained large language model (Jina2) was used to create semantic embeddings for 41 282 abstracts from articles related to EVs archived on EMBASE and published between January 1966 and January 2024. The articles were projected and clustered according to semantic embedding similarity, and research subdomains for EVs were determined through inspection of term frequency-inverse document frequency weighted word clouds. Mann-Kendall trend analysis was performed to identify current areas of growth within EV research. Additionally, National Institutes of Health funding data from RePORT Expenditures and Results and clinical trials data from ClinicalTrials.gov were analyzed to correlate publication trends with funding support and clinical translation efforts.

RESULTS

Unsupervised clustering and Mann-Kendall trend analysis identified wound healing/regeneration ( = 0.030) and neurodegenerative disease ( = 0.049) as significantly accelerating in growth of publication over time. Ophthalmology-restricted subset analysis identified that publications in age-related macular degeneration ( = 0.191) and clinical applications ( = 0.086) are no longer growing at a significant rate. Analysis of funding data identified that the National Cancer Institute was the top funding institution overall, but that the National Institute on Aging is rapidly advancing in terms of funding EV research and trials. Analysis of ClinicalTrials.gov data highlights a dearth of clinical trials within ophthalmology despite a growing number of studies in other medical subfields.

CONCLUSIONS

Extracellular vesicles remain a promising substrate for both the identification and treatment of vision-threatening diseases. A better understanding of the current landscape of research and funding trends should help to inform future funding and translational efforts.

FINANCIAL DISCLOSURES

Proprietary or commercial disclosure may be found in the Footnotes and Disclosures at the end of this article.

摘要

目的

对视觉科学领域中细胞外囊泡(EVs)的研究、资金投入及临床转化工作进行综述。

设计

对出版物、资金投入及临床试验数据进行回顾性分析。

方法

使用预训练的大语言模型(Jina2)为1966年1月至2024年1月期间在EMBASE上存档的与EVs相关文章的41282篇摘要创建语义嵌入。根据语义嵌入相似度对文章进行投影和聚类,并通过检查词频-逆文档频率加权词云确定EVs的研究子领域。进行曼-肯德尔趋势分析以确定EV研究当前的增长领域。此外,分析了来自美国国立卫生研究院报告支出与结果的资金数据以及来自ClinicalTrials.gov的临床试验数据,以关联出版趋势与资金支持及临床转化工作。

结果

无监督聚类和曼-肯德尔趋势分析确定伤口愈合/再生(=0.030)和神经退行性疾病(=0.049)的出版物数量随时间显著加速增长。眼科受限子集分析表明,年龄相关性黄斑变性(=0.191)和临床应用(=0.086)方面的出版物不再以显著速度增长。资金数据分析确定,国立癌症研究所总体上是最大的资助机构,但国立衰老研究所就资助EV研究和试验而言正在迅速推进。对ClinicalTrials.gov数据的分析凸显出,尽管其他医学子领域的研究数量不断增加,但眼科领域的临床试验却很匮乏。

结论

细胞外囊泡仍是识别和治疗威胁视力疾病的有前景的基质。更好地了解当前的研究格局和资金趋势应有助于为未来的资金投入和转化工作提供信息。

财务披露

在本文末尾的脚注和披露中可能会找到专有或商业披露信息。

https://cdn.ncbi.nlm.nih.gov/pmc/blobs/4948/11585720/9ffe397a3748/gr1.jpg

文献AI研究员

20分钟写一篇综述,助力文献阅读效率提升50倍。

立即体验

用中文搜PubMed

大模型驱动的PubMed中文搜索引擎

马上搜索

文档翻译

学术文献翻译模型,支持多种主流文档格式。

立即体验