Suppr超能文献

应对放射损伤的复杂性:治疗原则与重建策略

Navigating the Complexities of Radiation Injuries: Therapeutic Principles and Reconstructive Strategies.

作者信息

Grosu-Bularda Andreea, Lita Flavia-Francesca, Hodea Florin-Vlad, Bordeanu-Diaconescu Eliza-Maria, Cretu Andrei, Dumitru Catalina-Stefania, Cacior Stefan, Marinescu Bogdan-Mihai, Lascar Ioan, Hariga Cristian-Sorin

机构信息

Department 11, Discipline Plastic and Reconstructive Surgery, University of Medicine and Pharmacy Carol Davila, 050474 Bucharest, Romania.

Clinic of Plastic Surgery and Reconstructive Microsurgery, Clinical Emergency Hospital of Bucharest, 014461 Bucharest, Romania.

出版信息

J Pers Med. 2024 Nov 9;14(11):1100. doi: 10.3390/jpm14111100.

Abstract

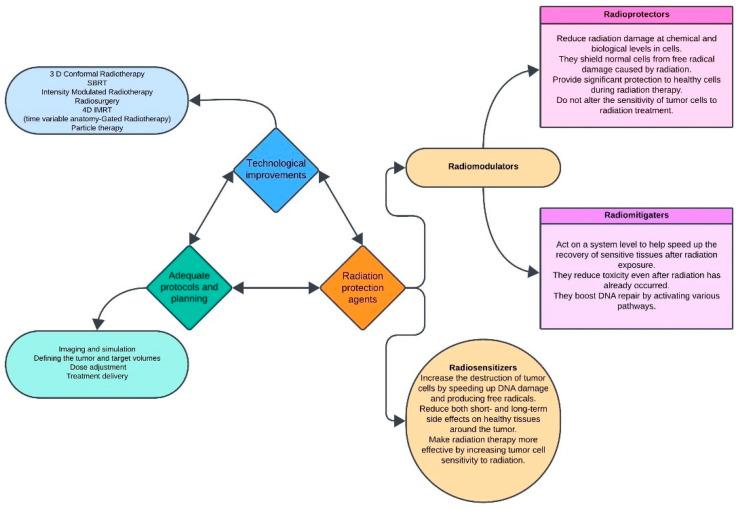
Radiation injuries, particularly those resulting from therapeutic or accidental exposure, present complex challenges for medical management. These injuries can manifest localized skin damage or extend to deeper tissues, presenting as various clinical entities that require treatment strategies, ranging from conservative management to complex surgical interventions. Radiation treatment constitutes a fundamental component of neoplastic management, with nearly two out of three oncological instances undergoing it as an element of their therapeutic strategy. The therapeutic approach to radiation injury consists of expanding prophylactic measures while maintaining the efficacy of treatment, such as conservative treatment or local debridement followed by reconstruction. The armamentarium of reconstructive methods available for plastic surgeons, from secondary healing to free tissue transfer, can be successfully applied to radiation injuries. However, the unique pathophysiological changes induced by radiation necessitate a careful and specialized approach for their application, considering the altered tissue characteristics and healing dynamics. The therapeutic strategy is guided by both the severity and progression of the injury, with the primary aim of restoring functionality and aesthetic aspects while simultaneously minimizing the risk of complications. This paper explores the various conditions encompassed by the term "radiation injury," reviews both non-surgical and surgical therapeutic strategies for managing these injuries, and highlights the unique challenges associated with treating irradiated tissues within specific oncological contexts.

摘要

辐射损伤,尤其是因治疗性照射或意外照射导致的损伤,给医疗管理带来了复杂的挑战。这些损伤可能表现为局部皮肤损伤,也可能累及更深层组织,呈现出各种临床情况,需要从保守治疗到复杂手术干预等不同的治疗策略。放射治疗是肿瘤治疗的基本组成部分,近三分之二的肿瘤病例将其作为治疗策略的一部分。辐射损伤的治疗方法包括扩大预防措施,同时保持治疗效果,如保守治疗或局部清创后进行重建。整形外科医生可用的重建方法,从二期愈合到游离组织移植,都可以成功应用于辐射损伤。然而,辐射引起的独特病理生理变化需要在应用时采取谨慎且专业的方法,要考虑到组织特征和愈合动态的改变。治疗策略由损伤的严重程度和进展情况指导,主要目标是恢复功能和美观,同时将并发症风险降至最低。本文探讨了“辐射损伤”一词所涵盖的各种情况,回顾了处理这些损伤的非手术和手术治疗策略,并强调了在特定肿瘤背景下治疗受照射组织所面临的独特挑战。

https://cdn.ncbi.nlm.nih.gov/pmc/blobs/76cf/11595796/1c9ecb734c08/jpm-14-01100-g001.jpg

文献AI研究员

20分钟写一篇综述,助力文献阅读效率提升50倍。

立即体验

用中文搜PubMed

大模型驱动的PubMed中文搜索引擎

马上搜索

文档翻译

学术文献翻译模型,支持多种主流文档格式。

立即体验