Suppr超能文献

通过网格蛋白依赖的内吞途径侵入非吞噬细胞并从吞噬小泡中逃逸。

Invades Non-Phagocytic Cells by Clathrin-Dependent Endocytic Pathways and Escapes from Phagocytic Vesicles.

作者信息

Li Bin, Lu Yabin, Feng Yaru, Jiao Xiaolong, Zhang Qiuyu, Zhou Mengting, Zhang Yuyu, Xu Jian, Chu Yuefeng, Ran Duoliang

机构信息

College of Veterinary Medicine, Xinjiang Agricultural University, Urumqi 830052, China.

Xinjiang Key Laboratory of New Drug Research and Development for Herbivores, Urumqi 830052, China.

出版信息

Pathogens. 2024 Nov 15;13(11):1003. doi: 10.3390/pathogens13111003.

Abstract

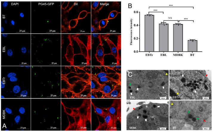
() is capable of causing pneumonia, arthritis, mastitis, and various other ailments in cattle of all age groups, posing a significant threat to the healthy progression of the worldwide cattle industry. The invasion of non-phagocytic host cells serves as a pivotal mechanism enabling to evade the immune system and penetrate mucosal barriers, thereby promoting its spread. To investigate the differences in invasion into four types of non-phagocytic cells (Madin-Darby bovine kidney (MDBK) cells, embryonic bovine lung (EBL) cells, bovine embryo tracheal (EBTr) cells and bovine turbinate (BT) cells) and further elucidate its invasion mechanism, this study first optimized the experimental methods for invasion into cells. Utilizing laser scanning confocal microscopy, transmission electron microscopy, and high-content live-cell imaging systems, the invasion process of into four types of non-phagocytic cells was observed. The invasion rates of three different strains of (PG45, 07801, 08M) were quantified through the plate counting method. In order to clarify the specific pathway of invasion into cells, chlorpromazine (CPZ), amiloride (AMI), and methyl-β-cyclodextrin (M-β-CD) were used to inhibit CLR-mediated clathrin-dependent endocytosis (CDE) pathway, macropinocytosis, and lipid raft pathway, respectively. Subsequently, the invasion rates of PG45 into these four types of cells were measured. Using siRNA technology, the expression of clathrin (CLR) in EBL cells was knocked down to further verify the role of CLR in the invasion process of . The results showed that the optimal conditions for to invade non-phagocytic cells were a multiplicity of infection (MOI) of 1000 and an optimal invasion time of 4 h. All three strains of have the ability to invade the four types of non-phagocytic cells, yet their invasion abilities vary significantly. Observations from transmission electron microscopy further confirmed that at 120 min post-infection, PG45 had successfully invaded EBL cells and was present within endocytic vesicles. It is noteworthy that almost all PG45 successfully escaped from the endocytic vesicles after 240 min of infection had passed. Through chemical inhibition experiments and CLR protein knockdown experiments, it was found that when the CDE and lipid raft pathways were blocked or CLR protein expression was reduced, the invasion rates of PG45, 07801, and 08M in MDBK, EBL, EBTr, and BT cells were significantly decreased ( < 0.05). The above results indicate that can invade all types of non-phagocytic cells through endocytic pathways involving CDE (clathrin-dependent endocytosis) or lipid raft-mediated endocytosis, and possesses the ability to escape from phagosomes.

摘要

(某病原体)能够在所有年龄段的牛群中引发肺炎、关节炎、乳腺炎以及各种其他疾病,对全球养牛业的健康发展构成重大威胁。非吞噬性宿主细胞的入侵是其逃避免疫系统并穿透黏膜屏障的关键机制,从而促进其传播。为了研究(该病原体)侵入四种非吞噬性细胞(马-达二氏牛肾(MDBK)细胞、牛胚胎肺(EBL)细胞、牛胚胎气管(EBTr)细胞和牛鼻甲(BT)细胞)的差异,并进一步阐明其入侵机制,本研究首先优化了(该病原体)侵入细胞的实验方法。利用激光扫描共聚焦显微镜、透射电子显微镜和高内涵活细胞成像系统,观察了(该病原体)侵入四种非吞噬性细胞的过程。通过平板计数法对三种不同菌株的(该病原体)(PG45、07801、08M)的入侵率进行了量化。为了阐明(该病原体)侵入细胞的具体途径,分别使用氯丙嗪(CPZ)、阿米洛利(AMI)和甲基-β-环糊精(M-β-CD)抑制C型凝集素介导的网格蛋白依赖性内吞作用(CDE)途径、巨胞饮作用和脂筏途径。随后,测定了PG45侵入这四种细胞类型的入侵率。利用小干扰RNA(siRNA)技术敲低EBL细胞中网蛋白(CLR)的表达,以进一步验证CLR在(该病原体)入侵过程中的作用。结果表明,(该病原体)侵入非吞噬性细胞的最佳条件是感染复数(MOI)为1000,最佳入侵时间为4小时。所有三种菌株的(该病原体)都有侵入四种非吞噬性细胞的能力,但其入侵能力差异显著。透射电子显微镜观察进一步证实,感染后120分钟,PG45已成功侵入EBL细胞并存在于内吞小泡中。值得注意的是,感染240分钟后,几乎所有的PG45都成功地从内吞小泡中逃逸。通过化学抑制实验和CLR蛋白敲低实验发现,当CDE和脂筏途径被阻断或CLR蛋白表达降低时,PG45、078并进一步阐明其入侵机制,本研究首先优化了(该病原体)侵入细胞的实验方法。利用激光扫描共聚焦显微镜、透射电子显微镜和高内涵活细胞成像系统,观察了(该病原体)侵入四种非吞噬性细胞的过程。通过平板计数法对三种不同菌株的(该病原体)(PG45、07801、08M)的入侵率进行了量化。为了阐明(该病原体)侵入细胞的具体途径,分别使用氯丙嗪(CPZ)、阿米洛利(AMI)和甲基-β-环糊精(M-β-CD)抑制C型凝集素介导的网格蛋白依赖性内吞作用(CDE)途径、巨胞饮作用和脂筏途径。随后,测定了PG45侵入这四种细胞类型的入侵率。利用小干扰RNA(siRNA)技术敲低EBL细胞中网蛋白(CLR)的表达,以进一步验证CLR在(该病原体)入侵过程中的作用。结果表明,(该病原体)侵入非吞噬性细胞的最佳条件是感染复数(MOI)为1000,最佳入侵时间为4小时。所有三种菌株的(该病原体)都有侵入四种非吞噬性细胞的能力,但其入侵能力差异显著。透射电子显微镜观察进一步证实,感染后120分钟,PG45已成功侵入EBL细胞并存在于内吞小泡中。值得注意的是,感染240分钟后,几乎所有的PG45都成功地从内吞小泡中逃逸。通过化学抑制实验和CLR蛋白敲低实验发现,当CDE和脂筏途径被阻断或CLR蛋白表达降低时,PG45、07801和08M在MDBK、EBL、EBTr和BT细胞中的入侵率显著降低(P<0.05)。上述结果表明,(该病原体)可通过涉及CDE(网格蛋白依赖性内吞作用)或脂筏介导的内吞作用的内吞途径侵入所有类型的非吞噬性细胞,并具有从吞噬体逃逸的能力。01和08M在MDBK、EBL、EBTr和BT细胞中的入侵率显著降低(<0.05)。上述结果表明,(该病原体)可通过涉及CDE(网格蛋白依赖性内吞作用)或脂筏介导的内吞作用的内吞途径侵入所有类型的非吞噬性细胞,并具有从吞噬体逃逸的能力。

https://cdn.ncbi.nlm.nih.gov/pmc/blobs/8fd9/11597682/bddc57ef0bad/pathogens-13-01003-g001.jpg

文献AI研究员

20分钟写一篇综述,助力文献阅读效率提升50倍。

立即体验

用中文搜PubMed

大模型驱动的PubMed中文搜索引擎

马上搜索

文档翻译

学术文献翻译模型,支持多种主流文档格式。

立即体验