• 文献检索
  • 文档翻译
  • 深度研究
  • 学术资讯
  • Suppr Zotero 插件Zotero 插件
  • 邀请有礼
  • 套餐&价格
  • 历史记录
应用&插件
Suppr Zotero 插件Zotero 插件浏览器插件Mac 客户端Windows 客户端微信小程序
定价
高级版会员购买积分包购买API积分包
服务
文献检索文档翻译深度研究API 文档MCP 服务
关于我们
关于 Suppr公司介绍联系我们用户协议隐私条款
关注我们

Suppr 超能文献

核心技术专利:CN118964589B侵权必究
粤ICP备2023148730 号-1Suppr @ 2026

文献检索

告别复杂PubMed语法,用中文像聊天一样搜索,搜遍4000万医学文献。AI智能推荐,让科研检索更轻松。

立即免费搜索

文件翻译

保留排版,准确专业,支持PDF/Word/PPT等文件格式,支持 12+语言互译。

免费翻译文档

深度研究

AI帮你快速写综述,25分钟生成高质量综述,智能提取关键信息,辅助科研写作。

立即免费体验

副溶血性弧菌序列型3扩张的生态进化驱动因素:回顾性机器学习方法

Eco-Evolutionary Drivers of Vibrio parahaemolyticus Sequence Type 3 Expansion: Retrospective Machine Learning Approach.

作者信息

Campbell Amy Marie, Hauton Chris, van Aerle Ronny, Martinez-Urtaza Jaime

机构信息

School of Ocean and Earth Science, University of Southampton, Southampton, United Kingdom.

Centre for Environment, Fisheries and Aquaculture Science (CEFAS), Weymouth, United Kingdom.

出版信息

JMIR Bioinform Biotechnol. 2024 Nov 28;5:e62747. doi: 10.2196/62747.

DOI:10.2196/62747
PMID:39607996
原文链接:https://pmc.ncbi.nlm.nih.gov/articles/PMC11638695/
Abstract

BACKGROUND

Environmentally sensitive pathogens exhibit ecological and evolutionary responses to climate change that result in the emergence and global expansion of well-adapted variants. It is imperative to understand the mechanisms that facilitate pathogen emergence and expansion, as well as the drivers behind the mechanisms, to understand and prepare for future pandemic expansions.

OBJECTIVE

The unique, rapid, global expansion of a clonal complex of Vibrio parahaemolyticus (a marine bacterium causing gastroenteritis infections) named Vibrio parahaemolyticus sequence type 3 (VpST3) provides an opportunity to explore the eco-evolutionary drivers of pathogen expansion.

METHODS

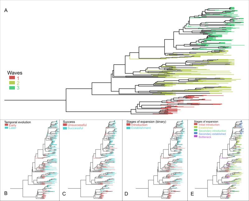
The global expansion of VpST3 was reconstructed using VpST3 genomes, which were then classified into metrics characterizing the stages of this expansion process, indicative of the stages of emergence and establishment. We used machine learning, specifically a random forest classifier, to test a range of ecological and evolutionary drivers for their potential in predicting VpST3 expansion dynamics.

RESULTS

We identified a range of evolutionary features, including mutations in the core genome and accessory gene presence, associated with expansion dynamics. A range of random forest classifier approaches were tested to predict expansion classification metrics for each genome. The highest predictive accuracies (ranging from 0.722 to 0.967) were achieved for models using a combined eco-evolutionary approach. While population structure and the difference between introduced and established isolates could be predicted to a high accuracy, our model reported multiple false positives when predicting the success of an introduced isolate, suggesting potential limiting factors not represented in our eco-evolutionary features. Regional models produced for 2 countries reporting the most VpST3 genomes had varying success, reflecting the impacts of class imbalance.

CONCLUSIONS

These novel insights into evolutionary features and ecological conditions related to the stages of VpST3 expansion showcase the potential of machine learning models using genomic data and will contribute to the future understanding of the eco-evolutionary pathways of climate-sensitive pathogens.

摘要

背景

对环境敏感的病原体对气候变化表现出生态和进化反应,导致适应性良好的变体出现并在全球范围内传播。了解促进病原体出现和传播的机制以及这些机制背后的驱动因素,对于理解和应对未来大流行的传播至关重要。

目的

副溶血性弧菌(一种引起肠胃炎感染的海洋细菌)的克隆复合体副溶血性弧菌序列型3(VpST3)独特、迅速的全球传播,为探索病原体传播的生态进化驱动因素提供了契机。

方法

利用VpST3基因组重建了VpST3的全球传播情况,然后将其分类为表征这一传播过程各阶段的指标,这些指标指示了出现和定殖的阶段。我们使用机器学习,特别是随机森林分类器,来测试一系列生态和进化驱动因素在预测VpST3传播动态方面的潜力。

结果

我们确定了一系列与传播动态相关的进化特征,包括核心基因组中的突变和辅助基因的存在。测试了一系列随机森林分类器方法,以预测每个基因组的传播分类指标。使用生态进化综合方法的模型实现了最高的预测准确率(范围从0.722到0.967)。虽然种群结构以及引入菌株和定殖菌株之间的差异能够被高精度地预测,但我们的模型在预测引入菌株的成功时报告了多个误报,这表明我们的生态进化特征中没有体现出潜在的限制因素。针对报告VpST3基因组最多的两个国家建立的区域模型取得了不同程度的成功,这反映了类别不平衡的影响。

结论

这些关于与VpST3传播阶段相关的进化特征和生态条件的新见解,展示了使用基因组数据的机器学习模型的潜力,并将有助于未来对气候敏感病原体的生态进化途径的理解。

https://cdn.ncbi.nlm.nih.gov/pmc/blobs/6404/11638695/8ebd44a0ced4/bioinform_v5i1e62747_fig4.jpg
https://cdn.ncbi.nlm.nih.gov/pmc/blobs/6404/11638695/1bfbebb30f5c/bioinform_v5i1e62747_fig1.jpg
https://cdn.ncbi.nlm.nih.gov/pmc/blobs/6404/11638695/8dbd045d5bff/bioinform_v5i1e62747_fig2.jpg
https://cdn.ncbi.nlm.nih.gov/pmc/blobs/6404/11638695/b36708c5c91b/bioinform_v5i1e62747_fig3.jpg
https://cdn.ncbi.nlm.nih.gov/pmc/blobs/6404/11638695/8ebd44a0ced4/bioinform_v5i1e62747_fig4.jpg
https://cdn.ncbi.nlm.nih.gov/pmc/blobs/6404/11638695/1bfbebb30f5c/bioinform_v5i1e62747_fig1.jpg
https://cdn.ncbi.nlm.nih.gov/pmc/blobs/6404/11638695/8dbd045d5bff/bioinform_v5i1e62747_fig2.jpg
https://cdn.ncbi.nlm.nih.gov/pmc/blobs/6404/11638695/b36708c5c91b/bioinform_v5i1e62747_fig3.jpg
https://cdn.ncbi.nlm.nih.gov/pmc/blobs/6404/11638695/8ebd44a0ced4/bioinform_v5i1e62747_fig4.jpg

相似文献

1
Eco-Evolutionary Drivers of Vibrio parahaemolyticus Sequence Type 3 Expansion: Retrospective Machine Learning Approach.副溶血性弧菌序列型3扩张的生态进化驱动因素:回顾性机器学习方法
JMIR Bioinform Biotechnol. 2024 Nov 28;5:e62747. doi: 10.2196/62747.
2
Evolutionary dynamics of the successful expansion of pandemic Vibrio parahaemolyticus ST3 in Latin America.拉丁美洲大流行弧菌副溶血性亚种 ST3 成功扩张的进化动态。
Nat Commun. 2024 Sep 7;15(1):7828. doi: 10.1038/s41467-024-52159-y.
3
Genomic Variation and Evolution of ST36 over the Course of a Transcontinental Epidemic Expansion.ST36 基因组变异和在跨大陆流行扩张过程中的进化。
mBio. 2017 Nov 14;8(6):e01425-17. doi: 10.1128/mBio.01425-17.
4
Comparative genomics uncovered differences between clinical and environmental populations of in New Zealand.比较基因组学揭示了新西兰临床和环境群体中的 之间的差异。
Microb Genom. 2023 Jun;9(6). doi: 10.1099/mgen.0.001037.
5
Continuous Genomic Surveillance Monitored the Evolutionary Trajectories of Vibrio parahaemolyticus and Identified a New Virulent Genotype.连续基因组监测追踪了副溶血性弧菌的进化轨迹并鉴定出一种新的致病基因型。
mSystems. 2021 Jan 19;6(1):e01254-20. doi: 10.1128/mSystems.01254-20.
6
Genome diversification within a clonal population of pandemic Vibrio parahaemolyticus seems to depend on the life circumstances of each individual bacteria.在大流行的副溶血性弧菌克隆群体中,基因组多样化似乎取决于每个细菌个体的生存环境。
BMC Genomics. 2015 Mar 13;16(1):176. doi: 10.1186/s12864-015-1385-8.
7
Genomic and evolutionary features of two AHPND positive Vibrio parahaemolyticus strains isolated from shrimp (Penaeus monodon) of south-west Bangladesh.从孟加拉国西南部的虾(斑节对虾)中分离出的两株携带 AHPND 阳性的副溶血弧菌的基因组和进化特征。
BMC Microbiol. 2019 Dec 3;19(1):270. doi: 10.1186/s12866-019-1655-8.
8
An integrated eco-evolutionary framework to predict population-level responses of climate-sensitive pathogens.一种综合的生态进化框架,用于预测气候敏感病原体对种群水平的反应。
Curr Opin Biotechnol. 2023 Apr;80:102898. doi: 10.1016/j.copbio.2023.102898. Epub 2023 Feb 3.
9
prophage and bacterial host dynamics during diversification, succession, and Atlantic invasion of Pacific-native .在多样性、演替和太平洋原生菌的大西洋入侵过程中,噬菌体和细菌宿主的动态变化。
mBio. 2024 Jan 16;15(1):e0285123. doi: 10.1128/mbio.02851-23. Epub 2023 Dec 19.
10
Genomic and Evolutionary Features of Nine AHPND Positive Vibrio parahaemolyticus Strains Isolated from South American Shrimp Farms.从南美虾养殖场分离的 9 株携带 AHPND 阳性的副溶血弧菌的基因组和进化特征。
Microbiol Spectr. 2023 Aug 17;11(4):e0485122. doi: 10.1128/spectrum.04851-22. Epub 2023 Jun 5.

本文引用的文献

1
An integrated eco-evolutionary framework to predict population-level responses of climate-sensitive pathogens.一种综合的生态进化框架,用于预测气候敏感病原体对种群水平的反应。
Curr Opin Biotechnol. 2023 Apr;80:102898. doi: 10.1016/j.copbio.2023.102898. Epub 2023 Feb 3.
2
Optimum environmental conditions controlling prevalence of vibrio parahaemolyticus in marine environment.控制海洋环境中副溶血性弧菌流行的最佳环境条件。
Mar Environ Res. 2023 Jan;183:105828. doi: 10.1016/j.marenvres.2022.105828. Epub 2022 Nov 19.
3
Epidemiological and microbiological investigation of a large increase in vibriosis, northern Europe, 2018.
2018 年北欧地区副溶血弧菌病大幅增加的流行病学和微生物学调查。
Euro Surveill. 2022 Jul;27(28). doi: 10.2807/1560-7917.ES.2022.27.28.2101088.
4
An Increase of Seawater Temperature Upregulates the Expression of Virulence Factors Implicated in Adhesion and Biofilm Formation.海水温度升高上调参与黏附和生物膜形成的毒力因子的表达。
Front Microbiol. 2022 Mar 8;13:840628. doi: 10.3389/fmicb.2022.840628. eCollection 2022.
5
Bacterial Transcriptional Regulators: A Road Map for Functional, Structural, and Biophysical Characterization.细菌转录调控因子:功能、结构和生物物理特性分析的路线图。
Int J Mol Sci. 2022 Feb 16;23(4):2179. doi: 10.3390/ijms23042179.
6
Toward quantifying the adaptive role of bacterial pangenomes during environmental perturbations.量化细菌泛基因组在环境胁迫下的适应性作用。
ISME J. 2022 May;16(5):1222-1234. doi: 10.1038/s41396-021-01149-9. Epub 2021 Dec 9.
7
Regulator of ribonuclease activity modulates the pathogenicity of Vibrio vulnificus.核糖核酸酶活性调节剂调节创伤弧菌的致病性。
J Microbiol. 2021 Dec;59(12):1133-1141. doi: 10.1007/s12275-021-1518-5. Epub 2021 Nov 9.
8
Putrescine and Its Metabolic Precursor Arginine Promote Biofilm and c-di-GMP Synthesis in Pseudomonas aeruginosa.腐胺及其代谢前体精氨酸促进铜绿假单胞菌生物膜和 c-di-GMP 的合成。
J Bacteriol. 2022 Jan 18;204(1):e0029721. doi: 10.1128/JB.00297-21. Epub 2021 Nov 1.
9
Future scenarios of risk of Vibrio infections in a warming planet: a global mapping study.未来变暖星球中弧菌感染风险的情景:一项全球绘图研究。
Lancet Planet Health. 2021 Jul;5(7):e426-e435. doi: 10.1016/S2542-5196(21)00169-8.
10
The Seasonal Microbial Ecology of Plankton and Plankton-Associated Vibrio parahaemolyticus in the Northeast United States.东北美国浮游生物及浮游生物相关副溶血性弧菌的季节性微生物生态。
Appl Environ Microbiol. 2021 Jul 13;87(15):e0297320. doi: 10.1128/AEM.02973-20.