• 文献检索
  • 文档翻译
  • 深度研究
  • 学术资讯
  • Suppr Zotero 插件Zotero 插件
  • 邀请有礼
  • 套餐&价格
  • 历史记录
应用&插件
Suppr Zotero 插件Zotero 插件浏览器插件Mac 客户端Windows 客户端微信小程序
定价
高级版会员购买积分包购买API积分包
服务
文献检索文档翻译深度研究API 文档MCP 服务
关于我们
关于 Suppr公司介绍联系我们用户协议隐私条款
关注我们

Suppr 超能文献

核心技术专利:CN118964589B侵权必究
粤ICP备2023148730 号-1Suppr @ 2026

文献检索

告别复杂PubMed语法,用中文像聊天一样搜索,搜遍4000万医学文献。AI智能推荐,让科研检索更轻松。

立即免费搜索

文件翻译

保留排版,准确专业,支持PDF/Word/PPT等文件格式,支持 12+语言互译。

免费翻译文档

深度研究

AI帮你快速写综述,25分钟生成高质量综述,智能提取关键信息,辅助科研写作。

立即免费体验

间质干细胞大小和黏附调节对体内分布的影响:定量 PET 成像的见解。

Impact of mesenchymal stem cell size and adhesion modulation on in vivo distribution: insights from quantitative PET imaging.

机构信息

Department of Nuclear Medicine, The First Affiliated Hospital of Nanjing Medical University, Jiangsu Province Hospital, Nanjing, 210029, P.R. China.

Department of Radiopharmaceuticals, School of Pharmacy, Nanjing Medical University, Nanjing, 211166, P.R. China.

出版信息

Stem Cell Res Ther. 2024 Nov 28;15(1):456. doi: 10.1186/s13287-024-04078-4.

DOI:10.1186/s13287-024-04078-4
PMID:39609885
原文链接:https://pmc.ncbi.nlm.nih.gov/articles/PMC11606219/
Abstract

BACKGROUND

Successful engraftment and localization of mesenchymal stem cells (MSCs) within target tissues are critical factors influencing their therapeutic efficacy for tissue repair and regeneration. However, the relative contributions of biophysical factors like cell size and adhesion capacity in regulating MSC distribution in vivo remain incompletely understood.

METHODS

Cell adhesion peptides and hanging drop method were used to modify the adhesive capacity and size of MSCs. To quantitatively track the real-time biodistribution of transplanted MSCs with defined size and adhesion profiles in living mice and rats, the non-invasive positron emission tomography (PET) imaging was applied.

RESULTS

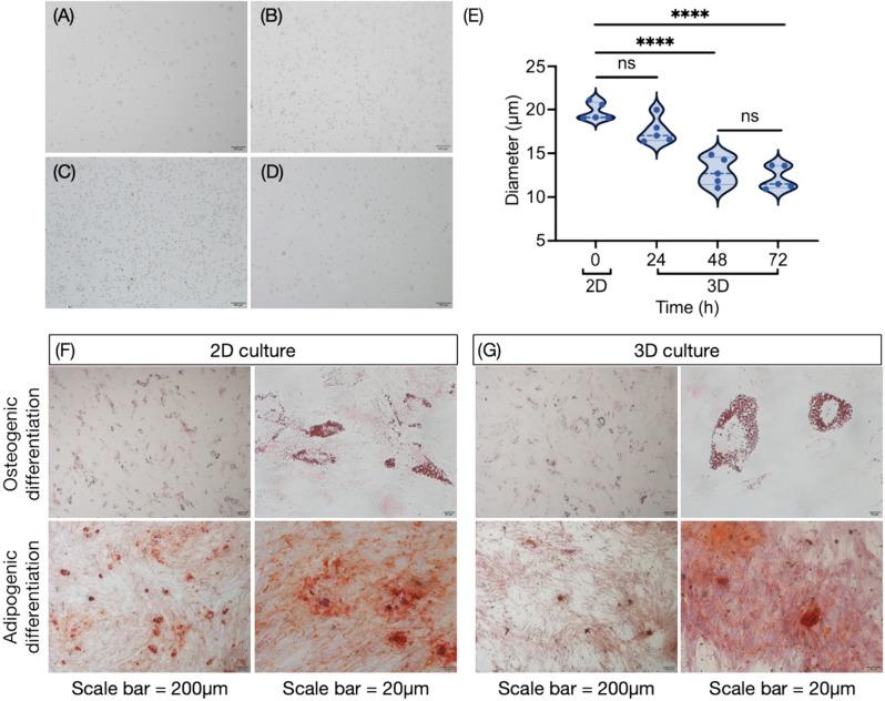
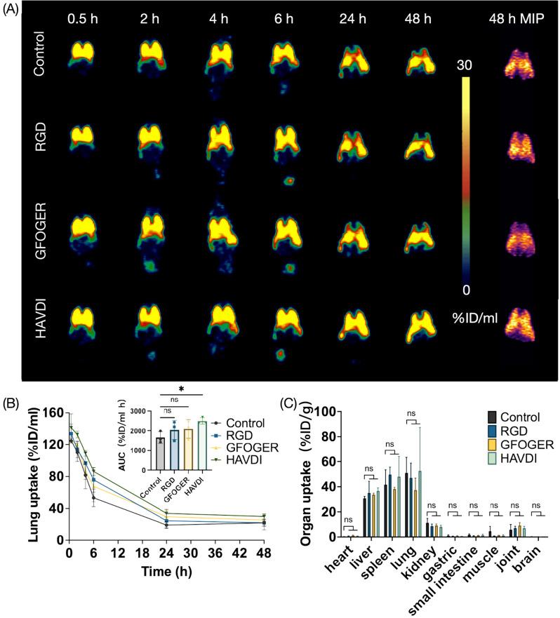
Surface modification with integrin binding peptides like RGD, GFOGER, and HAVDI reduced MSC adhesion capacity in vitro by up to 43.5% without altering cell size, but did not significantly decrease lung entrapment in vivo. In contrast, culturing MSCs as 3D spheroids for 48 h reduced their cell diameter by 34.6% and markedly enhanced their ability to pass through the lungs and migrate to other organs like the liver after intravenous administration. This size-dependent effect on MSC distribution was more pronounced in rats compared to mice, likely due to differences in pulmonary microvessel diameters between species.

CONCLUSION

Our findings reveal that cell size is a predominant biophysical regulator of MSC localization in vivo compared to adhesion capacity, providing crucial insights to guide optimization of MSC delivery strategies for enhanced therapeutic efficacy.

摘要

背景

间质干细胞(MSCs)在靶组织中的成功植入和定位是影响其治疗组织修复和再生功效的关键因素。然而,细胞大小和黏附能力等生物物理因素在调节 MSC 体内分布中的相对贡献仍不完全清楚。

方法

采用细胞黏附肽和悬滴法来改变 MSC 的黏附能力和大小。为了定量跟踪具有明确大小和黏附特性的移植 MSC 在活体小鼠和大鼠中的实时生物分布,应用了非侵入性正电子发射断层扫描(PET)成像。

结果

表面修饰整合素结合肽,如 RGD、GFOGER 和 HAVDI,可使 MSC 的体外黏附能力降低多达 43.5%,而不改变细胞大小,但体内肺捕获率并没有显著降低。相比之下,将 MSC 培养成 3D 球体 48 小时可使细胞直径缩小 34.6%,并显著增强其在静脉给药后穿过肺部并迁移到其他器官(如肝脏)的能力。与小鼠相比,这种大小对 MSC 分布的影响在大鼠中更为明显,这可能是由于物种间肺微血管直径的差异所致。

结论

我们的研究结果表明,与黏附能力相比,细胞大小是体内 MSC 定位的主要生物物理调节剂,为指导优化 MSC 传递策略以提高治疗功效提供了重要的见解。

https://cdn.ncbi.nlm.nih.gov/pmc/blobs/1d07/11606219/0cd74bf347dd/13287_2024_4078_Fig5_HTML.jpg
https://cdn.ncbi.nlm.nih.gov/pmc/blobs/1d07/11606219/755173767def/13287_2024_4078_Fig1_HTML.jpg
https://cdn.ncbi.nlm.nih.gov/pmc/blobs/1d07/11606219/ab74b4fd9523/13287_2024_4078_Fig2_HTML.jpg
https://cdn.ncbi.nlm.nih.gov/pmc/blobs/1d07/11606219/163ad9482fe1/13287_2024_4078_Fig3_HTML.jpg
https://cdn.ncbi.nlm.nih.gov/pmc/blobs/1d07/11606219/9f6ad4c127c8/13287_2024_4078_Fig4_HTML.jpg
https://cdn.ncbi.nlm.nih.gov/pmc/blobs/1d07/11606219/0cd74bf347dd/13287_2024_4078_Fig5_HTML.jpg
https://cdn.ncbi.nlm.nih.gov/pmc/blobs/1d07/11606219/755173767def/13287_2024_4078_Fig1_HTML.jpg
https://cdn.ncbi.nlm.nih.gov/pmc/blobs/1d07/11606219/ab74b4fd9523/13287_2024_4078_Fig2_HTML.jpg
https://cdn.ncbi.nlm.nih.gov/pmc/blobs/1d07/11606219/163ad9482fe1/13287_2024_4078_Fig3_HTML.jpg
https://cdn.ncbi.nlm.nih.gov/pmc/blobs/1d07/11606219/9f6ad4c127c8/13287_2024_4078_Fig4_HTML.jpg
https://cdn.ncbi.nlm.nih.gov/pmc/blobs/1d07/11606219/0cd74bf347dd/13287_2024_4078_Fig5_HTML.jpg

相似文献

1
Impact of mesenchymal stem cell size and adhesion modulation on in vivo distribution: insights from quantitative PET imaging.间质干细胞大小和黏附调节对体内分布的影响:定量 PET 成像的见解。
Stem Cell Res Ther. 2024 Nov 28;15(1):456. doi: 10.1186/s13287-024-04078-4.
2
Integrin-linked kinase is required in hypoxic mesenchymal stem cells for strengthening cell adhesion to ischemic myocardium.整合素连接激酶对于缺氧间充质干细胞增强与缺血心肌的细胞黏附是必需的。
Stem Cells. 2009 Jun;27(6):1358-65. doi: 10.1002/stem.47.
3
Reactive oxygen species inhibit adhesion of mesenchymal stem cells implanted into ischemic myocardium via interference of focal adhesion complex.活性氧通过干扰黏着斑复合物抑制植入缺血心肌的间充质干细胞黏附。
Stem Cells. 2010 Mar 31;28(3):555-63. doi: 10.1002/stem.302.
4
Enhancement of anti-inflammatory and immunomodulatory effects of adipose-derived human mesenchymal stem cells by making uniform spheroid on the new nano-patterned plates.通过在新型纳米图案化平板上制作均匀的球体,增强脂肪来源的人骨髓间充质干细胞的抗炎和免疫调节作用。
Biochem Biophys Res Commun. 2021 May 7;552:164-169. doi: 10.1016/j.bbrc.2021.03.026. Epub 2021 Mar 19.
5
Tissue transglutaminase is essential for integrin-mediated survival of bone marrow-derived mesenchymal stem cells.组织转谷氨酰胺酶对于整合素介导的骨髓间充质干细胞存活至关重要。
Stem Cells. 2007 Jun;25(6):1431-8. doi: 10.1634/stemcells.2006-0467. Epub 2007 Mar 8.
6
[18F]FDG-labelled stem cell PET imaging in different route of administrations and multiple animal species.[18F]FDG 标记干细胞 PET 成像在不同给药途径和多种动物物种中的应用。
Sci Rep. 2021 May 25;11(1):10896. doi: 10.1038/s41598-021-90383-4.
7
Increased Survival and Function of Mesenchymal Stem Cell Spheroids Entrapped in Instructive Alginate Hydrogels.包裹在具有诱导性的藻酸盐水凝胶中的间充质干细胞球体的存活率和功能增强。
Stem Cells Transl Med. 2016 Jun;5(6):773-81. doi: 10.5966/sctm.2015-0211. Epub 2016 Apr 7.
8
Polycaprolactone electrospun mesh conjugated with an MSC affinity peptide for MSC homing in vivo.聚己内酯电纺网与 MSC 亲和肽缀合,用于 MSC 体内归巢。
Biomaterials. 2012 Apr;33(12):3375-87. doi: 10.1016/j.biomaterials.2012.01.033. Epub 2012 Feb 7.
9
Mesenchymal stem cells injected into carotid artery to target focal brain injury home to perivascular space.将间充质干细胞注入颈动脉以靶向局灶性脑损伤归巢到血管周围间隙。
Theranostics. 2020 May 17;10(15):6615-6628. doi: 10.7150/thno.43169. eCollection 2020.
10
Mesenchymal stem cells overexpressing C-X-C chemokine receptor type 4 improve early liver regeneration of small-for-size liver grafts.过表达 C-X-C 趋化因子受体 4 的间充质干细胞可改善小体积肝移植物的早期肝再生。
Liver Transpl. 2013 Feb;19(2):215-25. doi: 10.1002/lt.23577.

引用本文的文献

1
Alternating 2D and 3D culture reduces cell size and extends the lifespan of placenta-derived mesenchymal stem cells.交替进行二维和三维培养可减小胎盘来源间充质干细胞的细胞大小并延长其寿命。
Front Bioeng Biotechnol. 2025 Aug 22;13:1632810. doi: 10.3389/fbioe.2025.1632810. eCollection 2025.

本文引用的文献

1
Effects of xenogeneic transplantation of umbilical cord-derived mesenchymal stem cells combined with irbesartan on renal podocyte damage in diabetic rats.异种脐带间充质干细胞移植联合厄贝沙坦对糖尿病大鼠肾小球脏层上皮细胞损伤的影响。
Stem Cell Res Ther. 2024 Jul 30;15(1):239. doi: 10.1186/s13287-024-03844-8.
2
Mesenteric lymph nodes: a critical site for the up-regulatory effect of hUC-MSCs on Treg cells by producing TGF-β1 in colitis treatment.肠系膜淋巴结:在结肠炎治疗中通过产生 TGF-β1,hUC-MSCs 对 Treg 细胞的上调作用的关键部位。
Stem Cell Res Ther. 2024 Jul 2;15(1):190. doi: 10.1186/s13287-024-03809-x.
3
3D hUC-MSC spheroids exhibit superior resistance to autophagy and apoptosis of granulosa cells in POF rat model.
3D hUC-MSC 球体表现出对 POF 大鼠模型中颗粒细胞自噬和凋亡的更高抗性。
Reproduction. 2024 Jul 13;168(2). doi: 10.1530/REP-23-0496. Print 2024 Aug 1.
4
Repurposing iron chelators for accurate positron emission tomography imaging tracking of radiometal-labeled cell transplants.将铁螯合剂重新用于放射性金属标记细胞移植的正电子发射断层显像精确成像追踪
MedComm (2020). 2024 Jan 30;5(2):e473. doi: 10.1002/mco2.473. eCollection 2024 Feb.
5
Preclinical Study on Biodistribution of Mesenchymal Stem Cells after Local Transplantation into the Brain.间充质干细胞局部脑内移植后生物分布的临床前研究
Int J Stem Cells. 2023 Nov 30;16(4):415-424. doi: 10.15283/ijsc23062. Epub 2023 Aug 30.
6
Preclinical safety evaluation and tracing of human mesenchymal stromal cell spheroids following intravenous injection into cynomolgus monkeys.静脉注射到人源间充质基质细胞球后进入食蟹猴的临床前安全性评价和追踪。
Biomaterials. 2022 Oct;289:121759. doi: 10.1016/j.biomaterials.2022.121759. Epub 2022 Aug 28.
7
Direct Cell Radiolabeling for Cell Tracking with PET and SPECT Imaging.直接细胞放射性标记用于正电子发射断层扫描和单光子发射计算机断层扫描的细胞示踪。
Chem Rev. 2022 Jun 8;122(11):10266-10318. doi: 10.1021/acs.chemrev.1c00767. Epub 2022 May 12.
8
Biological, chemical and mechanical factors regulating migration and homing of mesenchymal stem cells.调节间充质干细胞迁移和归巢的生物学、化学和机械因素。
World J Stem Cells. 2021 Jun 26;13(6):619-631. doi: 10.4252/wjsc.v13.i6.619.
9
3D cell sheet structure augments mesenchymal stem cell cytokine production.3D细胞片层结构增强间充质干细胞细胞因子的产生。
Sci Rep. 2021 Apr 14;11(1):8170. doi: 10.1038/s41598-021-87571-7.
10
Mesenchymal stem/stromal cell-based therapy: mechanism, systemic safety and biodistribution for precision clinical applications.基于间充质干细胞/基质细胞的治疗:精准临床应用的机制、系统安全性和生物分布。
J Biomed Sci. 2021 Apr 14;28(1):28. doi: 10.1186/s12929-021-00725-7.