• 文献检索
  • 文档翻译
  • 深度研究
  • 学术资讯
  • Suppr Zotero 插件Zotero 插件
  • 邀请有礼
  • 套餐&价格
  • 历史记录
应用&插件
Suppr Zotero 插件Zotero 插件浏览器插件Mac 客户端Windows 客户端微信小程序
定价
高级版会员购买积分包购买API积分包
服务
文献检索文档翻译深度研究API 文档MCP 服务
关于我们
关于 Suppr公司介绍联系我们用户协议隐私条款
关注我们

Suppr 超能文献

核心技术专利:CN118964589B侵权必究
粤ICP备2023148730 号-1Suppr @ 2026

文献检索

告别复杂PubMed语法,用中文像聊天一样搜索,搜遍4000万医学文献。AI智能推荐,让科研检索更轻松。

立即免费搜索

文件翻译

保留排版,准确专业,支持PDF/Word/PPT等文件格式,支持 12+语言互译。

免费翻译文档

深度研究

AI帮你快速写综述,25分钟生成高质量综述,智能提取关键信息,辅助科研写作。

立即免费体验

人参皂苷Rb1通过与分泌型卷曲相关蛋白1(SFRP1)对接来调节Wnt信号通路,从而影响线粒体钙转运,并抑制脂肪沉积和纤维化,以治疗肩袖撕裂。

Ginsenoside Rb1 affects mitochondrial Ca transport and inhibits fat deposition and fibrosis by regulating the wnt signaling pathway to treat rotator cuff tears via docking with SFRP1.

作者信息

Yin Yuesong, Hu Hai, Yang Yian, Wu Song

机构信息

Orthopedics Department, The Third Xiangya Hospital of Central South University, No.138 Tongzipo Road, Yuelu District, Changsha, 410013, China.

Oncology Department, The Third Xiangya Hospital of Central South University, Changsha, 410013, China.

出版信息

Mol Med. 2024 Dec 2;30(1):240. doi: 10.1186/s10020-024-01009-0.

DOI:10.1186/s10020-024-01009-0
PMID:39617900
原文链接:https://pmc.ncbi.nlm.nih.gov/articles/PMC11610219/
Abstract

BACKGROUND

Rotator cuff tears (RCTs) are among the most common musculoskeletal disorders that affect quality of life. This study aimed to investigate the efficacy of ginsenoside Rb1 in RCTs and the mechanisms involved.

METHODS

First, a fibrotic model of FAPs was induced, and FAPs were cultured in media supplemented with different concentrations of ginsenoside Rb1. Next, a rat model of RCTs was constructed and treated with ginsenoside Rb1. Molecular docking was subsequently utilized to detect the binding of ginsenoside Rb1 and SFRP1. Finally, SFRP1 was knocked down and overexpressed in vivo and in vitro to investigate the mechanism of ginsenoside Rb1 and SFRP1 in RCTs.

RESULTS

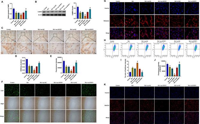
Compared with the Normal group, FAP viability was decreased, but Collagen II, FN and α-SMA levels were increased in the Control group. After treatment with different concentrations of ginsenoside Rb1, FAP viability increased, but Collagen II, FN and α-SMA levels decreased. Among them, 60 µM ginsenoside Rb1 had the best effect. In vivo experiments revealed that ginsenoside Rb1 improved RCTs in rats. Molecular docking revealed the binding of ginsenoside Rb1 to SFRP1. Additionally, SFRP1 levels were lower in the Control group than in the Normal group. After treatment with ginsenoside Rb1, SFRP1 levels increased. In vivo, overexpressing SFRP1 along with ginsenoside Rb1 treatment further alleviated tendon tissue fibroblast infiltration and fat accumulation and further reduced the expression of Collagen II, FN, and α-SMA. In vitro, overexpressing SFRP1 along with ginsenoside Rb1 treatment further decreased the expression of CaMKII, PLC, PKC, Wnt, and β-catenin, further decreased the Ca fluorescence intensity and mitochondrial length, increased the red/green intensity, and decreased the MitoSOX fluorescence intensity. Additionally, overexpressing SFRP1 along with ginsenoside Rb1 treatment further increased cell proliferation, decreased apoptosis, reduced the protein expression of Collagen II, FN, and α-SMA in muscle tissue, and further reduced the levels of TNF-α, IL-1β, and IL-6 in the cell supernatant.

CONCLUSIONS

Ginsenoside Rb1 inhibited the activation of the Wnt signaling pathway by promoting SFRP1 expression, thereby inhibiting mitochondrial function and Ca absorption to treat fat infiltration and muscle fibrosis caused by RCTs.

摘要

背景

肩袖撕裂(RCTs)是影响生活质量的最常见肌肉骨骼疾病之一。本研究旨在探讨人参皂苷Rb1对RCTs的疗效及其相关机制。

方法

首先,诱导成纤维脂肪祖细胞(FAPs)纤维化模型,并将FAPs在添加不同浓度人参皂苷Rb1的培养基中培养。接下来,构建RCTs大鼠模型并用人参皂苷Rb1进行治疗。随后利用分子对接检测人参皂苷Rb1与分泌型卷曲相关蛋白1(SFRP1)的结合情况。最后,在体内和体外敲低并过表达SFRP1,以研究人参皂苷Rb1和SFRP1在RCTs中的作用机制。

结果

与正常组相比,对照组FAPs活力降低,但Ⅱ型胶原蛋白、纤连蛋白(FN)和α-平滑肌肌动蛋白(α-SMA)水平升高。用不同浓度人参皂苷Rb1处理后,FAPs活力升高,但Ⅱ型胶原蛋白、FN和α-SMA水平降低。其中,60 μM人参皂苷Rb1效果最佳。体内实验表明人参皂苷Rb1改善了大鼠的RCTs。分子对接显示人参皂苷Rb1与SFRP1结合。此外,对照组SFRP1水平低于正常组。用人参皂苷Rb1处理后,SFRP1水平升高。在体内,与用人参皂苷Rb1治疗同时过表达SFRP1进一步减轻了肌腱组织成纤维细胞浸润和脂肪堆积,并进一步降低了Ⅱ型胶原蛋白、FN和α-SMA的表达。在体外,与用人参皂苷Rb1治疗同时过表达SFRP1进一步降低了钙/钙调蛋白依赖性蛋白激酶Ⅱ(CaMKII)、磷脂酶C(PLC)、蛋白激酶C(PKC)、Wnt和β-连环蛋白的表达,进一步降低了钙荧光强度和线粒体长度,增加了红/绿荧光强度,并降低了线粒体超氧化物荧光强度。此外,与用人参皂苷Rb1治疗同时过表达SFRP1进一步增加了细胞增殖,减少了细胞凋亡,降低了肌肉组织中Ⅱ型胶原蛋白、FN和α-SMA的蛋白表达,并进一步降低了细胞上清液中肿瘤坏死因子-α(TNF-α)、白细胞介素-1β(IL-1β)和白细胞介素-6(IL-6)的水平。

结论

人参皂苷Rb1通过促进SFRP1表达抑制Wnt信号通路的激活,从而抑制线粒体功能和钙吸收,以治疗RCTs引起的脂肪浸润和肌肉纤维化。

https://cdn.ncbi.nlm.nih.gov/pmc/blobs/fd01/11610219/9fe8b0b4d9d6/10020_2024_1009_Fig7_HTML.jpg
https://cdn.ncbi.nlm.nih.gov/pmc/blobs/fd01/11610219/8813583f0cc6/10020_2024_1009_Fig1_HTML.jpg
https://cdn.ncbi.nlm.nih.gov/pmc/blobs/fd01/11610219/a29006774367/10020_2024_1009_Fig2_HTML.jpg
https://cdn.ncbi.nlm.nih.gov/pmc/blobs/fd01/11610219/4056a3b6f302/10020_2024_1009_Fig3_HTML.jpg
https://cdn.ncbi.nlm.nih.gov/pmc/blobs/fd01/11610219/6b763ac97d33/10020_2024_1009_Fig4_HTML.jpg
https://cdn.ncbi.nlm.nih.gov/pmc/blobs/fd01/11610219/1c44fcd3b8aa/10020_2024_1009_Fig5_HTML.jpg
https://cdn.ncbi.nlm.nih.gov/pmc/blobs/fd01/11610219/644f08e92e25/10020_2024_1009_Fig6_HTML.jpg
https://cdn.ncbi.nlm.nih.gov/pmc/blobs/fd01/11610219/9fe8b0b4d9d6/10020_2024_1009_Fig7_HTML.jpg
https://cdn.ncbi.nlm.nih.gov/pmc/blobs/fd01/11610219/8813583f0cc6/10020_2024_1009_Fig1_HTML.jpg
https://cdn.ncbi.nlm.nih.gov/pmc/blobs/fd01/11610219/a29006774367/10020_2024_1009_Fig2_HTML.jpg
https://cdn.ncbi.nlm.nih.gov/pmc/blobs/fd01/11610219/4056a3b6f302/10020_2024_1009_Fig3_HTML.jpg
https://cdn.ncbi.nlm.nih.gov/pmc/blobs/fd01/11610219/6b763ac97d33/10020_2024_1009_Fig4_HTML.jpg
https://cdn.ncbi.nlm.nih.gov/pmc/blobs/fd01/11610219/1c44fcd3b8aa/10020_2024_1009_Fig5_HTML.jpg
https://cdn.ncbi.nlm.nih.gov/pmc/blobs/fd01/11610219/644f08e92e25/10020_2024_1009_Fig6_HTML.jpg
https://cdn.ncbi.nlm.nih.gov/pmc/blobs/fd01/11610219/9fe8b0b4d9d6/10020_2024_1009_Fig7_HTML.jpg

相似文献

1
Ginsenoside Rb1 affects mitochondrial Ca transport and inhibits fat deposition and fibrosis by regulating the wnt signaling pathway to treat rotator cuff tears via docking with SFRP1.人参皂苷Rb1通过与分泌型卷曲相关蛋白1(SFRP1)对接来调节Wnt信号通路,从而影响线粒体钙转运,并抑制脂肪沉积和纤维化,以治疗肩袖撕裂。
Mol Med. 2024 Dec 2;30(1):240. doi: 10.1186/s10020-024-01009-0.
2
Effects of TNF-α on Behaviour and Inflammation in Rats with Rotator Cuff Injury through NGF.神经营养因子对 TNF-α 影响大鼠肩袖损伤后行为和炎症
Discov Med. 2024 Jun;36(185):1241-1249. doi: 10.24976/Discov.Med.202436185.114.
3
SFRP1 reduces neutrophil infiltration and inhibits the Wnt/β-catenin pathway to alleviate oral submucous fibrosis.SFRP1 减少中性粒细胞浸润并抑制 Wnt/β-连环蛋白通路,从而缓解口腔黏膜下纤维化。
In Vitro Cell Dev Biol Anim. 2024 Oct;60(9):1034-1045. doi: 10.1007/s11626-024-00945-9. Epub 2024 Jul 17.
4
Leptin Enhances M1 Macrophage Polarization and Impairs Tendon-Bone Healing in Rotator Cuff Repair: A Rat Model.瘦素增强M1巨噬细胞极化并损害肩袖修复中肌腱-骨愈合:大鼠模型
Clin Orthop Relat Res. 2025 May 1;483(5):939-951. doi: 10.1097/CORR.0000000000003428. Epub 2025 Feb 19.
5
Parathyroid Hormone Inhibits Fatty Infiltration and Muscle Atrophy After Rotator Cuff Tear by Browning of Fibroadipogenic Progenitors in a Rodent Model.甲状旁腺激素通过在啮齿动物模型中棕色化纤维脂肪祖细胞抑制肩袖撕裂后的脂肪浸润和肌肉萎缩。
Am J Sports Med. 2023 Oct;51(12):3251-3260. doi: 10.1177/03635465231190389. Epub 2023 Aug 24.
6
TGF-β Small Molecule Inhibitor SB431542 Reduces Rotator Cuff Muscle Fibrosis and Fatty Infiltration By Promoting Fibro/Adipogenic Progenitor Apoptosis.转化生长因子-β小分子抑制剂SB431542通过促进成纤维/脂肪生成祖细胞凋亡减轻肩袖肌纤维化和脂肪浸润
PLoS One. 2016 May 17;11(5):e0155486. doi: 10.1371/journal.pone.0155486. eCollection 2016.
7
MicroRNA-27a targets Sfrp1 to induce renal fibrosis in diabetic nephropathy by activating Wnt/β-Catenin signalling.微小 RNA-27a 通过激活 Wnt/β-连环蛋白信号通路靶向 Sfrp1 诱导糖尿病肾病肾纤维化。
Biosci Rep. 2020 Jun 26;40(6). doi: 10.1042/BSR20192794.
8
Mitochondria Isolated From Bone Mesenchymal Stem Cells Restrain Muscle Disuse Atrophy and Fatty Infiltration After Rotator Cuff Tears.从骨髓间充质干细胞分离出的线粒体可抑制肩袖撕裂后肌肉废用性萎缩和脂肪浸润。
Am J Sports Med. 2025 Apr;53(5):1171-1183. doi: 10.1177/03635465251323001. Epub 2025 Mar 15.
9
[Mechanism of Linggui Zhugan Decoction in inhibiting myocardial fibrosis by regulating Wnt/β-catenin pathway].[苓桂术甘汤通过调控Wnt/β-连环蛋白通路抑制心肌纤维化的机制]
Zhongguo Zhong Yao Za Zhi. 2024 Aug;49(15):4178-4187. doi: 10.19540/j.cnki.cjcmm.20240415.701.
10
Proteomic analysis reveals ginsenoside Rb1 attenuates myocardial ischemia/reperfusion injury through inhibiting ROS production from mitochondrial complex I.蛋白质组学分析表明,人参皂苷 Rb1 通过抑制线粒体复合物 I 产生的 ROS 来减轻心肌缺血/再灌注损伤。
Theranostics. 2021 Jan 1;11(4):1703-1720. doi: 10.7150/thno.43895. eCollection 2021.

本文引用的文献

1
Biomimetic gradient scaffolds for the tissue engineering and regeneration of rotator cuff enthesis.用于肩袖腱骨结合部组织工程和再生的仿生梯度支架
Biofabrication. 2024 May 15;16(3). doi: 10.1088/1758-5090/ad467d.
2
When is a Reverse Shoulder Arthroplasty Indicated for a Rotator Cuff Tear?何时肩袖撕裂适合行反式肩关节置换术?
Sports Med Arthrosc Rev. 2024 Mar 1;32(1):17-21. doi: 10.1097/JSA.0000000000000382. Epub 2024 May 2.
3
Nonsurgical Management of Shoulder Pain in Rotator Cuff Tears: Ultrasound-Guided Biceps Tenotomy Combined With Corticosteroid Injection.
肩袖撕裂所致肩部疼痛的非手术治疗:超声引导下肱二头肌肌腱切断术联合皮质类固醇注射
Arthrosc Tech. 2024 Jan 1;13(2):102847. doi: 10.1016/j.eats.2023.09.022. eCollection 2024 Feb.
4
Rotator cuff tears.肩袖撕裂。
Nat Rev Dis Primers. 2024 Feb 8;10(1):8. doi: 10.1038/s41572-024-00492-3.
5
Progress of Ginsenoside Rb1 in neurological disorders.人参皂苷Rb1在神经系统疾病中的研究进展
Front Pharmacol. 2024 Jan 24;15:1280792. doi: 10.3389/fphar.2024.1280792. eCollection 2024.
6
Current Research on the Influence of Statin Treatment on Rotator Cuff Healing.当前关于他汀类药物治疗对肩袖愈合影响的研究
Clin Orthop Surg. 2023 Dec;15(6):873-879. doi: 10.4055/cios23131. Epub 2023 Oct 31.
7
Non-steroidal Anti-inflammatory Drugs and Cyclooxygenase-2 Inhibitors Do Not Affect Healing After Rotator Cuff Repair: A Systematic Review and Meta-analysis.非甾体抗炎药和环氧化酶-2 抑制剂对肩袖修复后愈合无影响:系统评价和荟萃分析。
Arthroscopy. 2024 Mar;40(3):930-940.e1. doi: 10.1016/j.arthro.2023.10.048. Epub 2023 Nov 14.
8
Sirtuin 6 Overexpression Improves Rotator Cuff Tendon-to-Bone Healing in the Aged.Sirtuin 6 过表达可改善老年大鼠肩袖肌腱-骨愈合
Cells. 2023 Aug 10;12(16):2035. doi: 10.3390/cells12162035.
9
Present situation and development prospects of the diagnosis and treatment of rotator cuff tears.肩袖撕裂的诊断与治疗现状及发展前景
Front Surg. 2023 Jun 27;10:857821. doi: 10.3389/fsurg.2023.857821. eCollection 2023.
10
Role of Hippocampal Wnt Signaling Pathways on Contextual Fear Memory Reconsolidation.海马 Wnt 信号通路在情境性恐惧记忆再巩固中的作用。
Neuroscience. 2023 Aug 1;524:108-119. doi: 10.1016/j.neuroscience.2023.05.028. Epub 2023 Jun 5.