Suppr超能文献

转化生长因子-β小分子抑制剂SB431542通过促进成纤维/脂肪生成祖细胞凋亡减轻肩袖肌纤维化和脂肪浸润

TGF-β Small Molecule Inhibitor SB431542 Reduces Rotator Cuff Muscle Fibrosis and Fatty Infiltration By Promoting Fibro/Adipogenic Progenitor Apoptosis.

作者信息

Davies Michael R, Liu Xuhui, Lee Lawrence, Laron Dominique, Ning Anne Y, Kim Hubert T, Feeley Brian T

机构信息

Department of Orthopaedic Surgery, University of California San Francisco, San Francisco, California, United States of America.

Department of Veterans Affairs, San Francisco Veterans Affairs Medical Center, San Francisco, California, United States of America.

出版信息

PLoS One. 2016 May 17;11(5):e0155486. doi: 10.1371/journal.pone.0155486. eCollection 2016.

Abstract

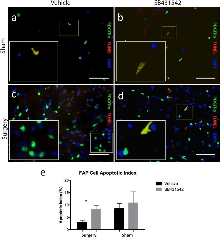
Rotator cuff tears represent a large burden of muscle-tendon injuries in our aging population. While small tears can be repaired surgically with good outcomes, critical size tears are marked by muscle atrophy, fibrosis, and fatty infiltration, which can lead to failed repair, frequent re-injury, and chronic disability. Previous animal studies have indicated that Transforming Growth Factor-β (TGF-β) signaling may play an important role in the development of these muscle pathologies after injury. Here, we demonstrated that inhibition of TGF-β1 signaling with the small molecule inhibitor SB431542 in a mouse model of massive rotator cuff tear results in decreased fibrosis, fatty infiltration, and muscle weight loss. These observed phenotypic changes were accompanied by decreased fibrotic, adipogenic, and atrophy-related gene expression in the injured muscle of mice treated with SB431542. We further demonstrated that treatment with SB431542 reduces the number of fibro/adipogenic progenitor (FAP) cells-an important cellular origin of rotator cuff muscle fibrosis and fatty infiltration, in injured muscle by promoting apoptosis of FAPs. Together, these data indicate that the TGF-β pathway is a critical regulator of the degenerative muscle changes seen after massive rotator cuff tears. TGF-β promotes rotator cuff muscle fibrosis and fatty infiltration by preventing FAP apoptosis. TGF-β regulated FAP apoptosis may serve as an important target pathway in the future development of novel therapeutics to improve muscle outcomes following rotator cuff tear.

摘要

肩袖撕裂在老龄化人群中是肌肉肌腱损伤的一个重大负担。虽然小撕裂可以通过手术修复并取得良好效果,但临界尺寸的撕裂表现为肌肉萎缩、纤维化和脂肪浸润,这可能导致修复失败、频繁再次受伤和慢性残疾。先前的动物研究表明,转化生长因子-β(TGF-β)信号通路可能在损伤后这些肌肉病变的发展中起重要作用。在此,我们证明,在大规模肩袖撕裂小鼠模型中,用小分子抑制剂SB431542抑制TGF-β1信号通路可减少纤维化、脂肪浸润和肌肉重量减轻。这些观察到的表型变化伴随着用SB431542处理的小鼠受伤肌肉中纤维化、脂肪生成和萎缩相关基因表达的降低。我们进一步证明,用SB431542治疗可减少纤维/脂肪生成祖细胞(FAP)的数量——肩袖肌肉纤维化和脂肪浸润的一个重要细胞来源,通过促进FAP凋亡来减少受伤肌肉中的FAP数量。总之,这些数据表明,TGF-β信号通路是大规模肩袖撕裂后所见退行性肌肉变化的关键调节因子。TGF-β通过阻止FAP凋亡促进肩袖肌肉纤维化和脂肪浸润。TGF-β调节的FAP凋亡可能成为未来开发新型疗法以改善肩袖撕裂后肌肉预后的重要靶标途径。

https://cdn.ncbi.nlm.nih.gov/pmc/blobs/355b/4871364/cfaea4c81606/pone.0155486.g001.jpg

文献AI研究员

20分钟写一篇综述,助力文献阅读效率提升50倍。

立即体验

用中文搜PubMed

大模型驱动的PubMed中文搜索引擎

马上搜索

文档翻译

学术文献翻译模型,支持多种主流文档格式。

立即体验