• 文献检索
  • 文档翻译
  • 深度研究
  • 学术资讯
  • Suppr Zotero 插件Zotero 插件
  • 邀请有礼
  • 套餐&价格
  • 历史记录
应用&插件
Suppr Zotero 插件Zotero 插件浏览器插件Mac 客户端Windows 客户端微信小程序
定价
高级版会员购买积分包购买API积分包
服务
文献检索文档翻译深度研究API 文档MCP 服务
关于我们
关于 Suppr公司介绍联系我们用户协议隐私条款
关注我们

Suppr 超能文献

核心技术专利:CN118964589B侵权必究
粤ICP备2023148730 号-1Suppr @ 2026

文献检索

告别复杂PubMed语法,用中文像聊天一样搜索,搜遍4000万医学文献。AI智能推荐,让科研检索更轻松。

立即免费搜索

文件翻译

保留排版,准确专业,支持PDF/Word/PPT等文件格式,支持 12+语言互译。

免费翻译文档

深度研究

AI帮你快速写综述,25分钟生成高质量综述,智能提取关键信息,辅助科研写作。

立即免费体验

蠕虫控制项目比较调查设计的成本效益:肯尼亚全国学校驱虫项目的事后成本分析与建模

Cost-effectiveness of comparative survey designs for helminth control programs: Post-hoc cost analysis and modelling of the Kenyan national school-based deworming program.

作者信息

Minnery Mark, Okoyo Collins, Morgan Grace, Wang Andrew, Johnson Olatunji, Fronterre Claudio, Montresor Antonio, Campbell Suzy J, Mwandawiro Charles, Diggle Peter

机构信息

Deworm the World, Evidence Action, Washington DC, United States of America.

School of Mathematics, University of Nairobi, Nairobi, Kenya.

出版信息

PLoS Negl Trop Dis. 2024 Dec 2;18(12):e0011583. doi: 10.1371/journal.pntd.0011583. eCollection 2024 Dec.

DOI:10.1371/journal.pntd.0011583
PMID:39621813
原文链接:https://pmc.ncbi.nlm.nih.gov/articles/PMC11666021/
Abstract

BACKGROUND

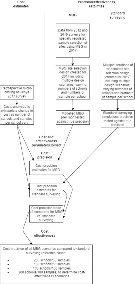
Soil-transmitted helminths (STH) and schistosomiasis comprise the most wide-spread NTDs globally. Preventative chemotherapy is a cost-effective approach to controlling morbidity of both diseases, but relies on large scale surveys to determine and revise treatment frequency. Availability of detailed information on survey costs is limited despite recent methodological surveying innovations. We micro-costed a survey of STH and schistosomiasis in Kenya, and linked results to precision estimates of competing survey methods to compare cost-efficiency.

METHODS

Costs from a 2017 Kenyan parasitological survey were retrospectively analyzed and extrapolated to explore marginal changes when altering survey size, defined by the number of schools sampled and the number of samples taken per school. Subsequent costs were applied to simulated precision estimates of model-based geostatistical (MBG) and traditional survey designs. Cost-precision was calculated for a range of survey sizes per method. Four traditional survey design scenarios, based around WHO guidelines, were selected to act as reference cases for calculating incremental cost-effectiveness ratios (ICERs) for MBG design.

FINDINGS

MBG designed surveys showed improved cost-precision, particularly if optimizing number of schools against samples per school. MBG was found to be more cost-effective under 87 of 92 comparisons to reference cases. This comprised 14 situations where MBG was both cheaper and more precise, 42 which had cost saving with precision trade off (ICERs; $8,915-$344,932 per percentage precision lost); and 31 more precise with increased cost (ICERs; $426-$147,748 per percentage precision gained). The remaining 5 comparisons represented extremes of MBG simulated site selection, unlikely to be applied in practice.

INTERPRETATION

Efficiency gains are possible for deworming surveys when considering cost alone, such as through minimizing sample or analysis costs. However further efficiency maximization is possible when designing surveys using MBG given its improved precision and ability to optimize the balance between number of schools and sample size per school.

摘要

背景

土壤传播的蠕虫病(STH)和血吸虫病是全球传播最广泛的被忽视热带病。预防性化疗是控制这两种疾病发病率的一种具有成本效益的方法,但依赖于大规模调查来确定和调整治疗频率。尽管最近在调查方法上有创新,但关于调查成本的详细信息仍然有限。我们对肯尼亚的一项土壤传播的蠕虫病和血吸虫病调查进行了微观成本核算,并将结果与竞争调查方法的精度估计联系起来,以比较成本效益。

方法

回顾性分析了2017年肯尼亚寄生虫学调查的成本,并进行外推,以探讨在改变调查规模时的边际变化,调查规模由抽样学校数量和每所学校采集的样本数量定义。随后的成本被应用于基于模型的地质统计学(MBG)和传统调查设计的模拟精度估计。计算了每种方法在一系列调查规模下的成本精度。选择了四种基于世界卫生组织指南的传统调查设计方案,作为计算MBG设计的增量成本效益比(ICER)的参考案例。

结果

MBG设计的调查显示出成本精度有所提高,特别是在优化学校数量与每所学校样本数量之间的平衡时。在与参考案例的92次比较中,发现MBG在87次比较中更具成本效益。其中包括14种情况,即MBG既更便宜又更精确;42种情况是在精度有所牺牲的情况下实现了成本节约(ICER;每损失一个百分点的精度,成本为8915美元至344932美元);31种情况是精度提高但成本增加(ICER;每提高一个百分点的精度,成本为426美元至147748美元)。其余5次比较代表了MBG模拟选址的极端情况,在实际中不太可能应用。

解读

仅考虑成本时,驱虫调查有可能提高效率,例如通过最小化样本或分析成本。然而,在使用MBG设计调查时,由于其精度提高以及能够优化学校数量和每所学校样本量之间的平衡,进一步提高效率是可能的。

https://cdn.ncbi.nlm.nih.gov/pmc/blobs/e1d9/11666021/ed5c04462133/pntd.0011583.g006.jpg
https://cdn.ncbi.nlm.nih.gov/pmc/blobs/e1d9/11666021/b9ad0b3baf9e/pntd.0011583.g001.jpg
https://cdn.ncbi.nlm.nih.gov/pmc/blobs/e1d9/11666021/630a23a94276/pntd.0011583.g002.jpg
https://cdn.ncbi.nlm.nih.gov/pmc/blobs/e1d9/11666021/06c6a9dd6e6c/pntd.0011583.g003.jpg
https://cdn.ncbi.nlm.nih.gov/pmc/blobs/e1d9/11666021/f82aaf4d84d6/pntd.0011583.g004.jpg
https://cdn.ncbi.nlm.nih.gov/pmc/blobs/e1d9/11666021/cde54a57fb55/pntd.0011583.g005.jpg
https://cdn.ncbi.nlm.nih.gov/pmc/blobs/e1d9/11666021/ed5c04462133/pntd.0011583.g006.jpg
https://cdn.ncbi.nlm.nih.gov/pmc/blobs/e1d9/11666021/b9ad0b3baf9e/pntd.0011583.g001.jpg
https://cdn.ncbi.nlm.nih.gov/pmc/blobs/e1d9/11666021/630a23a94276/pntd.0011583.g002.jpg
https://cdn.ncbi.nlm.nih.gov/pmc/blobs/e1d9/11666021/06c6a9dd6e6c/pntd.0011583.g003.jpg
https://cdn.ncbi.nlm.nih.gov/pmc/blobs/e1d9/11666021/f82aaf4d84d6/pntd.0011583.g004.jpg
https://cdn.ncbi.nlm.nih.gov/pmc/blobs/e1d9/11666021/cde54a57fb55/pntd.0011583.g005.jpg
https://cdn.ncbi.nlm.nih.gov/pmc/blobs/e1d9/11666021/ed5c04462133/pntd.0011583.g006.jpg

相似文献

1
Cost-effectiveness of comparative survey designs for helminth control programs: Post-hoc cost analysis and modelling of the Kenyan national school-based deworming program.蠕虫控制项目比较调查设计的成本效益:肯尼亚全国学校驱虫项目的事后成本分析与建模
PLoS Negl Trop Dis. 2024 Dec 2;18(12):e0011583. doi: 10.1371/journal.pntd.0011583. eCollection 2024 Dec.
2
Results of a national school-based deworming programme on soil-transmitted helminths infections and schistosomiasis in Kenya: 2012-2017.肯尼亚全国学校驱虫方案对土壤传播性蠕虫感染和血吸虫病的效果:2012-2017 年。
Parasit Vectors. 2019 Feb 7;12(1):76. doi: 10.1186/s13071-019-3322-1.
3
Monitoring the impact of a national school based deworming programme on soil-transmitted helminths in Kenya: the first three years, 2012 - 2014.监测肯尼亚全国学校驱虫方案对土壤传播性蠕虫的影响:头三年,2012-2014 年。
Parasit Vectors. 2016 Jul 25;9(1):408. doi: 10.1186/s13071-016-1679-y.
4
The Geshiyaro Project: a study protocol for developing a scalable model of interventions for moving towards the interruption of the transmission of soil-transmitted helminths and schistosome infections in the Wolaita zone of Ethiopia.盖西亚罗项目:在埃塞俄比亚沃莱塔地区开发可扩展的干预措施模型以中断土源性线虫和血吸虫感染传播的研究方案。
Parasit Vectors. 2019 Oct 29;12(1):503. doi: 10.1186/s13071-019-3757-4.
5
Prevalence, intensity and associated risk factors of soil-transmitted helminth and schistosome infections in Kenya: Impact assessment after five rounds of mass drug administration in Kenya.肯尼亚土壤传播性蠕虫和血吸虫感染的流行率、强度和相关风险因素:肯尼亚五次大规模药物治疗后影响评估。
PLoS Negl Trop Dis. 2020 Oct 7;14(10):e0008604. doi: 10.1371/journal.pntd.0008604. eCollection 2020 Oct.
6
Spatiotemporal distribution and population at risk of soil-transmitted helminth infections following an eight-year school-based deworming programme in Burundi, 2007-2014.2007-2014 年布隆迪开展为期八年的学校驱虫项目后,土壤传播性蠕虫感染的时空分布和高危人群。
Parasit Vectors. 2017 Nov 23;10(1):583. doi: 10.1186/s13071-017-2505-x.
7
A cluster-randomised controlled trial comparing school and community-based deworming for soil transmitted helminth control in school-age children: the CoDe-STH trial protocol.一项比较学校和社区为基础的驱虫控制学龄儿童土壤传播性蠕虫感染的整群随机对照试验:CoDe-STH 试验方案。
BMC Infect Dis. 2019 Sep 18;19(1):822. doi: 10.1186/s12879-019-4449-6.
8
Comparison of community-wide, integrated mass drug administration strategies for schistosomiasis and soil-transmitted helminthiasis: a cost-effectiveness modelling study.血吸虫病和土壤传播性蠕虫病的全社区综合药物治疗策略比较:成本效益建模研究。
Lancet Glob Health. 2015 Oct;3(10):e629-38. doi: 10.1016/S2214-109X(15)00047-9.
9
School-based preventive chemotherapy program for schistosomiasis and soil-transmitted helminth control in Angola: 6-year impact assessment. Angola 血吸虫病和土壤传播性蠕虫病防治的以学校为基础的预防性化疗方案:6 年影响评估。
PLoS Negl Trop Dis. 2023 May 17;17(5):e0010849. doi: 10.1371/journal.pntd.0010849. eCollection 2023 May.
10
Lessons from implementing mass drug administration for soil transmitted helminths among pre-school aged children during school based deworming program at the Kenyan coast.肯尼亚海岸地区在学校驱虫计划中对学龄前儿童实施针对土源性蠕虫的群体药物给药的经验教训。
BMC Public Health. 2017 Jun 14;17(1):575. doi: 10.1186/s12889-017-4481-7.

本文引用的文献

1
Model-Based Geostatistical Methods Enable Efficient Design and Analysis of Prevalence Surveys for Soil-Transmitted Helminth Infection and Other Neglected Tropical Diseases.基于模型的地质统计学方法可提高土壤传播性蠕虫感染和其他被忽视热带病流行调查的设计和分析效率。
Clin Infect Dis. 2021 Jun 14;72(Suppl 3):S172-S179. doi: 10.1093/cid/ciab192.
2
Twenty-year economic impacts of deworming.驱虫 20 年的经济影响
Proc Natl Acad Sci U S A. 2021 Apr 6;118(14). doi: 10.1073/pnas.2023185118.
3
Evaluating survey designs for targeting preventive chemotherapy against Schistosoma haematobium and Schistosoma mansoni across sub-Saharan Africa: a geostatistical analysis and modelling study.
评估针对撒哈拉以南非洲地区的血吸虫和曼氏血吸虫预防性化疗的调查设计:一项地质统计学分析和建模研究。
Parasit Vectors. 2020 Nov 18;13(1):555. doi: 10.1186/s13071-020-04413-7.
4
Design and Analysis of Elimination Surveys for Neglected Tropical Diseases.消除被忽视热带病的抽样调查设计与分析。
J Infect Dis. 2020 Jun 11;221(Suppl 5):S554-S560. doi: 10.1093/infdis/jiz554.
5
Mobile Phone Devices and Handheld Microscopes as Diagnostic Platforms for Malaria and Neglected Tropical Diseases (NTDs) in Low-Resource Settings: A Systematic Review, Historical Perspective and Future Outlook.移动电话设备和手持式显微镜作为资源匮乏环境下疟疾和被忽视热带病(NTDs)的诊断平台:系统评价、历史视角和未来展望。
Adv Parasitol. 2019;103:151-173. doi: 10.1016/bs.apar.2018.09.001. Epub 2018 Oct 22.
6
Results of a national school-based deworming programme on soil-transmitted helminths infections and schistosomiasis in Kenya: 2012-2017.肯尼亚全国学校驱虫方案对土壤传播性蠕虫感染和血吸虫病的效果:2012-2017 年。
Parasit Vectors. 2019 Feb 7;12(1):76. doi: 10.1186/s13071-019-3322-1.
7
Optimising cluster survey design for planning schistosomiasis preventive chemotherapy.优化用于规划血吸虫病预防性化疗的整群调查设计
PLoS Negl Trop Dis. 2017 May 26;11(5):e0005599. doi: 10.1371/journal.pntd.0005599. eCollection 2017 May.
8
The cross-cutting contribution of the end of neglected tropical diseases to the sustainable development goals.消除被忽视热带病对可持续发展目标的跨领域贡献。
Infect Dis Poverty. 2017 Apr 4;6(1):73. doi: 10.1186/s40249-017-0288-0.
9
Economic Considerations for Moving beyond the Kato-Katz Technique for Diagnosing Intestinal Parasites As We Move Towards Elimination.在我们朝着消除肠道寄生虫的目标迈进之际,超越加藤厚涂片法诊断肠道寄生虫的经济考量
Trends Parasitol. 2017 Jun;33(6):435-443. doi: 10.1016/j.pt.2017.01.007. Epub 2017 Feb 7.
10
Worms at Work: Long-run Impacts of a Child Health Investment.工作中的蠕虫:儿童健康投资的长期影响
Q J Econ. 2016 Nov;131(4):1637-1680. doi: 10.1093/qje/qjw022. Epub 2016 Jul 19.