• 文献检索
  • 文档翻译
  • 深度研究
  • 学术资讯
  • Suppr Zotero 插件Zotero 插件
  • 邀请有礼
  • 套餐&价格
  • 历史记录
应用&插件
Suppr Zotero 插件Zotero 插件浏览器插件Mac 客户端Windows 客户端微信小程序
定价
高级版会员购买积分包购买API积分包
服务
文献检索文档翻译深度研究API 文档MCP 服务
关于我们
关于 Suppr公司介绍联系我们用户协议隐私条款
关注我们

Suppr 超能文献

核心技术专利:CN118964589B侵权必究
粤ICP备2023148730 号-1Suppr @ 2026

文献检索

告别复杂PubMed语法,用中文像聊天一样搜索,搜遍4000万医学文献。AI智能推荐,让科研检索更轻松。

立即免费搜索

文件翻译

保留排版,准确专业,支持PDF/Word/PPT等文件格式,支持 12+语言互译。

免费翻译文档

深度研究

AI帮你快速写综述,25分钟生成高质量综述,智能提取关键信息,辅助科研写作。

立即免费体验

在大鼠匹罗卡品颞叶癫痫模型中,鲁索替尼依赖性地降低癫痫发作负荷和持续时间的同时,空间记忆得到改善。

Ruxolitinib-dependent reduction of seizure load and duration is accompanied by spatial memory improvement in the rat pilocarpine model of temporal lobe epilepsy.

作者信息

Carrel Andrew, Napoli Eleonora, Hixson Kathryn, Carlsen Jessica, Cruz Del Angel Yasmin, Strode Dana, Busquet Nicolas, Kumar Vijay, Wempe Michael F, Russek Shelley J, Brooks-Kayal Amy R

机构信息

Department of Pediatrics, University of Colorado School of Medicine, Aurora, CO, USA.

Department of Neurology, University of California Davis School of Medicine, Sacramento, CA, USA.

出版信息

Neurotherapeutics. 2025 Mar;22(2):e00506. doi: 10.1016/j.neurot.2024.e00506. Epub 2024 Dec 5.

DOI:10.1016/j.neurot.2024.e00506
PMID:39643584
原文链接:https://pmc.ncbi.nlm.nih.gov/articles/PMC12014301/
Abstract

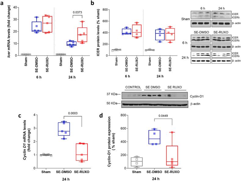
Molecules with optimized pharmacokinetic properties selectively aimed at the inhibition of STAT3 phosphorylation in brain have recently emerged as potential disease modifying therapies for epilepsy. In the current study, pharmacological inhibition of JAK1/2 with the orally available, FDA-approved drug ruxolitinib, produced nearly complete inhibition of hippocampal STAT3 phosphorylation, and reduced the expression of its downstream target Cyclin D1, when administered to rats 30 ​min and 3 ​h after onset of pilocarpine-induced status epilepticus (SE). This effect was accompanied by significantly shorter seizure duration and lower overall seizure frequency throughout the 4 weeks of EEG recording, but did not completely prevent the development of epilepsy in ruxolitinib-treated male rats. Compared to DMSO-treated animals, administration of ruxolitinib also improved memory (Y maze) but did not impact motor function (open field) following SE. Taken together with our previous findings, the results of this study provide further evidence that inhibition of the JAK/STAT pathway may be a promising disease modifying strategy to reduce severity of acquired epilepsy after brain injury, but also point to the need to better understand and optimize inhibitors of this pathway.

摘要

近期,具有优化药代动力学特性、选择性作用于抑制大脑中信号转导和转录激活因子3(STAT3)磷酸化的分子,已成为癫痫潜在的疾病改善疗法。在本研究中,使用美国食品药品监督管理局(FDA)批准的口服药物鲁索替尼对Janus激酶1/2(JAK1/2)进行药理抑制,在匹鲁卡品诱导的癫痫持续状态(SE)发作30分钟和3小时后给予大鼠,几乎完全抑制了海马体中STAT3的磷酸化,并降低了其下游靶点细胞周期蛋白D1的表达。在整个4周的脑电图记录中,这种作用伴随着癫痫发作持续时间显著缩短和总体发作频率降低,但并未完全阻止鲁索替尼治疗的雄性大鼠癫痫的发展。与二甲基亚砜(DMSO)处理的动物相比,给予鲁索替尼还改善了癫痫持续状态后的记忆(Y迷宫),但不影响运动功能(旷场试验)。结合我们之前的研究结果,本研究结果进一步证明,抑制JAK/STAT信号通路可能是一种有前景的疾病改善策略,可降低脑损伤后获得性癫痫的严重程度,但也表明需要更好地理解和优化该信号通路的抑制剂。

https://cdn.ncbi.nlm.nih.gov/pmc/blobs/c629/12014301/093608faf4af/gr8.jpg
https://cdn.ncbi.nlm.nih.gov/pmc/blobs/c629/12014301/a9c9ef787457/gr1.jpg
https://cdn.ncbi.nlm.nih.gov/pmc/blobs/c629/12014301/da222d6f94b9/gr2.jpg
https://cdn.ncbi.nlm.nih.gov/pmc/blobs/c629/12014301/51548c722d96/gr3.jpg
https://cdn.ncbi.nlm.nih.gov/pmc/blobs/c629/12014301/a56fb15190ad/gr4.jpg
https://cdn.ncbi.nlm.nih.gov/pmc/blobs/c629/12014301/90294ef067f1/gr5.jpg
https://cdn.ncbi.nlm.nih.gov/pmc/blobs/c629/12014301/5bf2fae94cf4/gr6.jpg
https://cdn.ncbi.nlm.nih.gov/pmc/blobs/c629/12014301/c4a192e3caa6/gr7.jpg
https://cdn.ncbi.nlm.nih.gov/pmc/blobs/c629/12014301/093608faf4af/gr8.jpg
https://cdn.ncbi.nlm.nih.gov/pmc/blobs/c629/12014301/a9c9ef787457/gr1.jpg
https://cdn.ncbi.nlm.nih.gov/pmc/blobs/c629/12014301/da222d6f94b9/gr2.jpg
https://cdn.ncbi.nlm.nih.gov/pmc/blobs/c629/12014301/51548c722d96/gr3.jpg
https://cdn.ncbi.nlm.nih.gov/pmc/blobs/c629/12014301/a56fb15190ad/gr4.jpg
https://cdn.ncbi.nlm.nih.gov/pmc/blobs/c629/12014301/90294ef067f1/gr5.jpg
https://cdn.ncbi.nlm.nih.gov/pmc/blobs/c629/12014301/5bf2fae94cf4/gr6.jpg
https://cdn.ncbi.nlm.nih.gov/pmc/blobs/c629/12014301/c4a192e3caa6/gr7.jpg
https://cdn.ncbi.nlm.nih.gov/pmc/blobs/c629/12014301/093608faf4af/gr8.jpg

相似文献

1
Ruxolitinib-dependent reduction of seizure load and duration is accompanied by spatial memory improvement in the rat pilocarpine model of temporal lobe epilepsy.在大鼠匹罗卡品颞叶癫痫模型中,鲁索替尼依赖性地降低癫痫发作负荷和持续时间的同时,空间记忆得到改善。
Neurotherapeutics. 2025 Mar;22(2):e00506. doi: 10.1016/j.neurot.2024.e00506. Epub 2024 Dec 5.
2
The effect of STAT3 inhibition on status epilepticus and subsequent spontaneous seizures in the pilocarpine model of acquired epilepsy.STAT3 抑制对获得性癫痫模型中癫痫持续状态和随后自发性发作的影响。
Neurobiol Dis. 2014 Feb;62:73-85. doi: 10.1016/j.nbd.2013.09.003. Epub 2013 Sep 16.
3
Gastrodin alleviates seizure severity and neuronal excitotoxicities in the rat lithium-pilocarpine model of temporal lobe epilepsy via enhancing GABAergic transmission.天麻通过增强 GABA 能传递缓解戊四氮致痫大鼠颞叶癫痫发作严重程度和神经元兴奋性毒性。
J Ethnopharmacol. 2021 Apr 6;269:113751. doi: 10.1016/j.jep.2020.113751. Epub 2021 Jan 4.
4
Cannabidiol reduces seizures and associated behavioral comorbidities in a range of animal seizure and epilepsy models.大麻二酚可减少多种动物癫痫发作和癫痫模型中的癫痫发作和相关行为共病。
Epilepsia. 2019 Feb;60(2):303-314. doi: 10.1111/epi.14629. Epub 2018 Dec 26.
5
Long-Term Effects of Anterior Thalamic Nucleus Deep Brain Stimulation on Spatial Learning in the Pilocarpine Model of Temporal Lobe Epilepsy.左侧前丘脑核脑深部电刺激对匹罗卡品颞叶癫痫模型空间学习的长期影响。
Neuromodulation. 2018 Feb;21(2):160-167. doi: 10.1111/ner.12688. Epub 2017 Sep 28.
6
The frequency of spontaneous seizures in rats correlates with alterations in sensorimotor gating, spatial working memory, and parvalbumin expression throughout limbic regions.大鼠自发性癫痫发作的频率与感觉运动门控、空间工作记忆以及整个边缘区域小白蛋白表达的改变相关。
Neuroscience. 2016 Jan 15;312:86-98. doi: 10.1016/j.neuroscience.2015.11.008. Epub 2015 Nov 12.
7
Behavioral and histological assessment of the effect of intermittent feeding in the pilocarpine model of temporal lobe epilepsy.在毛果芸香碱诱导的颞叶癫痫模型中,间歇性喂养效果的行为学和组织学评估
Epilepsy Res. 2009 Sep;86(1):54-65. doi: 10.1016/j.eplepsyres.2009.05.003. Epub 2009 Jun 7.
8
Lacosamide modulates interictal spiking and high-frequency oscillations in a model of mesial temporal lobe epilepsy.拉科酰胺在颞叶内侧癫痫模型中调节发作间期棘波和高频振荡。
Epilepsy Res. 2015 Sep;115:8-16. doi: 10.1016/j.eplepsyres.2015.05.006. Epub 2015 May 19.
9
Subchronic cerebrolysin treatment alleviates cognitive impairments and dendritic arborization alterations of granular neurons in the hippocampal dentate gyrus of rats with temporal lobe epilepsy.慢性脑活素治疗可减轻颞叶癫痫大鼠海马齿状回颗粒神经元认知功能障碍和树突分支异常。
Epilepsy Behav. 2019 Aug;97:96-104. doi: 10.1016/j.yebeh.2019.05.025. Epub 2019 Jun 15.
10
The delta opioid receptor agonist, SNC80, has complex, dose-dependent effects on pilocarpine-induced seizures in Sprague-Dawley rats.δ阿片受体激动剂SNC80对匹鲁卡品诱导的Sprague-Dawley大鼠癫痫发作具有复杂的剂量依赖性作用。
Brain Res. 2005 May 31;1045(1-2):38-44. doi: 10.1016/j.brainres.2005.03.008. Epub 2005 Apr 9.

引用本文的文献

1
Identification of Distinct Biological Groups of Patients With Cryptogenic NORSE via Inflammatory Profiling.通过炎症分析鉴定隐源性不明原因癫痫性脑病患者的不同生物学组
Neurol Neuroimmunol Neuroinflamm. 2025 Jul;12(4):e200403. doi: 10.1212/NXI.0000000000200403. Epub 2025 May 7.

本文引用的文献

1
Selective Neuronal Knockout of STAT3 Function Inhibits Epilepsy Progression, Improves Cognition, and Restores Dysregulated Gene Networks in a Temporal Lobe Epilepsy Model.选择性神经元 STAT3 功能敲除抑制癫痫进展,改善认知,并恢复颞叶癫痫模型中失调的基因网络。
Ann Neurol. 2023 Jul;94(1):106-122. doi: 10.1002/ana.26644. Epub 2023 Apr 7.
2
Ruxolitinib exerts neuroprotection via repressing ferroptosis in a mouse model of traumatic brain injury.芦可替尼通过抑制创伤性脑损伤小鼠模型中的铁死亡发挥神经保护作用。
Exp Neurol. 2021 Aug;342:113762. doi: 10.1016/j.expneurol.2021.113762. Epub 2021 May 12.
3
Transient prenatal ruxolitinib treatment suppresses astrogenesis during development and improves learning and memory in adult mice.
短暂的产前鲁索替尼治疗可抑制发育过程中的星形细胞发生,并改善成年小鼠的学习和记忆。
Sci Rep. 2021 Feb 15;11(1):3847. doi: 10.1038/s41598-021-83222-z.
4
Unexpected Neurological Symptoms of Ruxolitinib: A Case Report.鲁索替尼意外的神经学症状:一例报告
J Hematol. 2020 Dec;9(4):137-139. doi: 10.14740/jh642. Epub 2020 Oct 1.
5
Blood-brain barrier dysfunction in status epileptics: Mechanisms and role in epileptogenesis.癫痫持续状态下血脑屏障功能障碍:在癫痫发生中的机制和作用。
Epilepsy Behav. 2019 Dec;101(Pt B):106285. doi: 10.1016/j.yebeh.2019.04.038. Epub 2019 Nov 8.
6
Evidence for a non-canonical JAK/STAT signaling pathway in the synthesis of the brain's major ion channels and neurotransmitter receptors.证据表明,非经典的 JAK/STAT 信号通路参与了大脑主要离子通道和神经递质受体的合成。
BMC Genomics. 2019 Aug 28;20(1):677. doi: 10.1186/s12864-019-6033-2.
7
Dysfunction of 67-kDa Laminin Receptor Disrupts BBB Integrity via Impaired Dystrophin/AQP4 Complex and p38 MAPK/VEGF Activation Following Status Epilepticus.癫痫持续状态后,67-kDa层粘连蛋白受体功能障碍通过肌营养不良蛋白/AQP4复合物受损以及p38丝裂原活化蛋白激酶/血管内皮生长因子激活破坏血脑屏障完整性。
Front Cell Neurosci. 2019 May 24;13:236. doi: 10.3389/fncel.2019.00236. eCollection 2019.
8
The Blood-Brain Barrier Breakdown During Acute Phase of the Pilocarpine Model of Epilepsy Is Dynamic and Time-Dependent.毛果芸香碱癫痫模型急性期血脑屏障的破坏是动态且随时间变化的。
Front Neurol. 2019 Apr 16;10:382. doi: 10.3389/fneur.2019.00382. eCollection 2019.
9
The Y-Maze for Assessment of Spatial Working and Reference Memory in Mice.用于评估小鼠空间工作记忆和参考记忆的Y迷宫
Methods Mol Biol. 2019;1916:105-111. doi: 10.1007/978-1-4939-8994-2_10.
10
Blood-Brain Barrier Leakage during Early Epileptogenesis Is Associated with Rapid Remodeling of the Neurovascular Unit.在癫痫发生早期,血脑屏障渗漏与神经血管单元的快速重塑有关。
eNeuro. 2018 May 30;5(3). doi: 10.1523/ENEURO.0123-18.2018. eCollection 2018 May-Jun.