• 文献检索
  • 文档翻译
  • 深度研究
  • 学术资讯
  • Suppr Zotero 插件Zotero 插件
  • 邀请有礼
  • 套餐&价格
  • 历史记录
应用&插件
Suppr Zotero 插件Zotero 插件浏览器插件Mac 客户端Windows 客户端微信小程序
定价
高级版会员购买积分包购买API积分包
服务
文献检索文档翻译深度研究API 文档MCP 服务
关于我们
关于 Suppr公司介绍联系我们用户协议隐私条款
关注我们

Suppr 超能文献

核心技术专利:CN118964589B侵权必究
粤ICP备2023148730 号-1Suppr @ 2026

文献检索

告别复杂PubMed语法,用中文像聊天一样搜索,搜遍4000万医学文献。AI智能推荐,让科研检索更轻松。

立即免费搜索

文件翻译

保留排版,准确专业,支持PDF/Word/PPT等文件格式,支持 12+语言互译。

免费翻译文档

深度研究

AI帮你快速写综述,25分钟生成高质量综述,智能提取关键信息,辅助科研写作。

立即免费体验

霍利迪连接点识别蛋白(HJURP)能够反映肺腺癌患者的临床预后,并影响精准治疗方案的选择。

Holliday junction recognition protein (HJURP) could reflect the clinical outcomes of lung adenocarcinoma patients, and impact the choice of precision therapy.

作者信息

Gao Xixi, Zhang Yingqing, Zhang Ming, Sun Yuejiao

机构信息

Department of Respiratory, The Affiliated Hospital of Jiaxing University, Jiaxing, Zhejiang, China.

出版信息

Front Genet. 2024 Nov 22;15:1475511. doi: 10.3389/fgene.2024.1475511. eCollection 2024.

DOI:10.3389/fgene.2024.1475511
PMID:39649097
原文链接:https://pmc.ncbi.nlm.nih.gov/articles/PMC11621083/
Abstract

BACKGROUND

Lung adenocarcinoma (LUAD) is the most prevalent subtype of non-small cell lung cancer (NSCLC), characterized by poor prognosis and a high mortality rate. Identifying reliable prognostic biomarkers and potential therapeutic targets is crucial for improving patient outcomes.

METHODS

We conducted a comprehensive analysis of HJURP expression in LUAD using data from four cohorts: TCGA-LUAD (n = 453), GSE31210 (n = 226), GSE68465 (n = 442), and GSE72094 (n = 386). Univariate Cox regression analysis was employed to identify prognostic genes, with Kaplan-Meier survival analysis used to assess the predictive power of HJURP. Functional enrichment analyses were performed using MetaScape and FGSEA, and spatial transcriptomics and single-cell sequencing data were analyzed to explore HJURP's distribution and potential functions. Additionally, correlations between HJURP expression and genetic alterations, immune cell infiltration, and potential therapeutic responses were evaluated.

RESULTS

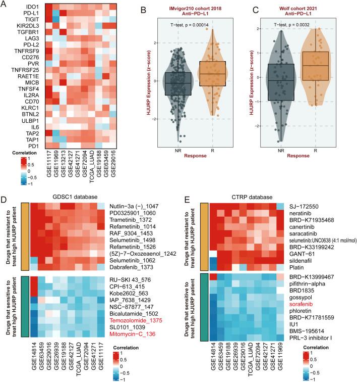
HJURP was identified as a significant prognostic biomarker in all four cohorts, with high expression associated with increased risk of overall survival (OS) death (TCGA-LUAD: HR = 1.93, 95% CI: 1.321-2.815, < 0.001; GSE31210: HR = 2.75, 95% CI: 1.319-5.735, = 0.007; GSE68465: HR = 1.57, 95% CI: 1.215-2.038, < 0.001; GSE72094: HR = 2.2, 95% CI: 1.485-3.27, < 0.001). Functional analyses indicated that HJURP is involved in DNA metabolic processes, cell cycle regulation, and mitotic processes, with significant activation of pathways related to MYC targets, G2M checkpoint, and DNA repair. High HJURP expression was associated with higher mutation frequencies in TP53, CSMD3, TTN, and MUC16, and positively correlated with pro-inflammatory immune cell infiltration and several immune checkpoints, including PD-L1 and PD-L2. Chemotherapeutic agents such as gefitinib and sorafenib were predicted to be effective against high HJURP-expressing tumors.

CONCLUSION

HJURP is a pivotal biomarker for LUAD, consistently associated with poor prognosis and advanced disease stages. Its high expression correlates with specific genetic alterations and immune profiles, highlighting its potential as a therapeutic target. Future studies should validate these findings in larger cohorts.

摘要

背景

肺腺癌(LUAD)是非小细胞肺癌(NSCLC)最常见的亚型,预后较差且死亡率高。确定可靠的预后生物标志物和潜在的治疗靶点对于改善患者预后至关重要。

方法

我们使用来自四个队列的数据对LUAD中HJURP的表达进行了全面分析:TCGA-LUAD(n = 453)、GSE31210(n = 226)、GSE68465(n = 442)和GSE72094(n = 386)。采用单变量Cox回归分析来确定预后基因,用Kaplan-Meier生存分析评估HJURP的预测能力。使用MetaScape和FGSEA进行功能富集分析,并分析空间转录组学和单细胞测序数据以探索HJURP的分布和潜在功能。此外,评估了HJURP表达与基因改变、免疫细胞浸润及潜在治疗反应之间的相关性。

结果

在所有四个队列中,HJURP均被确定为显著的预后生物标志物,高表达与总生存期(OS)死亡风险增加相关(TCGA-LUAD:HR = 1.93,95% CI:1.321 - 2.815,P < 0.001;GSE31210:HR = 2.75,95% CI:1.319 - 5.735,P = 0.007;GSE68465:HR = 1.57,95% CI:1.215 - 2.038,P < 0.001;GSE72094:HR = 2.2,95% CI:1.485 - 3.27,P < 0.001)。功能分析表明,HJURP参与DNA代谢过程、细胞周期调控和有丝分裂过程,与MYC靶点、G2M检查点和DNA修复相关的通路有显著激活。HJURP高表达与TP53、CSMD3、TTN和MUC16的较高突变频率相关,且与促炎性免疫细胞浸润以及包括PD-L1和PD-L2在内的多个免疫检查点呈正相关。预测吉非替尼和索拉非尼等化疗药物对高HJURP表达的肿瘤有效。

结论

HJURP是LUAD的关键生物标志物,始终与不良预后和疾病晚期相关。其高表达与特定的基因改变和免疫特征相关,凸显了其作为治疗靶点的潜力。未来研究应在更大队列中验证这些发现。

https://cdn.ncbi.nlm.nih.gov/pmc/blobs/833e/11621083/3b456f019944/fgene-15-1475511-g008.jpg
https://cdn.ncbi.nlm.nih.gov/pmc/blobs/833e/11621083/2080b3730a1e/fgene-15-1475511-g001.jpg
https://cdn.ncbi.nlm.nih.gov/pmc/blobs/833e/11621083/a0764719ea72/fgene-15-1475511-g002.jpg
https://cdn.ncbi.nlm.nih.gov/pmc/blobs/833e/11621083/8324a6bed304/fgene-15-1475511-g003.jpg
https://cdn.ncbi.nlm.nih.gov/pmc/blobs/833e/11621083/ab742cc94150/fgene-15-1475511-g004.jpg
https://cdn.ncbi.nlm.nih.gov/pmc/blobs/833e/11621083/a5a3d48d493f/fgene-15-1475511-g005.jpg
https://cdn.ncbi.nlm.nih.gov/pmc/blobs/833e/11621083/ee88894138d2/fgene-15-1475511-g006.jpg
https://cdn.ncbi.nlm.nih.gov/pmc/blobs/833e/11621083/9ef78839358d/fgene-15-1475511-g007.jpg
https://cdn.ncbi.nlm.nih.gov/pmc/blobs/833e/11621083/3b456f019944/fgene-15-1475511-g008.jpg
https://cdn.ncbi.nlm.nih.gov/pmc/blobs/833e/11621083/2080b3730a1e/fgene-15-1475511-g001.jpg
https://cdn.ncbi.nlm.nih.gov/pmc/blobs/833e/11621083/a0764719ea72/fgene-15-1475511-g002.jpg
https://cdn.ncbi.nlm.nih.gov/pmc/blobs/833e/11621083/8324a6bed304/fgene-15-1475511-g003.jpg
https://cdn.ncbi.nlm.nih.gov/pmc/blobs/833e/11621083/ab742cc94150/fgene-15-1475511-g004.jpg
https://cdn.ncbi.nlm.nih.gov/pmc/blobs/833e/11621083/a5a3d48d493f/fgene-15-1475511-g005.jpg
https://cdn.ncbi.nlm.nih.gov/pmc/blobs/833e/11621083/ee88894138d2/fgene-15-1475511-g006.jpg
https://cdn.ncbi.nlm.nih.gov/pmc/blobs/833e/11621083/9ef78839358d/fgene-15-1475511-g007.jpg
https://cdn.ncbi.nlm.nih.gov/pmc/blobs/833e/11621083/3b456f019944/fgene-15-1475511-g008.jpg

相似文献

1
Holliday junction recognition protein (HJURP) could reflect the clinical outcomes of lung adenocarcinoma patients, and impact the choice of precision therapy.霍利迪连接点识别蛋白(HJURP)能够反映肺腺癌患者的临床预后,并影响精准治疗方案的选择。
Front Genet. 2024 Nov 22;15:1475511. doi: 10.3389/fgene.2024.1475511. eCollection 2024.
2
Prognostic value of Holliday junction-recognizing protein and its correlation with immune infiltrates in lung adenocarcinoma.霍利迪连接识别蛋白在肺腺癌中的预后价值及其与免疫浸润的相关性
Oncol Lett. 2022 May 27;24(1):232. doi: 10.3892/ol.2022.13353. eCollection 2022 Jul.
3
Comprehensive analysis identifies DNA damage repair-related gene HCLS1 associated with good prognosis in lung adenocarcinoma.综合分析确定DNA损伤修复相关基因HCLS1与肺腺癌的良好预后相关。
Transl Cancer Res. 2023 Oct 31;12(10):2613-2628. doi: 10.21037/tcr-23-921. Epub 2023 Oct 24.
4
Leveraging diverse cell-death patterns to predict the clinical outcome of immune checkpoint therapy in lung adenocarcinoma: Based on muti-omics analysis and vitro assay.利用多种细胞死亡模式预测肺腺癌免疫检查点治疗的临床结局:基于多组学分析和体外检测。
Oncol Res. 2023 Dec 28;32(2):393-407. doi: 10.32604/or.2023.031134. eCollection 2023.
5
Development and validation of a robust immune-related prognostic signature in early-stage lung adenocarcinoma.早期肺腺癌中一种稳健的免疫相关预后标志物的开发与验证
J Transl Med. 2020 Oct 7;18(1):380. doi: 10.1186/s12967-020-02545-z.
6
Identification of CDT1 as a prognostic marker in human lung adenocarcinoma using bioinformatics approaches.利用生物信息学方法鉴定 CDT1 作为人肺腺癌的预后标志物。
PeerJ. 2023 Sep 28;11:e16166. doi: 10.7717/peerj.16166. eCollection 2023.
7
Immune landscape and a promising immune prognostic model associated with TP53 in early-stage lung adenocarcinoma.早期肺腺癌中与 TP53 相关的免疫景观和有前途的免疫预后模型。
Cancer Med. 2021 Feb;10(3):806-823. doi: 10.1002/cam4.3655. Epub 2020 Dec 12.
8
HJURP is a prognostic biomarker for clear cell renal cell carcinoma and is linked to immune infiltration.HJURP 是透明细胞肾细胞癌的预后生物标志物,与免疫浸润有关。
Int Immunopharmacol. 2021 Oct;99:107899. doi: 10.1016/j.intimp.2021.107899. Epub 2021 Jul 1.
9
[Holliday junction-recognizing protein is a potential predictive and prognostic biomarker for kidney renal clear cell carcinoma].[霍利迪连接点识别蛋白是肾透明细胞癌潜在的预测和预后生物标志物]
Nan Fang Yi Ke Da Xue Xue Bao. 2024 Dec 20;44(12):2347-2358. doi: 10.12122/j.issn.1673-4254.2024.12.10.
10
Identification of a novel prognostic signature based on vitamin metabolism clustering-related genes in lung adenocarcinoma.基于维生素代谢聚类相关基因的肺腺癌新型预后标志物的鉴定
Transl Lung Cancer Res. 2024 May 31;13(5):1084-1100. doi: 10.21037/tlcr-24-245. Epub 2024 May 29.

本文引用的文献

1
Mechanism of ERBB2 gene overexpression by the formation of super-enhancer with genomic structural abnormalities in lung adenocarcinoma without clinically actionable genetic alterations.肺腺癌中无临床可操作基因突变时,基因组结构异常形成超级增强子导致 ERBB2 基因过表达的机制。
Mol Cancer. 2024 Jun 11;23(1):126. doi: 10.1186/s12943-024-02035-6.
2
Efficacy of Sorafenib-Based Therapies for Non-Small Cell Lung Cancer.索拉非尼类药物治疗非小细胞肺癌的疗效。
Med Sci (Basel). 2024 Apr 7;12(2):20. doi: 10.3390/medsci12020020.
3
Global cancer statistics 2022: GLOBOCAN estimates of incidence and mortality worldwide for 36 cancers in 185 countries.
2022 年全球癌症统计数据:全球 185 个国家和地区 36 种癌症的发病率和死亡率全球估计数。
CA Cancer J Clin. 2024 May-Jun;74(3):229-263. doi: 10.3322/caac.21834. Epub 2024 Apr 4.
4
Tumor immunotherapy resistance: Revealing the mechanism of PD-1 / PD-L1-mediated tumor immune escape.肿瘤免疫治疗抵抗:揭示 PD-1/PD-L1 介导的肿瘤免疫逃逸机制。
Biomed Pharmacother. 2024 Feb;171:116203. doi: 10.1016/j.biopha.2024.116203. Epub 2024 Jan 26.
5
HJURP is recruited to double-strand break sites and facilitates DNA repair by promoting chromatin reorganization.HJURP被招募到双链断裂位点,并通过促进染色质重组来促进DNA修复。
Oncogene. 2024 Mar;43(11):804-820. doi: 10.1038/s41388-024-02937-1. Epub 2024 Jan 26.
6
Prognostic Impact of Tumor-Associated Macrophage-Related Markers in Patients with Adenocarcinoma of the Lung.肿瘤相关巨噬细胞相关标志物对肺腺癌患者预后的影响。
Ann Surg Oncol. 2023 Nov;30(12):7527-7537. doi: 10.1245/s10434-023-13384-9. Epub 2023 Jun 6.
7
Lung cancer immunotherapy: progress, pitfalls, and promises.肺癌免疫疗法:进展、陷阱和前景。
Mol Cancer. 2023 Feb 21;22(1):40. doi: 10.1186/s12943-023-01740-y.
8
Determining Association between Lung Cancer Mortality Worldwide and Risk Factors Using Fuzzy Inference Modeling and Random Forest Modeling.运用模糊推理建模和随机森林建模方法,确定全球肺癌死亡率与危险因素之间的关联。
Int J Environ Res Public Health. 2022 Oct 29;19(21):14161. doi: 10.3390/ijerph192114161.
9
TISCH2: expanded datasets and new tools for single-cell transcriptome analyses of the tumor microenvironment.TISCH2:用于肿瘤微环境单细胞转录组分析的扩展数据集和新工具。
Nucleic Acids Res. 2023 Jan 6;51(D1):D1425-D1431. doi: 10.1093/nar/gkac959.
10
Epidemiological characteristics and risk factors of lung adenocarcinoma: A retrospective observational study from North China.肺腺癌的流行病学特征及危险因素:一项来自中国北方的回顾性观察研究。
Front Oncol. 2022 Aug 5;12:892571. doi: 10.3389/fonc.2022.892571. eCollection 2022.