Suppr超能文献

由两种内共生体组装而成的完整DNA修复系统可恢复昆虫宿主的耐热性。

A complete DNA repair system assembled by two endosymbionts restores heat tolerance of the insect host.

作者信息

Ling Xiaoyu, Guo Huijuan, Di Jian, Xie Liqiang, Zhu-Salzman Keyan, Ge Feng, Zhao Zihua, Sun Yucheng

机构信息

State Key Laboratory of Integrated Management of Pest Insects and Rodents, Institute of Zoology, Chinese Academy of Sciences, Beijing 100101, China.

Chinese Academy of Sciences Center for Excellence in Biotic Interactions, University of Chinese Academy of Sciences, Beijing 100049, China.

出版信息

Proc Natl Acad Sci U S A. 2024 Dec 17;121(51):e2415651121. doi: 10.1073/pnas.2415651121. Epub 2024 Dec 10.

Abstract

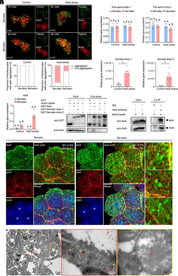
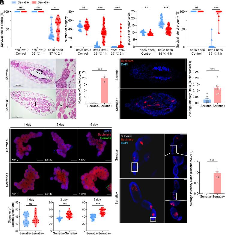
DNA repair systems are essential to maintain genome integrity and stability. Some obligate endosymbionts that experience long-term symbiosis with the insect hosts, however, have lost their key components for DNA repair. It is largely unexplored how the bacterial endosymbionts cope with the increased demand for mismatch repairs under heat stresses. Here, we showed that ibpA, a small heat shock protein encoded by , directly interacted with the cytoskeletal actin to prevent its aggregation in bacteriocytes, thus reinforcing the stability of bacteriocytes. However, the succession of 11 adenines in the promoter of is extremely prone to mismatching error, e.g., a single adenine deletion, which impairs the induction of under heat stress. Coinfection with a facultative endosymbiont remarkably reduced the mutagenesis rate in the genome and potentially prevented a single adenine deletion in promoter, thereby alleviating the heat vulnerability of aphid bacteriocytes. Furthermore, encoded mutH, a conserved core protein of prokaryotic DNA mismatch repair (MMR), accessed to cells, which complemented mutL and mutS in constituting an active MMR. Our findings imply that a full complement of a prokaryotic MMR system assembled by two bacterial endosymbionts contributes significantly to the thermostability of aphid bacteriocytes in an ibpA-dependent manner, furnishing a distinct molecular link among tripartite symbioses in shaping resilience and adaptation of their insect hosts to occupy other ecological niches.

摘要

DNA修复系统对于维持基因组的完整性和稳定性至关重要。然而,一些与昆虫宿主长期共生的专性内共生菌已经失去了DNA修复的关键成分。在很大程度上,细菌内共生菌如何应对热应激下错配修复需求的增加尚未得到探索。在这里,我们表明,由[具体基因]编码的一种小热休克蛋白ibpA直接与细胞骨架肌动蛋白相互作用,以防止其在细菌细胞中聚集,从而增强细菌细胞的稳定性。然而,[具体基因]启动子中11个腺嘌呤的连续排列极易出现错配错误,例如单个腺嘌呤缺失,这会损害热应激下[具体基因]的诱导。与兼性内共生菌[具体菌种]共感染显著降低了[具体基因组]中的诱变率,并可能防止[具体基因]启动子中的单个腺嘌呤缺失,从而减轻蚜虫细菌细胞的热脆弱性。此外,[具体基因]编码的mutH是原核DNA错配修复(MMR)的保守核心蛋白,可进入[具体细胞],它在构成活性MMR中补充了[具体基因]的mutL和mutS。我们的研究结果表明,由两种细菌内共生菌组装而成的完整原核MMR系统以ibpA依赖的方式对蚜虫细菌细胞的热稳定性有显著贡献,在塑造其昆虫宿主的恢复力和适应性以占据其他生态位的三方共生关系中提供了一个独特的分子联系。

https://cdn.ncbi.nlm.nih.gov/pmc/blobs/5fda/11665910/43e96bc4549b/pnas.2415651121fig01.jpg

文献检索

告别复杂PubMed语法,用中文像聊天一样搜索,搜遍4000万医学文献。AI智能推荐,让科研检索更轻松。

立即免费搜索

文件翻译

保留排版,准确专业,支持PDF/Word/PPT等文件格式,支持 12+语言互译。

免费翻译文档

深度研究

AI帮你快速写综述,25分钟生成高质量综述,智能提取关键信息,辅助科研写作。

立即免费体验